Блок питания 13.8 V для трансивера.
Мощный блок питания для си-би трансивера 30 ампер 13,7 вольт
Мощный блок питания для си-би трансивера 30 ампер 13,7 вольт
Блок питания для трансивера
Блок питания для трансивера
Ñåòåâîé áëîê ïèòàíèÿ òðàíñèâåðà — ñâîèìè ðóêàìè!
Ñ.Ìàêàðêèí, RX3AKT
Ïðèîáðåòåíèå äîðîãîãî èìïîðòíîãî òðàíñèâåðà, êàê ïðàâèëî, ñîïðÿæåíî ñî çíà÷èòåëüíûìè ìàòåðèàëüíûìè çàòðàòàìè. ×àñòî ñðåäñòâ íà ïîêóïêó áëîêà ïèòàíèÿ ñîâñåì íñ îñòàåòñÿ. È òóò ïåðåä ñ÷àñòëèâûì ðàäèîëþáèòåëåì âñòàåò ïðîáëåìà ñàìîñòîÿòåëüíîãî èçãîòîâëåíèÿ ïèòàþùåãî óñòðîéñòâà. Êàêèì æå òðåáîâàíèÿì îíî äîëæíî óäîâëåòâîðÿòü?
 ïåðâóþ î÷åðåäü, íàðÿäó ñ íåîáõîäèìîé ìîùíîñòüþ ñàìîäåëüíûé áëîê ïèòàíèÿ äîëæåí èìåòü õîðîøóþ íàäåæíîñòü, ÷òîáû âåðîÿòíîñòü ïîâðåæäåíèÿ ïîäêëþ÷åííîãî ïðèåìîïåðåäàò÷èêà áûëà ìèíèìàëüíîé. Íàäåæíîñòü, êàê èçâåñòíî, çàâèñèò îò ñîâîêóïíîé íàäåæíîñòè âñåõ ýëåìåíòîâ êîíñòðóêöèè è èõ ôóíêöèîíàëüíîé âàæíîñòè.  ñåòåâîì áëîêå ïèòàíèÿ âàæíåéøóþ ðîëü èãðàåò óçåë ñòàáèëèçàòîðà íàïðÿæåíèÿ.  ýòîé ñòàòüå ïðèâåäåíî îïèñàíèå ñàìîäåëüíîãî ñåòåâîãî óñòðîéñòâà ïèòàíèÿ, ãëàâíîé «èçþìèíêîé» êîòîðîãî è åñòü ñõåìà ñòàáèëèçàòîðà. Áëîê ðàáîòàåò áåç çàìå÷àíèé óæå îêîëî ïîëóãîäà ñîâìåñòíî ñ òðàíñèâåðîì KENWOOD TS-570D. Íåäàâíî âî âðåìÿ ëåòíåé æàðû îí ïðîøåë äîïîëíèòåëüíûå èñïûòàíèÿ, ðàáîòàÿ îêîëî ñóòîê íà ýêâèâàëåíò íàãðóçêè ïðè íîìèíàëüíîì òîêå.
Ïàðàìåòðû áëîêà ïèòàíèÿ:
Âûõîäíîå íàïðÿæåíèå — 13,8 Â (ðåãóëèðóåòñÿ)
Íîìèíàëüíûé òîê íàãðóçêè — 25 À
Òîê çàùèòû îò êîðîòêîãî çàìûêàíèÿ — 27 À
Ïðîñàäêà âûõîäíîãî íàïðÿæåíèÿ ïðè íîìèíàëüíîì òîêå íàãðóçêè — íå áîëåå 0,5 Â
Ãàáàðèòû — 130 õ 140 õ 350 ìì
Íå ìåíåå âàæíîé ïðîáëåìîé, ÷åì âûáîð ñõåìû ñòàáèëèçàòîðà, ÿâëÿåòñÿ ðàñ÷åò è èçãîòîâëåíèå ñèëîâîãî òðàíñôîðìàòîðà. Ýòà çàäà÷à ïî÷òè âñåãäà ñâÿçàíà ñ ìàññîé òðóäíîñòåé — íàäî äîñòàâàòü íóæíîå ïî ðàçìåðó æåëåçî, ïðîâîäà íåîáõîäèìîãî ñå÷åíèÿ è, ãëàâíîå, ïðîèçâåñòè òðóäîåìêóþ íàìîòêó. Âñå ýòè ìîìåíòû âûçûâàþò ó ðàäèîëþáèòåëåé ãëóõîå îòâðàùåíèå ê ñàìîñòîÿòåëüíîìó èçãîòîâëåíèþ òðàíñôîðìàòîðà è æåëàíèå äîñòàòü óæå ãîòîâûé. ×òî, â ñâîþ î÷åðåäü, îòîäâèãàåò ìîìåíò âûõîäà â ýôèð íà íîâåíüêîì òðàíñèâåðå â «äîëãèé ÿùèê».
Íà ñàìîì äåëå, ñàìîäåëüíûé òðàíñôîðìàòîð — íå òàêàÿ óæ òðóäíàÿ âåùü. Ãëàçà áîÿòñÿ, ðóêè äåëàþò! Èç ñâîåãî îïûòà â êà÷åñòâå ñåðäå÷íèêà ÿ ïðåäïî÷èòàþ èñïîëüçîâàòü Ø-îáðàçíûå ïëàñòèíû. Íåñìîòðÿ íà òî, ÷òî íåîáõîäèìûå ãàáàðèòû òðàíñôîðìàòîðà ïðè ýòîì íåñêîëüêî áîëüøå, ÷åì ñ òîððîèäàëüíûì ñåðäå÷íèêîì, òåõíîëîãè÷åñêèå óäîáñòâà áåðóò âåðõ.
 ïåðâóþ î÷åðåäü íåîáõîäèìî îöåíèòü ïðèãîäíîñòü èìåþùåãîñÿ ñåðäå÷íèêà èëè ïðèêèíóòü, êàêîé èñêàòü. Çàòåì ðàññ÷èòàòü äèàìåòðû ïðîâîäà è ÷èñëî âèòêîâ îáìîòîê è, íàêîíåö, ïðàâèëüíî îöåíèòü ïîëó÷åííûå ðåçóëüòàòû. Çàãëÿíóâ â ñòàðûé ñïðàâî÷íèê, ìîæíî íàéòè òàì ñëåäóþùèå ïðèáëèçèòåëüíûå ôîðìóëû:
Ñëåäóåò èìåòü â âèäó, ÷òî ÷èñëî âèòêîâ ïåðâè÷íîé îáìîòêè íà ïðàêòèêå îêàçûâàåòñÿ íåñêîëüêî ìåíüøèì, à âòîðè÷íîé — áîëüøèì, ïî ñðàâíåíèþ ñ ðàñ÷åòíûì. Òåì íå ìåíåå, ñíà÷àëà ñëåäóåò íàìîòàòü ïåðâè÷íóþ îáìîòêó ñ çàïàñîì â 20 — 30 ïðîöåíòîâ. Çàïàñ ïðèãîäèòñÿ ïðè äàëüíåéøåé ïîäãîíêå ÷èñëà âèòêîâ äëÿ îïòèìàëüíîãî ðåæèìà ðàáîòû òðàíñôîðìàòîðà. Ïðè íàìîòêå æåëàòåëüíî ïîäñ÷èòûâàòü ÷èñëî âèòêîâ äëÿ ïîñëåäóþùåé êîððåêöèè ðàñ÷åòíîãî ïàðàìåòðà «N».
Ïîñëå çàâåðøåíèÿ ÷åðíîâîé íàìîòêè ñåòåâîé îáìîòêè ñëåäóåò çàêðåïèòü ñå âèòêè, ñîáðàòü ìàãíèòîïðîâîä è èçìåðèòü òîê ïåðâè÷íîé îáìîòêè íà õîëîñòîì õîäó. Ýòîò çàìåð äàñò äîâîëüíî ïîëíóþ èíôîðìàöèþ î êà÷åñòâå âûïîëíåííîé ðàáîòû Íà äàííîì ýòàïå. Âåëè÷èíà èçìåðåííîãî òîêà çàâèñèò îò ãàáàðèòíîé ìîùíîñòè òðàíñôîðìàòîðà èëè, ïðîùå ãîâîðÿ, îò ðàçìåðà åãî ñåðäå÷íèêà. Äëÿ òðàíñôîðìàòîðîâ ñ ìîùíîñòüþ 200 — 1000 Âò òîê õîëîñòîãî õîäà ìîæåò èìåòü âåëè÷èíó ïîðÿäêà 100 — 150 ìÀ. Åñëè èçìåðåííûé òîê áóäåò ìåíüøå ýòîé âåëè÷èíû, ýòî îçíà÷àåò, ÷òî ÊÏÄ òðàíñôîðìàòîðà áóäåò íèæå íîðìû è îò íåãî íñ óäàñòñÿ ïîëó÷èòü îæèäàåìîé ìîùíîñòè.  ýòîì ñëó÷àå îò îáìîòêè íàäî îòìîòàòü ÷àñòü âèòêîâ è ñíîâà ïîâòîðèòü çàìåð òîêà.
×òîáû èçáåæàòü íåîæèäàííûõ íåïðèÿòíîñòåé, ñâÿçàííûõ ñî ñëó÷àéíûìè ìåæ-âèòêîâûìè çàìûêàíèÿìè, ïåðâûé çàìåð æåëàòåëüíî ïðîèçâîäèòü, âêëþ÷èâ ïîñëåäîâàòåëüíî ñ îáìîòêîé ñåòåâóþ ëàìïî÷êó ìîùíîñòüþ íå ìåíåå 100 Âò. Åñëè ïîñòðîèòü ãðàôèê çàâèñèìîñòè òîêà õîëîñòîãî õîäà îò ÷èñëà âèòêîâ, òî íà ýòîì ãðàôèêå ìîæíî áóäåò óâèäåòü äîâîëüíî ðåçêèé ïåðåëîì, êîòîðûé ïîêàçûâàåò, ÷òî ïðè îïðåäåëåííîì ÷èñëå âèòêîâ äàæå íåçíà÷èòåëüíîå èõ óìåíüøåíèå ïðèâîäèò ê ðåçêîìó óâåëè÷åíèþ òîêà. Òàê âîò, îïòèìàëüíûì ìîæíî ñ÷èòàòü ÷èñëî âèòêîâ, êîãäà ãðàôèê òîêà íåìíîãî íñ äîõîäèò äî ìåñòà ïåðåëîìà ââåðõ. Îáùèì êðèòåðèåì êà÷åñòâåííîñòè âûïîëíåííîé ïåðâè÷íîé îáìîòêè ìîæíî ñ÷èòàòü îòñóòñòâèå çàìåòíîãî íàãðåâà ñåðäå÷íèêà òðàíñôîðìàòîðà ïðè ðàáîòå áåç íàãðóçêè â òå÷åíèè íåñêîëüêèõ ÷àñîâ.
Õî÷ó îòìåòèòü, ÷òî ñòàðàòüñÿ íàìàòûâàòü òðàíñôîðìàòîð ìåòîäîì «âèòîê ê âèòêó» âåñüìà òðóäîåìêîå äåëî. Ïåðâè÷íóþ îáìîòêó âïîëíå ìîæíî ìîòàòü «â íàâàë». Ñîâðåìåííûå îáìîòî÷íûå ïðîâîäà ñ èõ íàäåæíîé ëàêîâîé èçîëÿöèåé äîïóñêàþò òàêîé ìåòîä íàìîòêè. Íàäî òîëüêî ñëåäèòü çà ðàâíîìåðíîñòüþ ðàñïðåäåëåíèÿ âèòêîâ ïî ïîâåðõíîñòè îáìîòêè, ÷òîáû íå ñîçäàâàòü ó÷àñòêè ñ ïîâûøåííîé ìåæâèòêîâîé ðàçíîñòüþ ïîòåíöèàëîâ. Èòàê, ïåðâè÷íàÿ îáìîòêà çàêîí÷åíà. Âèòêè çàêðåïëåíû, ñäåëàíû ãèáêèå âûâîäû è ïîâåðõ âèòêîâ ïðîëîæåíà èçîëÿöèÿ èç íåëåãêîïëàâêîãî ìàòåðèàëà, â êà÷åñòâå êîòîðîãî, ìîæíî èñïîëüçîâàòü ëåíòó èç ôòîðîïëàñòà, âçÿòóþ îò êîíäåíñàòîðîâ ÔÒ-3.
Òåïåðü íàäî âûïîëíèòü ýêðàíèðîâàíèå ñåòåâîé îáìîòêè. Ëó÷øå âñåãî ýòî äåëàòü òîíêîé ìåäíîé ôîëüãîé, îáìîòàâ åé â îäèí ñëîé ïîâåðõíîñòü âíîâü èçãîòîâëåííîé ñåòåâîé îáìîòêè. Ýêðàíèðóþùàÿ îáìîòêà èìååò òîëüêî îäèí âûâîä. êîòîðûé ïðèñîåäèíÿåòñÿ ïîòîì ê îáùåé (çåìëÿíîé) øèíå ïèòàíèÿ. Ýêðàíèðóþùàÿ îáìîòêà íè â êîåì ñëó÷àå íå äîëæíà áûòü çàìêíóòîé, èíà÷å ýòî ïðèâåëî áû ê ãèáåëè âàøåãî òðàíñôîðìàòîðà. Ìåæäó ïåðåõëåñòûâàþùèìèñÿ êîíöàìè ôîëüãè îáÿçàòåëüíî íàäî ïðîëîæèòü íàäåæíóþ èçîëÿöèþ. Ïîñëå èçîëÿöèè ýêðàíèðóþùåé îáìîòêè ìîæíî ïðèñòóïèòü ê íå ìåíåå îòâåòñòâåííîìó äåëó — íàìîòêå âòîðè÷íîé, ñèëüíîòîêîâîé îáìîòêè. Åå êîíñòðóêöèÿ çàâèñèò îò âûáîðà ñõåìû âûïðÿìèòåëÿ. Åñëè ïëàíèðóåòñÿ ïðèìåíèòü ìîñòîâîé âûïðÿìèòåëü, òî ìîòàåòñÿ ïðîñòàÿ áåçîòâîäíàÿ îáìîòêà. Åñëè â îêíå òðàíñôîðìàòîðà èìååòñÿ äîñòàòî÷íî ñâîáîäíîãî ìåñòà, æåëàòåëüíî èñïîëüçîâàòü ïàðàôàçíóþ äâóõïîëóïåðèîäíóþ ñõåìó âûïðÿìèòåëÿ ñ äâóìÿ äèîäàìè è ñîîòâåòñòâåííî äâîéíóþ âòîðè÷íóþ îáìîòêó ñ ñðåäíèì âûâîäîì. Ïîòåðè â îáìîòêå è íà âûïðÿìèòåëå â ýòîì ñëó÷àå áóäóò ìåíüøèìè, ÷åì â ïåðâîì ñëó÷àå.
Äëÿ ìîùíîé âòîðè÷íîé îáìîòêè îáû÷íî èñïîëüçóåòñÿ òîëñòûé ìåäíûé ïðîâîä äèàìåòðîì íåñêîëüêî ìèëëèìåòðîâ èëè ìåäíàÿ øèíêà. Ýòî çàòðóäíÿåò ïðîèçâîäñòâî ðó÷íîé íàìîòêè è ìîæåò ïðèâåñòè ê ïîâðåæäåíèþ èçîëÿöèè íèçëåæàùèõ âèòêîâ.  ñâîåé êîíñòðóêöèè ÿ èñïîëüçîâàë ñâîåîáðàçíûé «ëèòöåíäðàò»- æãóò èç íåñêîëüêèõ, ñëîæåííûõ âìåñòå, ïðîâîäîâ äèàìåòðîì îêîëî 0,8 ìì. Ïðè òàêîì ñïîñîáå íàìîòêè âàæíî ñëåäèòü çà ïàðàëëåëüíîñòüþ ðàñïîëîæåíèÿ îòäåëüíûõ ïðîâîäîâ ýòîãî æãóòà, ÷òîáû íå âûçâàòü ïîÿâëåíèÿ òîêà ðàññîãëàñîâàíèÿ ìåæäó îòäåëüíûìè ïðîâîäàìè îáìîòêè.
Âàæíûé âîïðîñ — íà êàêîå íàïðÿæåíèå ðàññ÷èòûâàòü âòîðè÷íóþ îáìîòêó? Îòâåò íà íåãî çàâèñèò îò ìíîãèõ ôàêòîðîâ. Òàêèõ, êàê ñâîéñòâà ìàãíèòîïðîâîäà, åìêîñòü êîíäåíñàòîðà ôèëüòðà âûïðÿìèòåëÿ, ïðåäåëû âîçìîæíûõ êîëåáàíèé íàïðÿæåíèÿ ñåòè, ñâîéñòâà ñòàáèëèçàòîðà íàïðÿæåíèÿ. Íà ìíîãèå èç ýòèõ âîïðîñîâ ëåã÷å ïîëó÷èòü îòâåò, ïîñòàâèâ ñîîòâåòñòâóþùèé ýêñïåðèìåíò, ÷åì ïûòàòüñÿ ðàññ÷èòàòü òåîðåòè÷åñêè.  ëþáîì ñëó÷àå íàäî îðèåíòèðîâàòüñÿ íà âåëè÷èíó âûïðÿìëåííîãî íàïðÿæåíèÿ ïîðÿäêà 20 Âîëüò. Óâåëè÷åíèå ýòîé öèôðû ïîëåçíî äëÿ óâåëè÷åíèÿ ñòàáèëüíîñòè âûõîäíîãî íàïðÿæåíèÿ çà ñ÷åò áîëüøåãî çàïàñà íàïðÿæåíèÿ äëÿ ñòàáèëèçàöèè. Îäíàêî, ýòî, â ñâîþ î÷åðåäü, ïðèâîäèò ê óæåñòî÷åíèþ òåïëîâîãî ðåæèìà ðàáîòû òðàíñôîðìàòîðà è ñòàáèëèçàòîðà, ê íåîáõîäèìîñòè ïðèìåíÿòü ýëåêòðîëèòè÷åñêèå êîíäåíñàòîðû ôèëüòðà íà áîëüøåå íàïðÿæåíèå, òî åñòü áîëåå äîðîãèå è ãàáàðèòíûå.
Îäíèì ñëîâîì, çäåñü íàäî ïðèäåðæèâàòüñÿ ïðàâèëà «çîëîòîé ñåðåäèíû» è íå äîïóñêàòü äëÿ äîñòèæåíèÿ íåîïðàâäàííî âûñîêèõ íàãðóçî÷íûõ ïàðàìåòðîâ ôîðñèðîâàíèÿ ðåæèìîâ óçëîâ áëîêà ïèòàíèÿ. Ïîñëå ïðîáíîé íàìîòêè âòîðè÷íîé îáìîòêè íàäî íå çàáûòü âíîâü ïðîâåðèòü òîê õîëîñòîãî õîäà ñåòåâîé îáìîòêè. Îí íå äîëæåí âîçðàñòè áîëåå, ÷åì íà 5 — 10 ìÀ. Äàëåå, êà÷åñòâî âûïîëíåíèÿ êàæäîãî ýòàïà ñáîðêè óñòðîéñòâà ïèòàíèÿ æåëàòåëüíî ïðîâåðÿòü, íàãðóæàÿ åãî íà ýêâèâàëåíò, êîòîðûì ìîæåò ñëóæèòü ãèðëÿíäà ñîîòâåòñòâóþùèì îáðàçîì ñîåäèíåííûõ ëàìï íàêàëèâàíèÿ. ß èñïîëüçîâàë ñòàðûå 12-òè âîëüòîâûå àâòîìîáèëüíûå ëàìïû îò ôàð äàëüíåãî ñâåòà, ñîåäèíèâ ïàðàëëåëüíî îáå ñïèðàëè. Îäíà ëàìïà â òàêîì âêëþ÷åíèè «êóøàåò» îêîëî 6À.
Ñîáðàâ ñõåìó âûïðÿìèòåëÿ âìåñòå ñ êîíäåíñàòîðîì ôèëüòðà, ïðîèçâîäèì çàìåðû íàãðóçî÷íîé ñïîñîáíîñòè, ñðåäíåãî íàïðÿæåíèÿ è íàïðÿæåíèÿ ïóëüñàöèè ïðè íîìèíàëüíîì òîêå íàãðóçêè. Íàèáîëüøèé èíòåðåñ âûçûâàåò âåëè÷èíà íàïðÿæåíèÿ â ìèíèìóìå ïåðèîäà ïóëüñàöèè. Çàìåðåííîå îñöèëëîãðàôîì, îíî äîëæíî áûòü íñ ìåíåå ÷åì íà òðè âîëüòà (ìèí. çàïàñ íà ñòàáèëèçàöèþ) áîëüøå âûõîäíîãî íàïðÿæåíèÿ ñòàáèëèçàòîðà è, â íàøåì ñëó÷àå, ñîñòàâèò 13,8+3=16,8 Â.
Íåìàëîâàæíî ïðàâèëüíî âûáðàòü åìêîñòü êîíäåíñàòîðà ôèëüòðà. Îáû÷íî åå âûáèðàþò ïîðÿäêà 100000 ìêô. ß èñïûòûâàë òðóäíîñòè ñ ïðèîáðåòåíèåì òàêîãî êîíäåíñàòîðà è íàáðàë íåîáõîäèìóþ åìêîñòü, ñîåäèíÿÿ ïàðàëëåëüíî èìåþùèåñÿ êîíäåíñàòîðû. Ìíå óäàëîñü ðàçìåñòèòü èõ âî âñåõ çàêîóëêàõ êîðïóñà áëîêà, ïðèêëåèâàÿ êîíäåíñàòîðû êëååì «ðàñïëàâ». Âûâîäû îäíîèìåííûõ ïîëþñîâ íàäî ñîåäèíèòü ïðîâîäàìè â îäíîé òî÷êå, â íåïîñðåäñòâåííîé áëèçîñòè îò âûõîäíîãî ðàçúåìà. Ìîæíî èñïîëüçîâàòü êîíäåíñàòîð è ìåíüøåé åìêîñòè, íî ïðè ýòîì íåîáõîäèìî íåñêîëüêî óâåëè÷èòü íàïðÿæåíèå âòîðè÷íûõ îáìîòîê, êîíòðîëèðóÿ íàïðÿæåíèå ïóëüñàöèè ïîä íàãðóçêîé, êàê áûëî îïèñàíî âûøå.
Êîãäà ñáîðêà òðàíñôîðìàòîðà è âûïðÿìèòåëÿ áûëà îêîí÷àòåëüíî çàâåðøåíà, ïåðåäî ìíîé âñòàë ñîâðåì íåïðîñòîé âîïðîñ âûáîðà ñõåìû ñòàáèëèçàòîðà íàïðÿæåíèÿ. Ñ îäíîé ñòîðîíû, ñóùåñòâóåò ìàññà ñõåì ñ òðàíçèñòîðàìè â êà÷åñòâå ðåãóëèðóþùåãî ýëåìåíòà, ñ äðóãîé ñòîðîíû, ñîáëàçíèòåëüíî áûëî áû èñïîëüçîâàòü ñòàáèëèçàòîð ïîëíîñòüþ â èíòåãðàëüíîì èñïîëíåíèè. Ïîñëåäíèé âàðèàíò áûë áû ïðåäïî÷òèòåëåí è ñâîåé òåõíîëîãè÷íîñòüþ, è êà÷åñòâåííûìè ïàðàìåòðàìè, ãàðàíòèðîâàííûìè ìèêðîñõåìîé, åñëè áû íå öåíà.
Ðàíüøå è ñåé÷àñ ÿ øèðîêî ïðèìåíÿþ â ñâîèõ êîíñòðóêöèÿõ ìèêðîñõåìû ÊÐ142ÅÍ12. Âñåì îíè õîðîøè — öåíîé, äîñòóïíîñòüþ è ñâîèìè ïàðàìåòðàìè, íå áîÿòñÿ êîðîòêîãî çàìûêàíèÿ. Òîëüêî âîò òîê ìàëîâàò. Âñåãî îêîëî äâóõ ñ íåáîëüøèì àìïåð. Èìïîðòíûå àíàëîãè íàøèõ ìèêðîñõåì LM317T -äåøåâëå, ñòàáèëüíåé è ìîùíåå, äåðæàò òðè àìïåðà, íî âñå ðàâíî ýòî äàëåêî îò òîãî, ÷òî íåîáõîäèìî. Åùå ðàíüøå, äëÿ óâåëè÷åíèÿ ìîùíîñòè ñòàáèëèçàòîðîâ ÿ ñîåäèíÿë âûâîäû äâóõ òàêèõ ìèêðîñõåì ïàðàëëåëüíî. Ìàêñèìàëüíûé òîê óâåëè÷èâàëñÿ òàê æå ðîâíî â äâà ðàçà.
 äàííîì æå ñëó÷àå ÿ ïîøåë íà ýêñïåðèìåíò è ñîåäèíèë ïàðàëëåëüíî öåëûõ äåâÿòü ìèêðîñõåì, ðàâíîìåðíî ðàçìåñòèâ èõ íà îáùåì ðàäèàòîðå. Ïî ñòàíäàðòíîé ñõåìå ïðèñîåäèíèë äâà ðåçèñòîðà ê îáùåìó óïðàâëÿþùåìó âûâîäó è âêëþ÷èë íåìóäðåíóþ ñõåìó. Ðåçóëüòàòû èñïûòàíèé ïîä íàãðóçêîé ïîëíîñòüþ îïðàâäàëè ìîè ïðåäïîëîæåíèÿ — îòëè÷íûå ñòàáèëèçèðóþùèå ñâîéñòâà ñõåìû ñîõðàíèëèñü òàêèìè æå, êàê ó îòäåëüíîé ìèêðîñõåìû, à ìàêñèìàëüíûé òîê óâåëè÷èëñÿ ïðîïîðöèîíàëüíî èõ ÷èñëó.
Èñïîëüçóåìûå â ñòàáèëèçàòîðå ìèêðîñõåìû ïåðåä ìîíòàæîì ñëåäóåò èñïûòàòü ïî îòäåëüíîñòè. Âûõîäíûå íàïðÿæåíèÿ êàæäîé ìèêðîñõåìû ìîãóò îòëè÷àòüñÿ íà íåáîëüøóþ âåëè÷èíó. Íî ÿ íàìåðåííî íå ñòðåìèëñÿ âûáèðàòü ýêçåìïëÿðû ñ îäèíàêîâûìè ïàðàìåòðàìè, ðàññóæäàÿ ñëåäóþùèì îáðàçîì — ïóñêàé, ïðè òîêå, ïðåäïîëîæèì, äâà àìïåðà ðàáîòàåò âñåãî îäíà èç äåâÿòè ìèêðîñõåì. Çàòî êîãäà òîê óâåëè÷èòñÿ äî âåëè÷èíû áîëüøå òðåõ àìïåð, íàãðóæåííûé ÷èï ïî÷óâñòâóåò ïåðåãðóçêó.  íåì íà÷íåò ñðàáàòûâàòü âíóòðåííÿÿ ñõåìà çàùèòû îò êîðîòêîãî çàìûêàíèÿ, òî åñòü ïëàâíî óâåëè÷èòñÿ åãî âíóòðåííåå ñîïðîòèâëåíèå, è ïðîòåêàþùèé òîê ïåðåðàñïðåäåëèòñÿ íà ñëåäóþùóþ ìèêðîñõåìó. Òàê áóäåò ïðîäîëæàòüñÿ ïîêà âñå ìèêðîñõåìû íå âêëþ÷àòñÿ â ïðîöåññ ñòàáèëèçàöèè íàïðÿæåíèÿ.
Ïðè äàëüíåéøåì óâåëè÷åíèè òîêà âûøå íîìèíàëüíîãî áóäåò íàáëþäàòüñÿ áûñòðîå óìåíüøåíèå âûõîäíîãî íàïðÿæåíèÿ — îêîí÷àòåëüíî ñðàáîòàåò ôóíêöèÿ çàùèòû îò ïåðåãðóçêè. Òàêàÿ ñõåìà, êðîìå ïðåäåëüíîé ïðîñòîòû è ìèíèìóìà èñïîëüçóåìûõ ýëåìåíòîâ, èìååò åùå îäíî ïðåèìóùåñòâî — ëó÷øóþ òåïëîîòäà÷ó ðàñïðåäåëåííûõ ïî ðàäèàòîðó ìèêðîñõåì.
 ìîåé êîíñòðóêöèè èñïîëüçîâàëèñü òðè èãîëü÷àòûõ ðàäèàòîðà îò ñòðî÷íîé ðàçâåðòêè òåëåâèçîðîâ «Ýëåêòðîíèêà 401», óêðåïëåííûå íà îáùåì àëþìèíèåâîì îñíîâàíèè. Ïîä ðàäèàòîðàìè íà âñÿêèé ñëó÷àé ñìîíòèðîâàí îõëàæäàþùèé âåíòèëÿòîð, ïðàâäà, âêëþ÷àòü åãî íå ïðèõîäèòñÿ — òåìïåðàòóðà òåïëîîòâîäà äàæå ïðè èíòåíñèâíîé ðàáîòå íà ïåðåäà÷ó íåâûñîêà. Ðåãóëèðîâêà âûõîäíîãî íàïðÿæåíèÿ òàêîé ñõåìû ìîæåò îñóùåñòâëÿòüñÿ â î÷åíü øèðîêîì äèàïàçîíå — îò äâóõ äî íåñêîëüêèõ äåñÿòêîâ âîëüò.  òàáëèöå ïðèâåäåíû óñðåäíåííûå âåëè÷èíû ñîïðîòèâëåíèÿ ðåãóëèðîâî÷íîãî ðåçèñòîðà (ïåðåìåííûé ðåçèñòîð 3,3 êÎì), â çàâèñèìîñòè îò òðåáóåìîãî âûõîäíîãî íàïðÿæåíèÿ.
| Íàïðÿæåíèå, Â | Ñîïðîòèâëåíèå, Îì | Íàïðÿæåíèå, Â | Ñîïðîòèâëåíèå, Îì |
| 2 | 115 | 8 | 1057 |
| 3 | 276 | 9 | 1215 |
| 4 | 433 | 10 | 1368 |
| 5 | 586 | 11 | 1530 |
| 6 | 745 | 12 | 1686 |
| 7 | 903 | 13 | 1835 |
Çàìå÷ó, ÷òî ðàäèàòîð ñ ìèêðîñõåìàìè äîëæåí îáÿçàòåëüíî áûòü èçîëèðîâàí îò êîðïóñà áëîêà ïèòàíèÿ. Ñàì êîðïóñ ëó÷øå íå ñîåäèíÿòü ãàëüâàíè÷åñêè ñî ñõåìîé ñòàáèëèçàòîðà, à ïðèñîåäèíèòü ê çàùèòíîìó çàçåìëåíèþ. Íà âõîäå ñåòåâîãî íàïðÿæåíèÿ æåëàòåëüíî óñòàíîâèòü ïðîñòîé LC ôèëüòð. Îí çàùèòèò òðàíñèâåð îò ïîïàäàíèÿ ñåòåâûõ ïîìåõ. Èíäèêàöèÿ ðàáîòû áëîêà ïèòàíèÿ ïðîèçâîäèòñÿ äâóìÿ ëàìïàìè HL1- ëþáàÿ íåîíîâàÿ, HL2 — ëàìïà íàêàëèâàíèÿ. Îíà òàêæå âûïîëíÿåò ðîëü ðàçðÿäíîãî ðåçèñòîðà. Ïî äëèòåëüíîñòè åå ñâå÷åíèÿ ïîñëå âûêëþ÷åíèÿ áëîêà èç ñåòè ìîæíî ñóäèòü î êà÷åñòâå êîíäåíñàòîðà Ñ5, à ïî ÿðêîñòè — î ñòàáèëüíîñòè âûõîäíîãî íàïðÿæåíèÿ.
 çàêëþ÷åíèå ñêàæó, ÷òî ñòîèìîñòü îäíîé ìèêðîñõåìû LM317 â Ìîñêâå ñîñòàâëÿåò ÷óòü áîëüøå 3 ðóáëåé — ïî÷òè â äâà ðàçà äåøåâëå, ÷åì íàøà îòå÷åñòâåííàÿ ÊÐ142ÅÍ12, íî ïî íàäåæíîñòè ïðåâîñõîäÿùàÿ åå.
(«Ðàäèî -Äèçàéí» ¹ 2 .98)
Предыстория
Когда собираешься приобретать/доставать японский трансивер, как правило
не задумываешься чем его запитать. А это — очень важный момент, т.к. от качества работы
блока питания зависит и качество работы трансивера.
Так же случилось и в моем случае. Достал трансивер, а чем его запитать это вопрос.
Сначала запитал его от старого АТ блока питания. На прием работает. Но поработать толком на передачу
так и не удалось: при мощности около
10-ти ватт напряжение «просядает» до 10 вольт, а дальше передатчик может совсем отключиться. В режимах ssb и
cw работать не врзможно. Единственный режим FM своей постоянной нагрузкой на БП позволял работать на передачу.
И то из-за просадки по напряжению частота передачи уходила вверх до 2.5 КГц.
От использования этого БП пришлось отказаться
Следующим блоком питания служил БП от корпуса InWin. На нем было написано 12В 17А.
Работал нормально до 20 Ватт. Потом были слышны искажения. Напряжение оставалось неизменным. Но в один
из прекрасных дней компьютер не смог включиться с этим БП(дежурка работала). БП сейчас в ремонте.
Решив, что от нормального трансивера не откупишься дешевым блоком питания решил его сделать
самостоятельно(ибо финансов на покупной нет). Так же следует учесть, что стоимость трансивера несомненно
выше, чем блока питания. Этот факт требует задуматься о качестве самодельного БП, чтобы в один «прекрасный»
момент не остаться без трансивера.
Переведя всю инструкцию(обращайтесь) к FT-890(850) удалось выяснить, что для него требуется 25А! Практические
измерения показали(спасибо UA0BJO), что максимум получается 21А. Впрочем лучше сделать с запасом.
Условия задачи
Условия задачи, или почему в «экстремальных условиях»:
Дано:
— Трансивер FT-850(1)
— 500 рублей и реалии поиска радиодеталей в Российской глубинке
Найти:
— Решение по изготовлению БП 13.5В, 25А
Дополнительные условия:
— Жена(1), сын(1), дочка(1), кошки(1 2), тёща(1)
— Свободное время — начиная с 23:00
— полное отсутствие железа
— изготовление в личной спецлаборатории (на кухне 1 2 3)
— ниличие доступа к Интернет(на работе 1)
В поисках схемы
Схему найти достаточно трудно, если нет интернета. А если интернет есть, то тоже трудно,
т.к. схем очень много и выбрать наилучшую из них достаточно сложно. Наиболее количество схем стабилизации
реализовано на транзисторах КТ827А. Изменению подвергаются лишь схемы управления работой стабилизатора.
Беребрав большое количество этих схем я остановился на варианте стабилизатора, который предлагает в своих разработках UT2FW.
Все элементы схемы не являются редкими. Ток который можно получить с одного КТ827А может составлять 15-20А.
Это неплохо, но нам нужно больше. Тем не менее другие схемы стабилизаторов используют от 2-х транзисторов
подключенных параллельно, как с выравнивающими резисторами, так и без. Так же рекомендует поступить и UT2FW:
соединить два в параллель с выравнивающими резисторами(как это сделать — удалось понять позже глядя на другие схемы).
| | ![]() |
Схема заработала сразу и сразу стала стабилизировать на выбранном напряжении. Но когда для проверки был подключен
усилитель на TDA1554q стало ясно, что стабилизация никуда не годится. Причина стала ясна позже. Это не достаточно
мощный трансформатор и недостаточное напряжение на нем.
Итак, пока схема собрана и работает мы от нее пока не отказываемся и решаем посмотреть, как она будет вести себя
с хорошим трансформатором.
В поисках трансформатора
Как в последствии оказалось — нормальный трансформатор это самая важная часть трансформаторного БП
(открыл америку)! Ничего подходящего под ноги не попалось. Пришлось обратиться к друзьям радиолюбителям. Как всегда
среди первых пришел на помощь RA1QJM. У него я взял тор. По мощности он оказался на 500Ватт. Я решил, что этого
будет предостаточно. Но вот токи и напряжения вторичных обмоток никак не устраивали. Я решил его перемотать. Но при
разборке трансформатора оказалось, что он весь проклеен так, что нормально смотать с него вторичные обмотки
не удастся. От этой идеи и трансформатора пришлось отказаться. Хотя даже и не знаю, может стоило вторички намотать
поверх всего остального….
По случаю находясь недалеко от развала(рынка) местного масштаба, заглянул посмотреть, чего-же мужики продают.
Среди хлама и радиодеталей инога находятся интересные вещи(например HDD на 20Гб за 20 рублей). Был найден
интересный трансформатор типа ТС-160(за 100р). Поинтересовался у продавца а нет ли ТС-360? Он обещал найти.
Договорились на 150р. Но найти удалось только ТСА-270. Ну во-первых 270, а во-вторых ТСА, т.е. аллюминиевый.
| Габариная мощность впритык к поставленной задаче, но вторичные обмотки придется перемотать. | ![]() |
![]() | Чтобы получить чистые 16-16.5 вольт пришлось смотать самую верхнюю обмотку, которая на 4В. Осталось |
Создание и устранение проблем в схеме при разработке печатной платы
| Так же мне еще в придачу подарили подходящий корпус к этому БП, поэтому было принято решение | ![]() |
![]() | К тому моменту, когда я добрался до диодного моста, оказалось что отломана нога на одном из диодов(!). |
| После того, как радиатор был успешно привинчен снаружи корпуса, было принято решение сделать схему | ![]() ![]() |
Ошибки, которые я допустил были следующими: подстроечник был подсоединен мной не к выходу минуса,
а к месту соединения VD2 и VD4. Потом я решил, что я перепутал Коллектор и Эмиттер у КТ827А. Потоя оказалось,
что я не прав. В общем вдоволь поиздевавшись над схемой я понял, что всетаки что-то сгорело и поэтому работает неправильно.
А именно: напряжение на выходе стабилизатора никак не хотело отпускаться ниже 15 Вольт; при включении
нагрузки(лампочка 12В 40Ватт) напряжение падало до 10 и начинало плавно расти, а при снятии нагрузки становилось
18 Вольт и плавно спадало. Причиной был нагрев транзистора КТ827А. И действительно, даже без нагрузки, если подогреть
немного паяльником транзистор, то напряжение начинает расти. Заменив VD2 и VD4 и прозвонив VT2(который как оказалось
— рабочий), а решил, что кроме VT1 уже никого не осталось hi. Теперь окончательно убедившись, что причина именно
в нем я поменял его. И ура! О чудо! Схема снова заработала!
![]() | Как оказалось в нашем маленьком городе нет больше КТ827А и пришлось взять 2Т827А (который стоит |
Тестирование надежности
| Для тестирования стабилизатора было принято решение подключать лампочки различной мощности | ![]() |
![]() | Добавилось еще две лампочки — галогеновые по 50Ватт. Их и одну лампу на 40Ватт включал в нагрузку. |
И всетаки я не вытерпел и подключил трансивер к БП. Всё работает. В режимах cw или fm больше 25 Ватт
не пробовал, т.к. ток получается уже больше, чем я тестировал на лампочках. В режиме SSB получается работать
с более высокой мощностью. Транзистор греется достаточно сильно. Поставил на термопасту — ситуация изменилась
в лучшую сторону. При включении трансивера от 13,5В остается 13,4. При передаче примерно 20Ватт ниже 13В ни разу не было.
Так же замечено, что при отключении передачи бросков по питанию нет(видимо т.к. нагрузка снимается не полностью, и на прием
трансивер так же потребляет неплохо), вернее они есть, но они не переходят даже границы 14Вольт.
Благодаря помощи радиолюбителей(RA1QJM и RV3MD) удалось найти еще 2Т827А в количестве 2-х штук.
В ближайшее время нужно будет установить.
UA3MQJ 28/06/2007
За последние дни почти ничего не удалось сделать: нашел еще один болтик для установки второго
транзистора и увеличил отверстия в корпусе под него. Дальнейшие попытки сделать что либо еще в этом направлении
были жестко присечены со стороны жены. 🙂
UA3MQJ 04/07/2007
| Вчера всетаки удалось выделить время на установку второго транзистора(в отставшееся на радиаторе место | ![]() |
![]() | |
UA3MQJ 05/07/2007
Плохо дело. Не хватает ни ума, ни времени, ни денег. Результат следующий — БП вышел из строя, а именно диодный мост.
Ранее было замечено, что диодный мост греется достаточно сильно, как и провода, идущие на него. Я этому не придал
особого значения и оказывается зря. Так же конструкция с установкой диодов друг на друга не выдержала критики
суровой реальности. Видимо при нагреве имело место достаточно большое расширение. При этом был слышен треск.
Видимо откручивались гайки. После чего диодный мост оказывался не жостко прикрученным, а шатающимся там свободно.
И свободно болтаясь произошло КЗ причем через одну из пар диодов. Сгорели и диоды и провода. Провод сгорел
с красивыми спецэффектами. Причем расплавился провод толщиной 1мм. Нужен новый мост. А денег нет 🙁
UA3MQJ 26/07/2007
Несколько дней ходил домой пешком — копил деньги. Купил мост MB5010(KBPC5010), мост 50А,1000В. Что-то мне плохо становится
при попытке расчитать его мощность. Выглядит вполне серьезно.
UA3MQJ 31/07/2007
Итоговые затраты
| № | Наименование | Кол-во | Цена | Сумма | Примечание |
|---|---|---|---|---|---|
| 1 | Диод КД2997 | 4 | 45 | 180 | Один сломал, но ничего…. |
| 2 | Диоды КС156, КД521 | 8 | 3 | 24 | Т.к. пару спалил, купил с запасом |
| 3 | Резисторы, мелкий кондючек | 6 | ? | 30 | Не больше |
| 4 | Выравнивающие резисторы | 2 | 10 | 20 | |
| 5 | Конденсаторы 10000мкф 25В | 3 | 50 | 150 | |
| 6 | Конденсаторы 4700мкф 25В | 6 | 25 | 150 | |
| 7 | Транзистор КТ827А | 1 | 50 | 50 | Спалил |
| 8 | Транзистор 2Т827А | 3 | 80 | 80 | Один купил, остальные подарили |
| 9 | Транзисторы КТ203, 2Т203, КТ502 | 5 | ? | 35 | Выяснял что сгорело, 2Т сломал при пайке, остальное про запас |
| 10 | Текстолит | 1 | 1 | 0 | Был в запасе, но у нас стоит 100р — лист |
| 11 | Трансформатор | 1 | 150 | 150 | Был обменян на ТСА-270, но стои больше(явно) |
| 12 | Провода | — | 25 | 25 | В общей сложности |
| 13 | Термопаста | — | 1 | 0 | Была вместе с кулером, была в запасе(рублей 30) |
| 14 | Лампа 12В 40Ватт | 2 | 10 | 20 | Обычная |
| 15 | Лампа 12В 50Ватт | 2 | 20 | 40 | Галогеновая |
| 16 | Клеммы | 4 | 10 | 40 | Для прикручивания 12В проводов от trx |
| 17 | Разьем 220В и шнур питания, кнопка power | — | 1 | 0 | От старого AT БП |
| 18 | Корпус | — | 1 | 0 | Подарили |
| 19 | Личное время | — | — | — | Да уже месяца 4 — в день по чайной ложке |
| 20 | Амперметр 30А | 1 | 30 | 30 | Купил на рынке. |
Итого 1024 рубля!!!! Это ужасно! Единственное, что успокаивает — покупалось все это постепенно. Делал я его долго(около 4-х мес.) и делаю до сих пор.
Но БП ждут еще доработки, так что цена его точно увеличится(надеюсь, что не больше, чем на 500р).
При общей себестоимости больше 2000 р. я бы, конечно, уже
начал душиться жабой и думать о покупном блоке питания, но пока цена устраивает. Поживем — увидим.
Инструменты
— Паяльник 60Вт
— Пасатижи
— Отвертки
— Дрель 300Вт
— Сверла
— Полотно от ножовки
— Китайский тестер
Мои правила при конструировании
Говорят, что техника безопасности написана кровью. Видимо так оно и есть.
Грустно только, что чаще мы учимся на своих ошибках. И вот ошибаясь я для себя выработал ряд правил:
1.Не конструировать «под градусом». Это понятно. Концентрация внимания не та. Можно допустить ошибку
и что либо спалить. А так, как радиотехника это не программирование(где ошибка программера устраняется в худшем
случае перезагрузкой), то результаты ошибки могут быть более тяжелыми как в плане собственного здоровья, так и
в экономическом плане. Но в связи с тем, что я не употребляю спиртное, то для меня это правило немного меняется:
не конструировать после 12-ти ночи.
2.Не торопиться. Перед включением все несколько раз проверить. Лучше потратить время на повторную…
10-ю проверку, чем тратить время на покупку новых радиодеталей или на зарабатывание нового трансивера.
3.При выполнении работ по обработке металла соблюдайте соответствующие инструкции по безовасности.
Руками поверхность не трогайте(горячая, острая), стружку руками не смахивать (я смахнул — порезал сразу 3 пальца 🙂 ).
4.Рекомендуется понимать работу схемы, которую делаешь.
5.Руководствоваться здравым смыслом и логигой 🙂
Мои самые наилучшие пожелания всем, кто занимается конструированием.
Большаков Алексей — UA3MQJ 73!
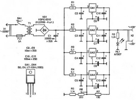
Вашему вниманию предлагается два варианта источников питания (13 В, 20…30А) для транзисторных KB, УКВ-трансиверов. Оба источника опробованы с нагрузкой и в практической работе в зфире, надежны, не выходят из строя при коротком замыкании по выходу, не имеют «бросков» выходного напряжения.
ВАРИАНТ 1 — ОБЫЧНЫЙ ТРАНСФОРМАТОРНЫЙ.
Схема необычайно проста и представляет собой лишь схему собственно стабилизатора (рис. выше). Она состоит из 4-х включенных параллельно, широко продаваемых на радиорынках микросхем стабилизаторов серии SD, LT-1084 (I = 5 А) или 1083(1 =7,5 А). В первом случае максимальный выходной ток будет 20…22 А, во втором 28…30 А. Более того, при экспериментах по включению этих микросхем параллельно оказалось, что их параметры достаточно идентичны, что позволяет подавать управляющее напряжение с одного резистив- ного делителя на все входы управления, включенные также параллельно.
Детали
Трансформатор Т1. Автором опробованы три типа:
а) стандартный ТПП-2-8. Выходные обмотки на каждой половине сердечника включаются последовательно, а затем получившиеся две обмотки — параллельно (для увеличения тока). Таким образом, получилось 14…Т5 В переменного напряжения.
б) ТН-61. Обмотки также включаются последовательно-параллельно для обеспечения 1)вых -15 В.
в) самодельный. Использован трансформатор от ЛАТР мощностью 240 Вт. Имеющаяся первичная обмотка покрывается лакотканью и поверх наматывается вторичная обмотка на 11вых -15…16 В (провод ПЭВ 01,8…2,4 мм). Последние витки желательно сделать с отводами.
С1 — на схеме указана минимальная емкость. Лучше применить больше (до 82 ООО мкФ). Можно набирать из отдельных конденсаторов меньшей емкости. Импортные — более надежный вариант.
Мост VD1 — 1пр.макс. = 40…50 А, иобр.макс > 50 В. Автором опробованы с одинаковым положительным результатом: а) КВРС-5010 (50 А, 1000 В) — модульный мост в металлическом корпусе, крепится к радиатору непосредственно; б) КД2999 (4 шт.) — устанавливаются на радиатор через слюдяные прокладки.
Блокировочные конденсаторы — обычные импортные (обтянутые пленкой) вертикальной или горизонтальной установки. Рекомендуемые для применения с LT1084 (1083) танталовые не пробовал, т.к. самовозбуждения и помех не было и с нетанталовыми.
Конструкция
Размеры корпуса зависят от примененных трансформатора и С1 (наиболее габаритные детали). Рекомендуемая следующая компоновка:
Т1 и С1 — в середине, боковые стенки — небольшие самодельные или подходящие готовые радиаторы, на которых через слюду укрепляют DA1…DA4 (по 2 шт. с каждой стороны). Мост VD1 — на задней стенке. Там же предохранитель, клемма заземления, разъем питания «-220 В». На передней панели — выключатель, светодиод, клеммы «+13 В» и «-13 В». При желании можно установить малогабаритный прибор, измеряющий напряжение или ток выхода (или то и другое через переключатель). Нижняя и верхняя крышки должны иметь отверстия для вентиляции. На нижней крышке укрепляют небольшие ножки — можно применить колпачки от тюбиков.
Главные требования к монтажу:
а) Блокировочные конденсаторы подпаивают навесным монтажом прямо на выводы микросхем и на контактные лепестки «общего провода», установленные рядом с каждой микросхемой.
б) Все соединения микросхем в параллель производят отрезками проводов (сечением не менее 0,75 мм2) одинаковой длины и в одну точку. Для этого предварительно нарезают отрезки проводов одинаковой длины.
Настройка
На первом этапе подают напряжение от выпрямителя только на одну из микросхем и выставляют с помощью R6 выходное напряжение около 13 В. Затем по одной подключают остальные микросхемы и убеждаются, что выходное напряжение сильно не изменяется. Подсоединив к выходу нагрузку на ток 5…10 А, измеряют падения напряжения на резисторах R1 …R4. Они должны быть примерно одинаковыми при разных выходных токах. Это свидетельствует примерно об одинаковом распределении тока по микросхемам. Если это не так — применяют один из следующих способов: а) заменяют микросхему с большим отличием по току на другой экземпляр; б) устанавливают индивидуальный источник управляющего напряжения (подобно R5, R6, R7) к такой микросхеме (отключив ее управляющий вывод от других, естественно) и, регулируя его, добиваются нужного результата.
P.S. Можно применить схему из статьи Юрия Каранды «Параллельное включение КР142ЕН12А», где един из стабилизаторов выполняет функцию образцового, а остальные следят за ним с помощью ОУ, выравнивающих их выходные токи.
Следует иметь в виду, что чем большее выходное переменное напряжение снимается с трансформатора, тем больше общий нагрев конструкции. Поэтому, если имеется возможность (наличие отводов во вторичной обмотке Т1), нужно установить его такой минимальной величины, при которой обеспечивается нормальная работа источника (без просадки выходного напряжения) с максимальным требуемым выходным током при минимальном напряжении в вашей сети. Сделать это можно, подключив источник в сеть через ЛАТР, а на выход — вольтметр и нагрузку. Критерий подбора выходного переменного напряжения со вторичной обмотки Т1 — начало падения выходного напряжения при «минимальной сети».
ВАРИАНТ 2 — «БЕСТРАНСФОРМАТОРНЫЙ» ИМПУЛЬСНЫЙ ИСТОЧНИК.
Весьма удобен, если брать с собой в экспедиции, на дачу и т.д., т.к. самый легковесный трансформаторный — это 5…6 кг, а здесь всего 700 гр.(!) Купив на радиорынке самый дешевый импульсный источник питания от персональных компьютеров мощностью 230 Вт (около 13$), автор поступил следующим образом:
1. Отпаял все провода, идущие с выходов других источников (-5 В, -12 В, +5 В), кроме GND (1) и +12 В.
2. Эти оставшиеся провода сложил в пучки. Желтым пучком (+12 В) сделал несколько витков на ферритовом кольце (2000НМ, 0 = 25 мм), а затем вместе с черным (GND, ±) подключил соответственно к клеммам «+12 В» и «-12 В», установленным на месте розетки для подключения монитора. Параллельно этим клеммам подключил конденсатор 33 мкФ х 25 В.
3. Отверстие в корпусе, через которое выходили наружу провода питания, использовал для установки клавишного выключателя (-220 В) с подсветкой (предварительно напильником придал отверстию нужную форму).
4. Заменил выпрямительные диоды источника +12 В (сборка из двух диодов на радиаторе) на КД2999 (2 шт.) с любой буквой, установив их на этот же радиатор через термопасту и притянув теми же винтом и пластинкой к радиатору согласно схеме:
Еще лучше применить здесь сборку из диодов с барьером Шоттки 25 А х 100 В — меньше падение напряжения и, соответственно, нагрев.
5) Для повышения выходного напряжения с 12-ти до 13-ти вольт разрывают печатный проводник, идущий от средней точки выпрямительной сборки +5 В, и включают в эту цепь любой кремниевый диод на 1…2 А в прямом включении, как показано на рис (TNX RW3DVY).
Автор применил КД226. После этого трансивер стал отдавать в антенну свои «родные» 100 Вт (при 12 В — 80…90 Вт). По указанной цепи подается напряжение обратной связи для каскада стабилизации выходных напряжений; уменьшение этого напряжения с помощью прямосмещенного диода примерно на 0,6 В привело к увеличению выходных напряжений, в т.ч. и источника +12 В до +13 В; вместо диода можно применить и резистор, подобрав его сопротивление для получения +13…+13,5 В.
6) В авторском экземпляре приобретенного блока отсутствовал фильтр по сети -220 В (Китай, Hi), который пришлось изготовить самостоятельно — двумя проводами, идущими от выключателя к разъему-вилке «-220 В», намотал несколько витков (до заполнения) на феррито- вом кольце 2000НМ, 025 мм. Параллельно контактам разъема «-220 В» подпаял неполярный конденсатор 0,1 мкФ х 630 В. Такой фильтр снизил уровень журчащей помехи-гармоники, повторяющейся через каждые 35…40 кГц на диапазонах 1,8…7 МГц (на других ее не было и без фильтра), на 5 баллов (30 дБ) по шкале S-метра трансивера (с S5 до S0!).
При измерениях были установлены наиболее благоприятные условия для прослушивания этих помех — антенна отключена, УВЧ включен. И хотя УВЧ на этих диапазонах при работе в эфире автор никогда не включает, да и без фильтра шумы эфира здесь при подключенной антенне легко маскируют 5-бальный уровень помех — но, дело принципа, надо давить!
После произведенных доработок получился легкий (вес около 700 г), маленький (80x100x150 мм), надежный источник питания с защитой от к.з. на выходе (раз 10 «коротил» выход отрезком провода — он просто отключался). Выходное напряжение изменяется не более чем на 30…40 мВ при изменении напряжения сети от 180 до 280 В. Паразитная модуляция сигнала при передаче отсутствует. На холостом ходу потребляет от сети около 7 Вт. КПД при изменении тока нагрузки от 5 до 20 А в пределах 80.. .85%.
P.S. Компьютерные блоки питания, в т.ч. и модернизируемые автором, рассчитаны по цепи +12 В на ток порядка 9 А, поэтому для обеспечения токов нагрузки до 20А «напрашивается» перемотка обмотки для + 12 В более толстым проводом. Но на практике многие изготовители выполняют все вторичные обмотки таких БП одним и тем же проводом, обеспечивающим ток до 23 А (тем же, что и для цепи +5 В).
UA3DJC
| Блоки питания для трансиверов | |||||||||||||||||||||||||||||||||||||
| |||||||||||||||||||||||||||||||||||||
| |||||||||||||||||||||||||||||||||||||
| |||||||||||||||||||||||||||||||||||||
| |||||||||||||||||||||||||||||||||||||
| |||||||||||||||||||||||||||||||||||||
|

































Ω не должно быть заметно на глаз. Если это условие не выполняется, транзистор некачественный и может подвести в любой момент. Исключение- транзистор VT9. Он составной и внутри корпуса эмиттерные переходы зашунтированы резисторами, первый- 5К, второй- 150 Ом. См. рис. 

