Простой блок питания для усилителя мощности. …
Блок питания для усилителя звука | Своими руками
Блок питания для усилителя звука | Своими руками
Мой первый импульсный блок питания для усилителя своими руками
Мой первый импульсный блок питания для усилителя своими руками
Импульсный блок питания для УНЧ
сконструирован для обеспечения напряжением питания двух канальный УМЗЧ. БП рассчитан на работу усилителя с выходной мощностью 200 Вт на каждый канал. Данное устройство состоит из двух печатных плат. На одной плате реализован фильтр сетевого напряжения, электромагнитное реле, трансформатор, диодный мост с фильтрующим конденсатором 1000 мкФ х 25v в его цепи. На другой плате собран модуль управления, трансформатор выпрямителя, а также в цепи фильтра конденсаторы и дроссели.
Биполярные транзисторы КТ626, а также мощные 2SK1120 MOSFET либо КП707В2 должны быть установлены на радиаторах с достаточной площадью рассеивания тепла. Наиболее эффективными радиаторами охлаждения являются теплоотводы из толстого алюминия, прошедшие фрезерную обработку. Их эффективность заключается в том, что помимо охлаждения электронных компонентов, они еще являются боковыми элементами корпуса усилителя. Модуль управления мощными выходными ключами смонтирован на небольшой самостоятельной плате, которая в свою очередь вмонтирована в модуль выпрямителя.
Модернизация ИБП
Чтобы обеспечить более корректную и надежную работу конструкции, импульсный блок питания для УНЧ
был несколько модернизирован. В частности во вторичных обмотках трансформатора были установлены шунты в виде подавляющей помехи RC-цепи. Также была увеличена емкость фильтрующих конденсаторов до 10000 мкФ х 50v и зашунтированны конденсаторами 3,3 мкф 63v. Которые имеют очень малые потери и высокое сопротивление изоляции. Защита на входе не была задействована, но в случае необходимости ее можно применить в качестве защиты от пикового тока. Для этого нужно подать сигнал на вход из цепи шунта либо от трансформатора по току.
Предупреждение
Особое внимание! Все силовые тракты данного блока питания, за исключением вторичных цепей, находятся по высоким потенциалом сетевого напряжения, представляющего опасность для жизни! В процессе налаживания конструкции необходимо соблюдать максимально возможную осторожность. Желательно при настроечных работах, устройство подключить к сети через разделительный трансформатор.
Перед тем как впервые запустить импульсный блок питания, предохранитель на 2А в цепи напряжения 320v устанавливать пока не нужно. Вначале нужно произвести отладку схемы управления, а уже потом на место предохранителя 2А устанавливается лампа накаливания 220v мощностью 60 Вт. Но наиболее эффективный способ, при котором гарантируется целостность транзисторов — это включить устройство через понижающий напряжение трансформатор. Только когда полностью будет выполнены наладочные работы, тогда предохранитель ставится на место. Теперь импульсный блок питания можно испытать с нагрузкой.
На снимке: модуль инвертора, выпрямителя и цепи фильтров
На снимке: модуль фильтра сетевого напряжения и выпрямителя
На снимке: компоновка силовых ключей и диодов
Трансформатор
Трансформатор Т1 намотан на трех кольцах диаметром 45 мм из феррита 2000НМ1. Первичная обмотка содержит 2×46 витков изолированного провода 0,75 мм2 (мотается сразу двумя проводами). Вторичная обмотка намотана косой из 16 проводов диаметром 0,8 мм. Она содержит шесть витков, после намотки она делится на две группы, начала одной группы соединяются с конном другой. Дроссели DB3 и DR2 намотаны на ферритовом стержне 8 мм и выполнены проводом D=1,2 мм.
Принципиальная схема сетевого импульсного источника питания для УНЧ, выходное напряжение +-25В при токе до 4,5А (примерно 200Вт). Схема собрана на микросхеме IR2153 и транзисторах IRF740. Приведены полезные советы по сборке и наладке устройства.
Хочу предложить небольшой обзор по данной схеме. Как-то была нужда собрать человеку простенький УНЧ, был найден корпус от старого предусилителя «радиотехника».
Места в корпусе много, но уместить сетевой трансформатор не получилось, корпус оказался по высоте маловат. Было решено собрать импульсный блок питания на микросхеме ir2153, как раз одна валялась без дела.
Принципиальная схема
Изначально за основу была взята схема с — настоятельно рекомендую не собирать так как там предложено, иначе можно устроить пожар или взрыв, схема с фатальной ошибкой и не одной.
Рис. 1. Схема импульсного блока питания, взятая за основу.
Рис. 2. Схема импульсного блока питания для УМЗЧ мощностью до 200Вт.
В первой схеме основная ошибка — нет разделительного конденсатора между полевыми транзисторами и трансформатором, без этого конденсатора транзисторы сразу же взорвутся при включении, или через пару минут как раскалятся…
У микросхемы IR2153 первый вывод — это плюс питания, поскольку напряжение на выводе 1 микросхемы в пределах 16-18 вольт то конденсатор должен быть на порядок выше по напряжению, а не впритык как указано на первоначальной схеме — на 16В. Можно установить конденсатор на напряжение 25В, я поставил на 35В.
Идем дальше, запитывать микросхему так как указано на первоначальной схеме через диод и резистор в 18К, нельзя!! Посмотрите как запитывается микросхемы IR2153 у меня (рисунок 2), а не непосредственно от переменки 220вольт (рисунок 1).
В схеме на рисунке 1 скачек напряжения в сети сразу же приведет к сгоранию микросхемы, хорошо если просто работать все перестанет, а так опять же взорвутся транзисторы.
Вот эти три ошибки на схеме с рисунка 1 могут привести к очень печальным последствиям!
Детали и конструкция
Дроссель фильтра по питанию 220 Вольт (Др1) взят из импульсного БП от телевизора, подойдет любой с учетом того какую мощность желаете получить… Варистор — любой на 10 ом, только не от зарядки для телефона и подобных маломощных импульсных БП.
Индуктивность по 25 Вольтам (L) взята от компьютерного БП на 450ватт, лишние обмотки были смотаны — оставляем только те что намотаны толстым проводом.
Высокочастотный трансформатор Tr1 взят оттуда же, подробно остановлюсь на его намотке с нуля. Разобрать такой трансформатор не расколов феррит достаточно сложно. Чтобы упростить задачу, нужно положить его на плиту и нагреть до сотни градусов, иными словами как только капелька воды на феррите будет кипеть — значит можно разбирать.
При таком нагреве, клей становится мягким и половинки феррита легко вытаскиваются из каркаса с обмоткой. При намотке трансформаторов в импульсных схемах рекомендуют мотать обмотки несколькими проводами — до 8 штук одновременно.
Делать так совсем не обязательно, первичную обмотку I мотал одним эмалированным медным проводом диаметром 0,45 мм — 49 витков. Вторичные обмотки II и III мотал двумя проводами диаметром 0,8 мм — по 8 витков в каждой.
Диоды выпрямителя ставим быстродействующие — из отечественных подойдут КД213 или КД212. У последних ток нагрузки по справочнику — 1А, а у КД213 — 10А. Подойдут диоды с граничной рабочей частотой 100кгц.
Вместо транзистора IRF740 можно поставить IRF840 и им подобные. Радиатор под транзисторы можно поставить в два раза меньше, при полной длительной нагрузке транзисторы греются не очень сильно — на ощупь градусов 45. Транзисторы обязательно нужно ставить на радиатор через изолирующие прокладки.
Вместо диодов RL205 можно поставить любой диодный мост с максимальным постоянным обратным напряжением 600В и максимальным постоянным прямым током 6А.
Переходная емкость (0,1мкФ) между транзисторами и трансформатором должна быть обязательно на напряжение 630В!
С указанными номиналами данная схема обеспечивает выходную мощность примерно 200 Вт при токе до 4,5А.
Печатку к схеме БП не делал — сразу рисовал на текстолите. У каждого детали и их варианты расположения могут быть разные. Схема простая и нарисовать свою печатку не составит большого труда.
Вот что получилось у меня:
Рис. 3. План моей печатной платы для импульсного сетевого блока питания.
Как видно из наброска, вместо разделительного конденсатора между транзисторами и трансформатором у меня установлены три штуки. Пришлось так поступить поскольку как не было одного на нужное напряжение, в итоге собрал из разных конденсаторов с общей емкостью в 0,5мкФ.
Самый идеальный вариант будет — 1мкФ на 630В. Но все работает вполне нормально и с емкостью на 0,1мкФ и с емкостью на 0,5мкФ.
Рис. 4. Готовая печатная плата для импульсного источника питания (вид со стороны соединений).
Рис. 5. Готовая плата импульсного источника питания (вид со стороны деталей).
Рис. 6. Самодельный сетевой импульсный блок питания для УМЗЧ.
Рис. 7. Внешний вид сетевого импульсного БП для усилителя мощности НЧ.
Налаживание
После сборки схемы, первое включение делаем через лампочку на 220В 60Вт, включенную последовательно с блоком питания.
Если при сборке не было сделано ошибок и замыканий, то при включении лампочка должна кратковременно вспыхнуть и потухнуть — это говорит о том, что все собрано правильно и КЗ в схеме нет.
Можно на низкую сторону в качестве нагрузки включить лампу на подходящее напряжение и дать поработать схеме минут пять. Если ничего не задымилось, то можно убирать лампу на 220 и пользоваться готовым БП.
Если же лампа включенная в разрыв питания 220В при первом включении горит и не тухнет — значит в схеме есть неисправность.
Рис. 8. Импульсный блок питания установлен в корпус с усилителем НЧ.
Рис. 9. Плата УНЧ и блока питания к нему в корпусе от предусилителя Радиотехника (фронтальный вид).
Рис. 10. Плата УНЧ и блока питания к нему в корпусе от предусилителя Радиотехника (тыловой вид).
В качестве дополнения: схема УНЧ взята из .
Рис. 11. Схема УНЧ с выходной мощностью 60Вт при нагрузке 4 Ома и питании +-28В.
Литература:
- radiostroi.ru/pitan776/57-impblokpitkomp
- А. Агеев — Усилительный блок любительского радиокомплекса. Журнал Радио за 1982 год, номер 8.
Изготовление хорошего источника питания для усилителя мощности (УНЧ) или другого электронного устройства — это очень ответственная задача. От того, каким будет источник питания зависит качество и стабильность работы всего устройства.
В этой публикации расскажу о изготовлении не сложного трансформаторного блока питания для моего самодельного усилителя мощности низкой частоты «Phoenix P-400».
Такой, не сложный блок питания можно использовать для питания различных схем усилителей мощности низкой частоты.
Предисловие
Для будущего блока питания (БП) к усилителю у меня уже был в наличии тороидальный сердечник с намотанной первичной обмоткой на ~220В, поэтому задача выбора «импульсный БП или на основе сетевого трансформатора» не стояла.
У импульсных источников питания небольшие габариты и вес, большая мощность на выходе и высокий КПД. Источник питания на основе сетевого трансформатора — имеет большой вес, прост в изготовлении и наладке, а также не приходится иметь дело с опасными напряжениями при наладке схемы, что особенно важно для таких начинающих как я.
Тороидальный трансформатор
Тороидальные трансформаторы, в сравнении с трансформаторами на броневых сердечниках из Ш-образных пластин, имеют несколько преимуществ:
- меньший объем и вес;
- более высокий КПД;
- лучшее охлаждение для обмоток.
Первичная обмотка уже содержала примерно 800 витков проводом ПЭЛШО 0,8мм, она была залита парафином и заизолирована слоем тонкой ленты из фторопласта.
Измерив приблизительные размеры железа трансформатора можно выполнить расчет его габаритной мощности, таким образом можно прикинуть подходит ли сердечник для получения нужной мощности или нет.
Рис. 1. Размеры железного сердечника для тороидального трансформатора.
- Габаритная мощность (Вт) = Площадь окна (см 2) * Площадь сечения (см 2)
- Площадь окна = 3,14 * (d/2) 2
- Площадь сечения = h * ((D-d)/2)
Для примера, выполним расчет трансформатора с размерами железа: D=14см, d=5см, h=5см.
- Площадь окна = 3,14 * (5см/2) * (5см/2) = 19,625 см 2
- Площадь сечения = 5см * ((14см-5см)/2) = 22,5 см 2
- Габаритная мощность = 19,625 * 22,5 = 441 Вт.
Габаритная мощность используемого мною трансформатора оказалась явно меньшей чем я ожидал — где-то 250 Ватт.
Подбор напряжений для вторичных обмоток
Зная необходимое напряжение на выходе выпрямителя после электролитических конденсаторов, можно приблизительно рассчитать необходимое напряжение на выходе вторичной обмотки трансформатора.
Числовое значение постоянного напряжения после диодного моста и сглаживающих конденсаторов возрастет примерно в 1,3..1,4 раза, по сравнению с переменным напряжением, подаваемым на вход такого выпрямителя.
В моем случае, для питания УМЗЧ нужно двуполярное постоянное напряжение — по 35 Вольт на каждом плече. Соответственно, на каждой вторичной обмотке должно присутствовать переменное напряжение: 35 Вольт / 1,4 = ~25 Вольт.
По такому же принципу я выполнил приблизительный расчет значений напряжения для других вторичных обмоток трансформатора.
Расчет количества витков и намотка
Для питания остальных электронных блоков усилителя было решено намотать несколько отдельных вторичных обмоток. Для намотки катушек медным эмалированным проводом был изготовлен деревянный челнок. Также его можно изготовить из стеклотекстолита или пластмассы.
Рис. 2. Челнок для намотки тороидального трансформатора.
Намотка выполнялась медным эмалированным проводом, который был в наличии:
- для 4х обмоток питания УМЗЧ — провод диаметром 1,5 мм;
- для остальных обмоток — 0,6 мм.
Число витков для вторичных обмоток я подбирал экспериментальным способом, поскольку мне не было известно точное количество витков первичной обмотки.
Суть метода:
- Выполняем намотку 20 витков любого провода;
- Подключаем к сети ~220В первичную обмотку трансформатора и измеряем напряжение на намотанных 20-ти витках;
- Делим нужное напряжение на полученное из 20-ти витков — узнаем сколько раз по 20 витков нужно для намотки.
Например: нам нужно 25В, а из 20-ти витков получилось 5В, 25В/5В=5 — нужно 5 раз намотать по 20 витков, то есть 100 витков.
Расчет длины необходимого провода был выполнен так: намотал 20 витков провода, сделал на нем метку маркером, отмотал и измерил его длину. Разделил нужное количество витков на 20, полученное значение умножил на длину 20-ти витков провода — получил приблизительно необходимую длину провода для намотки. Добавив 1-2 метра запаса к общей длине можно наматывать провод на челнок и смело отрезать.
Например: нужно 100 витков провода, длина 20-ти намотанных витков получилась 1,3 метра, узнаем сколько раз по 1,3 метра нужно намотать для получения 100 витков — 100/20=5, узнаем общую длину провода (5 кусков по 1,3м) — 1,3*5=6,5м. Добавляем для запаса 1,5м и получаем длину — 8м.
Для каждой последующей обмотки измерение стоит повторить, поскольку с каждой новой обмоткой необходимая на один виток длина провода будет увеличиваться.
Для намотки каждой пары обмоток по 25 Вольт на челнок были параллельно уложены сразу два провода (для 2х обмоток). После намотки, конец первой обмотки соединен с началом второй — получились две вторичные обмотки для двуполярного выпрямителя с соединением посередине.
После намотки каждой из пар вторичных обмоток для питания схем УМЗЧ, они были заизолированы тонкой фторопластовой лентой.
Таким образом были намотаны 6 вторичных обмоток: четыре для питания УМЗЧ и еще две для блоков питания остальной электроники.
Схема выпрямителей и стабилизаторов напряжения
Ниже приведена принципиальная схема блока питания для моего самодельного усилителя мощности.
Рис. 2. Принципиальная схема источника питания для самодельного усилителя мощности НЧ.
Для питания схем усилителей мощности НЧ используются два двуполярных выпрямителя — А1.1и А1.2. Остальные электронные блоки усилителя будут питаться от стабилизаторов напряжения А2.1 и А2.2.
Резисторы R1 и R2 нужны для разрядки электролитических конденсаторов, в момент когда линии питания отключены от схем усилителей мощности.
В моем УМЗЧ 4 канала усиления, их можно включать и выключать попарно с помощью выключателей, которые коммутируют линии питания платок УМЗЧ с помощью электромагнитных реле.
Резисторы R1 и R2 можно исключить из схемы если блок питания будет постоянно подключен к платам УМЗЧ, в таком случае электролитические емкости будут разряжаться через схему УМЗЧ.
Диоды КД213 рассчитаны на максимальный прямой ток 10А, в моем случае этого достаточно. Диодный мост D5 рассчитан на ток не менее 2-3А,собрал его из 4х диодов. С5 и С6 — емкости, каждая из которых состоит из двух конденсаторов по 10 000 мкФ на 63В.
Рис. 3. Принципиальные схемы стабилизаторов постоянного напряжения на микросхемах L7805, L7812, LM317.
Расшифровка названий на схеме:
- STAB — стабилизатор напряжения без регулировки, ток не более 1А;
- STAB+REG — стабилизатор напряжения с регулировкой, ток не более 1А;
- STAB+POW — регулируемый стабилизатор напряжения, ток примерно 2-3А.
При использовании микросхем LM317, 7805 и 7812 выходное напряжение стабилизатора можно рассчитать по упрощенной формуле:
Uвых = Vxx * (1 + R2/R1)
Vxx для микросхем имеет следующие значения:
- LM317 — 1,25;
- 7805 — 5;
- 7812 — 12.
Пример расчета для LM317: R1=240R, R2=1200R, Uвых = 1,25*(1+1200/240) = 7,5V.
Конструкция
Вот как планировалось использовать напряжения от блока питания:
- +36В, -36В — усилители мощности на TDA7250
- 12В — электронные регуляторы громкости, стерео-процессоры, индикаторы выходной мощности , схемы термоконтроля, вентиляторы, подсветка;
- 5В — индикаторы температуры, микроконтроллер, панель цифрового управления.
Микросхемы и транзисторы стабилизаторов напряжения были закреплены на небольших радиаторах, которые я извлек из нерабочих компьютерных блоков питания. Корпуса крепились к радиаторам через изолирующие прокладки.
Печатная плата была изготовлена из двух частей, каждая из которых содержит двуполярный выпрямитель для схемы УМЗЧ и нужный набор стабилизаторов напряжения.
Рис. 4. Одна половинка платы источника питания.
Рис. 5. Другая половинка платы источника питания.
Рис. 6. Готовые компоненты блока питания для самодельного усилителя мощности.
Позже, при отладке я пришел к выводу что гораздо удобнее было бы изготовить стабилизаторы напряжений на отдельных платах. Тем не менее, вариант «все на одной плате» тоже не плох и по своему удобен.
Также выпрямитель для УМЗЧ (схема на рисунке 2) можно собрать навесным монтажом, а схемы стабилизаторов (рисунок 3) в нужном количестве — на отдельных печатных платах.
Соединение электронных компонентов выпрямителя показано на рисунке 7.
Рис. 7. Схема соединений для сборки двуполярного выпрямителя -36В+36В с использованием навесного монтажа.
Соединения нужно выполнять используя толстые изолированные медные проводники.
Диодный мост с конденсаторами на 1000pF можно разместить на радиаторе отдельно. Монтаж мощных диодов КД213 (таблетки) на один общий радиатор нужно выполнять через изоляционные термо-прокладки (терморезина или слюда), поскольку один из выводов диода имеет контакт с его металлической подкладкой!
Для схемы фильтрации (электролитические конденсаторы по 10000мкФ, резисторы и керамические конденсаторы 0,1-0,33мкФ) можно на скорую руку собрать небольшую панель — печатную плату (рисунок 8).
Рис. 8. Пример панели с прорезями из стеклотекстолита для монтажа сглаживающих фильтров выпрямителя.
Для изготовления такой панели понадобится прямоугольный кусочек стеклотекстолита. С помощью самодельного резака (рисунок 9), изготовленного из ножовочного полотна по металлу, прорезаем медную фольгу вдоль по всей длине, потом одну из получившихся частей разрезаем перпендикулярно пополам.
Рис. 9. Самодельный резак из ножовочного полотна, изготовленный на точильном станке.
После этого намечаем и сверлим отверстия для деталей и крепления, зачищаем тоненькой наждачной бумагой медную поверхность и лудим ее с помощью флюса и припоя. Впаиваем детали и подключаем к схеме.
Заключение
Вот такой, не сложный блок питания был изготовлен для будущего самодельного усилителя мощности звуковой частоты. Останется дополнить его схемой плавного включения (Soft start) и ждущего режима.
UPD
: Юрий Глушнев прислал печатную плату для сборки двух стабилизаторов с напряжениями +22В и +12В. На ней собраны две схемы STAB+POW (рис. 3) на микросхемах LM317, 7812 и транзисторах TIP42.
Рис. 10. Печатная плата стабилизаторов напряжения на +22В и +12В.
Скачать — (63 КБ).
Еще одна печатная плата, разработанная под схему регулируемого стабилизатора напряжения STAB+REG на основе LM317:
Рис. 11. Печатная плата для регулируемого стабилизатора напряжения на основе микросхемы LM317.
Если нужен блок питания для нестандартных условий, можно воспользоваться построением с низкочастотным трансформатором. Такое решение просто в реализации и не требует особо глубоких специальных знаний, но есть у него и ряд недостатков – большие габариты, низкий КПД и качество стабилизации выходных напряжений. Можно изготовить импульсный БП, но это довольно сложная процедура с массой подводных камней – при малейшей ошибке будет «хлопок» и куча ненужных деталей.
Попробуем снизить планку и ограничимся модернизацией обычного компьютерного блока питания ATX под необходимые требования. Гм, а что именно станет предметом рассмотрения? Вообще-то, 300-400 ваттный БП может обеспечить довольно значительную мощность, область применения у него большая. В одной статье трудно объять необъятное, поэтому ограничимся самым распространенным – усилителем низкой частоты, под него и попробуем осуществить переделку.
Блок питания довольно большой мощности, хотелось бы его использовать по максимуму. Из 12 вольт мощный усилитель не сделать, здесь требуется совсем другой подход – двуполярное питание с выходным напряжением явно побольше 12 В. Если БП будет запитывать самодельный усилитель, собранный из дискретных элементов, то его напряжение питания может быть любым (в разумных пределах), а вот интегральные микросхемы довольно придирчивы. Для определенности возьмем усилитель на – напряжение питания до 100 В (+/-50 В) с выходной мощностью 100 Вт. Микросхема обеспечивает ток в динамике до 10 ампер, что определяет максимальный ток нагрузки блока питания.
Вроде всё ясно, остается уточнить уровень выходного напряжения. Допускается работа от источника питания 100 вольт (+/-50 В), но попытка выбора такого значения выходного напряжения оказалась бы большой ошибкой. Микросхемы крайне отрицательно относятся к предельным режимам работы, особенно при одновременном максимальном значении нескольких параметров — напряжения питания и мощности. К тому же, вряд ли в обычной квартире есть смысл обеспечивать столь высокий уровень мощности, даже для низкочастотных динамиков с их низкой эффективностью.
Можно установить напряжение в 90 вольт (+/- 45 В), но это потребовало бы очень точного удержания выходного напряжения – в многоканальных блоках питания весьма затруднительно обеспечить одинаковость напряжений на разных выходах. Поэтому стоит немного снизить планку и установить номинальное напряжение для этой микросхемы 80 вольт (+/-40 В) — мощность усилителя немного упадет, но устройство будет работать с должным запасом прочности, что обеспечит достаточную надежность устройства.
Кроме того, если звуковая колонка будет работать не только в низкочастотной области, но еще содержит средне-высокочастотные каналы усилителей, то стоит получить от БП еще одно напряжение, меньше «+/-40 В». Эффективность работы низкочастотных динамиков большого диаметра существенно ниже более высокочастотных, поэтому запитывание усилителя СЧ-ВЧ канала от тех же «+/-40 В» довольно глупо, основная масса энергии уйдет в тепло. Для второго усилителя хорошо бы обеспечить выход +/-20 вольт.
Итак, спецификация блока питания, который хочется получить:
- Канал № 1 (основной), напряжение: «+/-40 В».
- Ток нагрузки от 0.1 А до 10 А.
- Канал № 2 (дополнительный), напряжение: «+/-20 В».
- Ток нагрузки от 0 до 5 А.
Характеристики определены, осталось выбрать подходящую модель. Совсем уж старый использовать нет никакого желания, конденсаторы давно уж высохли, да и схемные решения тех времен не внушают оптимизма. Стоит отметить, что часть «современных» блоков питания тоже не блещет качеством работы и надежностью, но с этим можно бороться – достаточно выбирать продукцию известных фирм, к которой есть доверие.
Кроме философского осмысления сущности БП и отбора по внешнему виду, есть вполне осмысленный критерий – их тип. Блок может быть выполнен по технологии «двухтактный полумост» или «однотактный прямоход», содержать в себе какую-то разновидность PFC (активную или пассивную на дросселе). Всё данные факторы оказывают влияние на качество работы и уровень помех. Причем, это не «просто слова», при переходе от трансформаторного БП на «импульсный» довольно часто замечается ухудшение качества звучания.
С одной стороны, «странно», ведь такой БП обеспечивает лучшую стабильность напряжения питания усилителя. С другой, ничего странного нет – «импульсник» производит помеху при переключении силовых транзисторов основного преобразователя (и блока APFC), что выражается в высокочастотных «всплесках» на цепях питания и земли. Чаще всего преобразователь БП работает на частоте 40-80 кГц, что выше звукового диапазона, а потому вроде бы не должно мешать устройству, но помехи распространяются по всему усилителю и сбивают рабочую точку усилительных каскадов, что приводит к интермодуляционным искажениям, звук становится «жестче». В компьютерном блоке питания шины 12 В и 5 В выглядят следующим образом:
Так что, проблема не надуманная и на борьбу с ее негативным проявлением следует потратить некоторые усилия.
Ничего необычного, классическая компоновка, разве что дроссель PFC вносит в картинку некоторый элемент дисгармонии. К слову, измерение характеристик и величины пульсаций на выходе показало, что наличие этого дросселя приводит лишь к тому, что блок питания становится тяжелее и немного «гудит» при мощности нагрузки 250-300 Вт.
Компьютерный блок питания должен формировать массу напряжений большой мощности – 12 В, 5 В, 3.3 В, -5 В, смысл в которых сразу теряется, как только речь заходит об усилителе. Кроме того, БП содержит дежурный источник 5 В, но его лучше не трогать и сохранить в неизменном виде – во-первых, он используется для работы основного преобразователя, во-вторых, можно будет реализовать включение-выключение усилителя от внешнего управления или просто по появлению звукового сигнала на входе усилителя. Это функция потребует изготовления высокочувствительного детектора с питанием от 5 вольт и вряд ли кто-нибудь станет делать этот элемент на начальной стадии сборки усилителя, ну хоть возможность такая останется. Пусть будет, это «бесплатно».
После удаления всех цепей формирования выходных напряжений получилось следующее:
Оказалось не так много места, поэтому доработка не должна содержать слишком много деталей – банально не влезет. Фу ты, еще заложили в требования наличие двух выходных каналов.
Компьютерный блок питания формирует два основных выхода: 12 В и 5 В, этим объясняется наличие всего двух пар вторичных обмоток. Каким способом можно получить напряжение больше, чем заложено при проектировании БП?
1. Перемотать трансформатор.
2. Поставить умножитель.
3. Добавить второй трансформатор.
Первый вариант понятен и прост в техническом плане. Одно «но», конструкция импульсного трансформатора не так проста, как может показаться на первый взгляд. Существует масса требований и ограничений, не выполнив которых можно получить либо «крайне посредственный вариант», либо, что гораздо хуже, некачественную изоляцию вплоть до поражения электрическим током. В трансформаторе первичная обмотка выполнена из двух частей. Первая расположена в самом начале, а потому не мешает перемотке, а вот вторая наматывается самой последней.
Трудности умножаются тем, что между первичной и вторичной обмотками присутствует электростатический экран из медной ленты. Чтобы осуществить перемотку придется аккуратно смотать верхнюю часть первичной обмотки, убрать экран и вторичные обмотки. После чего намотать новые вторичные обмотки, восстановить экран и первичную обмотку. Естественно, между обмотками и экраном должна быть надежная изоляция. Дело усугубляется тем, что трансформатор пропитан лаком, а потому его разборка-сборка занятие «увлекательное» и качество выполнения доработки окажется не слишком хорошим. Впрочем, если у вас руки «прямые» и есть желание попробовать – некоторые рекомендации:
- Число витков обмотки 12 В почти всегда постоянно (семь витков), что определяется не параметрами трансформатора, а единственным целым соотношением числа витков обмоток 12 В и 5 В (четыре и три). Если на семь витков приходится 12.6 вольт, то на «нужное» напряжение приходится 7*(«нужное»/12.6) число витков, с округлением до ближайшего целого.
- При удалении обмоток 12 В и 5 В посчитайте место, которое они занимали – новая обмотка должна уместиться в эти же габариты.
- При наличии места лучше использовать провод диаметром 0.8-0.9 мм. Если сечения одного провода недостаточно, то стоит увеличивать количество проводов, а не их сечение (диаметр)
- Крайне аккуратно наматывайте экранирующий виток ленты (не замыкайте начало с концом) и изоляцию под и над ним – основной дефект самодельных трансформаторов заключается в пробое изоляции или закорачивании экранирующей обмотки. Медная лента жесткая с острой кромкой, легко режет изоляцию. В домашних условиях лучше использовать алюминиевую фольгу – она значительно мягче и и шансов порезать изоляцию меньше. Кроме того, ее проще найти. Увы, у такого подхода есть небольшой недостаток – к алюминиевой фольге труднее подсоединить отвод.
И всё же я бы не рекомендовал этот вариант переделки для тех, у кого нет опыта намотки импульсных трансформаторов. Не стоит, может выйти боком. К слову, если человек разбирается в вопросе, то ему проще намотать трансформатор полностью «с нуля», по крайней мере, не будет путаться под ногами этот «лак», да и число витков во всех обмотках можно будет выбрать оптимальным.
Второй вариант довольно сложен в реализации и обладает рядом серьезных недостатков. Пример такого построения изображен на рисунке:
- TV1 – обычный трансформатор блока питания, без каких-либо доработок.
- TV1.1 – первичная обмотка.
- TV1.3 и TV1.4 – обмотки канала 5 В.
- TV1.2 и TV1.5 – обмотки, совместно с TV1.3 и TV1.4 формирующие канал 12 В.
Для анализа важен тот факт, что форма импульсов напряжения на выходе трансформатора с гладким верхом, а не «синус», «пила» или другие вариации. Устройство работает следующим образом — на первичной обмотке следуют импульсы напряжения прямоугольной формы с некоторой скважностью. Напряжение импульсов на первичной обмотке составляет половину напряжения питания или около 140 В при номинальном напряжении сети. На вторичной стороне форма импульсов сохраняется, а амплитуда зависит от числа витков и распределяется примерно как 9 В на обмотках «канала 5 В» (TV1.3 и TV1.4) и 21 В на «канале 12 В» (TV1.2+TV1.3 и TV1.4+ TV1.5).
Предположим, что в данный момент поступает импульс положительной полярности и на верхних выводах обмоток следует «+». Расставим напряжения в контрольных точках:
- A = +21 В.
- B = +9 В.
- С = -9 В.
- D = -21 В.
Отсюда можно сразу вычислить напряжение в токе «F», оно будет чуть меньше цепи «B» на величину падения напряжения на диоде D1.
- F = +8.4 В.
При данной полярности диод D2 закрыт, поэтому напряжение в точке «E» будет определено при противоположной полярности импульса.
- Напряжение на конденсаторе C2 = +8.4 – (-21) = 29.4 В.
Сменим полярность импульса, напряжения в контрольных точках поменяют знак:
- A = -21 В.
- B = -9 В.
- С = +9 В.
- D = +21 В.
Полярность сменилась и открывается диод D2. Напряжение в точке «F» станет чуть меньше цепи «B» или около +8.4 В.
- E = +8.4 В.
- Напряжение на конденсаторе C1 = +8.4 – (-21) = 29.4 В.
Схема симметричная, поэтому напряжения конденсаторов обязаны быть одинаковыми. Из анализа предыдущей полярности импульса следует, что
- Напряжение в точке «F» смещено относительно точки «D» на величину напряжения конденсатора С2 (29.4 В) и равно +21 + 29.4 = +50.4 В.
Нет смысла анализировать аналогичное состояние точки «E» при смене полярности импульса, схема симметричная и там будет столько же, сколько сейчас на точке «F», +50.4 В.
В итоге, может интересовать только «E» и «F», ведь из них получается выходное напряжение. Соберем значения в этих точках в таблицу. Впрочем, забыл еще одно состояние, «пауза» импульса от ШИМ-регулировки. Этот случай очень прост, на всех обмотках нулевое напряжение и в точках «E» и «F» получается одно и то же напряжение +29.4 В, хранимое в конденсаторах. (При анализе не учитывалась конечная емкость конденсаторов и непрямоугольность формы импульсов).
Выпрямительная сборка D3 «выбирает» наибольшее напряжение из двух входов («E» и «F»). Это означает, что на входе дросселя L6 будут идти импульсы амплитудой 50 В с паузой 8 В. При скважности ШИМ 70% на выходе сформируется напряжение примерно 37 вольт.
Всё сказанное относилось к получению повышенного напряжения положительной полярности. Если необходимо сформировать и отрицательный выход, то схему следует «удвоить» – добавить конденсаторы C1, С2 и C3, диоды D1 и D2, пару диодов в сборку D3 и намотать вторую обмотку на выходном дросселе. Не забудьте сменить полярность конденсаторов и диодов.
У подобного решения только одно достоинство – не придется что-то делать с трансформатором. Впрочем, есть еще одно — незначительное, девиация напряжения на выходном дросселе небольшой амплитуды, поэтому размеры дросселя и его индуктивность могут быть сниженной величины. Фактически, можно использовать старую обмотку канала 12 В.
Недостатков больше и они серьезные:
- Весь импульсный ток протекает через повышающие конденсаторы С1 и С2.
- Очень большой ток заряда конденсаторов в начальный момент времени. Кроме снижения срока службы конденсаторов, высокая величина тока может вызвать срабатывание общей защиты блока питания и он отключится.
- Низкий диапазон регулирования выходного напряжения.
- Невозможно получить больше одного канала со стабилизацией выходного напряжения. Выходы «+37 В» и «-37 В» получаются по вышеприведенной схеме, а вот обычные «+/-12 В» придется формировать на отдельном
дросселе при повышенном уровне пульсаций с частотой сети и низкой стабильностью.
Основной недостаток схемного решения — весь
ток протекает через конденсаторы С1 и С2. Довольно просто найти конденсаторы с подходящей емкостью или ESR, но вот величина импульсного тока у них окажется низка. Чтобы не быть голословным, подберем подходящий конденсатор для рассматриваемого блока питания усилителя (выходное напряжение соответствует заданным условиям, величина тока до 10 А).
Ранее я ссылался на конденсаторы общего применения фирмы Jamicon серии , посмотрим, что есть в данном исполнении – 2200 мкФ 50 В. Максимальный ток 2 ампера. Совершенно не подходит, конденсатор выйдет из строя через неделю работы усилителя. Переходим к серьезным сериям, «Low ESR». Например, серия :
| Номинал | Диаметр, мм | Высота, мм | ESR, мОм | Макс. ток, А |
| 2200 мкФ 35 В | 16 (18) | 32 (25) | 40 | 3.8 (3.5) |
| 1500 мкФ 50 В | 16 (18) | 36 (32) | 51 | 4 (3.9) |
| 1000 мкФ 35 В | 13 (18) | 25 (15) | 70 | 2.5 (2.1) |
| 1000 мкФ 50 В | 13 (18) | 40 (20) | 70 | 3.4 (2.8) |
| 680 мкФ 35 В | 10 (16) | 28 (15) | 103 (86) | 2 (1.7) |
| 680 мкФ 50 В | 13 (16) | 30 (20) | 86 | 2.6 (2.3) |
В круглых скобках указывается характеристики альтернативного варианта исполнения корпуса конденсатора.
Хочется отметить интересный момент, для конденсатора «680 мкФ 35 В» первое исполнение, в сравнении со вторым, несет меньшее внутреннее сопротивление и максимальный ток, обычно происходит обратное – снижение ESR повышает величину тока. Видимо, причина в разной площади поверхности корпуса.
Если смотреть на ESR, то все конденсаторы вполне устраивают. Ну, сколько может «упасть» на сопротивлении 40-90 мОм при токе 3-8 ампер? Пустяк. Блок питания работать будет. Вот так и появляются «китайские» поделки. К слову, в Китае производится масса качественной продукции, это местные фарцовщики закупают хлам, отсюда и происходит недоверие к китайской продукции … причем зря.
Ну ладно, собираем для себя, поэтому делать плохо не будем. Конденсатор должен выдерживать ток не менее 10/2=5 А в долговременном режиме и на одном конденсаторе получить такую характеристику не удастся. Остается вариант с установкой пары или тройки конденсаторов параллельно. Два конденсатора «1000 мкФ 35 В» обеспечат ток до 5 (4.2) ампера, что маловато. Можно взять конденсаторы того же номинала, но чуть большего напряжения «1000 мкФ 50 В», предельный ток составит величину 6.4 (5.6) ампера.
С учетом конечной индуктивности выходного дросселя этот вариант может устроить, но не особо хорошо. Перейдем к утроению конденсаторов, «680 мкФ 35 В» обеспечит ток до 6 (5.1) А, или «680 мкФ 50 В» 7.8 (6.9) А. Последний вариант смотрится уже веселее, блок питания сможет работать достаточно долго.
В результате получается, что в блок питания придется установить 3*2*2=12 конденсаторов «680 мкФ 50 В», выйдет не самое компактное устройство, а место в БП ограничено.
Схема моделировалась, но практически не испытывалась, поскольку не лежит у меня душа к таким решениям. Этот вариант доработки дается на ваш страх и риск.
Одной из самых популярных радиолюбительских конструкций являются усилители мощности звуковой частоты УМЗЧ
. Для качественного прослушивания музыкальных программ в домашних условиях чаще всего используются достаточно мощные, 25…50Вт/канал, как правило, стереофонические усилители.
Столь большая мощность нужна вовсе не для того, чтобы получить очень большую громкость: усилитель, работающий вполовину мощности, позволяет получить более чистое звучание, искажения в таком режиме, а они есть даже у самого лучшего УМЗЧ, практически незаметны.
Хороший мощный УМЗЧ собрать и наладить достаточно сложно, но это утверждение справедливо, если усилитель собирается из дискретных деталей, — транзисторов, резисторов, конденсаторов, диодов, может быть, даже . Такая конструкция под силу достаточно квалифицированному радиолюбителю, который уже собрал не один и не два усилителя, спалив на первых опытах не один килограмм мощных выходных транзисторов.
Современная схемотехника позволяет избежать таких материальных, а главное, моральных затрат. Чтобы собрать достаточно мощный и качественный УМЗЧ, можно купить одну-две микросхемы, добавить к ним несколько пассивных деталей, спаять все это на небольшой печатной плате, и, пожалуйста, перед Вами УМЗЧ, который заработает сразу же после включения.
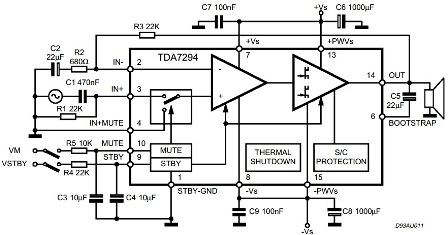
Качество воспроизведения будет весьма неплохим. «Лампового» звука получить, конечно, не удастся, но многие фирменные, а, тем более, китайские усилители, останутся позади. Ярким примером такого решения проблемы высококачественного звучания можно считать микросхему TDA7294.
Двухполярное напряжение питания микросхемы имеет очень большой диапазон ±10…±40В, что позволяет получить от микросхемы мощность свыше 50Вт на нагрузке 4Ω. Если такая мощность не требуется, достаточно просто несколько понизить питающее напряжение. Выходной каскад усилителя выполнен на полевых транзисторах, что обеспечивает хорошее качество звука.
Вывести микросхему из строя очень непросто. Выходной каскад имеет защиту от КЗ, кроме того имеется также тепловая защита. Микросхема, как усилитель, работает в классе AB, коэффициент полезного действия которого 66%. Поэтому, для того, чтобы получить выходную мощность 50Вт, потребуется источник питания мощностью 50/0,66=75,757Вт.
Собранный усилитель устанавливается на радиатор. Для уменьшения габаритов радиатора совсем неплохо, чтобы тепло от радиатора отводилось вентилятором. Для этих целей вполне подойдет небольшой компьютерный кулер, например, от видеокарт. Конструкция усилителя показана на рисунке 1.
Рисунок 1. Усилитель на микросхеме TDA7294
Здесь следует отметить небольшую особенность микросхемы TDA7294. У всех подобных мощных микросхем задняя металлическая спинка с отверстием для крепления к радиатору соединена с общим проводом схемы. Это позволяет закреплять микросхему на металлическом корпусе усилителя без изолирующей прокладки.
У микросхемы TDA7294 эта крепежная деталь электрически соединена с выводом отрицательного полюса источника питания, вывод 15. Поэтому, изолирующая прокладка с теплопроводной пастой КПТ-8, просто необходима. Еще лучше, если микросхема устанавливается на радиатор вообще без прокладки, только с теплопроводной пастой, а сам радиатор изолируется от корпуса (общего провода) усилителя.
Рисунок 2. Типовая схема включения TDA7294
Об усилителях на микросхеме TDA7294 можно рассказывать очень много, и те несколько строчек, что были написаны выше, вовсе не претендуют на полноту информации. Данный усилитель упоминается лишь для того, чтобы показать, какой мощности может понадобиться трансформатор, как определить его параметры, ведь статья-то называется «Трансформаторы для УМЗЧ».
Часто бывает, что создание конструкции начинается с создания макетных экземпляров, питание которых производится от лабораторного блока питания. Если схема оказалась удачной, то начинаются выполняться все остальные «плотницкие» работы: изготавливается корпус или используется подходящий от подобного промышленного устройства. На этой же стадии изготавливается блок питания и выбирается подходящий трансформатор.
Так какой нужен трансформатор?
Чуть выше было рассчитано, что мощность источника питания должна быть не менее 75 ватт, и это лишь для одного канала. Но где сейчас можно встретить монофонический усилитель? Теперь это, как минимум, двухканальный аппарат. Поэтому для стереофонического варианта потребуется трансформатор мощностью не менее ста пятидесяти ватт. На самом деле это не совсем так.
Такая большая мощность может потребоваться лишь в том случае, если будет усиливаться синусоидальный сигнал: вот просто подали на вход синусоиду и сидим, слушаем. Но долго слушать однообразное заунывное гудение, вряд ли доставит удовольствие. Поэтому нормальные люди чаще слушают музыку или смотрят фильмы со звуком. Вот тут и сказывается отличие музыкального сигнала от чистой синусоиды.
Реальный музыкальный сигнал синусоидой не является, а представляет собой сочетание больших кратковременных пиков и долговременных сигналов небольшой мощности, поэтому средняя мощность, потребляемая от источника питания, получается намного меньше.
Рисунок 3. Реальная мощность звукового сигнала. Средние уровни (желтая линия) синусоидального и реального звукового сигналов при одинаковых максимальных уровнях
Методика расчета блока питания приводится в статье «Расчет блока питания для усилителя мощности», которую можно найти по ссылке,
http://www.interlavka.narod.ru/stats03/blok_pitaniy.htm Автор статьи Андрей Данилов.
В статье приводятся соображения по выбору параметров блока питания, там же можно скачать программу для расчета блока питания с учетом особенностей воспроизводимых музыкальных программ. Программа работает без установки в системе, достаточно просто распаковать архив. Результаты работы программы сохраняются в текстовом файле, который появляется в папке, где находится программа расчета. Скриншоты работы программы показаны на рисунках 4 и 5.
Рисунок 4. Ввод данных в программу расчета
Расчеты выполнены для блока питания собранного по схеме, показанной на рисунке 5.
Рисунок 5. Блок питания УМЗЧ. Результаты расчета
Таким образом, для двухканального усилителя мощностью 50Вт с нагрузкой 4Ω потребуется трансформатор мощностью 55Вт. Вторичная обмотка со средней точкой с напряжениями 2*26,5В с током нагрузки 1А. Вот из таких соображений следует выбирать трансформатор для УМЗЧ.
Казалось бы, что трансформатор получился слабоват. Но, если внимательно почитать упомянутую чуть выше статью, то все становится на свои места: автор достаточно убедительно рассказывает, из каких критериев следует исходить при расчете блока питания УМЗЧ.
Тут можно сразу задать встречный вопрос: «А если мощность имеющегося под рукой трансформатора окажется больше, чем по расчету?». Да ничего страшного не произойдет, просто трансформатор будет работать вполсилы, не будет особо напрягаться и сильно греться. Естественно, что выходные напряжения трансформатора должны быть те же, что получились по расчету.
Габаритная мощность трансформатора
Совсем нетрудно заметить, что чем мощнее трансформатор, тем больше его размер и вес. И это нисколько не удивительно, ведь есть такое понятие, как габаритная мощность трансформатора. Другими словами, чем больше и тяжелее трансформатор, тем больше его мощность, тем больше мощность подключаемой к вторичной обмотке нагрузки.
Расчет габаритной мощности по формуле
Чтобы определить габаритную мощность трансформатора достаточно простой линейкой измерить геометрические размеры сердечника, а затем, с приемлемой точностью, рассчитать все по упрощенной формуле.
где P — габаритная мощность, Sc=a*b — площадь сердечника, So=c*h — площадь окна. Возможные типы сердечников показаны на рисунке 5. Сердечники, собранные по схеме ШЛ, называются броневыми, в то время, как сердечники ПЛ стержневыми.
Рисунок 6. Типы сердечников трансформаторов
В учебниках электротехники формула для расчета габаритной мощности имеет вид устрашающий, и куда более длинный. В упрощенной формуле приняты следующие условия, присущие большинству сетевых трансформаторов, просто некоторые усредненные значения.
Считается, что КПД трансформатора 0,9, частота сетевого напряжения 50Гц, плотность тока в обмотках 3,5А/мм2, магнитная индукция 1,2Тл. При этом коэффициент заполнения медью 0,4, а коэффициент заполнения сталью 0,9. Все эти величины как раз и входят в «настоящую» формулу для расчета габаритной мощности. Как и всякая другая упрощенная формула, эта формула может дать результат с ошибкой процентов в пятьдесят, такова расплата за упрощение расчета.
Здесь достаточно вспомнить хотя бы про КПД трансформатора: чем больше габаритная мощность, тем выше КПД. Так трансформаторы мощностью 10…20Вт имеют КПД 0,8, а трансформаторы 100…300Вт и выше имеют КПД 0,92…0,95. В таких же пределах могут изменяться и другие величины, входящие в «настоящую» формулу.
Формула, конечно, достаточно простая, но в справочниках существуют таблицы, где «все уже подсчитано до нас». Так не надо усложнять себе жизнь, и воспользоваться уже готовым продуктом.
Рисунок 7. Таблица для определения габаритной мощности трансформатора. Значения рассчитаны для частоты 50Гц
Третья цифра в маркировке сердечников ПЛ обозначает параметр h — высота окна, как показано на рисунке 6.
Кроме габаритной мощности, в таблице также имеется такой важный параметр, как число витков на вольт. Причем, наблюдается такая закономерность: чем больше размер сердечника, тем меньше число витков на вольт. Для первичной обмотки это число указано в предпоследней колонке таблицы. В последней колонке указано число витков на вольт для вторичных обмоток, которое несколько больше, чем в первичной обмотке.
Это различие связано с тем, что вторичная обмотка расположена дальше от сердечника (керна) трансформатора и находится в ослабленном магнитном поле, нежели первичная обмотка. Чтобы компенсировать это ослабление приходится несколько увеличивать количество витков вторичных обмоток. Здесь вступает в силу некоторый эмпирический коэффициент: если при токе во вторичной обмотке 0,2…0,5А число витков умножается на коэффициент 1,02, то для токов 2…4А коэффициент увеличивается до 1,06.
Как определить число витков на вольт
Многие формулы в электротехнике являются эмпирическими, полученными методом многочисленных опытов, а также проб и ошибок. Одной из таких формул является формула для расчета числа витков на вольт в первичной обмотке трансформатора. Формула достаточно проста:
тут, вроде, все понятно и просто: ω — это искомое число витков/вольт, S — площадь сердечника в сантиметрах квадратных, а вот 44, — это, как утверждают некоторые авторы, постоянный коэффициент.
Чтобы ответить на этот вопрос следует несколько преобразовать формулу, вместо «постоянного коэффициента» подставить букву, ну, хотя бы K.
Тогда вместо постоянного коэффициента получается переменная величина, или, как говорят программисты, переменная. Эта переменная может принимать различные значения, естественно, в каких-то пределах. Величина этой переменной зависит от конструкции сердечника и марки трансформаторной стали. Обычно переменная K находится в диапазоне 35…60. Меньшие значения этого коэффициента приводят к более жесткому режиму работы трансформатора, но облегчают намотку, за счет меньшего количества витков.
Если трансформатор предназначается для работы в высококачественной аудио аппаратуре, то K выбирают по возможности выше, как правило, 60. Это поможет избавиться от наводок с частотой сети идущих от силового трансформатора.
Теперь можно обратиться к таблице, показанной на рисунке 7. Там есть сердечник ШЛ32X64 с площадью 18,4 см2. В предпоследней колонке таблицы указано число витков на вольт для первичной обмотки. Для железа ШЛ32X64 это 1,8 витков/В. Чтобы узнать, какой величиной K руководствовались разработчики при расчете этого трансформатора, достаточно произвести несложный подсчет:
K=ω*S = 1,8*18,4 = 33,12
такой маленький коэффициент позволяет утверждать, что качество трансформаторного железа хорошее или просто стремились к экономии меди.
Да, таблица это хорошо. Если есть желание, время, сердечник и обмоточный провод, остается только засучить рукава и намотать требуемый трансформатор. Еще лучше, если есть возможность купить подходящий трансформатор или достать его из собственных «стратегических» запасов.
Трансформаторы промышленного изготовления
Когда-то советская промышленность выпускала целую серию малогабаритных трансформаторов: ТА, ТАН, ТН и ТПП. Эти аббревиатуры расшифровываются как, трансформатор анодный, анодно-накальный, накальный и трансформатор для питания полупроводниковой аппаратуры. Вот именно трансформатор марки ТПП может оказаться наиболее подходящим для рассматриваемого выше усилителя. Трансформаторы этой модели выпускаются мощностью 1,65…200Вт.
При расчетной мощности 55Вт вполне подойдет трансформатор ТПП-281-127/220-50 мощностью 72Вт. Из обозначения можно понять, что это трансформатор для питания полупроводниковой аппаратуры, порядковый номер разработки 281, напряжение первичной обмотки 127/220В, частота питающей сети 50Гц. Последний параметр достаточно важный, если учесть, что трансформаторы ТПП выпускаются также на частоту 400Гц.
Рисунок 8. Параметры трансформатора ТПП-281-127/220-50
Ток первичной обмотки указан для напряжений 127/220В. В таблице ниже указаны напряжения и токи вторичных обмоток, а также выводы трансформатора, на которые эти обмотки распаяны. Схема всего многообразия трансформаторов ТПП одна: все те же обмотки, все те же номера выводов. Вот только напряжения и токи обмоток для всех моделей трансформаторов разные, что позволяет подобрать трансформатор для любого случая.
На следующем рисунке показана электрическая схема трансформатора.
Рисунок 9. Электрическая схема трансформаторов ТПП
Для блока питания двухканального усилителя мощностью 50Вт, пример расчета которого был приведен чуть выше, потребуется трансформатор мощностью 55Вт. Вторичная обмотка со средней точкой с напряжениями 2*26,5В с током нагрузки 1А. Совершенно очевидно, что для получения таких напряжений, потребуется соединить синфазно обмотки 10 и 20В, и в противофазе обмотку 2,62В
10+20-2,62=27,38В,
что почти соответствует расчету. Таких обмоток получается две, которые соединяются последовательно в одну со средней точкой. Соединение обмоток показано на рисунке 10.
Рисунок 10. Соединение обмоток трансформатора ТПП-281-127/220-50
Первичные обмотки соединены в соответствии с технической документацией, хотя можно воспользоваться и другими отводами, что позволит точнее подобрать выходные напряжения.
Как соединить вторичные обмотки
Обмотки 11-12 и 17-18 соединены синфазно — конец предыдущей обмотки, с началом следующей (начало обмоток обозначается точкой). В результате получается одна обмотка с напряжением 30В, а по условиям задачи требуется 26,5. Чтобы приблизиться к этому значению, к обмоткам 11-12 и 17-18 в противофазе подключена обмотка 19-20. Это соединение показано синей линией, получается одна половина обмотки со средней точкой. Красной линией показано соединение другой половины обмотки, показанной на рисунке 5. Соединение точек 19 и 21 образует среднюю точку обмотки.
Последовательное и параллельное соединение обмоток
При последовательном соединении лучше всего, если допустимые токи обмоток равны, таким же будет и выходной ток для двух и более обмоток. Если ток одной из обмоток меньше, именно он будет выходным током полученной обмотки. Такое рассуждение хорошо, когда имеется принципиальная схема трансформатора: просто паяй перемычки и меряй что получилось. А если схемы нет? Об этом будет рассказано в следующей статье.
Допускается также параллельное соединение обмоток. Здесь требование такое: напряжение обмоток должно быть одинаковым, а соединение синфазным. В случае трансформатора ТПП-281-127/220-50 возможно соединить две 10-ти вольтовые обмотки (выводы 11-12, 13-14), две 20-ти вольтовые обмотки (выводы 15-16, 17-18), две обмотки по 2,62В (выводы 19-20, 21-22). Получится три обмотки с токами 2,2А. Соединение первичной обмотки выполнено в соответствии со справочными данными трансформатора.
Вот так хорошо все получается, если данные трансформатора известны. Одним из немаловажных параметров трансформатора является его цена, которая в немалой степени зависит от фантазии и наглости продавца.
Рассмотренный в качестве примера трансформатор ТПП-281-127/220-50 у разных продавцов интернете предлагается по цене 800…1440 рублей! Согласитесь, что это будет дороже самого усилителя. Выходом из такого положения может стать использование подходящего трансформатора добытого из старой бытовой аппаратуры, например, от ламповых телевизоров или старых ЭВМ.
Евгения Смирнова
Посылать свет в глубину человеческого сердца — вот назначение художника
8 июн. 2016 г.
Подключение динамиков к ноутбуку, телевизору или другому источнику музыки иногда требует усиления сигнала с помощью отдельного устройства. Идея собрать усилитель своими руками хороша, если вы склонны к работе с печатными платами в домашних условиях и имеете некоторые технические навыки.
Как сделать усилитель звука
Начало работ по сборке усиливающего устройства для колонок того или иного типа состоит из поиска инструментов и комплектующих. Схема усилителя на печатной плате собирается с помощью паяльника на термоустойчивой опоре. Рекомендуется использовать специальные паяльные станции. Если сборка своими руками проводится для целей тестирования схемы или для использования в течение небольшого срока, подойдет вариант «на проводах», но вам потребуется больше места для размещения комплектующих. Печатная плата гарантирует компактность устройства и удобство в дальнейшем применении.
Дешевый и распространенный усилитель для наушников или малых динамиков создается на базе микросхемы – миниатюрного управляющего блока с заранее вшитым набором команд управления электрическим сигналом. К схеме с микросхемой остается добавить всего несколько резисторов и конденсаторов. Суммарная стоимость усилителя любительского класса в итоге значительно ниже цены готовой профессиональной аппаратуры из ближайшего магазина, но и функционал ограничивается изменением выходной громкости аудиосигнала.
Помните об особенностях компактных одноканальных усилителей, собираемых своими руками на основе микросхем серий TDA и их аналогов. Микросхема выделяет большое количество тепла в процессе работы, поэтому вы должны исключить или минимизировать ее соприкосновение с другими деталями устройства. Радиаторная решетка для отвода тепла рекомендуется к использованию. В зависимости от модели микросхемы и мощности усилителя увеличивается размер требуемого радиатора. Если усилитель собирается в корпусе, следует предварительно спланировать место под теплоотвод.
Другая особенность сборки усилителя звука своими руками – низкое потребляемое напряжение. Это позволяет использовать простой усилитель в автомобилях (питание от авто аккумулятора), в дороге или дома (питание от специального блока или батарей). Некоторые упрощенные усилители звука требуют напряжения тока всего в 3 Вольта. Потребляемая мощность зависит от того, какая степень усиления звукового сигнала требуется. Усилитель звука c плеера для стандартных наушников потребляет около 3 Ватт.
Начинающему радиолюбителю рекомендуется воспользоваться компьютерной программой для создания и просмотра принципиальных схем. Файлы для таких программ могут иметь расширение *.lay – они создаются и редактируются в популярном виртуальном инструменте Sprint Layout. Создание схемы своими руками с нуля имеет смысл, если вы уже набрались опыта и желаете экспериментировать с полученными знаниями. Иначе ищите и скачивайте готовые файлы, по которым можно быстро собрать замену низкочастотному усилителю для автомагнитолы или цифровому комбоусилителю для гитары.
Для ноутбука
Собирается звукоусилитель своими руками для ноутбука в одном из двух случаев: встроенные динамики вышли из строя либо же их громкости и качества звучания недостаточно для ваших нужд. Потребуется простой усилитель, рассчитанный на мощность внешних колонок до 2 Ватт, и сопротивление обмоток до 4 Ом. Для его сборки своими руками кроме стандартных инструментов радиолюбителя (плоскогубцы, паяльная станция) потребуется печатная плата, микросхема TDA 7231, блок питания на 9 Вольт. Самостоятельно подберите корпус, в котором разместятся компоненты усилителя.
В список закупаемых комплектующих добавьте следующие позиции:
- конденсатор неполярный 0,1 мкФ – 2 шт.;
- конденсатор полярный 100 мкФ – 1 шт.;
- конденсатор полярный 220 мкФ – 1 шт.;
- конденсатор полярный 470 мкФ – 1шт.;
- резистор постоянный 10 КОм – 1 шт.;
- резистор постоянный 4,7 Ом – 1 шт.;
- выключатель двухпозиционный – 1 шт.;
- гнездо для выхода на громкоговоритель – 1 шт.
Порядок сборки определите самостоятельно в зависимости от того, какую электросхему формата *.lay вы скачали. Радиатор подберите такого размера, чтобы его теплопроводность позволила сохранять рабочую температуру микросхемы ниже 50 градусов Цельсия. Если устройство постоянно используется с ноутбуком вне помещений, ему потребуется самодельный корпус с прорезями или отверстиями для циркуляции воздуха. Собрать такой корпус можно своими руками из пластикового контейнера или остатков старой радиоаппаратуры, закрепив плату с помощью длинных винтов.
Для наушников своими руками
Простейший стереоусилитель для портативных наушников должен обладать небольшой мощностью, но самым важным параметром будет энергопотребление. В идеальном примере конструкция запитана от пальчиковых батареек, в крайнем случае, от простого адаптера на 3 Вольт. Вам понадобится высококачественная микросхема TDA 2822 или ее аналог (например, КА 2209), электронная схема сборки усилителя своими руками на TDA 2822. Дополнительно возьмите комплектующие:
- конденсаторы 100 мкФ (4 шт.);
- до 30 см медного провода;
- гнездо для провода наушников.
Теплоотводящий элемент понадобится, если желаете сделать усилитель компактным и с закрытым корпусом. Усилитель можете собрать на готовой или самодельной печатной плате либо навесным монтажом. Импульсный трансформатор в источнике питания может создавать помехи, поэтому не используйте его в данном варианте усилителя. Готовый усилитель обеспечит приятный и мощный звук с плеера (записи или радиосигнал), планшета или телефона.
Схема усилителя для сабвуфера
Низкочастотный усилитель собирается своими руками на микросхеме TDA 7294. Используется как для создания мощной акустики с басами в квартире, так и в качестве автоусилителя – в этом случае, правда, нужно приобрести двухполярный источник питания на 30-35 Вольт. На рисунках ниже описано расположение комплектующих, а также номинал резисторов и конденсаторов. Такой усилитель для сабвуфера обеспечит выходную мощность до 100 Ватт с выделяющимися низкими частотами.
Мини усилитель звука для колонок
В качестве устройства усиления звука для отечественных или зарубежных домашних колонок подойдет описанная выше конструкция для ноутбуков. Стационарное размещение устройства позволит выбирать любой адаптер питания из имеющихся в наличии. Миниатюрность и приемлемый внешний вид недорогого усилителя вы сможете обеспечить, соблюдая несколько правил:
- Готовая качественная печатная плата.
- Прочный пластиковый или металлический корпус (закажите у мастера).
- Размещение компонентов заранее спланировано.
- Усилитель спаян аккуратно, без лишних капель припоя.
- Радиатор касается только микросхемы.
- Использованы готовые гнезда для выхода сигнала и ввода питания.
Ламповый усилитель звука своими руками
Ламповые усилители звука – это дорогостоящие устройства при условии, что вы закупаете все комплектующие на собственные средства. Старые радиолюбители иногда держат у себя коллекции ламп и других деталей. Собрать ламповый усилитель на дому своими руками относительно легко, если вы готовы потратить несколько дней на поиск подробных схем в интернете. Схема усилителя звука в каждом случае уникальна и зависит от источника звука (старый магнитофон, современная цифровая техника), источника питания, предполагаемых габаритов и других параметров.
Усилитель звука на транзисторах
Сборка предусилителя звука своими руками без использования сложных микросхем возможна на транзисторах. Усилитель на германиевых транзисторах легко встраивают в современные аудиосистемы, он не требует дополнительной настройки. Недостатком схем на транзисторах считается больший размер плат в сборе. Неприятна и зависимость от «чистоты» фона – вам потребуется экранированный кабель, либо дополнительная схема подавления шумов и пульсаций из сети.
Видео: усилитель мощности звука своими руками

Нашли в тексте ошибку? Выделите её, нажмите Ctrl + Enter и мы всё исправим!
В данной статье описан способ изготовления мощного сетевого БП для питания усилителя мощности низкой частоты. Блок питания — основная проблема, с которой приходится сталкиваться после сборки мощных усилителей. Мною было собрано огромное количество блоков питания и хочу поделиться конструкцией наиболее простого и стабильного сетевого ИБП.
Тип блока питания, как уже заметили — импульсный. Такое решение резким образом уменьшает вес и размеры конструкции, но работает не хуже обыкновенного сетевого трансформатора, к которому мы привыкли. Схема собрана на мощном драйвере IR2153. Если микросхема в DIP корпусе, то диод нужно ставить обязательно. На счет диода — обратите внимание, он не обычный, а ультрабыстрый, поскольку рабочая частота генератора составляет десятки килогерц и обычные выпрямительные диоды тут не подойдут.
В моем случае вся схема была собрана на «рассыпухе», поскольку собирал только для проверки работоспособности. Мной схема практически не настраивалась и сразу заработала как швейцарские часы.
Трансформатор — желательно взять готовый, от компьютерного блока питания (подойдет буквально любой, я взял трансформатор с косичкой от блока питания АТХ 350 ватт). На выходе трансформатора можно использовать выпрямитель из диодов ШОТТКИ (тоже можно найти в компьютерных блоках питания), или любые быстрые и ультрабыстрые диоды с током 10 Ампер и более, также можно ставить наши КД213А.
Схему подключайте в сеть через лампу накаливания 220 Вольт 100 ватт, в моем случае все тесты делал инвертором 12-220 с защитой от КЗ и перегруза и только после точной настройки решился подключить в сеть 220 Вольт.
Как должна работать собранная схема?
- Ключи холодные, без выходной нагрузки (у меня даже с выходной нагрузкой 50 ватт ключи оставались ледяными) .
- Микросхема не должна перегреваться в ходе работы.
- На каждом конденсаторе должно быть напряжение порядка 150 Вольт, хотя номинал этого напряжение может откланяться на 10-15 Вольт.
- Схема должна работать бесшумно.
- Резистор питания микросхемы (47к) должен чуть перегреваться во время работы, возможен также ничтожный перегрев резистора снаббера (100 Ом).
Основные проблемы, которые возникают после сборки
Проблема 1. Собрали схему, при подключении контрольная лампочка, которая подключена на выход трансформатора мигает, а сама схема издает непонятные звуки.
Решение. Скорее всего не хватает напряжения для питания микросхемы, попробуйте снизить сопротивление резистора 47к до 45, если не поможет, то до 40 и так (с шагом 2-3кОм ) до тех пор, пока схема не заработает нормально.
Проблема 2. Собрали схему, при подаче питания ничего не греется и не взрывается, но напряжение и ток на выходе трансформатора мизерные (почти ровны нулю)
Решение. Замените конденсатор 400Вольт 1мкФ на дроссель 2мГн.
Проблема 3. Один из электролитов сильно греется.
Решение. Скорее всего он нерабочий, замените на новый и заодно проверьте диодный выпрямитель, может именно из-за нерабочего выпрямителя на конденсатор поступает переменка.
Импульсный блок питания на ir2153 можно использовать для питания мощных, высококачественных усилителей, или же использовать в качестве зарядного устройства для мощных свинцовых аккумуляторов, можно и в качестве блока питания — все на ваше усмотрение.
Мощность блока может доходить до 400 ватт, для этого нужно будет использовать трансформатор от АТХ на 450 ватт и заменить электролитические конденсаторы на 470мкФ — и все!
В целом, импульсный блок питания своими руками можно собрать всего за 10-12 $ и то если брать все компоненты из радиомагазина, но у каждого радиолюбителя найдется больше половины радиодеталей, использованных в схеме.
Изготовление хорошего источника питания для усилителя мощности (УНЧ) или другого электронного устройства — это очень ответственная задача. От того, каким будет источник питания зависит качество и стабильность работы всего устройства.
В этой публикации расскажу о изготовлении не сложного трансформаторного блока питания для моего самодельного усилителя мощности низкой частоты «Phoenix P-400».
Такой, не сложный блок питания можно использовать для питания различных схем усилителей мощности низкой частоты.
Предисловие
Для будущего блока питания (БП) к усилителю у меня уже был в наличии тороидальный сердечник с намотанной первичной обмоткой на ~220В, поэтому задача выбора «импульсный БП или на основе сетевого трансформатора» не стояла.
У импульсных источников питания небольшие габариты и вес, большая мощность на выходе и высокий КПД. Источник питания на основе сетевого трансформатора — имеет большой вес, прост в изготовлении и наладке, а также не приходится иметь дело с опасными напряжениями при наладке схемы, что особенно важно для таких начинающих как я.
Тороидальный трансформатор
Тороидальные трансформаторы, в сравнении с трансформаторами на броневых сердечниках из Ш-образных пластин, имеют несколько преимуществ:
- меньший объем и вес;
- более высокий КПД;
- лучшее охлаждение для обмоток.
Первичная обмотка уже содержала примерно 800 витков проводом ПЭЛШО 0,8мм, она была залита парафином и заизолирована слоем тонкой ленты из фторопласта.
Измерив приблизительные размеры железа трансформатора можно выполнить расчет его габаритной мощности, таким образом можно прикинуть подходит ли сердечник для получения нужной мощности или нет.
Рис. 1. Размеры железного сердечника для тороидального трансформатора.
- Габаритная мощность (Вт) = Площадь окна (см 2) * Площадь сечения (см 2)
- Площадь окна = 3,14 * (d/2) 2
- Площадь сечения = h * ((D-d)/2)
Для примера, выполним расчет трансформатора с размерами железа: D=14см, d=5см, h=5см.
- Площадь окна = 3,14 * (5см/2) * (5см/2) = 19,625 см 2
- Площадь сечения = 5см * ((14см-5см)/2) = 22,5 см 2
- Габаритная мощность = 19,625 * 22,5 = 441 Вт.
Габаритная мощность используемого мною трансформатора оказалась явно меньшей чем я ожидал — где-то 250 Ватт.
Подбор напряжений для вторичных обмоток
Зная необходимое напряжение на выходе выпрямителя после электролитических конденсаторов, можно приблизительно рассчитать необходимое напряжение на выходе вторичной обмотки трансформатора.
Числовое значение постоянного напряжения после диодного моста и сглаживающих конденсаторов возрастет примерно в 1,3..1,4 раза, по сравнению с переменным напряжением, подаваемым на вход такого выпрямителя.
В моем случае, для питания УМЗЧ нужно двуполярное постоянное напряжение — по 35 Вольт на каждом плече. Соответственно, на каждой вторичной обмотке должно присутствовать переменное напряжение: 35 Вольт / 1,4 = ~25 Вольт.
По такому же принципу я выполнил приблизительный расчет значений напряжения для других вторичных обмоток трансформатора.
Расчет количества витков и намотка
Для питания остальных электронных блоков усилителя было решено намотать несколько отдельных вторичных обмоток. Для намотки катушек медным эмалированным проводом был изготовлен деревянный челнок. Также его можно изготовить из стеклотекстолита или пластмассы.
Рис. 2. Челнок для намотки тороидального трансформатора.
Намотка выполнялась медным эмалированным проводом, который был в наличии:
- для 4х обмоток питания УМЗЧ — провод диаметром 1,5 мм;
- для остальных обмоток — 0,6 мм.
Число витков для вторичных обмоток я подбирал экспериментальным способом, поскольку мне не было известно точное количество витков первичной обмотки.
Суть метода:
- Выполняем намотку 20 витков любого провода;
- Подключаем к сети ~220В первичную обмотку трансформатора и измеряем напряжение на намотанных 20-ти витках;
- Делим нужное напряжение на полученное из 20-ти витков — узнаем сколько раз по 20 витков нужно для намотки.
Например: нам нужно 25В, а из 20-ти витков получилось 5В, 25В/5В=5 — нужно 5 раз намотать по 20 витков, то есть 100 витков.
Расчет длины необходимого провода был выполнен так: намотал 20 витков провода, сделал на нем метку маркером, отмотал и измерил его длину. Разделил нужное количество витков на 20, полученное значение умножил на длину 20-ти витков провода — получил приблизительно необходимую длину провода для намотки. Добавив 1-2 метра запаса к общей длине можно наматывать провод на челнок и смело отрезать.
Например: нужно 100 витков провода, длина 20-ти намотанных витков получилась 1,3 метра, узнаем сколько раз по 1,3 метра нужно намотать для получения 100 витков — 100/20=5, узнаем общую длину провода (5 кусков по 1,3м) — 1,3*5=6,5м. Добавляем для запаса 1,5м и получаем длину — 8м.
Для каждой последующей обмотки измерение стоит повторить, поскольку с каждой новой обмоткой необходимая на один виток длина провода будет увеличиваться.
Для намотки каждой пары обмоток по 25 Вольт на челнок были параллельно уложены сразу два провода (для 2х обмоток). После намотки, конец первой обмотки соединен с началом второй — получились две вторичные обмотки для двуполярного выпрямителя с соединением посередине.
После намотки каждой из пар вторичных обмоток для питания схем УМЗЧ, они были заизолированы тонкой фторопластовой лентой.
Таким образом были намотаны 6 вторичных обмоток: четыре для питания УМЗЧ и еще две для блоков питания остальной электроники.
Схема выпрямителей и стабилизаторов напряжения
Ниже приведена принципиальная схема блока питания для моего самодельного усилителя мощности.
Рис. 2. Принципиальная схема источника питания для самодельного усилителя мощности НЧ.
Для питания схем усилителей мощности НЧ используются два двуполярных выпрямителя — А1.1и А1.2. Остальные электронные блоки усилителя будут питаться от стабилизаторов напряжения А2.1 и А2.2.
Резисторы R1 и R2 нужны для разрядки электролитических конденсаторов, в момент когда линии питания отключены от схем усилителей мощности.
В моем УМЗЧ 4 канала усиления, их можно включать и выключать попарно с помощью выключателей, которые коммутируют линии питания платок УМЗЧ с помощью электромагнитных реле.
Резисторы R1 и R2 можно исключить из схемы если блок питания будет постоянно подключен к платам УМЗЧ, в таком случае электролитические емкости будут разряжаться через схему УМЗЧ.
Диоды КД213 рассчитаны на максимальный прямой ток 10А, в моем случае этого достаточно. Диодный мост D5 рассчитан на ток не менее 2-3А,собрал его из 4х диодов. С5 и С6 — емкости, каждая из которых состоит из двух конденсаторов по 10 000 мкФ на 63В.
Рис. 3. Принципиальные схемы стабилизаторов постоянного напряжения на микросхемах L7805, L7812, LM317.
Расшифровка названий на схеме:
- STAB — стабилизатор напряжения без регулировки, ток не более 1А;
- STAB+REG — стабилизатор напряжения с регулировкой, ток не более 1А;
- STAB+POW — регулируемый стабилизатор напряжения, ток примерно 2-3А.
При использовании микросхем LM317, 7805 и 7812 выходное напряжение стабилизатора можно рассчитать по упрощенной формуле:
Uвых = Vxx * (1 + R2/R1)
Vxx для микросхем имеет следующие значения:
- LM317 — 1,25;
- 7805 — 5;
- 7812 — 12.
Пример расчета для LM317: R1=240R, R2=1200R, Uвых = 1,25*(1+1200/240) = 7,5V.
Конструкция
Вот как планировалось использовать напряжения от блока питания:
- +36В, -36В — усилители мощности на TDA7250
- 12В — электронные регуляторы громкости, стерео-процессоры, индикаторы выходной мощности , схемы термоконтроля, вентиляторы, подсветка;
- 5В — индикаторы температуры, микроконтроллер, панель цифрового управления.
Микросхемы и транзисторы стабилизаторов напряжения были закреплены на небольших радиаторах, которые я извлек из нерабочих компьютерных блоков питания. Корпуса крепились к радиаторам через изолирующие прокладки.
Печатная плата была изготовлена из двух частей, каждая из которых содержит двуполярный выпрямитель для схемы УМЗЧ и нужный набор стабилизаторов напряжения.
Рис. 4. Одна половинка платы источника питания.
Рис. 5. Другая половинка платы источника питания.
Рис. 6. Готовые компоненты блока питания для самодельного усилителя мощности.
Позже, при отладке я пришел к выводу что гораздо удобнее было бы изготовить стабилизаторы напряжений на отдельных платах. Тем не менее, вариант «все на одной плате» тоже не плох и по своему удобен.
Также выпрямитель для УМЗЧ (схема на рисунке 2) можно собрать навесным монтажом, а схемы стабилизаторов (рисунок 3) в нужном количестве — на отдельных печатных платах.
Соединение электронных компонентов выпрямителя показано на рисунке 7.
Рис. 7. Схема соединений для сборки двуполярного выпрямителя -36В+36В с использованием навесного монтажа.
Соединения нужно выполнять используя толстые изолированные медные проводники.
Диодный мост с конденсаторами на 1000pF можно разместить на радиаторе отдельно. Монтаж мощных диодов КД213 (таблетки) на один общий радиатор нужно выполнять через изоляционные термо-прокладки (терморезина или слюда), поскольку один из выводов диода имеет контакт с его металлической подкладкой!
Для схемы фильтрации (электролитические конденсаторы по 10000мкФ, резисторы и керамические конденсаторы 0,1-0,33мкФ) можно на скорую руку собрать небольшую панель — печатную плату (рисунок 8).
Рис. 8. Пример панели с прорезями из стеклотекстолита для монтажа сглаживающих фильтров выпрямителя.
Для изготовления такой панели понадобится прямоугольный кусочек стеклотекстолита. С помощью самодельного резака (рисунок 9), изготовленного из ножовочного полотна по металлу, прорезаем медную фольгу вдоль по всей длине, потом одну из получившихся частей разрезаем перпендикулярно пополам.
Рис. 9. Самодельный резак из ножовочного полотна, изготовленный на точильном станке.
После этого намечаем и сверлим отверстия для деталей и крепления, зачищаем тоненькой наждачной бумагой медную поверхность и лудим ее с помощью флюса и припоя. Впаиваем детали и подключаем к схеме.
Заключение
Вот такой, не сложный блок питания был изготовлен для будущего самодельного усилителя мощности звуковой частоты. Останется дополнить его схемой плавного включения (Soft start) и ждущего режима.
UPD
: Юрий Глушнев прислал печатную плату для сборки двух стабилизаторов с напряжениями +22В и +12В. На ней собраны две схемы STAB+POW (рис. 3) на микросхемах LM317, 7812 и транзисторах TIP42.
Рис. 10. Печатная плата стабилизаторов напряжения на +22В и +12В.
Скачать — (63 КБ).
Еще одна печатная плата, разработанная под схему регулируемого стабилизатора напряжения STAB+REG на основе LM317:
Рис. 11. Печатная плата для регулируемого стабилизатора напряжения на основе микросхемы LM317.
Многие знают как я люблю разбираться с разными блоками питания. В этот раз у меня на столе несколько необычный блок питания, по крайней мере такой я еще не тестировал. Да и по большому счету вообще не встречал ранее обзоров блоков питания подобной разновидности, хотя вещь по своему интересная и я раньше делал подобные блоки питания сам.
Заказать я его решил из чистого любопытства, решил что может быть полезным. Впрочем подробнее в обзоре.
Вообще стоит наверное начать с небольшого лирического вступления. Много лет назад я довольно сильно увлекался аудиотехникой, прошел как через полностью самодельные варианты, так и «гибриды», где использовались УМ мощностью до 100 Ватт из магазина Юный техник, и полуразобранная Радиотехника УКУ 010, 101 и Одиссей 010, потом был Феникс 200У 010С.
Даже пробовал собрать УМЗЧ Сухова, но что-то тогда не пошло, уже и не вспомню что именно.
Акустика также разная была, как самодельная, так и готовая, например Романтика 50ас-105, Кливер 150ас-009.
Но больше всего запомнились Амфитон 25АС 027, правда они у меня были несколько доработаны. Попутно к небольшим изменениям схемы и конструкции я заменил родные динамики 50 ГДН на 75 ГДН.
Это и предыдущие фото не мои, так как моя аппаратура давно продана, а я потом перешел на Sven IHOO 5.1, а затем вообще стал слушать только мелкие компьютерные колоночки. Да, вот такой регресс.
Но вот что-то начали бродить в голове мысли, сделать что нибудь, например усилитель мощности, возможно просто так, возможно вообще все делать по другому. Но в итоге решил я заказать блок питания. Конечно я могу его сделать сам, мало того, в одном из обзоров я не только это делал, а и выложил подробную инструкцию, но к этому я еще вернусь, а пока перейду к обзору.
Начну со списка заявленных технических характеристик:
Напряжение питания — 200-240 Вольт
Выходная мощность — 500 Ватт
Выходные напряжения:
Основное — ±35 Вольт
Вспомогательное 1 — ± 15 Вольт 1 Ампер
Вспомогательное 2 — 12 Вольт 0.5 Ампера, гальванически отвязано от остальных.
Размеры — 133 x 100 x 42 мм
Каналы ± 15 и 12 Вольт имеют стабилизацию, основное напряжение ±35 Вольт не стабилизировано. Здесь я наверное выскажу свое мнение.
Меня часто спрашивают, какой блок питания купить для одного либо другого усилителя. На что я обычно отвечаю — проще собрать самому на базе известных драйверов IR2153 и их аналогов. Первый же вопрос, который следует после этого — так у них же нет стабилизации напряжения.
Да, лично на мой взгляд — стабилизация напряжения питания УМЗЧ не только не нужна, а иногда и вредна. Дело в том, что стабилизированный БП обычно больше шумит на ВЧ и кроме того, могут быть проблемы с цепями стабилизации, потому как усилитель мощности потребляет энергию не равномерно, а всплесками. Мы же слушаем музыку, а не одну частоту.
БП без стабилизации обычно имеет немного выше КПД, так как трансформатор всегда работает в оптимальном режиме, не имеет обратной связи и потому больше похож на обычный трансформатор, но с меньшим активным сопротивлением обмоток.
Вот собственно перед нами и пример БП для усилителей мощности.
Упаковка мягкая, но замотали так, что вряд ли получится его повредить в процессе доставки, хотя противостояние почты и продавцов наверное будет вечным.
Внешне выглядит красиво, особо и не придерешься.
Размер относительно компактный, особенно если сравнивать с обычным трансформатором соответствующей мощности.
Более понятные размеры есть на странице товара в магазине.
1. На входе блока питания установлен разъем, что оказалось довольно удобным.
2. Присутствует предохранитель и полноценный входной фильтр. Вот только про термистор, защищающий от бросков тока как сеть, так и диодный мост с конденсаторами, забыли, это плохо. Также в районе входного фильтра расположены контактные площадки, которые надо замкнуть для перевода БП на напряжение 110-115 Вольт. Перед первым включением лучше проверить, не замкнуты ли площадки если у вас в сети 220-230.
3. Диодный мост KBU810, все бы ничего, но он без радиатора, а при 500 Ватт он уже желателен.
4. Входные фильтрующие конденсаторы имеют заявленную емкость 470 мкФ, реальная около 460 мкФ. Так как они включены последовательно, то общая емкость входного фильтра составляет 230мкФ, маловато для выходной мощности в 500 Ватт. Кстати плата предполагает установку и одного конденсатора. Но в любом случае поднимать емкость без установки термистора я бы не советовал. Причем справа от предохранителя есть даже место для термистора, надо только впаять его и перерезать под ним дорожку.
В инверторе применены транзисторы IRF740, хоть и далеко не новые транзисторы, но раньше я их также широко применял в подобных применениях. Как альтернатива, IRF830.
Транзисторы установлены на отдельных радиаторах, сделано это отчасти не просто так. Радиаторы соединены с корпусом транзистора, причем не только в месте крепления самого транзистора, а и монтажные выводы радиатора соединены на самой плате. На мой взгляд плохое решение, так как будет лишнее излучение в эфир на частоте преобразования, по крайней мере нижний транзистор инвертора (на фото он дальний) я бы отвязал от радиатора, а радиатор от схемы.
Управляет транзисторами неизвестный модуль, но судя по наличию резистора питания, да и просто моему опыту, думаю что не сильно ошибусь, если скажу что внутри стоит банальная IR2153. правда зачем делать такой модуль, для меня осталось загадкой.
Инвертор собран по полумостовой схеме, но в качестве средней точки используется не точка соединения фильтрующих электролитических конденсаторов, а два пленочных конденсатора емкостью 1мкФ (на фото два параллельно трансформатору), а первичная обмотка подключена через третий конденсатор, также емкостью 1мкФ (на фото перпендикулярно трансформатору).
Решение известное и по своему удобное, так как позволяет весьма просто не только увеличить емкость входного фильтрующего конденсатора, а и применить один на 400 Вольт, что может быть полезным при апгрейде.
Габарит трансформатора весьма скромный для заявленной мощности в 500 Ватт. Я конечно протестирую еще его под нагрузкой, но уже могу сказать, что на мой взгляд его реальная длительная мощность на более 300-350 Ватт.
На странице магазина, в перечне ключевых особенностей, было указано —
3. Transformers 0.1 mm * 100 multi-strand oxygen-free enameled wire, heat is very low, efficiency is more than 90%.
Что в переводе означает — в трансформаторе использована обмотка из 100 штук бескислородных проводов диаметром 0.1мм, уменьшен нагрев и КПД выше 90%.
Ну КПД я проверю потом, а вот насчет того, что обмотка многопроволочная, факт. Я конечно их не пересчитывал, но жгут довольно неплохой и данный вариант намотки действительно положительно сказывается на качестве работы трансформатора в частности и всего БП в целом.
Не забыли и про конденсатор, соединяющий «горячую» и «холодную» сторону БП, причем поставили его правильного (Y1) типа.
В выходном выпрямителе основных каналов применены диодные сборки MUR1620CTR и MUR1620CT (16 Ампер 200 Вольт), причем производитель не стал колхозить «гибридные» варианты, а поставил как положено, две комплементарные сборки, одна с общим катодом, а другая с общим анодом. Обе сборки установлены на отдельных радиаторах и также как в случае с транзисторами, они не изолированы от компонентов. Но в данном случае проблема может быть только в плане электробезопасности, хотя если корпус закрыт, то ничего страшного в этом нет.
В выходном фильтре задействовано по паре конденсаторов 1000мкФ х 50 Вольт, что на мой взгляд маловато.
Кроме того, для уменьшения пульсаций между конденсаторами установлен дроссель, а конденсаторы, стоящие после него, дополнительно зашунтированы керамическим 100 нФ.
Вообще на странице товара было написано —
1. All high-frequency low-impedance electrolytic capacitors specifications, low ripple.
В переводе — все конденсаторы имеют низкий импеданс для уменьшения пульсаций. В общем-то так то оно и есть, применены Cheng-X, но это по сути просто немного улучшенный вариант обычных китайских конденсаторов и я бы лучше поставил мою любимую Samwha RD или Capxon KF.
Параллельно конденсаторам нет разрядных резисторов, хотя место на плате для них имеется, потому вас могут ждать «сюрпризы», так как заряд держится довольно долго.
Дополнительные каналы питания подключены к своим обмоткам трансформатора, причем канал 12 Вольт гальванически отвязан от остальных.
Каждый канал имеет независимую стабилизацию напряжения, дроссели для уменьшения помех и керамические конденсаторы по выходу. Но вы наверное заметили, что диодов в выпрямителе пять. Канал 12 Вольт питается от однополупериодного выпрямителя.
По выходу, как и по входу, стоят клеммники, причем весьма неплохого качества и конструкции.
На странице товара есть фото сверху, где видно все и сразу. Уже потом заметил, что в магазине на всех фото есть монтажные стойки, в моем комплекте их не было:(
Печатная плата двухсторонняя, качество весьма высокое, использован стеклотекстолит, а не привычный гетинакс. В одном из узких место сделана защитная прорезь.
Снизу также обнаружилась пара резисторов, предположу, что это примитивная схема защиты от перегрузки, которую иногда добавляют к драйверам на IR2153. Но честно говоря, я бы на нее не рассчитывал.
Также снизу печатной платы присутствует маркировка выходов и варианты выходных напряжений, под которые изготавливаются данные платы. Немного заинтриговали две вещи — два одинаковых варианта ± 70 Вольт и заказной вариант.
Перед тем, как перейти к тестам, немного расскажу о своем варианте подобного БП.
Примерно три с половиной года назад я выкладывал регулируемого БП, где использовался блок питания собранный примерно по такой же схеме.
В собранном виде он также выглядел довольно похоже, извините за плохое качество фото.
Если убрать из моего варианта все «лишнее», например узел регулировки оборотов вентилятора в зависимости от температуры, а также умощненный драйвер транзисторов и схему дополнительного питания от выхода инвертора, то мы получим схему обозреваемого БП.
По сути это тот же БП, только выходных напряжений больше. Вообще схемотехника данного БП совсем простая, проще только банальный автогенератор.
Кроме того обозреваемый БП снабжен примитивной схемой ограничения выходной мощности, подозреваю что реализована она так, как показано на выделенном участке схемы.
Но посмотрим на что способна данная схема и ее реализация в обозреваемом блоке питания.
Здесь надо отметить, что так как стабилизация основного напряжения отсутствует, то оно напрямую зависит от напряжения в сети.
При входном напряжении 223 Вольта выходное составляет 35.2 в режиме холостого хода. Потребление при этом 3.3 Ватта.
При этом присутствует заметный нагрев резистора питания драйвера транзисторов. Его номинал 150 кОм, что при 300 Вольт дает рассеиваемую мощность порядка 0.6 Ватта. Данный резистор греется независимо от нагрузки блока питания.
Также заметен небольшой нагрев трансформатора, фото сделано примерно через 15 минут после включения.
Для нагрузочного теста была собрана конструкция, состоящая из двух электронных нагрузок, осциллографа и мультиметра.
Мультиметр измерял один канал питания, второй канал контролировался вольтметром электронной нагрузки, которая была подключена короткими проводами.
Не буду утомлять читателя большим перечислением тестов, потому сразу перейду к осциллограммам.
1, 2. Разные точки выхода БП до диодных сборок, и с разным временем развертки. Частота работы инвертора составляет 70 кГц.
3, 4. Пульсации перед дросселем канала 12 Вольт и после него. После КРЕНки вообще все гладко, но есть проблема, напряжение в этой точке всего около 14.5 Вольта без нагрузки основных каналов и 13.6-13.8 с нагрузкой, что мало для стабилизатора 12 Вольт.
Нагрузочные тесты проходили так:
Сначала нагружал один канал на 50%, затем второй на 50%, потом нагрузку первого поднимал до 100%, а затем и второй. В итоге получалось четыре режима нагрузки — 25-50-75-100%.
Сначала что на выходе по ВЧ, на мой взгляд очень даже неплохо, пульсации минимальны, а при установке дополнительного дросселя их вообще можно свести почти до нуля.
А вот на частоте 100 Гц все довольно грустно, маловата емкость по входу, маловата.
Полный размах пульсаций при 500 Ватт выходной мощности составляет около 4 Вольт.
Нагрузочные тесты. Так как напряжение под нагрузкой проседало, то я по мере этого поднимал тока нагрузки чтобы выходная мощность примерно соответствовала ряду 125-250-375-500 Ватт.
1. Первый канал — 0 Ватт, 42.4 Вольта, второй канал — 126 Ватт, 33.75 Вольта
2. Первый канал — 125.6 Ватта, 32.21 Вольта, второй канал — 130 Ватт, 32.32 Вольта.
3. Первый канал — 247.8 Ватта, 29.86 Вольта, второй канал — 127 Ватт, 30.64 Вольта.
4. Первый канал — 236 Ватт, 29.44 Вольта, второй канал — 240 Ватт, 29.58 Вольта.
Вы наверное заметили, что в первом тесте напряжение не нагруженного канала больше 40 Вольт. Это обусловлено выбросами напряжения, а так как нагрузки нет совсем, то напряжение плавно поднималось, даже небольшая нагрузка возвращала напряжение в норму.
Одновременно измерялось потребление, но так как есть относительно большая погрешность при измерении выходной мощности, то расчетные значения КПД я также буду приводить ориентировочно.
1. 25% нагрузки, КПД 89.3%
2. 50% нагрузки, КПД 91.6%
3. 75% нагрузки, КПД 90%
4. 476 Ватт, около 95% нагрузки, КПД 88%
5, 6. Просто ради любопытства измерил коэффициент мощности при 50 и 100% мощности.
В общем-то результаты примерно похожи на заявленные 90%
Тесты показали довольно неплохую работу блока питания и все было бы замечательно, если бы не привычная «ложка дегтя» в виде нагрева. Еще в самом начале я оценил примерно мощность БП в 300-350 Ватт.
В процессе привычного теста с постепенным прогревом и интервалами по 20 минут я выяснил, что при мощности 250 Ватт Бп ведет себя просто отлично, нагрев компонентов примерно такой:
Диодный мост — 71
Транзисторы — 66
Трансформатор (магнитопровод) — 72
Выходные диоды — 75
Но когда я поднял мощность до 75% (375 Ватт), то через 10 минут картина была совсем дургая
Диодный мост — 87
Транзисторы — 100
Трансформатор (магнитопровод) — 78
Выходные диоды — 102
(более нагруженный канал)
Попытавшись разобраться с проблемой, я выяснил, что идет сильный перегрев обмоток трансформатора, в следствие этого прогревается магнитопровод, снижается его индукция насыщения и он начинает входить в насыщение в итоге резко увеличивается нагрев транзисторов (позже я регистрировал температуру до 108 градусов), затем я остановил тест. При этом тесты » на холодную» с мощностью в 500 Ватт проходили нормально.
Ниже пара термофото, первое при мощности нагрузки 25%, второе при 75%, соответственно через пол часа (20+10 минут). Температура обмоток достигла 146 градусов и был заметный запах перегретого лака.
В общем теперь подведу некоторые итоги, отчасти неутешительные.
Общее качество изготовления очень хорошее, но есть некоторые конструктивные нюансы, например установка транзисторов без изоляции от радиаторов. Радует большое количество выходных напряжений, например 35 Вольт для питания усилителя мощности, 15 для предварительного усилителя и независимые 12 Вольт для всяких сервисных устройств.
Есть схемные недоработки, например отсутствие термистора по входу и малая емкость входных конденсаторов.
В характеристиках было заявлено что дополнительные каналы 15 Вольт могут выдать ток до 1 Ампера, реально я бы не ждал больше 0.5 Ампера без дополнительного охлаждения стабилизаторов. Канал 12 Вольт скорее всего вообще не выдаст более 200-300мА.
Но все эти проблемы либо не критичны, либо легко решаются. Самая сложная проблема — нагрев. БП может длительно отдавать до 250-300 Ватт, 500 Ватт только относительно кратковременно, либо придется добавлять активное охлаждение.
Попутно у меня возник небольшой вопрос к уважаемой общественности. Есть мысли сделать свой усилитель, соответственно с обзорами. Но какой был бы интереснее, усилитель мощности, предварительный, если УМ, то на какую мощность и т.п. Лично мне он не особо нужен, но вот поковыряться настроение есть. Обозреваемый БП к этому имеет слабое отношение:)
На этом у меня все, надеюсь что информация была полезна и как обычно жду вопросов в комментариях.
Товар предоставлен для написания обзора магазином. Обзор опубликован в соответствии с п.18 Правил сайта.
Планирую купить
+38
Добавить в избранное
Обзор понравился
+115
+179
Импульсный блок питания для УНЧ
сконструирован для обеспечения напряжением питания двух канальный УМЗЧ. БП рассчитан на работу усилителя с выходной мощностью 200 Вт на каждый канал. Данное устройство состоит из двух печатных плат. На одной плате реализован фильтр сетевого напряжения, электромагнитное реле, трансформатор, диодный мост с фильтрующим конденсатором 1000 мкФ х 25v в его цепи. На другой плате собран модуль управления, трансформатор выпрямителя, а также в цепи фильтра конденсаторы и дроссели.
Биполярные транзисторы КТ626, а также мощные 2SK1120 MOSFET либо КП707В2 должны быть установлены на радиаторах с достаточной площадью рассеивания тепла. Наиболее эффективными радиаторами охлаждения являются теплоотводы из толстого алюминия, прошедшие фрезерную обработку. Их эффективность заключается в том, что помимо охлаждения электронных компонентов, они еще являются боковыми элементами корпуса усилителя. Модуль управления мощными выходными ключами смонтирован на небольшой самостоятельной плате, которая в свою очередь вмонтирована в модуль выпрямителя.
Модернизация ИБП
Чтобы обеспечить более корректную и надежную работу конструкции, импульсный блок питания для УНЧ
был несколько модернизирован. В частности во вторичных обмотках трансформатора были установлены шунты в виде подавляющей помехи RC-цепи. Также была увеличена емкость фильтрующих конденсаторов до 10000 мкФ х 50v и зашунтированны конденсаторами 3,3 мкф 63v. Которые имеют очень малые потери и высокое сопротивление изоляции. Защита на входе не была задействована, но в случае необходимости ее можно применить в качестве защиты от пикового тока. Для этого нужно подать сигнал на вход из цепи шунта либо от трансформатора по току.
Предупреждение
Особое внимание! Все силовые тракты данного блока питания, за исключением вторичных цепей, находятся по высоким потенциалом сетевого напряжения, представляющего опасность для жизни! В процессе налаживания конструкции необходимо соблюдать максимально возможную осторожность. Желательно при настроечных работах, устройство подключить к сети через разделительный трансформатор.
Перед тем как впервые запустить импульсный блок питания, предохранитель на 2А в цепи напряжения 320v устанавливать пока не нужно. Вначале нужно произвести отладку схемы управления, а уже потом на место предохранителя 2А устанавливается лампа накаливания 220v мощностью 60 Вт. Но наиболее эффективный способ, при котором гарантируется целостность транзисторов — это включить устройство через понижающий напряжение трансформатор. Только когда полностью будет выполнены наладочные работы, тогда предохранитель ставится на место. Теперь импульсный блок питания можно испытать с нагрузкой.
На снимке: модуль инвертора, выпрямителя и цепи фильтров
На снимке: модуль фильтра сетевого напряжения и выпрямителя
На снимке: компоновка силовых ключей и диодов
Трансформатор
Трансформатор Т1 намотан на трех кольцах диаметром 45 мм из феррита 2000НМ1. Первичная обмотка содержит 2×46 витков изолированного провода 0,75 мм2 (мотается сразу двумя проводами). Вторичная обмотка намотана косой из 16 проводов диаметром 0,8 мм. Она содержит шесть витков, после намотки она делится на две группы, начала одной группы соединяются с конном другой. Дроссели DB3 и DR2 намотаны на ферритовом стержне 8 мм и выполнены проводом D=1,2 мм.
Импульсный блок питания, обеспечивающий двухполярное напряжение +/-50В мощностью до 300 Вт, предназначен для применения , либо лабораторных БП повышенной мощности (). Эта относительно простая схема импульсного БП собрана в основном из радиоэлементов взятых из старых блоков питания AT/ATX.
Принципиальная схема преобразователя 220/2х50В

Трансформатор инвертора был намотан на ферритовом сердечнике ETD39. Моточные данные практически не отличаются, только выходные обмотки немного домотаны под увеличение вольтажа. Транзисторы ключевые — мощные IRFP450. Драйвер — популярная микросхема TL494. Питание осуществляется через специальный стабилизатор. В нём резистор пусковой с выпрямленным напряжением сети заряжает конденсатор питания, на котором, когда напряжение достигнет порога, включится стабилизатор, запустив драйвер. Он будет питаться только в моменты накопления энергии на конденсаторе, а после запуска преобразователя, питание драйвера возьмет на себя дополнительная обмотка трансформатора.
Принцип работы такого варианта запуска известен давно и используется в популярной м/с UC384x.

Силовой каскад
Еще одна особенность схемопостроения БП — управление полевыми транзисторами. Тут нижний по схеме IRFP450 управляется прямо с выхода драйвера, а верхний с помощью небольшого трансформатора.
Кроме того, система была оснащена защитой по току, отслеживая ток нижнего полевика, используя его сопротивление Rdson
.
Результаты испытания БП

На практике, удалось получить около 100-150 выходной мощности на 4 омных АС. Напряжение +/-50В выставляется резистором P1 10к. Конечно оно может принимать любые значения, в зависимости от применяемой схемы УНЧ. В настоящее время система работает в составе .
Казалось бы что может быть проще, подключить усилитель к блоку питания
, и можно наслаждаться любимой музыкой?
Однако, если вспомнить, что усилитель по сути модулирует по закону входного сигнала напряжение источника питания, то станет ясно, что к вопросам проектирования и монтажа блока питания
стоит подходить очень ответственно.
Иначе ошибки и просчёты допущенные при этом могут испортить (в плане звука) любой, даже самый качественный и дорогой усилитель.
Стабилизатор или фильтр?
Удивительно, но чаще всего для питания усилителей мощности используются простые схемы с трансформатором, выпрямителем и сглаживающим конденсатором. Хотя в большинстве электронных устройств сегодня используются стабилизированные блоки питания. Причина этого заключается в том, что дешевле и проще спроектировать усилитель, который бы имел высокий коэффициент подавления пульсаций по цепям питания, чем сделать относительно мощный стабилизатор. Сегодня уровень подавления пульсаций типового усилителя составляет порядка 60дБ для частоты 100Hz , что практически соответствует параметрам стабилизатора напряжения. Использование в усилительных каскадах источников постоянного тока, дифференциальных каскадов, раздельных фильтров в цепях питания каскадов и других схемотехнических приёмов позволяет достичь и ещё больших значений.
Питание выходных каскадов
чаще всего делается нестабилизированным. Благодаря наличию в них 100% отрицательной обратной связи, единичному коэффициенту усиления, наличию ОООС, предотвращается проникновение на выход фона и пульсаций питающего напряжения.
Выходной каскад усилителя по сути является регулятором напряжения (питания), пока не войдет в режим клиппирования (ограничения). Тогда пульсации питающего напряжения (частотой 100 Гц) модулируют выходной сигнал, что звучит просто ужасно:
Если для усилителей с однополярным питанием происходит модуляция только верхней полуволны сигнала, то у усилителей с двухполярным питанием модулируются обе полуволны сигнала. Большинству усилителей свойственен этот эффект при больших сигналах (мощностях), но он никак не отражается в технических характеристиках. В хорошо спроектированном усилителе эффекта клиппирования не должно происходить.
Чтобы проверить свой усилитель (точнее блок питания своего усилителя), вы можете провести эксперимент. Подайте на вход усилителя сигнал частотой чуть выше слышимой вами. В моём случае достаточно 15 кГц:(. Повышайте амплитуду входного сигнала, пока усилитель не войдёт в клиппинг. В этом случае вы услышите в динамиках гул (100Гц). По его уровню можно оценить качество блока питания усилителя.
Предупреждение! Обязательно перед этим экспериментом отключите твиттер вышей акустической системы иначе он может выйти из строя.
Стабилизированный источник питания позволяет избежать этого эффекта и приводит к снижению искажений при длительных перегрузках. Однако, с учётом нестабильности напряжения сети, потери мощности на самом стабилизаторе составляют примерно 20%.
Другой способ ослабить эффект клиппирования это питание каскадов через отдельные RC-фильтры, что тоже несколько снижает мощность.
В серийной технике такое редко применяется, так как помимо снижения мощности, увеличивается ещё и стоимость изделия. Кроме того, применение стабилизатора в усилителях класса АВ может приводить к возбуждению усилителя из-за резонанса петель обратной связи усилителя и стабилизатора.
Потери мощности можно существенно сократить, если использовать современные импульсные блоки питания. Тем не менее, здесь всплывают другие проблемы: низкая надёжность (количество элементов в таком блоке питания существенно больше), высокая стоимость (при единичном и мелко-серийном производстве), высокий уровень ВЧ-помех.
Типовая схема блока питания для усилителя с выходной мощностью 50Вт представлена на рисунке:
Выходное напряжение за счёт сглаживающих конденсаторов больше выходного напряжения трансформатора примерно в 1,4 раза.
Пиковая мощность
Несмотря на указанные недостатки, при питании усилителя от нестабилизированного
источника можно получить некоторый бонус — кратковременную (пиковую) мощность выше, чем мощность блока питания, за счёт большой ёмкости фильтрующих конденсаторов. Опыт показывает, что требуется минимум 2000мкФ на каждые 10Вт выходной мощности. За счёт этого эффекта можно сэкономить на трансформаторе питания — можно использовать менее мощный и, соответственно, дешёвый трансформатор. Имейте ввиду, что измерения на стационарном сигнале этого эффекта не выявят, он проявляется только при кратковременных пиках, то есть при прослушивании музыки.
Стабилизированный блок питания такого эффекта не даёт.
Параллельный или последовательный стабилизатор?
Бытует мнение, что параллельные стабилизаторы лучше в аудиоустройствах, так как контур тока замыкается в локальной петле нагрузка-стабилизатор (исключается источник питания), как показано на рисунке:
Тот же эффект дает установка разделительного конденсатора на выходе. Но в этом случае ограничивает нижняя частота усиливаемого сигнала.

Защитные резисторы
Каждому радиолюбителю наверняка знаком запах горелого резистора. Это запах горящего лака, эпоксидной смолы и… денег. Между тем, дешёвый резистор может спасти ваш усилитель!
Автор при первом включении усилителя в цепях питания вместо предохранителей устанавливает низкоомные (47-100 Ом) резисторы, которые в несколько раз дешевле предохранителей. Это не раз спасало дорогие элементы усилителя от ошибок в монтаже, неправильно выставленного тока покоя (регулятор поставили на максимум вместо минимума), перепутанной полярности питания и так далее.
На фото показан усилитель, где монтажник перепутал транзисторы TIP3055 с TIP2955.
Транзисторы в итоге не пострадали. Все закончилось хорошо, но не для резисторов, и комнату проветривать пришлось.
Главное — падение напряжения
При проектировании печатных плат блоков питания и не только не надо забывать, что медь не является сверхпроводником. Особенно это важно для «земляных» (общих) проводников. Если они тонкие и образуют замкнутые контуры или длинные цепи, то в из-за протекающего тока на них получается падение напряжения и потенциал в разных точках оказывается разным.
Для минимизации разности потенциалов принято общий провод (землю) разводить в виде звезды — когда к каждому потребителю идёт свой проводник. Не стоит термин «звезда» понимать буквально. На фото показан пример такой правильной разводки общего провода:
В ламповых усилителях сопротивление анодной нагрузки каскадов довольно высокое, порядка 4кОм и выше, а токи не очень велики, поэтому сопротивление проводников не играет существенной роли. В транзисторных усилителях сопротивления каскадов существенно ниже (нагрузка вообще имеет сопротивление 4Ом), а токи гораздо выше, чем в ламповых усилителях. Поэтому влияние проводников тут может быть весьма существенным.
Сопротивление дорожки на печатной плате в шесть раз выше, чем сопротивление отрезка медного провода такой же длинны. Диаметр взят 0,71мм, это типичный провод, который используется при монтаже ламповых усилителей.
0.036 Ом в отличие от 0.0064 Ом! Учитывая, что токи в выходных каскадах транзисторных усилителей могут в тысячу раз превышать ток в ламповом усилителе, получаем, что падение напряжения на проводниках может быть в 6000!
раз больше. Возможно, это одна из причин, почему транзисторные усилители звучат хуже ламповых. Это также объясняет, почему собранные на печатных платах ламповые усилители часто звучат хуже прототипа, собранного навесным монтажом.
Не стоит забывать закон Ома! Для снижения сопротивления печатных проводников можно использовать разные приёмы. Например, покрыть дорожку толстым слоем олова или припаять вдоль дорожки лужёную толстую проволоку. Варианты показаны на фото:
Импульсы заряда
Для предотвращения проникновения фона сети в усилитель нужно принять меры от проникновения импульсов заряда фильтрующих конденсаторов в усилитель. Для этого дорожки от выпрямителя должны идти непосредственно на конденсаторы фильтра. По ним циркулируют мощные импульсы зарядного тока, поэтому ничего другого к ним подключать нельзя. цепи питания усилителя должны подключаться к выводам конденсаторов фильтра.
Правильное подключение (монтаж) блока питания для усилителя с однополярным питанием показан на рисунке:
Увеличение по клику
На рисунке показан вариант печатной платы:
Пульсации
Большинство нестабилизированных источников питания имеют после выпрямителя только один сглаживающий конденсатор (или несколько включенных параллельно). Для улучшения качества питания можно использовать простой трюк: разбить одну ёмкость на две, а между ними включить резистор небольшого номинала 0,2-1 Ом. При этом даже две ёмкости меньшего номинала могут оказаться дешевле одной большой.
Это дает более плавные пульсации выходного напряжения с меньшим уровнем гармоник:
При больших токах падение напряжения на резисторе может стать существенным. Для его ограничения до 0,7В параллельно резистору можно включить мощный диод. В этом случае, правда, на пиках сигнала, когда диод будет открываться, пульсации выходного напряжения опять станут «жесткими».
Продолжение следует…
Статья подготовлена по материалам журнала «Практическая электроника каждый день»
Вольный перевод: Главного редактора «РадиоГазеты»
Блок питания своими руками, подходит для использования с усилителем мощностью 60 Вт. Предложенный в статье БП совершенно прост, и для его создания не требуется особых навыков. Тем не менее, есть несколько вещей, с которыми следует быть осторожным, например, прокладка силовых цепей, но это легко сделать.
Данная публикация показывает общую форму версии «цена не имеет значение», но ее можно упростить. Первым делом нужно выбрать подходящий трансформатор. Я предлагаю тороидальные трансформаторы, а не традиционные многослойные понижающие трансформаторы серии EI.
Это обусловлено тем, что тороидальные трансы излучают меньше магнитного потока, создающий наводки в схеме. Также их конструкция более плоская, тем самым пригодны для установки в невысоких корпусах. Однако у них есть некоторые недостатки, такие как более высокий пусковой ток при включении, что означает необходимость использования плавких предохранителей с задержкой срабатывания.
Для усилителя мощностью 60 Вт требуется номинальное напряжение (при полной нагрузке) ±35 В, поэтому вторичная обмотка должна быть 25v-0-25v. Схема блока питания для изготовления собственными руками показана ниже, для каждого канала используются отдельные выпрямители и конденсаторы.
Совместно применяется только трансформатор, поэтому взаимодействие каналов сведено к минимуму. Один источник питания ±35 В (то есть с использованием только одного моста и набора конденсаторов фильтра) будет работать так же хорошо в большинстве случаев.
Рисунок 1 — Блок питания своими руками ±35 В
Показанный плавкий предохранитель на 5 А подходит для трансформатора на 300 ВА, если применить трансформатор на 120 ВА, его следует уменьшить до 2,5 А (или 3 А, если 2,5 А приобрести слишком сложно). В случае вашего сомнения по поводу номинала предохранителя, обратитесь к производителю трансформатора, чтобы узнать рекомендованное значение для него.
Правильный предохранитель имеет решающее значение для защиты от электрического сбоя, который может привести к тому, что оборудование станет небезопасным или вызовет пожар. Значение также зависит от сетевого напряжения в месте вашего проживания. Возможно, для сети 120 В потребуется более высокая номинальная мощность.
Конденсатор C2 (номинал 100 нФ X2) предназначен для минимизации EMI (электромагнитных помех) и, в частности, кондуктивных помех. Можно конечно установить емкость с более высоким значением, но больше 470 нФ ставить не обязательно. Некоторым радиолюбителям нравится добавлять конденсаторы с малым номиналом параллельно диодам в мосту, но в этом нет необходимости. Они не причиняют вреда, но убедитесь, что используемые вами емкости безупречно справятся с колебаниями переменного тока.
Используемая емкость не критична и в некоторой степени зависит от бюджета. Я предлагаю конденсаторы емкостью 10 000 мкФ, но они довольно дорогие, поэтому в крайнем случае конденсаторы емкостью 4700 мкФ подойдут, особенно в показанной схеме. Альтернативой является использование (скажем) набор конденсаторов 5×2200 мкФ параллельно для каждого основного фильтра. Это чаще всего оказывается дешевле, а во многих случаях действительно дает лучшую производительность.
Если блок питания своими руками находится не под нагрузкой (или при небольшой нагрузке), напряжение обычно несколько выше 35 вольт. Это нормально и не должно вызывать проблем с усилителем. Напряжение будет падать с увеличением тока и может упасть ниже 35 В, если используется слабый трансформатор (или трансформатор с очень плохой стабилизацией).
Рисунок 2 — Двойной источник питания ±35 В
Некоторые радиолюбители предпочитают блок питания «двойной моно», но с использованием обычного трансформатора. Эта схема показана выше. Одна вещь, которая жизненно важна, — необходимость обеспечить, чтобы «земля» (или средняя точка) между двумя наборами конденсаторов была как можно более надежной (электрически). Если между точками заземления имеется заметный импеданс, это может привести к замыканию заземления, и результатом будет гудение. Заземляющий потенциал между конденсаторами фильтра очень важен!
Две части этих цепей имеют решающее значение:
- Силовые провода, которые предназначены для установки в блок питания собранного своими руками, должны быть рассчитаны на напряжение 240 вольт, и с надежным изолированным покрытием, а все выводы защищены для предотвращения случайного контакта. Заземление от сети необходимо надежно прикрепить к шасси, предварительно зачистив место крепления.
- Центральный отвод трансформатора и точки заземления каждого конденсатора должны быть подключены к точке заземления основного сигнала через усиленный медный провод или (предпочтительно) медную шину. В этой части цепи протекают большие токи, содержащие неприятные формы волны тока, которые вполне могут проникнуть в ваш усилитель. Напряжение питания должно сниматься с конденсаторов (а не с мостовых выпрямителей), чтобы предотвратить нежелательный фон и шум.
При подключении мостовых выпрямителей к трансформатору выполняйте подключение точно так, как показано, чтобы гарантировать, что пульсации напряжения (и токи) совпадают по фазе для каждого усилителя. В противном случае в тракт прохождения сигнала усилителя могут попасть загадочные гудящие сигналы от байпасных конденсаторов и т.п. Это маловероятно, если на плате (ах) усилителя не используются большие емкости — кстати, не рекомендуется — но зачем рисковать?
Мостовые выпрямители должны быть рассчитаны на ток не менее 35A и иметь болтовое крепление (или что-то подобное), чтобы обеспечить минимально возможные потери (для них не потребуется дополнительный радиатор — шасси обычно будет вполне достаточно).
Первичное напряжение трансформатора, очевидно, будет определяться напряжением питания в вашем регионе (например, 120, 220 или 230) и соответствовать частоте местной электросети. Обратите внимание, что все трансформаторы с частотой 50 Гц будут нормально работать на частоте 60 Гц, но некоторые устройства с частотой 60 Гц будут перегреваться при использовании на частоте 50 Гц.
Трансформатор должен быть рассчитан минимум на 120 ВА (вольт-ампер) для домашнего использования, но желательно все-таки установить на 300 ВА для гарантированного запаса по мощности и стабильной работы усилителя. По возможности, сигнальное и силовое заземление должны быть одинаковыми (это предотвращает возможность поражения электрическим током, если в трансформаторе возникнет короткое замыкание между первичной и вторичной обмотками.
Резистор R1 (рекомендуется резистор с проволочной обмоткой 5 Вт) шунтирует низковольтную цепь на «землю», а диоды D1 и D2 обеспечивают защитную схему в случае серьезной проблемы. Эти диоды должны быть только низкого напряжения, но при этом требуется номинальный ток 5А или выше. Конденсатор 100 нФ (C1) выполняет функцию сглаживающего элемента, эффективно заземляя радиочастотные сигналы. Конденсатор должен обладать высокочастотной характеристикой, рекомендуется «монолитная» керамика.
В некоторых случаях вторичное напряжение трансформатора может быть больше, чем описано выше. Я протестировал некоторые стандартные и нестандартные трансформаторы, которые у меня есть, и обнаружил, что, если транс не имеет исключительно хорошего регулирования, можно использовать номинальную вторичную обмотку 28v-0-28v.
Это обеспечит напряжение на шинах питания около ±40 В, что является максимальным значением, рекомендованным для PЭA (например). Будьте осторожны при тестировании, так как относительно небольшое (10%) изменение напряжения сети имеет большое значение для измеряемой выходной мощности — вторичное напряжение также падает на 10%, поэтому 60 Вт превращается в 48 Вт, если напряжение в сети ниже 10%.
Вы также должны помнить, что выходное напряжение трансформаторов обычно указывается при полной мощности с резистивной нагрузкой. Это означает две вещи:
- Напряжение холостого хода будет выше, чем под нагрузкой.
- Напряжение под нагрузкой будет ниже, чем без нагрузки.
Первый пункт верен, потому что нет нагрузки, поэтому выходное напряжение должно расти. Второй вариант более сложен, но происходит потому, что в обычной схеме выпрямителя используется конденсаторный входной фильтр (выпрямитель питается непосредственно через конденсатор.
Поскольку диоды проводят только на пике формы волны, ток намного выше, поэтому сопротивление трансформатора и цепи питания приведет к падению пикового напряжения, а напряжение постоянного тока не может превышать пиковое выходное напряжение (менее двух диодных прямых падений напряжения ).
Некоторое время назад купил колонку-монитор. Усилитель внутри неё был оснащен импульсным источником питания, к сожалению, вскоре он сгорел (надёжность импульсных БП всё-же уступает трансформаторным).
Решено было вместо того, чтобы заниматься ремонтом (тем более что блок питания слишком сложен, да и опыта мало), построить классический внешний трансформаторный блок питания из запчастей, которые в избытке лежат по закромам. Был куплен только красивый корпус, что значительно сократило расходы.
На зарубежных форумах обнаружилась информация что инвертор просто плохо сконструирован.
Выше на фото поврежденный преобразователь из активной колонки. Два резистора R4 и R3 нагреваясь сушат два конденсатора, которые расположены рядом с ними: C8 и большой 390u / 200V. К сожалению сгорели IRF840 (Q1 и Q2), транзисторы Q3 = 2N5551 и Q4 = 2N5401. Выходные конденсаторы также сгорели. Вылетели выпрямительные диоды, перегорел и предохранитель (как водится последним).
Схема БП для мощного УНЧ
Схема блока питания – классическая конструкция двухполупериодного выпрямителя, вместо встроенных мостов использовались отдельные диоды, шунтированные конденсаторами. На первичной стороне размещен простой фильтр из имеющихся под рукой конденсаторов.
В оригинале каждая клемма в колонке питается от двух напряжений:
- +/- 36 В, 1 А для LM3886, которая питает сабвуфер.
- +/- 18 В, 1 A для LM2876, который питает твиттер.
Поскольку не было подходящего трансформатора, использовалось сразу два, которые дают следующие напряжения:
30 В, 2,5 А, что дает +/- 42 В в режиме ожидания
2x
14 В, 3,5 А, что дает +/- 20 В в режиме ожидания
Штекеры – старые добрые DIN-5, которые есть во многих советских электронных аудио приборах.
Гнёзда питания и светодиоды в колонке были установлены на пластмассовых пластинах, которые изнутри окрашены в черный цвет.
АС теперь звучит очень хорошо. Разница между импульсным и классическим источником питания в усилителе полностью отсутствует – так и не получилось уловить различия. БП для предварительного усилителя если надо есть тут. Материал прислал – Gromov.
Некоторое время назад купил колонку-монитор. Усилитель внутри неё был оснащен импульсным источником питания, к сожалению, вскоре он сгорел (надёжность импульсных БП всё-же уступает трансформаторным).
Решено было вместо того, чтобы заниматься ремонтом (тем более что блок питания слишком сложен, да и опыта мало), построить классический внешний трансформаторный блок питания из запчастей, которые в избытке лежат по закромам. Был куплен только красивый корпус, что значительно сократило расходы.
На зарубежных форумах обнаружилась информация что инвертор просто плохо сконструирован.
Выше на фото поврежденный преобразователь из активной колонки. Два резистора R4 и R3 нагреваясь сушат два конденсатора, которые расположены рядом с ними: C8 и большой 390u / 200V. К сожалению сгорели IRF840 (Q1 и Q2), транзисторы Q3 = 2N5551 и Q4 = 2N5401. Выходные конденсаторы также сгорели. Вылетели выпрямительные диоды, перегорел и предохранитель (как водится последним).
Схема БП для мощного УНЧ
Схема блока питания – классическая конструкция двухполупериодного выпрямителя, вместо встроенных мостов использовались отдельные диоды, шунтированные конденсаторами. На первичной стороне размещен простой фильтр из имеющихся под рукой конденсаторов.
В оригинале каждая клемма в колонке питается от двух напряжений:
- +/- 36 В, 1 А для LM3886, которая питает сабвуфер.
- +/- 18 В, 1 A для LM2876, который питает твиттер.
Поскольку не было подходящего трансформатора, использовалось сразу два, которые дают следующие напряжения:
30 В, 2,5 А, что дает +/- 42 В в режиме ожидания
2x
14 В, 3,5 А, что дает +/- 20 В в режиме ожидания
Штекеры – старые добрые DIN-5, которые есть во многих советских электронных аудио приборах.
Гнёзда питания и светодиоды в колонке были установлены на пластмассовых пластинах, которые изнутри окрашены в черный цвет.
АС теперь звучит очень хорошо. Разница между импульсным и классическим источником питания в усилителе полностью отсутствует – так и не получилось уловить различия. БП для предварительного усилителя если надо есть тут. Материал прислал – Gromov.
Обсудить статью БЛОК ПИТАНИЯ ДЛЯ УСИЛИТЕЛЯ



Изготовление хорошего источника питания для усилителя мощности (УНЧ) или другого электронного устройства – это очень ответственная задача. От того, каким будет источник питания зависит качество и стабильность работы всего устройства.
В этой публикации расскажу о изготовлении не сложного трансформаторного блока питания для моего самодельного усилителя мощности низкой частоты «Phoenix P-400».
Такой, не сложный блок питания можно использовать для питания различных схем усилителей мощности низкой частоты.
Предисловие
Для будущего блока питания (БП) к усилителю у меня уже был в наличии тороидальный сердечник с намотанной первичной обмоткой на
220В, поэтому задача выбора «импульсный БП или на основе сетевого трансформатора» не стояла.
У импульсных источников питания небольшие габариты и вес, большая мощность на выходе и высокий КПД. Источник питания на основе сетевого трансформатора – имеет большой вес, прост в изготовлении и наладке, а также не приходится иметь дело с опасными напряжениями при наладке схемы, что особенно важно для таких начинающих как я.
Тороидальный трансформатор
Тороидальные трансформаторы, в сравнении с трансформаторами на броневых сердечниках из Ш-образных пластин, имеют несколько преимуществ:
- меньший объем и вес;
- более высокий КПД;
- лучшее охлаждение для обмоток.
Мне оставалось только рассчитать напряжении и количества витков для вторичных обмоток с последующей их намоткой.
Первичная обмотка уже содержала примерно 800 витков проводом ПЭЛШО 0,8мм, она была залита парафином и заизолирована слоем тонкой ленты из фторопласта.
Измерив приблизительные размеры железа трансформатора можно выполнить расчет его габаритной мощности, таким образом можно прикинуть подходит ли сердечник для получения нужной мощности или нет.
Рис. 1. Размеры железного сердечника для тороидального трансформатора.
- Габаритная мощность (Вт) = Площадь окна (см 2 ) * Площадь сечения (см 2 )
- Площадь окна = 3,14 * (d/2) 2
- Площадь сечения = h * ((D-d)/2)
Для примера, выполним расчет трансформатора с размерами железа: D=14см, d=5см, h=5см.
- Площадь окна = 3,14 * (5см/2) * (5см/2) = 19,625 см 2
- Площадь сечения = 5см * ((14см-5см)/2) = 22,5 см 2
- Габаритная мощность = 19,625 * 22,5 = 441 Вт.
Если вам нужно рассчитать тороидальный трансформатор, то вот небольшая подборка из статей: Скачать (1Мб).
Габаритная мощность используемого мною трансформатора оказалась явно меньшей чем я ожидал – где-то 250 Ватт.
Подбор напряжений для вторичных обмоток
Зная необходимое напряжение на выходе выпрямителя после электролитических конденсаторов, можно приблизительно рассчитать необходимое напряжение на выходе вторичной обмотки трансформатора.
Числовое значение постоянного напряжения после диодного моста и сглаживающих конденсаторов возрастет примерно в 1,3..1,4 раза, по сравнению с переменным напряжением, подаваемым на вход такого выпрямителя.
В моем случае, для питания УМЗЧ нужно двуполярное постоянное напряжение – по 35 Вольт на каждом плече. Соответственно, на каждой вторичной обмотке должно присутствовать переменное напряжение: 35 Вольт / 1,4 =
По такому же принципу я выполнил приблизительный расчет значений напряжения для других вторичных обмоток трансформатора.
Расчет количества витков и намотка
Для питания остальных электронных блоков усилителя было решено намотать несколько отдельных вторичных обмоток. Для намотки катушек медным эмалированным проводом был изготовлен деревянный челнок. Также его можно изготовить из стеклотекстолита или пластмассы.
Рис. 2. Челнок для намотки тороидального трансформатора.
Намотка выполнялась медным эмалированным проводом, который был в наличии:
- для 4х обмоток питания УМЗЧ – провод диаметром 1,5 мм;
- для остальных обмоток – 0,6 мм.
Число витков для вторичных обмоток я подбирал экспериментальным способом, поскольку мне не было известно точное количество витков первичной обмотки.
- Выполняем намотку 20 витков любого провода;
- Подключаем к сети
220В первичную обмотку трансформатора и измеряем напряжение на намотанных 20-ти витках;
Например: нам нужно 25В, а из 20-ти витков получилось 5В, 25В/5В=5 – нужно 5 раз намотать по 20 витков, то есть 100 витков.
Расчет длины необходимого провода был выполнен так: намотал 20 витков провода, сделал на нем метку маркером, отмотал и измерил его длину. Разделил нужное количество витков на 20, полученное значение умножил на длину 20-ти витков провода – получил приблизительно необходимую длину провода для намотки. Добавив 1-2 метра запаса к общей длине можно наматывать провод на челнок и смело отрезать.
Например: нужно 100 витков провода, длина 20-ти намотанных витков получилась 1,3 метра, узнаем сколько раз по 1,3 метра нужно намотать для получения 100 витков – 100/20=5, узнаем общую длину провода (5 кусков по 1,3м) – 1,3*5=6,5м. Добавляем для запаса 1,5м и получаем длину – 8м.
Для каждой последующей обмотки измерение стоит повторить, поскольку с каждой новой обмоткой необходимая на один виток длина провода будет увеличиваться.
Для намотки каждой пары обмоток по 25 Вольт на челнок были параллельно уложены сразу два провода (для 2х обмоток). После намотки, конец первой обмотки соединен с началом второй – получились две вторичные обмотки для двуполярного выпрямителя с соединением посередине.
После намотки каждой из пар вторичных обмоток для питания схем УМЗЧ, они были заизолированы тонкой фторопластовой лентой.
Таким образом были намотаны 6 вторичных обмоток: четыре для питания УМЗЧ и еще две для блоков питания остальной электроники.
Схема выпрямителей и стабилизаторов напряжения
Ниже приведена принципиальная схема блока питания для моего самодельного усилителя мощности.
Рис. 2. Принципиальная схема источника питания для самодельного усилителя мощности НЧ.
Для питания схем усилителей мощности НЧ используются два двуполярных выпрямителя – А1.1и А1.2. Остальные электронные блоки усилителя будут питаться от стабилизаторов напряжения А2.1 и А2.2.
Резисторы R1 и R2 нужны для разрядки электролитических конденсаторов, в момент когда линии питания отключены от схем усилителей мощности.
В моем УМЗЧ 4 канала усиления, их можно включать и выключать попарно с помощью выключателей, которые коммутируют линии питания платок УМЗЧ с помощью электромагнитных реле.
Резисторы R1 и R2 можно исключить из схемы если блок питания будет постоянно подключен к платам УМЗЧ, в таком случае электролитические емкости будут разряжаться через схему УМЗЧ.
Диоды КД213 рассчитаны на максимальный прямой ток 10А, в моем случае этого достаточно. Диодный мост D5 рассчитан на ток не менее 2-3А,собрал его из 4х диодов. С5 и С6 – емкости, каждая из которых состоит из двух конденсаторов по 10 000 мкФ на 63В.
Рис. 3. Принципиальные схемы стабилизаторов постоянного напряжения на микросхемах L7805, L7812, LM317.
Расшифровка названий на схеме:
- STAB – стабилизатор напряжения без регулировки, ток не более 1А;
- STAB+REG – стабилизатор напряжения с регулировкой, ток не более 1А;
- STAB+POW – регулируемый стабилизатор напряжения, ток примерно 2-3А.
При использовании микросхем LM317, 7805 и 7812 выходное напряжение стабилизатора можно рассчитать по упрощенной формуле:
Vxx для микросхем имеет следующие значения:
Пример расчета для LM317: R1=240R, R2=1200R, Uвых = 1,25*(1+1200/240) = 7,5V.
Конструкция
Вот как планировалось использовать напряжения от блока питания:
- +36В, -36В – усилители мощности на TDA7250
- 22В – схемы задержки включения и защиты акустических систем
- 12В – электронные регуляторы громкости, стерео-процессоры, индикаторы выходной мощности, схемы термоконтроля, вентиляторы, подсветка;
- 14В – электронные регуляторы тембра.
- 5В – индикаторы температуры, микроконтроллер, панель цифрового управления.
Микросхемы и транзисторы стабилизаторов напряжения были закреплены на небольших радиаторах, которые я извлек из нерабочих компьютерных блоков питания. Корпуса крепились к радиаторам через изолирующие прокладки.
Печатная плата была изготовлена из двух частей, каждая из которых содержит двуполярный выпрямитель для схемы УМЗЧ и нужный набор стабилизаторов напряжения.
Рис. 4. Одна половинка платы источника питания.
Рис. 5. Другая половинка платы источника питания.
Рис. 6. Готовые компоненты блока питания для самодельного усилителя мощности.
Позже, при отладке я пришел к выводу что гораздо удобнее было бы изготовить стабилизаторы напряжений на отдельных платах. Тем не менее, вариант «все на одной плате» тоже не плох и по своему удобен.
Также выпрямитель для УМЗЧ (схема на рисунке 2) можно собрать навесным монтажом, а схемы стабилизаторов (рисунок 3) в нужном количестве – на отдельных печатных платах.
Соединение электронных компонентов выпрямителя показано на рисунке 7.
Рис. 7. Схема соединений для сборки двуполярного выпрямителя -36В+36В с использованием навесного монтажа.
Соединения нужно выполнять используя толстые изолированные медные проводники.
Диодный мост с конденсаторами на 1000pF можно разместить на радиаторе отдельно. Монтаж мощных диодов КД213 (таблетки) на один общий радиатор нужно выполнять через изоляционные термо-прокладки (терморезина или слюда), поскольку один из выводов диода имеет контакт с его металлической подкладкой!
Для схемы фильтрации (электролитические конденсаторы по 10000мкФ, резисторы и керамические конденсаторы 0,1-0,33мкФ) можно на скорую руку собрать небольшую панель – печатную плату (рисунок 8).
Рис. 8. Пример панели с прорезями из стеклотекстолита для монтажа сглаживающих фильтров выпрямителя.
Для изготовления такой панели понадобится прямоугольный кусочек стеклотекстолита. С помощью самодельного резака (рисунок 9), изготовленного из ножовочного полотна по металлу, прорезаем медную фольгу вдоль по всей длине, потом одну из получившихся частей разрезаем перпендикулярно пополам.
Рис. 9. Самодельный резак из ножовочного полотна, изготовленный на точильном станке.
После этого намечаем и сверлим отверстия для деталей и крепления, зачищаем тоненькой наждачной бумагой медную поверхность и лудим ее с помощью флюса и припоя. Впаиваем детали и подключаем к схеме.
Заключение
Вот такой, не сложный блок питания был изготовлен для будущего самодельного усилителя мощности звуковой частоты. Останется дополнить его схемой плавного включения (Soft start) и ждущего режима.
UPD: Юрий Глушнев прислал печатную плату для сборки двух стабилизаторов с напряжениями +22В и +12В. На ней собраны две схемы STAB+POW (рис. 3) на микросхемах LM317, 7812 и транзисторах TIP42.
Рис. 10. Печатная плата стабилизаторов напряжения на +22В и +12В.
Скачать – 
Еще одна печатная плата, разработанная под схему регулируемого стабилизатора напряжения STAB+REG на основе LM317:
Рис. 11. Печатная плата для регулируемого стабилизатора напряжения на основе микросхемы LM317.
Скачать – 
Ценители качественного и громкого звука в салоне автомобиля непременно столкнутся с необходимостью установки автомобильного усилителя. Каждый автолюбитель знает, что мощность электрической сети автомобиля равняется 12 Вольт, чего критически мало для того, чтобы при сопротивлении в 4 Ом выдавать действительно мощный звук, ведь некоторые массивные динамики рассчитаны на питание в несколько тысяч Ватт. В таких случаях в автомобиль дополнительно устанавливают усилитель мощности для того, чтобы преобразовать напряжение. При желании усилитель мощности может быть изготовлен своими руками, его схема достаточно проста. Единственная сложность может — это изготовить блок питания для автомобильного усилителя.
Строение блока питания
Блок питание — самая сложная деталь в усилителе, которая состоит из:
- генератора импульсов;
- полевых транзисторов IRFZ44N;
- диода VD1,
- ферритового кольца диаметром минимум в 2 сантиметра;
- дросселя L1;
Чаще именно из-за трудоемкости сборки блока многие любители качественного звука отказываются от самостоятельной сборки автомобильного усилителя. На самом деле, все не так сложно как может показаться изначально. Достаточно обладать минимальными знаниями или следовать инструкции.
Сердцем преобразователя условно называют электрогенератор импульсов. Самая простая формула его создания лежит на основе схемы TL494. Частота генерации может быть увеличена или уменьшена при помощи изменения номинальной мощности резистора R3.
Мышцы блока питания для усилителя представляют собой сдельные транзисторы типа IRFZ44N. В схеме можно использовать резисторы любого типа (за исключением R4, R9, R10). В блок питания можно включить резисторы любой номинальной мощности, в том числе и 0,125 Вт, 0,25 Ватт и включая 1 Вт и даже 0,5 Вт. Светодиод VD1 монтируется в схему с целью предотвращения вторичного подключения плюсовых каналов.
Изготовление блока питания для усилителя
Гидродроссель L1 нужно накрутить на ферритовое кольцо диаметром 2 см. Его можно заимствовать с компьютерного блока питания или просто купить. Для ферритового кольца диаметром 2 см необходимо сделать 12 витков удвоенной проволокой срезом равным 0,7 миллиметрам, которые следует равномерно распределить по всему периметру кольца. Данный гидродроссель подходит и для наматывания на ферритовый стержень диаметром 8-10 миллиметров и длиной в 2 3 сантиметра. Однозначно, наиболее сложный момент в изготовлении конвертера напряжения — правильная формовка трансформатора, так как именно от трансформатора зависит работоспособность всего блока питания. Оптимальным решением будет изготовить его при помощи ферритового кольца марки 2000NM объемом в 40* 25 * 11.
Первым делом в изготовлении трансформатора следует округлить внутренние и наружные грани и тщательно обмотать его плотной ленточной изолентой. Первичную электрообмотку наматывают и равномерно распределяют по диаметру кольца. Всего намотка заключает в себя 5 жилок шириной в 0,7 миллиметров и включает 12 витков. Данное действие совершается таким образом:
- берем 1 жилу и наматываем ее в 6 витков, одинаково распределенных по периметру кольца;
- последующие вихри наматываются вплотную к первым, уже намотанным;
- по такой же схеме осуществляется и монтаж всех остальных.
- на выходе все жилы скручиваются в один толстый жгут.
Повторную обмотку кольца осуществляют таким же образом на оставшихся свободных участках кольца.
Это один из самых важных этапов работы, который требует серьезного отношения. В результате, должно получиться две одинаковые обмотки, полностью закрывающие периметр ферритового кольца. После выполнения данного этапа трансформатор вновь, обматывается плотной изолирующей лентой.
Посмотрите видео, как правильно намотать трансформатор
Следующим этапом изготовления будет размещение вторичной обмотки поверх второстепенного слоя изоленты. Для этих целей можно использовать провод диаметром 1,5 миллиметров. Наматывать вторичную обмотку следует в 18 витков по тому же принципу, что и первичную, то есть равномерно распределяя каждую жилу по периметру. Завершенный трансформатор поверх вновь герметично обматывается изолирующей лентой.
Вторичную и первичную обмотку можно осуществлять в любом удобном направлении. Главное условие, чтобы все жилы были равномерно распределены и накручены в одну сторону. Если планируется использовать кольцо иного диаметра, то для просчета количества жил можно воспользоваться специальными программами.
Первый запуск блока питания лучше проводить на светодиодной лампочке и только лишь потом включать в готовую схему усилителя. Такая мера предосторожности позволит проверить качество выполнения работ.























































































































