Блок питания из электронного трансформатора
Переделка китайского электронного трансформатора в блок питания
Переделка китайского электронного трансформатора в блок питания
Импульсный блок питания из электронного трансформатора.
Импульсный блок питания из электронного трансформатора.
Более современным способом регулировки является использование электронных устройств. Любое из них можно изготовить своими руками.
Тиристорный регулятор
Простейшая схема такого приспособления представляет собой переменный резистор, включенный между анодом и управляющим электродом тиристора. Это позволяет получать пульсирующее постоянное напряжение и управлять им в диапазоне 0-110В.
Для регулировки переменного напряжения 0-220В применяется встречно-параллельная схема соединения, а резистор включается между управляющими электродами.
Вместо двух тиристоров целесообразно применение симистора, а в качестве схемы управления использовать диммер для ламп накаливания.
Транзисторное управление
Самая качественная регулировка получается при использовании транзисторного регулятора. Он обеспечивает плавное изменение и правильную форму выходного напряжения.
Недостаток этой схемы в нагреве выходных транзисторов. Для его уменьшения и повышения КПД целесообразно подключить регулятор к выходным клеммам автотрансформатора – грубая регулировка осуществляется переключением обмоток, а плавная при помощи транзисторов.
ШИМ-регулятор
Самым современным способом является применение ШИМ-контроллера (широтно-импульсная модуляция). В качестве силовых элементов полевые или биполярные транзисторы с изолированным затвором (IGBT).
Для части приборов возможна настройка средней точки, вернее регуляция ее напряжения. Для настройки усилителей используются две методики: установление равновесия между транзисторами и установление в состояние покоя.
Сигнализатор для оборудования силового типа измеряет коэффициент снижения тока при ее заземлении, то есть сколько ушло тока в землю посредством использования изоляционных методик. Средняя точка и фильтр отвечают за подачу регулировщиком сигнала. Данные фиксируются вольмеров, который измеряет уровень уменьшения напряжения, который наблюдается на вторичной обмотке, изоляционных материалах и других конструктивных деталях механизма.
Если наблюдается перекос, то проводится регулировка до знания, приемлемого для класса прибора и срока службы. Просмотреть информацию и значение можно в таблицах и инструкциях по эксплуатации (в последних данные есть не всегда).
Активно используется технология получения нулевого вывода. Это значит, что от средней точки тс делается мост. Получается два идентичных по значению напряжения, одинаковых по направлению, но различных по фазе. При помощи проявления фазового сдвига удается выяснить неполадки при работы двухтактных каскадного типа усилителей средней мощности.
Средняя точка не выводится, если это не требуется системой. Потециометром дополнительно дается баланс системе. Удлинители используются, если не согласованы выходы преобразователей. Заземление частично не требуется, если речь идет о маломощных вариантах оборудования ил трансформаторах, выпрямителях со средними мощностными характеристиками.
У тиристора есть недостаток, усложняющий его применение в сети переменного тока – он пропускает через себя только одну полуволну и на выходе вместо переменного напряжения получается постоянное пульсирующее. Поэтому эти приборы используются парами или вместе с диодным мостом. От этого недостатка свободен симистор.
Симистор внешне похож на тиристор. Также, как и тиристор, он открывается импульсом тока, протекающего через управляющий электрод, но этот прибор пропускает через себя обе полуволны и способен работать в сети переменного тока.
Принципиальная схема симисторного регулятора тока для активной и индуктивной нагрузки
Устройство симисторного регулятора аналогично тиристорному. Отличие в том, что симистор управляет обоими полярностями и поэтому нет необходимости использовать диодный мост или встречно-параллельное включение элементов.
Кроме того, для симистора не имеет значение полярность управляющего напряжения, что позволяет упростить схему импульсного управления.
Здесь используется трансформатор с двумя одинаковыми вторичными обмотками, соединенными последовательно (или это может быть одна обмотка со средней точкой). В этом случае средняя точка объявляется «землей», а с фильтров снимается напряжение как положительной, так и отрицательной полярности (измерения, разумеется, относительно «земли». И логично, что между «плюсом» и «минусом» 2Uвых).
Это слайд-шоу требует JavaScript.
Примеры устройств с таким БП: магнитофон «Вильма М-212С», усилитель «Радиотехника У-101», осциллограф «С1-94».
Это слайд-шоу требует JavaScript.
Диодный мост работает точно так же, как и в случае однополярного блока питания. Попеременно открываясь, то одна, то другая пара диодов пропускает переменное напряжение к конденсаторам фильтра.
К достоинствам двуполярного БП можно отнести:
-Значительное упрощение схем с операционными усилителями (исключаются цепочки, создающие «искусственный ноль» на входе — достаточно сравнить первую и вторую схемы отсюда).
-Уменьшение количества межкаскадных емкостей, так как в большинстве случаев постоянная составляющая сигнала отсутствует. А все мы знаем, что «электролиты» имеют свойство пересыхать.
-Акустика, подключенная к выходу исправного и настроенного усилителя с двуполярным питанием, не будет хлопать при включении, так как на выходе нет постоянной составляющей и конденсатора, блокирующего ее.
Однако есть и определенные недостатки:
-Снова повышенное падение напряжение на выпрямителе.
-Трансформатор со средней точкой сложен в изготовлении; он большой, тяжелый и совсем не портативный.
-Устройство чувствительно к перекосу плеч питания — например, если в звуковоспроизводящей технике при номинальных +/-14 вольт де-факто будут +12 и -16, форма выходного сигнала может сильно исказиться относительно нуля.
-«Исправный и настроенный усилитель», став вдруг неисправным, может выжечь акустику постоянным напряжением на выходе: нужна схема ее защиты при аварии.
Как следствие, такие блоки питания прижились в стационарной аппаратуре, где нет нужды в батарейном питании.
Тиристор имеет два состояния – открытый, в котором он пропускает электрический ток и закрытый. Открывается этот элемент при протекании тока через управляющий электрод и остается открытым, пока через тиристор идет ток.
Переменное напряжение в сети имеет синусоидальную форму. Тиристор, включенный в цепи нагрузки, открывается в определенный момент полуволны. Это называется “угол открытия”. В результате этого через электроприбор ток протекает не все время, а только после перехода элемента в открытое состояние. Это меняет действующее значение напряжения на нагрузке.
Важно! Вольтметр измеряет действующее значение. Для надежной работы допустимое напряжение тиристоров должно соответствовать максимальному напряжению, которое больше в 1,4 раз
Для бытовой сети это 308В.
Принцип работы импульсных трансформаторов заключается в том, что на них подаются однополярные импульсы с постоянной токовой составляющей, в связи с чем магнитопровод находится в состоянии постоянного подмагничивания. Ниже показана принципиальная схема подключения такого устройства.
схема работы импульсного трансформатора. Как видите, схема подключения практически идентична с обычными трансформаторами, чего не скажешь о временной диаграмме.
Временная диаграмма иллюстрирующая работу импульсного трансформатора
На первичную обмотку поступают импульсные сигналы, имеющие прямоугольную форму е(t), временной интервал между которыми довольно короткий. Это вызывает возрастание индуктивности во время интервала tu, после чего наблюдается ее спад в интервале (Т-tu).
Перепады индукции происходят со скоростью, которую можно выразить через постоянную времени по формуле: τp=L/Rн
Коэффициент, описывающий разность индуктивного перепада, определяется следующим образом: ∆В=Вmax – Вr
- Вmax – уровень максимального значения индукции;
- Вr –остаточный.
Более наглядно разность индукций представлена на рисунке, отображающем смещение рабочей точки в магнитопроводном контуре ИТ.
График смещения
Как видно на временной диаграмме, вторичная катушка имеет уровень напряжения U2, в котором присутствуют обратные выбросы. Так проявляет себя накопленная в магнитопроводе энергия, которая зависит от намагничивания (параметр iu).
Импульсы тока проходящего через первичную катушку, отличаются трапецеидальной формой, поскольку токи нагрузки и линейные (вызванные намагничиванием сердечника) совмещаются.
Уровень напряжения в диапазоне от 0 до tu остается неизменным, его значение еt=Um. Что касается напряжения на вторичной катушке, то его можно вычислить, воспользовавшись формулой:
при этом:
- Ψ – параметр потокосцепления;
- S – величина, отображающая сечение магнитопроводного сердечника.
Учитывая, что производная, характеризующая изменения тока, проходящего через первичную катушку, является постоянной величиной, нарастание уровня индукции в магнитопроводе происходит линейно. Исходя из этого, допустимо вместо производной внести разность показателей, сделанных через определенный интервал времени, что позволяет внести изменения в формулу:
в этом случае ∆t будет отождествляться с параметром tu , который характеризует длительность, с которой протекает входной импульс напряжения.
Чтобы вычислить площадь импульса, с которым напряжение образуется во вторичной обмотке импульсного трансформатора, необходимо обе части предыдущей формулы умножить на tu. В результате мы придем к выражению, которое позволяет получить основной параметр ИТ:
Um x tu=S x W1 x ∆В
Заметим, что от параметра ∆В прямо пропорционально зависит величина площади импульса.
Вторая по значимости величина, характеризующая работу ИТ, – перепад индукции, на него влияют такие параметры, как сечение и магнитная проницаемость сердечника магнитопровода, а также числа витков на катушке:
Здесь:
- L – перепад индукции;
- µа – магнитная проницаемость сердечника;
- W1 – число витков первичной обмотки;
- S – площадь сечения сердечника;
- lcр – длинна (периметр) сердечника (магнитопровода)
- Вr – величина остаточной индукции;
- Вmax – уровень максимального значения индукции.
- Hm – Напряженность магнитного поля (максимальная).
Учитывая, что параметр индуктивности импульсного трансформатора полностью зависит от магнитной проницаемости сердечника, при расчета необходимо исходить из максимального значения µа, которое показывает кривая намагничивания. Соответственно, что у материала, из которого делается сердечник, уровень параметра Вr, отображающий остаточную индукцию, должен быть минимальным.
Исходя из этого, в качестве на роль материала сердечника ИТ, идеально подходит лента, изготовленная из трансформаторной стали. Также можно применять пермаллой, у которого такой параметр как коэффициент прямоугольности, минимальный.
Высокочастотным импульсным трансформатором идеально подходят сердечники из ферритовых сплавов, поскольку этот материал отличается незначительными динамическими потерями. Но из-за его низкой индуктивности приходится делать ИТ больших размеров.
Теперь, уяснив некоторые моменты, о которых нужно знать, приступаем к перемотке трансформатора. Далее будет описан пример перемотки в «живом формате рассказа», если бы я под диктофон записывал в хронологическом порядке все свои действия для Вас :). Итак, кнопка «Запись» включена, пленка кассеты с характерным шуршанием наматывает пленку с одной катушки на другую. Вечер, на столе горит настольная лампа, а в воздухе витает запах канифоли …
Друг попросил собрать двуполярный источник питания для питания синтезатора «Юность-21». Необходимо было получить на выходе стабильные +/- 10 вольт. В своих радиолюбительских запасах специфического трансформатора не нашлось. Решено было самостоятельно изготовить под необходимые параметры. За основу переделки был взят трансформатор броневого типа с Ш-образным магнитопроводом, ранее работавший в блоке питания одноканального усилителя. По предварительным подсчетам общая нагрузка на трансформатор в усилителе составляла 3А, что соответствовало с запасом для нагрузки проектируемого блока питания.
Взяв во внимание габаритную мощность трансформатора и толщину проволоки вторичной обмотки, прикинул, что первичная обмотка должна быть намотана проволокой подходящего диаметра (замеры микрометром после смотки вторичной обмотки это подтвердило). Измерение тока холостого хода так же подтвердило пригодность выбранного трансформатора (не нужно было доматывать первичку)
Оставалось лишь разобраться с вторичной обмоткой.
Для двуполярного блока питания необходимо иметь две симметричные обмотки рассчитанные на 1 Ампер нагрузки (на трансформаторе под переделку они уже имеется). Подключаем трансформатор в сеть 220В и замеряем напряжения на отводах обмоток. Полученные значения записываем на черновик для последующих расчетов. Далее разбираем трансформатор для его перемотки.
Откручиваем шпильки и убираем кронштейны трансформатора. Перед нами Ш-образный магнитопровод броневого типа. Он состоит из Ш-образных пластин и I-образных пластинок, которые между собой чередуются и перекладываются определенным образом.
Для облегчения процесса разбора аккуратно счищаем лак/краску
Удаление лакокрасочного покрытия (если это необходимо) производят крайне осторожно, чтобы не повредить поверхность пластин и не оставить заусенец, которые могут замкнуть между собой пластины магнитопровода. По возможности обходимся без этих манипуляций
Вначале необходимо удалить I-образные пластинки. Аккуратно подцепляем ножом или плоской тонкой отверткой подцепляем и вытягиваем их все. После этого поочередно вынимаем из каркаса катушки трансформатора Ш-образные пластинки.
После того, как катушку трансформатора отделили от магнитопровода, приступаем к дальнейшим действиям. Перед нами сейчас стоит задача подсчитать количество витков во вторичных обмотках. Первичную обмотку не трогаем.
Две вторичные обмотки по итогам измерения имеют одинаковые напряжения и симметричны друг другу (зеркально отображают количество витков). Узнаем количество витков одной обмотки – будем знать, сколько их у другой. После подсчета не придется сматывать полностью все витки, мы лишь подсчитаем, сколько необходимо смотать проволоки для того, чтобы получить нужное напряжение.
Усевшись за стол в спокойной обстановке перед собой располагаем листок бумаги, ручку (карандаш) и катушку трансформатора. Начинаем разматывать проволоку и считаем сматываемые витки. После каждых десяти сматываемых витков на листке бумаге помечаем отметкой, например, вертикальную черточку, что будет соответствовать 10-ти виткам. Так же будем поступать при намотке проволоки на катушку. Это нужно для того, чтобы не запутаться и не сбиться со счета. Так же можно использовать простой калькулятор, приплюсовывая значения витков.
Несколько советов:
-Перед работой проследите, чтобы вокруг Вас не было острых поверхностей предметов мебели, по которым может тереться или зацепиться сматываемая проволока (не повредите эмалевую изоляцию обмоточных проводов!);
-Сматывайте проволоку на отдельную катушку. Так она будет уложена ровно без повреждений, что позволит использовать её повторно;
-Так же важно аккуратно сматывать проволоку, чтобы избежать в процессе образовывающихся петель и заломов – так мы сохраним проволоку относительно ровной и не повредим эмалевое покрытие медной проволоки при её выгибании
По занимаемому месту в линии электропередачи, металлические опоры делят на
- промежуточные,
- угловые,
- концевые,
- опоры ответвлений.
Часто опоры на которых оказывается повышенные нагрузки в линии — это угловые, концевые и опоры ответвлений, их называют анкерные опоры. Читаешь анкерная, понимай усиленная.
Расчёт по нагрузке выпускаемых опор достаточно сложный и, как следствие, маркировка опор по их назначению тоже немного путанная. Например, многогранные опоры из металла для ВЛИ 0,38 кВ разработанные РОСЭП по своему ТУ, могут быть следующих типов:
- Промежуточная (П1М);
- Угловая промежуточная (УП1М);
- Концевая анкерная (К1М);
- Угловая анкерная (УА1М);
- Ответвительная анкерная (АО1М);
- Переходная промежуточная (ПП1М);
- Переходная анкерная (ПА1М);
- Переходная угловая анкерная (ПУА1М);
- Переходная ответвительная анкерная (ПОА);
- Переходная анкерная ответвительная (ПАО).
Существует несколько видов расчетов, которыми пользуются профессионалы. Для новичков все они достаточно сложные, поэтому рекомендуем так называемый упрощенный вариант. В его основе лежат четыре формулы.

Формула закона трансформации
Итак, закон трансформации определяется нижеследующей формулой:
U1/U2=n1/n2, где:
- U1 – напряжение на первичной обмотке,
- U2 – на вторичной,
- n1 – количество витков на первичной обмотке,
- n2 – на вторичной.
Так как разбирается именно сетевой трансформатор, то напряжение на первичной обмотке у него будет 220 вольт. Напряжение же на вторичной обмотке – это необходимый для вас параметр. Для удобства расчета берем его равным 22 вольт. То есть, в данном случае коэффициент трансформации будет равен 10. Отсюда и количество витков. Если на первичной обмотке их будет 220, то на вторичной 22.
Представьте, что прибор, который будет подсоединен через трансформатор, потребляет нагрузку в 1 А. То есть, на вторичную обмотку действует именно этот параметр. Значит, на первичную будет действовать нагрузка 0,1 А, потому что напряжение и сила тока находятся в обратной пропорциональности.
А вот мощность, наоборот, в прямой зависимости. Поэтому на первичную обмотку будет действовать мощность: 220×0,1=22 Вт, на вторичную: 22×1=22 Вт. Получается, что на двух обмотках мощность одинаковая.
Что касается количества витков, то рассчитать их на один вольт не составит большого труда. В принципе, это можно сделать методом «тыка». К примеру, наматываете на первичную обмотку десять витков, проверяете на ней напряжение и полученный результат делите на десять. Если показатель совпадает с необходимым для вас напряжением на выходе, то, значит, вы попали в яблочко. Если напряжение снижено, значит, придется увеличить количество витков, и наоборот.
И еще один нюанс. Специалисты рекомендуют наматывать витки с небольшим запасом. Все дело в том, что на самих обмотках всегда присутствуют потери напряжения, которые необходимо компенсировать. К примеру, если вам нужно напряжение на выходе 12 вольт, то расчет количества витков проводится из расчета напряжения в 17-18 В. То есть, компенсируются потери.
Площадь сердечника
Как уже было сказано выше, мощность блока питания – это сумма мощностей всех его вторичных обмоток. Это основа выбора самого сердечника и его площади. Формула такая:
S=1,15 * √P
В этой формуле мощность устанавливается в ваттах, а площадь получается в сантиметрах квадратных. Если сам сердечник имеет Ш-образную конструкцию, то сечение берется среднего стержня.
Разновидности сердечников для трансформатора.
Количество витков в первичной обмотке
Здесь используется следующая формула:
n=50*U1/S, понятно, что U1 равно 220 В.
Кстати, эмпирический коэффициент «50» может изменяться. К примеру, чтобы блок питания не входил в насыщение и тем самым не создавал лишних помех (электромагнитных), то лучше в расчете использовать коэффициент «60». Правда, это увеличит число витков обмотки, трансформатор станет немного больше в размерах, но при этом снизятся потери, а, значит, режим работы блока питания станет легче
Здесь важно, чтобы количество обмоток уместилось
Сечение провода
И последняя четвертая формула касается сечения используемого медного провода в обмотках.
d=0,8*√I, где d – это диаметр провода, а «I» – сила тока в обмотке.
Расчетный диаметр необходимо также округлить до стандартной величины.
Итак, вот четыре формулы, по которым проводится подбор трансформатора тока
Здесь неважно покупаете ли вы готовый прибор или собираете его самостоятельно. Но учтите, что такой расчет подходит только для сетевого трансформатора, который будет работать от сети в 220 В и 50 Гц

Для высокочастотных приборов используются совершенно другие формулы, где придется проводить расчет потерь трансформатора тока. Правда, формула коэффициента трансформации и у него точно такая же. Кстати, в этих устройствах устанавливается ферромагнитный сердечник.
Пониженное или слабое появление нагрузки электросети для частного дома это не редкость. Так же очень часто не хватает мощности для дачи. Этот факт доставляет много неудобств, не говоря о том, что человек не может воспользоваться помощью стиральной машины. Что делать в такой ситуации, куда позвонить, пожаловаться, а самое главное как самостоятельно проверить качество электросети? Недостаточное напряжение в сети является крайне неприятной ситуацией, но с ней сталкиваются практически все. Если освещение плохое и лампочка обозначает только свое присутствие, то это далеко не большая проблема. Хуже будет, когда стирка не возможна, кипячение воды нереально, никак не приготовить еду на электрической печке или работа холодильника проходит с перебоями. Такое часто случается при напряжении в сети меньше чем 180 вольт. Если все работает при таком напряжении, то это не очень хорошо влияет на приборы и процесс работы проходит более длительное время.
Выделим несколько основных причин низкого напряжения:
- Сечение кабеля , который входит в дом неправильное;
- Подключение выключателя выполнено не правильным образом;
- Трансформатор подстанции перезагружается или частично вышел из строя;
- Сечение магистральной линии маленькое;
- Перекошенные фазы.
Это были перечислены самые распространенные причины. Если вы поняли что причина низкого напряжения в вашем доме такая как в 1м, 2м или 6м пункте, то исправление причины можно выполнить самостоятельно. Если вам подходят остальные 3 причины или одна из них, то вам стоит обратиться в обслуживающие станции.
Структурная схема блока питания с трансформаторным действием имеет следующий тип:
При этом в некоторых зарядных устройствах трансформаторного типа не используются последние два элемента. По сути основными являются трансформатор и выпрямитель, именно они отвечают за снижение напряжения, но фильтр и стабилизатор обеспечивают дополнительную защиту и регулировку значений в подаваемом на устройство напряжении.
На рынке электроники сегодня наиболее популярными являются однополярные трансформаторные блоки питания. Схема данного устройства выглядит следующим образом:
О конструкции самого трансформатора и принципах его работы поговорим далее. Двухполюсный блок питания данной категории имеет следующую схему:
В отличии от первой схемы, в этой применяется трансформатор с одинаковыми парными вторичными обмотками, которые последовательно соединяются.
Трансформатор
Один из основных элементов конструкции трансформатора – сердечник. В блоках питания он может быть Ш-образный либо U-образный, в редких случаях применяются тороидальные сердечники. На них располагаются трансформаторные обмотки из двух слоев: вторичная поверх первичной.
Конструкция
При сборке конструкции используется специальная формула, которая позволяет вычислить необходимые габариты трансформатора:
(1/N)~F*S*B
В этой формуле используются следующие значения:
- N – число витков на 1 вольт;
- F – уровень частоты в переменном напряжении;
- S – сечение магнитопровода;
- B – индукция магнитного поля в магнитопроводе.
Их внешний вид представлен на картинке ниже:
Для расчета вторичной обмотки можно использовать следующий прием. Наматывается 10 витков, собирается трансформатор и с соблюдением техники безопасности, стандартным методом первичная обмотка подключается к электросети. Затем производятся замеры уровня напряжения на выводе из вторичной обмотки. Полученные значения делятся на 10, после этого 12 делится на 10. Так определяется число витков необходимое для выработки напряжения в 12В.
Первое что необходимо выяснить – это кто виноват в низком напряжении. В многоэтажных домах это сделать очень легко, а именно пройтись к соседям и узнать, нет ли у них такой проблемы. В собственных домах необходимо опрашивать тех людей, которые питаются электроэнергией от той линии, что и вы. А именно просмотрим на линию электропередач, запоминаем, от каких линий подходит электричество к вашему дому, от этих проводов будет подходить линия и к тем, кто запитан на вашей линии.

Можно также отключить от сети все приборы и измерить напряжение. Если напряжение нормальное, а после включения пару приборов падает, то причина низкого напряжения в доме.
Если после включение напряжение падает, то причины могут быть такие:
- Сечение провода на вводе в дом не достаточное. Не достаточная толщина провода может быть причиной маленького напряжения сети, особенно при большой нагрузке.
- Контакт на вводе в дом подгорел и дает дополнительное сопротивление. От такого сопротивления падает напряжение, и упасть оно может достаточно высоко.
- Разветвление от линии к дому выполнено не качественным образом. Если контакт на смотке плохой, то повышается сопротивление, от этого падает напряжение в сети.
При маленьком сечение тепло равномерно распространяется по всей длине проводки. А вот если контакты плохие, то это повлечет за собой очень неприятные последствия. Место, где контакты плохие будет очень нагреваться и может перегореть проводка, а может возникнуть и пожар.
Отвечает за электрические падения или, наоборот, за высокое напряжение электросетевая компания. Именно в электросетевую или энергосбытовую компанию вам придется писать заявления, образец которых вы сможете найти на сайте, о факте падения напряжения. Пишется такое письмо не долго и как правило отвечает компания достаточно быстро, претензия рассматривается и определяется вольтаж уже на месте при помощи электриков, они определяют где напряжение просаживается, а так же осматривают нехватающие участки.
Изначально специалисты отключают свет, определяют, где находится просадка и принимают решение, что необходимо сделать в данной ситуации, кому поднять малое напряжение или снизить повышенное. Подключение, которое делается с помощью сварки, не всегда создается ситуация, которая оплачивается заявщиком, почему специалисты не всегда с охотой берутся за то чтобы повысить показатель.
Ток, протекающий при зарядке через аккумуляторную батарею, определяется внутренним сопротивлением аккумулятора, его ЭДС и напряжением на выходе зарядного устройства. Для его изменения, кроме других способов, можно регулировать напряжение на первичной обмотке. Самый удобный способ – использование тиристорного регулятора.
Модели для зарядки аккумуляторов
Зарядные устройства делятся на три группы:
- Пусковые. Предназначены для запуска двигателя при разряженном аккумуляторе. Использовать для зарядки батареи не рекомендуется – недостаточное напряжение и отсутствие регулировок.
- Зарядные. Предназначены для заряда аккумуляторов. Имеют ручную или автоматическую регулировку.
- Пуско-зарядные. Могут выполнять обе функции.
No tags for this post.
Думаю, что достоинства этого трансформатора оценили уже многие из тех, кто когда-либо занимался проблемами питания различных электронных конструкций. А достоинств у этого электронного трансформатора — не мало. Малый вес и габариты (как и у всех аналогичных схем), простота переделки под собственные нужды, наличие экранирующего корпуса, невысокая стоимость и относительная надежность (по крайней мере, если не допускать экстремальных режимов и КЗ, изделие, выполненное по аналогичной схеме, способно проработать долгие годы).
Диапазон применения блоков питания на базе «Tasсhibra» может быть весьма широким, сопоставимым с применением обычных трансформаторов.
Применение оправдано в случаях дефицита времени, средств, отсутсвия необходимости стабилизации.
Ну, что, — поэксперемтируем? Сразу оговорюсь, что целью экспериментов являлась проверка цепи запуска «Tasсhibra» при различных нагрузках, частотах и применении различных трансформаторов. Так же хотелось подобрать оптимальные номиналы компонентов цепи ПОС и проверить температурные режимы компонентов схемы при работе на различные нагрузки с учетом использования корпуса «Tasсhibra» в качестве радиатора.
Схема ЭТ Taschibra (Ташибра, Tashibra)
Несмотря на большое количество опубликованных схем электронного трансформатора, не поленюсь еще раз выложить ее на обозрение. Смотрим рис1, иллюстрирующий начинку «Tashibra».
Исключён фрагмент. Наш журнал существует на пожертвования читателей. Полный вариант этой статьи доступен только
Схема справедлива для ЭТ «Tashibra» 60-150Вт. Издевательство же производилось на ЭТ 150Вт. Предполагается, однако, что ввиду идентичности схем, результаты экспериментов с легкостью можно проецировать на экземпляры как с меньшей, так и с большей мощностью.
И еще раз напомню, чего же не хватает «Tashibra» для полноценного блока питания.
1. Отсутствие входного сглаживающего фильтра (он же — противопомеховый, предотвращающий попадание продуктов преобразования в сеть),
2. Токовая ПОС, допускающая возбуждение преобразователя и его нормальную работу лишь при наличии определенного тока нагрузки,
3. Отсутствие выходного выпрямителя,
4. Отсутствие элементов выходного фильтра.
Попробуем исправить все перечисленные недостатки «Tasсhibra» и попытаемся добиться его приемлемой работы с желаемыми выходными характеристиками. Для начала даже не будем вскрывать корпус электронного трансформатора, а просто добавим недостающие элементы…
1. Входной фильтр: конденсаторы С`1, C`2 с симметричным двухобмоточным дросселем (трансформатором) T`1
2. диодный мост VDS`1 со сглаживающим конденсатором C`3 и резистором R`1 для защиты моста от зарядного тока конденсатора.
Сглаживающий конденсатор обычно выбирается из расчета 1,0 — 1,5мкФ на ватт мощности, а параллельно конденсатору следует подключить разрядный резистор сопротивлением 300-500кОм для безопасности (прикосновение к выводам заряженного относительно высоким напряжением конденсатора — не очень приятно).
Резистор R`1 можно заменить термистором 5-15Ом/1-5А. Такая замена в меньшей степени снизит КПД трансформатора.
На выходе ЭТ, как показано в схеме на рис3, подсоединим цепь из диода VD`1, конденсаторов C`4-C`5 и дросселя L1, включенного между ними, — для получения фильтрованного постоянного напряжения на выходе «пациента». При этом, на полистироловый конденсатор, размещенный непосредственно за диодом, приходится основная доля поглощения продуктов преобразования после выпрямления. Предполагается, что электролитический конденсатор, «спрятанный» за индуктивностью дросселя, будет выполнять лишь свои прямые функции, предотвращая «провал» напряжения при пиковой мощности подключенного к ЭТ устройства. Но и параллельно ему рекомендуется установить неэлектролитический конденсатор.
После добавления входной цепи в работе электронного трансформатора произошли изменения: амплитуда выходных импульсов (до диода VD`1) несколько возросла за счет повышения напряжения на входе устройства за счет добавления C`3 и модуляция частотой 50Гц уже практически отсутствует. Это — при расчетной для ЭТ нагрузке.
Однако этого недостаточно. «Tashibra» не желает запускаться без существенного тока нагрузки.
Установка на выходе преобразователя нагрузочных резисторов для возникновения какого-либо минимального значения тока, способного запустить преобразователь, лишь снижает общий КПД устройства. Запуск при токе нагрузки около 100мА производится на очень низкой частоте, которую достаточно сложно будет отфильтровать, если блок питания предполагается для совместного применения с УМЗЧ и другим аудио-оборудованием с небольшим током потребления в режиме отсутствия сигнала, например. Амплитуда импульсов при этом также — меньше, чем при полной нагрузке.
Изменение частоты в режимах различной мощности — довольно сильное: от пары до нескольких десятков килогерц. Это обстоятельство накладывает существенные ограничения на использование «Tashibra» в таком (пока еще) виде при работе со многими устройствами.
Но — продолжим. Встречались предложения подключения дополнительного трансформатора к выходу ЭТ, как это показано, например, на рис2.
Предполагалось, что первичная обмотка дополнительного трансформатора способна создать ток, достаточный для нормальной работы базовой схемы ЭТ. Предложение, однако, заманчиво лишь тем, что не разбирая ЭТ, с помощью дополнительного трансформатора можно создать набор необходимых (по своему вкусу) напряжений. На самом деле тока холостого хода дополнительного трансформатора недостаточно для запуска ЭТ. Попытки увеличения тока (вроде лампочки на 6,3ВХ0,3А, подключенной к дополнительной обмотке), способного обеспечить НОРМАЛЬНУЮ работу ЭТ, приводили лишь к запуску преобразователя и зажиганию лампочки.
Но, быть может, кого-то заинтересует и этот результат, т.к. подключение дополнительного трансформатора справедливо и во многих других случаях для решения множества задач. Так, например, дополнительный трансформатор можно использовать совместно со старым (но рабочим) компьютерным БП, способного обеспечить значительную мощность на выходе, но имеющего ограниченный (зато — стабилизированный) набор напряжений.
Можно было бы и далее продолжать искать истину в шаманстве вокруг «Tashibra», однако, я счел для себя эту тему исчерпанной, т.к. для достижения необходимого результата (устойчивый запуск и выход на рабочий режим при отсутствии нагрузки, а, значит, и — высокий КПД; небольшое изменение частоты при работе БП от минимальной до максимальной мощности и устойчивый запуск при максимальной нагрузке) гораздо эффективней — влезть внутрь «Tashibra» и произвести все необходимые изменения в схеме самого ЭТ таким образом, как это показано на рис 4.
Тем более, чт ос полсотни подобных схем мною было собрано еще во времена эры компьютеров «Спектрум» (именно для этих компьютеров). Различный УМЗЧ, запитанные аналогичными БП, где-то работают и сейчас. БП, выполненные по этой схеме, проявили себя с наилучшей стороны, работая, будучи собранными из самых различных комплектующих и в различных вариантах.
Переделываем? Конечно!
Тем более, что это совсем не сложно.
Выпаиваем трансформатор. Разогреваем его для удобства разборки, чтобы перемотать вторичную обмотку для получения желаемых выходных параметров так, как показано на этом фото или с помощью любых других технологий.
В данном случае трансформатор выпаян лишь для того, чтобы поинтересоваться его моточными данными (кстати: Ш-образный магнитопровод с круглым керном, стандартных для компьютерных БП габаритов с 90 витками первичной обмотки, намотанными в 3 слоя проводом диаметром 0,65мм и 7-ю витками вторичной обмотки с впятеро сложенным проводом диаметром приблизительно 1,1мм; все это без малейшей межслойной и межобмоточной изоляции — только лак) и освободить место для другого трансформатора.
Для экспериментов мне было проще использовать кольцевые магнитопроводы. Занимают меньше места на плате, что дает (при необходимости) возможность использования дополнительных компонентов в объеме корпуса. В данном случае использовалась пара ферритовых колец с внешним, внутренним диаметрами и высотой, соответственно 32Х20Х6мм, сложенных вдвое (без склеивания) — Н2000-НМ1. 90 витков первички (диаметр провода — 0,65мм) и 2Х12 (1,2мм) витков вторички с необходимой межобмоточной изоляцией.
Обмотка связи содержит 1 виток монтажного провода диаметром 0,35мм.
Все обмотки наматываются в порядке, соответствующем нумерации обмоток. Изоляция самого магнитопровода — обязательна. В данном случае магнитопровод обмотан двумя слоями изоленты, надежно, кстати, фиксируя сложенные кольца.
Перед установкой трансформатора на плату ЭТ, выпаиваем токовую обмотку коммутирующего трансформатора и используем ее в качестве перемычки, запаяв туда же, но уже не пропуская через окно кольца трансформатора.
Устанавливаем намотанный трансформатор Tr2 на плату, запаяв выводы в соответствии со схемой на рис 4. и пропускаем провод обмотки III в окно кольца коммутирующего трансформатора. Используя жесткость провода, образуем подобие геометрически замкнутой окружности и виток обратной связи готов. В разрыв монтажного провода, образующего обмотки III обоих (коммутирующего и силового) трансформаторов, припаиваем достаточно мощный резистор (>1Вт) сопротивлением 3-10 Ом.
На схеме в рис 4 штатные диоды ЭТ не используются. Их следует удалить, как, впрочем, и резистор R1 в целях повышения КПД блока в целом. Но можно и пренебречь несколькими процентами КПД и оставить перечисленные детали на плате. По крайней мере, в момент проведения экспериментов с ЭТ, эти детали оставались на плате. Резисторы, установленные базовых цепях транзисторов следует оставить — они выполняют функции ограничения тока базы при запуске преобразователя, облегчая его работу на емкостную нагрузку.
Транзисторы непременно следует установить на радиаторы через изолирующие теплопроводящие прокладки (повзаимствованные, например, у неисправного компьютерного БП), предотвратив, тем самым их случайный мгновенный разогрев и обеспечив некоторую собственную безопасность в случае прикосновения к радиатору во время работы устройства.
Кстати, электрокартон, используемый в ЭТ для изоляции транзисторов и платы от корпуса, не является теплопроводным. Поэтому при «упаковке» готовой схемы БП в штатный корпус, между транзисторами и корпусом следует установить именно такие прокладки. Лишь в этом случае будет обеспечен хоть какой-то теплоотвод. При использовании преобразователя с мощностями свыше 100Вт на корпус устройства необходимо установить дополнительный радиатор. Но это, так, — на будущее.
А пока, закончив монтаж схемы, выполним еще один пункт безопасности, включив его вход последовательно через лампу накаливания мощностью 150-200 Вт. Лампа, в случае нештатной ситуации (КЗ, например) ограничит ток через конструкцию до безопасной величины и в худшем случае создаст дополнительное освещение рабочего пространства.
В лучшем случае, при некотрой наблюдательности лампой можно пользоваться, как индикатором, например, — сквозного тока. Так, слабое (или несколько более интенсивное) свечение нити лампы при ненагруженном или слабо нагруженном преобразователе, будет свидетельствовать о наличии сквозного тока. Подтверждением может послужить температура ключевых элементов — разогрев в режиме сквозного тока будет довольно быстрым.
При работе исправного преобразователя видимое на фоне дневного света свечение нити 200-ваттной лампы проявится лишь на пороге 20-35 Вт.
Первый запуск
Итак, все готово для первого пуска переделанной схемы «Tashibra». Включаем для начала — без нагрузки, но не забываем о предварительно подключенном вольтметре на выход преобразователя и осциллографе. При правильно сфазированных обмотках обратной связи, преобразователь должен запуститься без проблем.
Если запуска не произошло, то провод, пропущенный в окно коммутирующего трансформатора (отпаяв его предварительно от резистора R5), пропускаем с другой стороны, придав ему, опять же, вид законченного витка. Подпаиваем провод к R5. Вновь подаем питание на преобразователь. Не помогло? Ищите ошибки в монтаже: КЗ, «непропаи», ошибочно установленные номиналы.
При запуске исправного преобразователя с указанными моточными данными, на дисплее осциллографа, подсоединенного к вторичной обмотке трансформатора Tr2 (в моем случае — к половине обмотки) будет отображена неизменяющаяся во времени последовательность четких прямоугольных импульсов. Частота преобразования подбирается резистором R5 и в моем случае при R5=5,1 Ohm, частота ненагруженного преобразователя составила 18 кГц.
При нагрузке 20 Ом — 20,5 кГц. При нагрузке 12 Ом — 22,3 кГц. Нагрузка подсоединялась непосредственно к контролируемой приборами обмотке трансформатора с действующим значением напряжения 17,5 В. Расчетное значение напряжения было несколько иным (20 В), но выяснилось, что вместо номинала 5,1 Ом, сопротивление установленного на плате R1=51 Ом. Будьте внимательны к подобным сюрпризам от китайсикх товарищей.
Впрочем, я счел возможность продолжить эксперименты без замены этого резистора, несмотря на его существенный, но терпимый нагрев. При отдаваемой преобразователем мощности в нагрузку около 25 Вт, мощность, рассеиваемая на этом резисторе не превышала 0,4 Вт.
Что же касается потенциальной мощности БП, то при частоте 20кГц установленный трансформатор сможет отдать в нагрузку не более 60-65Вт.
Попробуем частоту повысить.
При включении резистора (R5) сопротивлением 8,2 Ом, частота преобразователя без нагрузки возросла до 38,5 кГц, с нагрузкой 12 Ом — 41,8 кГц.
При такой частоте преобразования с имеющимся силовым трансформатором можно смело обслужить нагрузку мощностью до 120Вт.
С сопротивлениями в цепи ПОС можно экспериментировать и дальше, добиваясь необходимого значения частоты, имея ввиду, однако, что слишком большое сопротивление R5 может приводить к срывам генерации и нестабильному запуску преобразователя. При изменении параметров ПОС преобразователя, следует контролировать ток, проходящий через ключи преобразователя.
Можно эксперементировать так же и с обмотками ПОС обоих трансформаторов на свой страх и риск. При этом следует предварительно произвести расчеты количества витков коммутирующего трансформатора по формулам, размещенным на страничке //interlavka.narod.ru/stats/Blokpit02.htm, например, или с помощью оной из программ г-на Москатова, размещенных на страничке его сайта //www.moskatov.narod.ru/Design_tools_pulse_transformers.html.
Усовершенствование Tasсhibra — конденсатор в ПОС вместо резистора!
Можно избежать нагрева резистора R5, заменив его… конденсатором.
Цепь ПОС при этом безусловно пробретает некоторые резонансные свойства, но каких либо ухудшений в работе БП не проявляется. Более того, конденсатор, установленный взамен резистора, нагревается значительно меньше, чем замененный резистор. Так, частота при установленном конденсаторе емкостью 220nF, возросла до 86,5кГц (без нагрузки) и составила при работе на нагрузку 88,1кГц.
Запуск и работа преобразователя оставались такими же стабильными, как и в случае с применением резистора в цепи ПОС. Заметим, что потенциальная мощность БП пи такой частоте возрастает до 220 Вт (минимально).
Мощность трансформатора: значения — приблизительны, с определенными допущениями, но не завышены.
За 18 лет работы в Северо-Западном Телекоме изготовил много различных стендов для проверки различного ремонтируемого оборудования.
Сконструировал несколько, различных по функционалу и элементной базе, цифровых измерителей длительности импульсов.
Более 30-ти рацпредложений по модернизации узлов различного профильного оборудования, в т.ч. — электропитающего. С давних пор все больше занимаюсь силовой автоматикой и электроникой.
Почему я здесь? Да потому, что здесь все — такие же, как я. Здесь много для меня интересного, поскольку я не силен в аудио-технике, а хотелось бы иметь больший опыт именно в этом направлении.
Читательское голосование
Статью одобрили 102
читателя.
Для участия в голосовании зарегистрируйтесь и войдите на сайт с вашими логином и паролем.
При сборке той или иной конструкции иногда встает вопрос источника питания, особенно если устройство требует мощного блока питания, а без переделки его не обойтись. В наши дни найти железные трансформаторы с нужными параметрами не трудно, они довольно дорогие, к тому же большие размеры и вес – их основной недостаток. Хорошие импульсные источники питания сложны в сборке и наладке, поэтому многим они недоступны. В своем выпуске видеоблогер Aka Kasyan покажет процесс постройки мощного и особо простого блока питания на базе электронного трансформатора. Хотя в большей мере этот видеоролик посвящен переделке и увеличению его мощности. У автора ролика нет цели доработать или улучшить схему, он просто хотел показать, как можно простым способом увеличить выходную мощность. В дальнейшем, если пожелаете, могут быть показаны все способы доработки таких схем с защитой от короткого замыкания и других функций.
Купить электронный трансформатор можно этом китайском магазине .
В качестве экспериментального выступил электронный трансформатор с мощностью 60 ватт, из которого мастер намерен вытянуть целых 300 ватт. В теории все должно работать.
Трансформатор для переделок был куплен всего за 100 рублей в строймагазине.
Перед вами классическая схема электронного трансформатора типа taschibra. Это простой двухтактный полумостовой автогенераторный инвертор с цепью запуска на базе симметричного динистора. Именно он подает начальный импульс, в следствие чего схема запускается. Имеются два высоковольтных транзистора обратной проводимости. В родной схеме стояли mje13003, два конденсатора полумоста на 400 вольт, о,1 Мкф, трансформатор обратной связи с тремя обмотками, две из которых является задающим или базовыми обмотками. Каждая из них состоит из 3 витков провода 0,5 миллиметров. Третья обмотка является обратной связи по току.
На входе небольшой резистор на 1 ом в качестве предохранителя и диодный выпрямитель. Электронный трансформатор несмотря на простую схему работает безотказно. Этот вариант не имеет защиты от коротких замыканий, поэтому, если замкнуть выходные провода, будет взрыв – это как минимум.
Нет никакой стабилизации выходного напряжения, поскольку схема предназначена для работы с пассивной нагрузкой в лице офисных галогенных ламп. Основной силовой трансформатор имеет две – первичная и вторичная. Последняя рассчитана на выходное напряжение 12 вольт плюс минус пару вольт.
Первые испытания показали, что трансформатор имеет довольно большой потенциал. Потом автор нашел в интернете запатентованную схему сварочного инвертора, построенного почти по такой схеме и сразу создал плату для более мощного варианта. Сделал две платы, поскольку в начале хотел построить аппарат для контактной сварки. Все заработало без каких-либо проблем, но потом решил перемотать вторичную обмотку, чтобы заснять этот ролик, поскольку начальная обмотка выдавала всего 2 вольта и колоссальный ток. А делать замеры таких токов на данный момент нет возможности за отсутствием нужного измерительного оборудования.
Перед вами уже более мощная схема. Деталей стало даже меньше. С первой схемы взяты пара мелочей. Это трансформатор обратной связи, конденсатор и резистор в цепи запуска, динистор.
Начнем с транзисторов. На родной плате стояли mje13003 в корпусе to-220. Были заменены на более мощные mje13009 из той же линейки. диоды на плате стояли типа n4007 в один ампер. Заменил сборку с током 4 ампер и с обратным напряжением 600 вольт. Подойдут любые диодные мосты аналогичных параметров. Обратное напряжение должно быть не менее 400 вольт а ток не менее 3 ампер. Конденсаторы полумоста пленочные с напряжением 400 вольт.
Электронные трансформаторы начали входить в моду совсем недавно. По сути, он является импульсным блоком питания, который предназначен для понижения сетевых 220 Вольт до 12 Вольт. Такие трансформаторы применяются для питания галогенных ламп 12 Вольт. Мощность выпускаемых ЭТ на сегодня 20-250 Ватт. Конструкции почти у всех схем подобного рода схожи друг с другом. Это простой полумостовой инвертор, достаточно нестабильный в работе. Схемы лишены защиты от КЗ на выходе импульсного трансформатора. Еще одним недостатком схемы является то, что генерация происходит только тогда, когда на вторичную обмотку трансформатора подключают нагрузку определенной величины. Я решил написать статью, поскольку считаю, что ЭТ может быть использован в радиолюбительских конструкциях в качестве источника питания, если внести некоторые простые альтернативные решения в схему ЭТ. Суть переделки — дополнить схему защитой от КЗ и заставить ЭТ включаться при подаче сетевого напряжения и без лампочки на выходе. На самом деле переделка достаточно проста и не требует особых навыков в электронике. Схема показана ниже, красным — изменения.
На плате ЭТ мы можем увидеть два трансформатора — основной (силовой) и трансформатор ОС. Трансформатор ОС содержит 3 отдельные обмотки. Две из них являются базовыми обмотками силовых ключей и состоят из 3-х витков. На этом же трансформаторе есть еще одна обмотка, которая состоит всего из одного витка. Эта обмотка последовательно подключена к сетевой обмотке импульсного трансформатора. Именно эту обмотку нужно снять и заменить перемычкой. Дальше нужно поискать резистор с сопротивлением 3-8 Ом (от его величины зависит срабатывания защиты от КЗ). Затем берем провод диаметром 0,4-0,6мм и мотаем два витка на на импульсном трансформаторе, затем 1 виток на трансформаторе ОС. Резистор ОС подбираем с мощностью от 1 до 10 ватт, он будет нагреваться, и достаточно сильно. В моем случае использован проволочный резистор с сопротивлением 6,2 Ом, но не советую использовать их, поскольку проволока имеет некоторую индуктивность, что может повлиять на дальнейшую работу схемы, хотя точно сказать не могу — время покажет.
При КЗ на выходе тут же сработает защита. Дело в том, что ток во вторичной обмотке импульсного трансформатора, а также и на обмотках трансформатора ОС резко спадет, это приведет к запиранию ключевых транзисторов. Для сглаживания сетевых помех на входе питания установлен дроссель, который был выпаян от другого ИБП. После диодного моста желательно установить электролитический конденсатор с напряжением не менее 400 Вольт, емкость подобрать исходя от расчета 1мкФ на 1 ватт.
Но даже после переделки, не стоит замыкать выходную обмотку трансформатора более 5 секунд, поскольку силовые ключи будут греться и могут выйти из строя. Переделанный таким образом импульсный БП включится без выходной нагрузки вообще. При КЗ на выходе генерация срывается, но схема не пострадает. Обычный же ЭТ при замыкании выхода, просто мгновенно сгорает:
Продолжая экспериментировать с блоками электронных трансформаторов для питания галогенных ламп, можно доработать сам импульсный трансформатор, например для получения повышенного двухполярного напряжения для питания автомобильного усилителя.
Трансформатор в ИБП галогенных ламп выполнен на ферритовом кольце, и по виду с этого кольца можно выжимать нужные ватты. С кольца были сняты все заводские обмотки и на их место были намотаны новые. Трансформатор на выходе должен обеспечивать двухполярное напряжение — 60 вольт на плечо.
Для намотки трансформатора использовался провод от китайских обычных железных трансформаторов (входили в комплект приставки сега). Провод — 0,4 мм. Первичная обмотка — мотается 14-ю жилами, сначала 5 витков по всему кольцу, провод не отрезаем! После намотки 5 витков делаем отвод, скручиваем провод и мотаем еще 5. Такое решение избавит от трудной фазировки обмоток. Первичная обмотка готова.
Вторичка мотается также. Обмотка состоит из 9-ти жил того же провода, одно плечо состоит из 20 витков, тоже мотается по всему каркасу, затем отвод и мотаем еще 20 витков.
Для очищения лака я просто поджег провода зажигалкой, затем очистил их монтажным ножом и вытер кончики растворителем. Должен сказать — работает великолепно! На выходе получил требуемые 65 вольт. В дальнейших статьях мы рассмотрим варианты такого рода, а также добавим выпрямитель на выходе, превращая ЭТ в полноценный импульсный блок питания, который может быть использован практически для любых целей.
Многие начинающие радиолюбители, и не только, сталкиваются с проблемами при изготовлении мощных источников питания. Сейчас в продаже появилось большое количество электронных трансформаторов, используемых для питания галогенных ламп. Электронный трансформатор представляет собой полумостовой автогенераторный импульсный преобразователь напряжения.
Импульсные преобразователи имеют высокий КПД, малые размеры и вес.
Стоят данные изделия не дорого, примерно 1рубль за один ватт. Их после доработки вполне можно использовать для питания радиолюбительских конструкций. В сети есть немало статей по этой теме. Хочу поделиться своим опытом переделки электронного трансформатора Taschibra 105W.
Рассмотрим принципиальную схему электронного преобразователя.
Напряжение сети через предохранитель поступает на диодный мост D1-D4 .
Выпрямленное напряжение питает полумостовой преобразователь на
транзисторах Q1 и Q2. В диагональ моста, образованного этими
транзисторами и конденсаторами С1, С2, включена обмотка I импульсного
трансформатора Т2. Запуск преобразователя обеспечивается цепью,
состоящей из резисторов R1, R2, конденсатора С3, диода D5 и диака D6.
Трансформатор обратной связи Т1 имеет три обмотки — обмотка обратной
связи по току, которая включена последовательно с первичной обмоткой
силового трансформатора, и две обмотки по 3 витка, питающие базовые цепи
транзисторов.
Выходное напряжение электронного трансформатора представляет собой
прямоугольные импульсы частотой 30 кГц, промодулированные частотой 100
Гц.
Для того, чтобы использовать электронный трансформатор в качестве источника питания, его необходимо доработать.
Подключаем на выходе выпрямительного моста конденсатор, для сглаживания
пульсаций выпрямленного напряжения. Емкость выбирается из расчета 1мкФ
на 1Вт. Рабочее напряжение конденсатора должно быть не менее 400В.
При включении в сеть выпрямительного моста с конденсатором возникает
бросок тока, поэтому нужно в разрыв одного из сетевых проводов включить
терморезистор NTC или резистор 4,7 Ом 5Вт. Это ограничит пусковой ток.
Если необходимо другое выходное напряжение, перематываем вторичную
обмотку силового трансформатора. Диаметр провода
(жгута из проводов) выбирается исходя из тока нагрузки.
Электронные трансформаторы имеют ОС по току, поэтому выходное напряжение
будет изменяться в зависимости от нагрузки. Если нагрузка не
подключена, трансформатор не запустится. Для того чтобы этого не было,
нужно изменить схему обратной связи по току на ОС по напряжению.
Обмотку обратной связи по току удаляем и вместо нее на плате ставим
перемычку. Затем пропускаем гибкий многожильный провод через силовой
трансформатор и делаем 2 витка, далее пропускаем провод через
трансформатор обратной связи и делаем один виток. Концы, пропущенного
через силовой трансформатор и трансформатор обратной связи провода,
соединяем через два параллельно соединенных резистора 6,8 Ом 5 Вт. Этим
токоограничивающим резистором устанавливается частота преобразования
(примерно 30кГц). При увеличении тока нагрузки частота становится
больше.
Если преобразователь не запустится необходимо изменить направление намотки.
В трансформаторах Taschibra транзисторы прижаты к корпусу через картон,
что небезопасно при эксплуатации. К тому же бумага очень плохо проводит
тепло. Поэтому лучше установить транзисторы через теплопроводящую
прокладку.
Для выпрямления переменного напряжения частотой 30кГц на выходе электронного трансформатора устанавливаем диодный мост.
Наилучшие результаты показали, из всех опробованных диодов,
отечественные КД213Б (200В; 10А; 100кГц; 0,17мкс). При больших токах
нагрузки они греются, поэтому их необходимо установить на радиатор через
теплопроводящие прокладки.
Электронные трансформаторы плохо работают с емкостной нагрузкой или не
запускаются вообще. Для нормальной работы необходим плавный запуск
устройства. Обеспечению плавного запуска способствует дроссель L1.
Совместно с конденсатором 100мкФ он также выполняет функцию фильтрации
выпрямленного напряжения.
Дроссель L1 50мкГ наматывается на сердечнике Т106-26 фирмы Micrometals и
содержит 24 витка проводом 1,2мм. Такие сердечники (жёлтого цвета, с
одной гранью белого цвета) применяются в компьютерных блоках питания.
Внешний диаметр 27мм, внутренний 14мм, и высота 12мм. Кстати, в убитых
блоках питания можно найти и другие детали, в том числе терморезистор.
Если у вас есть шуруповерт или другой инструмент, у которого аккумуляторная батарея выработала свой ресурс, то в корпусе этой батареи можно поместить блок питания из электронного трансформатора. В результате у вас получится инструмент, работающий от сети.
Для стабильной работы на выходе блока питания желательно поставить резистор приблизительно 500 Ом 2Вт.
В процессе наладки трансформатора нужно быть предельно внимательным и
аккуратным. На элементах устройства присутствует высокое напряжение. Не
касайтесь фланцев транзисторов, чтобы проверить греются они или нет.
Необходимо также помнить, что после выключения конденсаторы остаются
заряженными некоторое время.
Содержание:
В настоящее время существует немало электроинструмента, работающего от аккумуляторных батарей. Однако через определенное время ресурс батарей постепенно снижается и не обеспечивает инструменту достижение нужной мощности. В таких случаях не помогает даже более частая зарядка, поэтому приходится решать, что делать дальше: вообще отказаться от агрегата или перевести его на питание от общей сети. Поскольку новая батарея по цене может сравниться с самим инструментом, можно самостоятельно изготовить блок питания из электронного трансформатора, что обойдется значительно дешевле.
Технические условия изготовления
Переделать электронный трансформатор в импульсный блок питания не так просто, как это оказывается на практике. Помимо трансформатора потребуется установка выпрямительного моста на выходе и сглаживающего конденсатора. В случае необходимости и подключение нагрузки.
Необходимо учитывать, что запуск преобразователя невозможен без нагрузки или при недостаточной нагрузке. Это легко проверить с помощью светодиода, подключаемого к выходу выпрямляющего устройства с использованием ограничительного резистора. В итоге все дело закончится лишь одной вспышкой светодиодного источника света в момент включения.
Для того чтобы появилась еще одна вспышка, преобразователь необходимо сначала выключить, а затем снова включить в сеть. Добиться постоянного свечения вместо вспышек возможно путем подключения выпрямителя к дополнительной нагрузке, которая производит отбор полезной мощности с выделением тепла. Данная схема может использоваться только при постоянной нагрузке, управляемой через первичную цепь.
Если же нагрузка требует более 12 вольт, выдаваемых электронным трансформатором, необходимо перемотать выходной трансформатор. Существуют и другой вариант решения этой проблемы, более эффективный и менее затратный.
Как создать импульсный блок питания не разбирая трансформатор
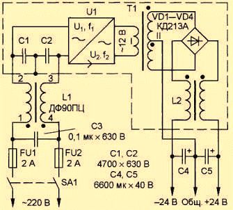
Изготовление такого блока питания осуществляется в соответствии с представленной схемой. Его основой служит электронный трансформатор, мощность которого 105 ватт. Кроме того, переделка электронного трансформатора в блок питания потребует использования дополнительных элементов — выпрямительного моста VD1-VD4, выходного дросселя L2, согласующего трансформатора Т1 и сетевого фильтра.
Для изготовления трансформатора Т1 потребуется ферритовое кольцо с размерами К30х18х7. Провод в первичной обмотке уложен вдвое, скручен в жгут и намотан в таком виде в количестве 10 витков. Лучше всего подойдет провод диаметром 0,8 мм, например, ПЭВ-2. Вторичная обмотка состоит из такого же провода с такой же укладкой, намотанного в 2х22 витка. В итоге получается двойная симметричная обмотка с общей средней точкой, получаемой путем соединения начала одной обмотки с концом другой.
Дроссель L2 также изготавливается своими руками. Он состоит из такого же ферритового кольца, как и трансформатор. Для обмоток используются аналогичные провода ПЭВ-2, наматываемые по 10 витков. Сборка выпрямительного моста выполняется с помощью диодов КД213 или КД2997, которые могут функционировать при минимальной рабочей частоте 100 кГц. В случае использования других элементов, например, КД242, они будут лишь нагреваться, но не обеспечат требуемого напряжения. Площадь радиатора для установки диодов должна быть не меньше 0,6-0,7 м2. Радиатор используется вместе с изолирующими прокладками.
В цепочку электролитических конденсаторов С4, С5 включено три элемента по 2200 мкф, соединенные параллельно. Данный вариант используют все импульсные источники питания с целью снижения общей индуктивности электролитических конденсаторов. В некоторых схемах могут параллельно с ними подключаться керамические конденсаторы на 0,33-0,5 мкф для сглаживания высокочастотных колебаний.
Сетевой фильтр устанавливается на входе блока питания, хотя вся система сможет функционировать и без него. Входной фильтр оборудуется готовым дросселем марки ДФ50ГЦ, который можно взять в телевизоре. Все узлы и элементы блока монтируются на общую плату методом навесного монтажа. Для платы используется изоляционный материал, а вся готовая конструкция помещается в латунном или жестяном корпусе с вентиляционными отверстиями.
При правильной сборки источника питания, какая-либо дальнейшая наладка не требуется, поскольку устройство сразу начинает нормально функционировать. Однако, проверить работоспособность все-таки необходимо. С этой целью на выходе блока питания подключаются резисторы на 240 Ом и минимальной мощностью 5 ватт в качестве нагрузки.
Блок питания для использования в особых условиях
Довольно часто возникают ситуации, когда применение становится проблематичным из-за специфических условий эксплуатации. Это может быть слишком малое потребление тока или его изменение в широком диапазоне, в результате, блок питания просто не запускается. Характерным примером становится люстра, в которую устанавливаются светодиодные лампы вместо галогенных, несмотря на то, что в приборе освещения имеется встроенный электронный трансформатор. Решить эту проблему поможет упрощенная схема этого трансформатора, представленная на рисунке.
На данной схеме обмотка управляющего трансформатора Т1, отмеченная красным, служит для обеспечения обратной связи по току. То есть, когда ток не идет через нагрузку или проходит в очень малом количестве, трансформатор просто не будет включаться. Это значит, что устройство не станет работать, если к нему подключить лампочку на 2,5 Вт.
Данная схема может быть доработана, что позволит устройству работать вообще без нагрузки. Прибор окажется защищен от короткого замыкания. Как все это осуществить на практике, показано на следующем рисунке.
Работа электронного трансформатора при минимальной нагрузке или вообще без нее, обеспечивается путем замены обратной связи по току, обратной связью по напряжению. С этой целью обмотка обратной связи по току убирается, а взамен ее в плату впаивается перемычка из проволоки, не затрагивая ферритовое кольцо.
Затем на управляющем трансформаторе TR1, установленном на малом кольце, следует намотать обмотку, состоящую из 2-3 витков. На выходном трансформаторе наматывается еще один виток, после чего выполняется соединение обеих дополнительных обмоток. Если устройство не начнет функционировать, рекомендуется поменять расположение фаз на какой-либо обмотке.
Резистор, устанавливаемый в цепь обратной связи, должен иметь сопротивление в диапазоне от 3 до 10 Ом. С его помощью определяется глубина обратной связи, определяющая значение тока, при котором наступает срыв генерации. Это и будет током срабатывания против короткого замыкания, в зависимости от сопротивления резистора.
Электронные трансформаторы начали входить в моду совсем недавно. По сути, он является импульсным блоком питания, который предназначен для понижения сетевых 220 Вольт до 12 Вольт. Такие трансформаторы применяются для питания галогенных ламп 12 Вольт. Мощность выпускаемых ЭТ на сегодня 20-250 Ватт. Конструкции почти у всех схем подобного рода схожи друг с другом. Это простой полумостовой инвертор, достаточно нестабильный в работе. Схемы лишены защиты от КЗ на выходе импульсного трансформатора. Еще одним недостатком схемы является то, что генерация происходит только тогда, когда на вторичную обмотку трансформатора подключают нагрузку определенной величины. Я решил написать статью, поскольку считаю, что ЭТ может быть использован в радиолюбительских конструкциях в качестве источника питания, если внести некоторые простые альтернативные решения в схему ЭТ. Суть переделки — дополнить схему защитой от КЗ и заставить ЭТ включаться при подаче сетевого напряжения и без лампочки на выходе. На самом деле переделка достаточно проста и не требует особых навыков в электронике. Схема показана ниже, красным — изменения.
На плате ЭТ мы можем увидеть два трансформатора — основной (силовой) и трансформатор ОС. Трансформатор ОС содержит 3 отдельные обмотки. Две из них являются базовыми обмотками силовых ключей и состоят из 3-х витков. На этом же трансформаторе есть еще одна обмотка, которая состоит всего из одного витка. Эта обмотка последовательно подключена к сетевой обмотке импульсного трансформатора. Именно эту обмотку нужно снять и заменить перемычкой. Дальше нужно поискать резистор с сопротивлением 3-8 Ом (от его величины зависит срабатывания защиты от КЗ). Затем берем провод диаметром 0,4-0,6мм и мотаем два витка на на импульсном трансформаторе, затем 1 виток на трансформаторе ОС. Резистор ОС подбираем с мощностью от 1 до 10 ватт, он будет нагреваться, и достаточно сильно. В моем случае использован проволочный резистор с сопротивлением 6,2 Ом, но не советую использовать их, поскольку проволока имеет некоторую индуктивность, что может повлиять на дальнейшую работу схемы, хотя точно сказать не могу — время покажет.
При КЗ на выходе тут же сработает защита. Дело в том, что ток во вторичной обмотке импульсного трансформатора, а также и на обмотках трансформатора ОС резко спадет, это приведет к запиранию ключевых транзисторов. Для сглаживания сетевых помех на входе питания установлен дроссель, который был выпаян от другого ИБП. После диодного моста желательно установить электролитический конденсатор с напряжением не менее 400 Вольт, емкость подобрать исходя от расчета 1мкФ на 1 ватт.
Но даже после переделки, не стоит замыкать выходную обмотку трансформатора более 5 секунд, поскольку силовые ключи будут греться и могут выйти из строя. Переделанный таким образом импульсный БП включится без выходной нагрузки вообще. При КЗ на выходе генерация срывается, но схема не пострадает. Обычный же ЭТ при замыкании выхода, просто мгновенно сгорает:
Продолжая экспериментировать с блоками электронных трансформаторов для питания галогенных ламп, можно доработать сам импульсный трансформатор, например для получения повышенного двухполярного напряжения для питания автомобильного усилителя.
Трансформатор в ИБП галогенных ламп выполнен на ферритовом кольце, и по виду с этого кольца можно выжимать нужные ватты. С кольца были сняты все заводские обмотки и на их место были намотаны новые. Трансформатор на выходе должен обеспечивать двухполярное напряжение — 60 вольт на плечо.
Для намотки трансформатора использовался провод от китайских обычных железных трансформаторов (входили в комплект приставки сега). Провод — 0,4 мм. Первичная обмотка — мотается 14-ю жилами, сначала 5 витков по всему кольцу, провод не отрезаем! После намотки 5 витков делаем отвод, скручиваем провод и мотаем еще 5. Такое решение избавит от трудной фазировки обмоток. Первичная обмотка готова.
Вторичка мотается также. Обмотка состоит из 9-ти жил того же провода, одно плечо состоит из 20 витков, тоже мотается по всему каркасу, затем отвод и мотаем еще 20 витков.
Для очищения лака я просто поджег провода зажигалкой, затем очистил их монтажным ножом и вытер кончики растворителем. Должен сказать — работает великолепно! На выходе получил требуемые 65 вольт. В дальнейших статьях мы рассмотрим варианты такого рода, а также добавим выпрямитель на выходе, превращая ЭТ в полноценный импульсный блок питания, который может быть использован практически для любых целей.
Недавно в магазине на глаза попался электронный трансформатор для галогенных ламп. Стоит такой трансформатор копейки — всего 2,5$, что в разы дешевле стоимости используемых в нем компонентов. Блок был куплен для опытов. Как позже оказалось, он не имел защиту и при КЗ случился настоящий взрыв… Трансформатор был довольно мощным (150 Ватт), поэтому на входе был установлен предохранитель, который буквально лопнул. После проверки, оказалось, что половина компонентов сгорело. Ремонт обойдется дорого, да и незачем тратить нервы и время, лучше купить новый. На следующий день были куплены сразу три трансформатора на 50, 105 и 150 ватт.
Планировалось доработать блок, поскольку это был ИБП — без каких-либо фильтров и защит.
После доработки должен был получиться мощный ИБП, основная особенность которого — компактность.
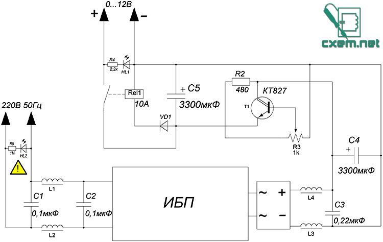
Для начала блок был снабжен сетевым фильтром.
Дроссель был выпаян из блока питания DVD проигрывателя, состоит из двух идентичных обмоток, каждая содержит по 35 витков провода 0.3мм. Только проходя через фильтр, напряжение подается на основную схему. Для сглаживания НЧ помех использовались конденсаторы на 0.1 мкФ (подобрать с напряжением 250-400 вольт). Светодиод показывает наличие сетевого напряжения.
Регулятор напряжения
Была использована схема с применением всего одного транзистора. Эта самая простая схема из всех существующих, содержит пару компонентов и работает очень хорошо. Недостаток схемы — перегрев транзистора при больших нагрузках, но все не так уж и страшно. В схеме можно использовать любые мощные биполярные НЧ транзисторы обратной проводимости — КТ803,805,819,825,827 — рекомендую использовать последние три. Подстроечник можно брать с сопротивлением 1…6.8к, дополнительный защитный резистор берем с мощностью 0,5-1 Ватт.
Регулятор готов, идем дальше.
Защита
Еще одна простая схема, по сути это защита от переплюсовки. Реле буквально любое на 10-15 Ампер. Диод тоже можно применить любой выпрямительный, с током 1 ампер и более (отлично справляется широко применяемый 1N4007). Светодиод сигнализирует о неправильной полярности. Эта система отключает напряжение, если на выходе КЗ или неправильно подключено проверяемое устройство. БП можно использовать для проверки работоспособности самодельных УНЧ, преобразователей, автомагнитол и т.п., при этом не нужно боятся, что вдруг перепутаете полярность питания.
В дальнейшем мы рассмотрим еще несколько простых переделок электронного трансформатора, ну а пока у нас есть простой, компактный и мощный ИБП, который можно использовать в качестве лабораторного блока для начинающего.
Список радиоэлементов
| Обозначение | Тип | Номинал | Количество | Примечание | Магазин | Мой блокнот |
|---|---|---|---|---|---|---|
| Т1 | Биполярный транзистор | КТ827А | 1 | В блокнот | ||
| VD1 | Выпрямительный диод | 1N4007 | 1 | В блокнот | ||
| Диодный мост | 1 | В блокнот | ||||
| С1, С2 | Конденсатор | 0.1 мкФ | 2 | В блокнот | ||
| С3 | Конденсатор | 0.22 мкФ | 1 | В блокнот | ||
| С4-С5 | Электролитический конденсатор | 3300 мкФ | 2 | В блокнот | ||
| R2 | Резистор | 480 Ом | 1 | В блокнот | ||
| R3 | Переменный резистор | 1 кОм | 1 | В блокнот | ||
| R4 | Резистор | 2.2 кОм | 1 | В блокнот | ||
| R5 | Резистор |
Электронный трансформатор является сетевым импульсным блоком питания с весьма хорошими показателями. Такие блоки питания лишены защиты от КЗ на выходе, но эту недоработку можно исправить. Сегодня решил представить весь процесс увеличения мощности электронных трансформаторов для галогенных ламп. Китайский ЭТ с мощностью 150 ватт, мы превратим в мощный ИБП, который может быть использован практически для любых целей. Вторичная обмотка импульсного трансформатора, в моем случае содержит всего один виток. Обмотка намотана 10-ю жилами провода 0,5мм. Блок питания умощнен до 300 ватт, следовательно, его можно использовать для НЧ, таких как Холтон, Ланзар, Маршалл Лич и т.п. При желании, можно на основе такого ИБП собрать мощный лабораторный блок питания. Мы знаем, что многие ИБП такого типа не включаются без нагрузки, такой недостаток имеют электронные трансформаторы Tashibra с мощностью 105 ватт.
Наша схема не имеет такого недостатка, схема заводится без нагрузки и может работать с маломощными нагрузками (светодиоды и т.п.). Для умощнения нужно сделать несколько переделок. Нужно перемотать импульсный трансформатор, подобрать конденсаторы полумоста, заменить диоды в выпрямителе и использовать более мощные ключи. В моем случае использованы диоды на полтора ампера, которые я не заменил, но обязательно замените на любые диоды с обратным напряжением не менее 400 Вольт и с током 2 Ампер и более.
Для начала давайте переделаем импульсный трансформатор. На плате можно увидеть кольцевой трансформатор с двумя обмотками, обе обмотки нужно снять. Затем берем еще одно аналогичное кольцо (снял с такого же блока) и склеиваем их. Сетевая обмотка состоит из 90 витков, витки растянуты по всему кольцу.
Диаметр провода, которым намотана обмотка 0,5…0,7мм. Далее уже мотаем вторичную обмотку. Один виток дает полтора вольта, к примеру — для получения 12 Вольт выходного напряжения, обмотка должна содержать 8 витков (но бывают и другие значения).
Далее заменяем конденсаторы полумоста. В стандартной схеме использованы конденсаторы 0,22мкФ 630 Вольт, которые были заменены на 0,5мкФ 400 Вольт. Силовые ключи использованы серии MJE13007, которые были заменены на более мощные — MJE13009.
На этом переделка почти завершена и можно уже подключить в сеть 220 Вольт. После проверки работоспособности схемы идем дальше. Дополняем ИБП сетевого напряжения. Фильтр содержит из дросселей и сглаживающего конденсатора. Электролитический конденсатор подбирается с расчетом 1мкФ на 1 Вольт, для наших 300 Ватт подбираем конденсатор с емкостью 300мкФ с минимальным напряжением 400 Вольт. Дальше приступаем к дросселям. Дроссель у меня использован готовый, был выпаян с другого ИБП. Дроссель имеет две отдельные обмотки по 30 витков провода 0,4мм.
На входе питания можно поставить предохранитель, но в моем случае он уже был на плате. Предохранитель подбирают на 1,25 — 1,5Ампер. Вот теперь все готово, уже можно дополнить схему выпрямителем на выходе и сглаживающими фильтрами. Если планируете собрать на основе такого ИБП зарядное устройство для автомобильного аккумулятора, то на выходе хватит и одного мощного диода шоттки. К числу таких диодов относится мощный импульсный диод серии STPR40, который достаточно часто применяется в компьютерных блоках питания. Ток указанного диода 20Ампер, но для 300 ваттного блока питания и 20 Ампер маловато. Не беда! Дело в том, что указанный диод содержит в себе два аналогичных диода на 20 Ампер, нужно всего лишь подключить два крайних вывода корпуса друг к другу. Теперь у нас есть полноценный диод на 40 Ампер. Диод нужно будет установить на достаточно большой теплоотвод, поскольку последний будет перегреваться достаточно сильно, возможно понадобится небольшой кулер.
Для сборки самодельных мощных источников питания можно использовать электронные трансформаторы, применяемые для питания галогенных ламп. Электронный трансформатор представляет собой полумостовой автогенераторный импульсный преобразователь напряжения. Стоят такие импульсные трансформаторы достаточно дёшево, и после небольшой доработки их можно использовать для питания своих самодельных устройств требующих мощного источника питания.
При небольших размерах они обеспечивают большую выходную мощность, но у них есть определённые недостатки, такие как: нежелание запуститься без нагрузки, выход из строя при коротком замыкании, и очень сильный уровень помех.
Классическая схема электронного трансформатора на примере Taschibra 
Напряжение сети поступает на диодный мост. Выпрямленное напряжение питает полумостовой преобразователь на транзисторах. В диагональ моста, образованного этими транзисторами и конденсаторами С1, С2, включена обмотка I импульсного трансформатора Т2. Запуск преобразователя обеспечивается цепью, состоящей из резисторов R3, конденсатора С3, диода D5 и диака D6. Трансформатор обратной связи Т1 имеет три обмотки — обмотка обратной связи по току, которая включена последовательно с первичной обмоткой силового трансформатора (то есть чем больше ток нагрузки — тем больше ток базы ключей, поэтому трансформатор не запускается без нагрузки, или при малой нагрузке напряжение меньше 12В, да и при коротком замыкании базовый ток ключей растет и они выходят из строя, а часто еще и резисторы в базовых цепях), и две обмотки по 3 витка, питающие базовые цепи транзисторов. Выходное напряжение электронного трансформатора представляет собой прямоугольные импульсы частотой 40 кГц, промодулированные частотой 100 Гц.
Внешний вид платы ZORN New 150 и обратная сторона

Подключаем на выходе выпрямительного моста конденсатор, для сглаживания пульсаций выпрямленного напряжения. Емкость выбирается из расчета 1 — 1,5 мкФ на 1Вт. Рабочее напряжение конденсатора должно быть не менее 400В. При включении в сеть выпрямительного моста с конденсатором возникает бросок тока, поэтому нужно в разрыв одного из сетевых проводов включить терморезистор NTC или резистор 4,7 Ом 5Вт.
Если необходимо другое выходное напряжение, перематываем вторичную обмотку силового трансформатора. Самое простое, это посчитать количество витков вторичной обмотки на силовом трансформаторе, к примеру в электронном трансформаторе ZORN New 150 — 8 витков вторичной обмотки при выходном напряжении 11,8 вольт, соответственно получаем 1,47 вольт/виток. Необходимо также учитывать что, под нагрузкой напряжение упадет, примерно на 2 вольта. Диаметр провода выбирается исходя из тока нагрузки. Таким образом можно получить широкий спектр выходных напряжений от единиц до нескольких сотен вольт. Также можно намотать несколько обмоток для получения нескольких напряжений с одного блока питания, естественно при этом нужно учитывать суммарную мощность электронного трансформатора.
Для выпрямления переменного напряжения на выходе электронного трансформатора устанавливаем диодный мост. Электронные трансформаторы плохо работают с емкостной нагрузкой или не запускаются вообще. Для нормальной работы необходим плавный запуск устройства. Обеспечению плавного запуска способствует дроссель L1. Совместно с конденсатором он также выполняет функцию фильтрации выпрямленного напряжения. Емкость выходного конденсатора желательно подобрать из расчёта не менее 10 мкф на 1 ватт потребляемой нагрузки. Параллельно желательно поставить конденсатор емкостью 0.1 мкф.
Схема электронного трансформатора с переделками.
В нём применяются транзисторы . Даташит на него
Динистор И немного о динисторе.
DB3 —
популярный зарубежный двусторонний динистор — диак. Выполнен в стеклянном цилиндрическом корпусе с гибкими проволочными выводами.
Наибольшее распространение прибор DB3 нашел в схемах сетевых регуляторов мощности нагрузки (диммеров).
Динистор DB3
является двунаправленным диодом (триггер-диод), который специально создан для управления симистором или тиристором. В основном своем состоянии динистор DB3 не проводит через себя ток (не считая незначительный ток утечки) до тех пор, пока к нему не будет приложено напряжение пробоя.
В этот момент динистор переходит в режим лавинного пробоя и у него проявляется свойство отрицательного сопротивления. В результате этого на динисторе DB3 происходит падение напряжения в районе 5 вольт, и он начинает пропускать через себя ток, достаточный для открытия симистора или тиристора.
Поскольку DB3 является симметричным динистором (оба его вывода являются анодами), то нет абсолютно ни какой разницы, как его подключать.
Характеристики:
- (I откр — 0.2 А), В 5 — это напряжение при открытом состоянии;
- Среднее максимально допустимое значение при открытом состоянии: А 0.3;
- В открытом состоянии импульсный ток составляет А 2;
- Максимальное напряжение (во время закрытого состояния): В 32;
- Ток в закрытом состоянии: мкА — 10;
- Максимальное импульсное не отпирающее напряжение составляет В 5.
- Диапазон рабочих температур: C -40…70
Электронные трансформаторы приходят на смену громоздким трансформаторам со стальным сердечником. Сам по себе электронный трансформатор, в отличие от классического, представляет собой целое устройство — преобразователь напряжения.
Применяются такие преобразователи в освещении для питания галогенных ламп на 12 вольт. Если вы ремонтировали люстры с пультом управления , то, наверняка, встречались с ними.
Вот схема электронного трансформатора JINDEL
(модель GET-03
) с защитой от короткого замыкания.
Основными силовыми элементами схемы являются n-p-n транзисторы MJE13009
, которые включены по схеме полумост. Они работают в противофазе на частоте 30 — 35 кГц. Через них прокачивается вся мощность, подаваемая в нагрузку — галогенные лампы EL1…EL5. Диоды VD7 и VD8 необходимы для защиты транзисторов V1 и V2 от обратного напряжения. Симметричный динистор (он же диак) необходим для запуска схемы.
На транзисторе V3 (2N5551
) и элементах VD6, C9, R9 — R11 реализована схема защиты от короткого замыкания на выходе (short circuit protection
).
Если в выходной цепи произойдёт короткое замыкание, то возросший ток, протекающий через резистор R8, приведёт к срабатыванию транзистора V3. Транзистор откроется и заблокирует работу динистора DB3, который запускает схему.
Резистор R11 и электролитический конденсатор С9 предотвращают ложное срабатывание защиты при включении ламп. В момент включения ламп нити холодные, поэтому преобразователь выдаёт в начале пуска значительный ток.
Для выпрямления сетевого напряжения 220V используется классическая мостовая схема из 1,5-амперных диодов 1N5399
.
В качестве понижающего трансформатора используется катушка индуктивности L2. Она занимает почти половину пространства на печатной плате преобразователя.
В силу своего внутреннего устройства, электронный трансформатор не рекомендуется включать без нагрузки. Поэтому, минимальная мощность подключаемой нагрузки составляет 35 — 40 ватт. На корпусе изделия обычно указывается диапазон рабочих мощностей. Например, на корпусе электронного трансформатора, что на первой фотографии указан диапазон выходной мощности: 35 — 120 ватт. Минимальная мощность нагрузки его составляет 35 ватт.
Галогенные лампы EL1…EL5 (нагрузку) лучше подключать к электронному трансформатору проводами не длиннее 3 метров. Так как через соединительные проводники протекает значительный ток, то длинные провода увеличивают общее сопротивление в цепи. Поэтому лампы, расположенные дальше будут светить тусклее, чем те, которые расположены ближе.
Также стоит учитывать и то, что сопротивление длинных проводов способствует их нагреву из-за прохождения значительного тока.
Стоит также отметить, что из-за своей простоты электронные трансформаторы являются источниками высокочастотных помех в сети. Обычно, на входе таких устройств ставится фильтр , который блокирует помехи. Как видим по схеме, в электронных трансформаторах для галогенных ламп нет таких фильтров. А вот в компьютерных блоках питания, которые собираются также по схеме полумоста и с более сложным задающим генератором, такой фильтр, как правило, монтируется.
После всего сказанного в предыдущей статье (смотрите Как устроен электронный трансформатор?), кажется, что сделать импульсный блок питания из электронного трансформатора достаточно просто: поставить на выход выпрямительный мост, сглаживающий конденсатор, при необходимости стабилизатор напряжения и подключить нагрузку. Однако это не совсем так.
Дело в том, что преобразователь не запускается без нагрузки или нагрузка не достаточна: если к выходу выпрямителя подключить светодиод, разумеется, с ограничительным резистором, то удастся увидеть, лишь только одну вспышку светодиода при включении.
Чтобы увидеть еще одну вспышку, потребуется выключить и включить преобразователь в сеть. Чтобы вспышка превратилась в постоянное свечение надо подключить к выпрямителю дополнительную нагрузку, которая будет просто отбирать полезную мощность, превращая ее в тепло. Поэтому такая схема применяется в том случае, когда нагрузка постоянна, например, двигатель постоянного тока или электромагнит, управление которыми будет возможно только по первичной цепи.
Если для нагрузки необходимо напряжение более, чем 12В, которое выдают электронные трансформаторы потребуется перемотка выходного трансформатора, хотя есть и менее трудоемкий вариант.
Вариант изготовления импульсного блока питания без разборки электронного трансформатора
Схема такого блока питания показана на рисунке 1.
Рисунок 1. Двухполярный блок питания для усилителя
Блок питания изготовлен на основе электронного трансформатора мощностью 105Вт. Для изготовления такого блока питания понадобится изготовить несколько дополнительных элементов: сетевой фильтр, согласующий трансформатор Т1, выходной дроссель L2, выпрямительный мост VD1-VD4.
Блок питания в течение нескольких лет эксплуатируется с УНЧ мощностью 2х20Вт без нареканий. При номинальном напряжении сети 220В и токе нагрузки 0,1А выходное напряжение блока 2х25В, а при увеличении тока до 2А напряжение падает до 2х20В, что вполне достаточно для нормальной работы усилителя.
Согласующий трансформатор Т1 выполнен на кольце К30х18х7 из феррита марки М2000НМ. Первичная обмотка содержит 10 витков провода ПЭВ-2 диаметром 0,8мм, сложенного вдвое и свитого жгутом. Вторичная обмотка содержит 2х22 витка со средней точкой, тем же проводом, также сложенным вдвое. Чтобы обмотка получилась симметричной, мотать следует сразу в два провода — жгута. После обмотки для получения средней точки соединить начало одной обмотки с концом другой.
Также самостоятельно придется изготовить дроссель L2 для его изготовления понадобится такое же ферритовое кольцо, как и для трансформатора Т1. Обе обмотки намотаны проводом ПЭВ-2 диаметром 0,8мм и содержат по 10 витков.
Выпрямительный мост собран на диодах КД213, можно применить также КД2997 или импортные, важно лишь, чтобы диоды были рассчитаны на рабочую частоту не менее 100КГц. Если вместо них поставить, например, КД242, то они будут только греться, а требуемого напряжения получить от них не удастся. Диоды следует установить на радиатор площадью не менее 60 — 70см2, используя при этом изолирующие слюдяные прокладки.
Электролитические конденсаторы C4, C5 составлены из трех параллельно соединенных конденсаторов емкостью по 2200 микрофарад каждый. Обычно так делается во всех импульсных источниках питания для того, чтобы снизить общую индуктивность электролитических конденсаторов. Кроме этого полезно также параллельно им установить керамические конденсаторы емкостью 0.33 — 0,5мкФ, которые будут сглаживать высокочастотные колебания.
На входе блока питания полезно установить входной сетевой фильтр, хотя будет работать и без него. В качестве дросселя входного фильтра использован готовый дроссель ДФ50ГЦ, применявшийся в телевизорах 3УСЦТ.
Все узлы блока монтируют на плате из изоляционного материала навесным монтажом, используя для этого выводы деталей. Всю конструкцию следует поместить в экранирующий корпус из латуни или жести, предусмотрев в нем отверстия для охлаждения.
Правильно собранный источник питания в наладке не нуждается, начинает работать сразу. Хотя, прежде чем ставить блок в готовую конструкцию следует его проверить. Для этого на выход блока подключается нагрузка — резисторы сопротивлением 240Ом, мощностью не менее 5Вт. Включать блок без нагрузки не рекомендуется.
Еще один способ доработки электронного трансформатора
Случаются ситуации, что хочется применить подобный импульсный блок питания, но нагрузка оказывается очень «вредной». Потребление тока либо очень мало, либо меняется в широких пределах, и блок питания не запускается.
Подобная ситуация возникла, когда попытались в светильник или люстру со встроенными электронными трансформаторами, вместо галогенных ламп поставить светодиодные. Люстра просто отказалась с ними работать. Что же делать в таком случае, как заставить все это работать?
Чтобы разобраться с этим вопросом давайте, посмотрим на рисунок 2, на котором показана упрощенная схема электронного трансформатора.
Рисунок 2. Упрощенная схема электронного трансформатора
Обратим внимание на обмотку управляющего трансформатора Т1, подчеркнутую красной полосой. Эта обмотка обеспечивает обратную связь по току: если тока через нагрузку нет, или он просто мал, то трансформатор просто не заводится. Некоторые граждане, купившие это устройство, подключают к нему лампочку мощностью 2,5Вт, а потом несут обратно в магазин, мол, не работает.
И все же достаточно простым способом можно не только заставить работать устройство практически без нагрузки, да еще и сделать в нем защиту от короткого замыкания. Способ подобной доработки показан на рисунке 3.
Рисунок 3. Доработка электронного трансформатора. Упрощенная схема.
Для того, чтобы электронный трансформатор мог работать без нагрузки или с минимальной нагрузкой следует обратную связь по току заменить обратной связью по напряжению. Для этого следует убрать обмотку обратной связи по току (подчеркнутую красным на рисунке 2), а вместо нее запаять в плату проволочную перемычку, естественно, помимо ферритового кольца.
Далее на управляющий трансформатор Тр1, это тот, который на маленьком кольце, наматывается обмотка из 2 — 3 витков. А на выходной трансформатор один виток, и далее получившиеся дополнительные обмотки соединяется, как указано на схеме. Если преобразователь не заведется, то надо поменять фазировку одной из обмоток.
Резистор в цепи обратной связи подбирается в пределах 3 — 10Ом, мощностью не менее 1Вт. Он определяет глубину обратной связи, которая определяет ток, при котором произойдет срыв генерации. Собственно это и есть ток срабатывания защиты от КЗ. Чем больше сопротивление этого резистора, тем при меньшем токе нагрузки будет происходить срыв генерации, т.е. срабатывание защиты от КЗ.
Из всех приведенных доработок, эта, пожалуй, самая лучшая. Но это не помешает дополнить ее еще одним трансформатором как в схеме по рисунку 1.
Борис Аладышкин, http://electrik.info/
| |
| Ремонт квартир, загородных домов, кровля, фундаменты, заборы, ограждения, автономная газификация, частная канализация, отделка фасадов, системы водоснабжения от колодца и скважины, профессиональные современные котельные для частных домов и предприятий. |
| |
| Системы: отопления, водоснабжения, канализации. Под ключ. |
| |
| Холдинговая компания СпецСтройАльянс |
| |
| Прокладка, ремонт и монтаж тепловых сетей, теплотрасс под ключ. Для частных домов и предприятий. |
-
Электрическое отопление 8(495)744-67-74
Вы можете задать свой вопрос при помощи формы обратной связи:
Error: Contact form not found.
ООО ТЕПЛОСТРОЙМОНТАЖ имеет год основания 1999г.
Сотрудники компании имеют Московскую прописку и славянское происхождение, оплата происходит любым удобным способом, при необходимости предоставляются работы в кредит.
Россия, Москва, Строительный проезд, 7Ак4


Устройство электронного трансформатора
Привычные нам массивные трансформаторы не так давно стали заменяться на электронные, которые отличаются дешевизной и компактностью. Размеры электронного трансформатора настолько малы, что его встраивают в корпуса компактных люминесцентных ламп (КЛЛ).
Все такие трансформаторы сделаны по одной схеме, различия между ними минимальны. В основе схемы лежит симметричный автогенератор, иначе называемый мультивибратором.
Состоят они из диодного моста, транзисторов и двух трансформаторов: согласующего и силового. Это основные части схемы, но далеко не все. Кроме них, в схему входят различные резисторы, конденсаторы и диоды.
Принципиальная схема электронного трансформатора.
В этой схеме постоянный ток из диодного моста поступает на транзисторы автогенератора, которые накачивают энергию в силовой трансформатор. Номиналы и тип всех радиодеталей подобраны так, чтобы на выходе получалось строго определённое напряжение.
Если включить такой трансформатор без нагрузки, то автогенератор не запустится и напряжения на выходе не будет.
Сборка по схеме своими руками

- Необходимые компоненты:Диодный мост с обратным напряжением не ниже 400 В и током не менее 3 А или четыре диода с такими же характеристиками.
- Предохранитель на 5 А.
- Симметричный динистор DB3.
- Резистор 500 кОм.
- 2 резистора 2,2 Ом, 0,5 Вт.
- 2 биполярных транзистора MJE13009.
- 3 плёночных конденсатора 600 В, 100 нФ.
- 2 тороидальных сердечника.
- Провод с лаковым покрытием 0,5 мм².
- Провод в обычной изоляции 2,5 мм².
- Радиатор для транзисторов.
- Макетная плата.
Начинается все с макетной платы, на которую вы будете устанавливать все радиокомпоненты. На рынке можно купить два вида плат — с односторонней металлизацией на коричневом стеклотекстолите.
И с двусторонней сквозной, на зелёном.
От выбора платы зависит, сколько времени и сил вы потратите на сборку проекта.
Коричневые платы — отвратительного качества. Металлизация на них выполнена настолько тонким слоем, что в некоторых местах на ней видны разрывы. Припоем она смачивается плохо, даже если использовать хороший флюс. А все, что удалось припаять — отрывается вместе с металлизацией при малейшем усилии.
Зелёные — стоят в полтора-два раза дороже, но зато с качеством все в порядке. Металлизация на них с толщиной проблем не имеет. Все отверстия в плате залужены на производстве, благодаря чему медь не окисляется и проблем при пайке не возникает.
Найти и купить эти макетки можно как в ближайшем радиомагазине, так и на алиэкспрессе. В Китае они стоят в два раза дешевле, но доставки придётся подождать.
Радиодетали выбирайте с длинными выводами, они вам пригодятся при монтаже схемы. Если вы собираетесь использовать бывшие в употреблении детали, то обязательно проверяйте их работоспособность и отсутствие внешних повреждений.
Единственная деталь, которую вам придётся сделать самим — это трансформатор.
Согласующий нужно наматывать тонким проводом. Количество витков в каждой обмотке:
- I — 7 витков.
- II — 7.
- III — 3.
Не забывайте фиксировать обмотки скотчем, иначе они расползутся.
Силовой трансформатор состоит всего из двух обмоток. Первичную наматывайте проводом 0,5мм², а вторичную — 2,5мм². Первичка и вторичка состоят из 90 и 12 витков соответственно.
Для пайки лучше не использовать «дедовские» паяльники — ими запросто можно сжечь чувствительные к температуре радиоэлементы. Возьмите лучше паяльник с регулировкой мощности, они не перегреваются, в отличие от первых.
ранзисторы заранее установите на радиаторы. Делать это на уже собранной плате — крайне неудобно. Собирать схему нужно от маленьких деталей к большим. Если вы сначала установите большие, то они будут мешаться при пайке маленьких. Учитывайте это.
При сборке смотрите на принципиальную схему, все соединения радиоэлементов должны соответствовать ей. Просуньте выводы деталей в отверстия на плате и согните их в нужном направлении. Если длины не хватает, удлиняйте их проводом. Трансформаторы после пайки приклейте к плате эпоксидной смолой.
После сборки подключите к выводам устройства нагрузку и убедитесь в том, что оно работает.
Переделка в блок питания

Детали, которые понадобятся для переделки:
- Терморезистор NTC 4 Ом.
- Конденсатор 100 мкФ, 400 В.
- Конденсатор 100 мкФ, 63В.
- Плёночный конденсатор 100 нФ.
- 2 резистора 6,8 Ом, 5 Вт.
- Резистор 500 Ом, 2 Вт.
- 4 диода КД213Б.
- Радиатор для диодов.
- Тороидальный сердечник.
- Провод сечением 1,2 мм².
- Кусочек монтажной платы.
Перед работой проверьте, вдруг вы забыли какую-нибудь деталь. Если все детали на месте, начинайте переделку электронного трансформатора в блок питания.
К выходу диодного моста подпаяйте конденсатор 400 В, 100 мкФ. Для уменьшения зарядного тока конденсатора впаяйте терморезистор в разрыв силового провода. Если вы забудете это сделать, при первом же включении в сеть у вас сгорит диодный мост.
Отсоедините вторую обмотку согласующего трансформатора и замените её перемычкой. Добавьте на обоих трансформаторах по одной обмотке. На согласующем сделайте один виток, на силовом — два. Соедините обмотки между собой, впаяв в разрыв провода два параллельно соединённых резистора на 6,8 Ом.
Для изготовления дросселя намотайте на сердечник 24 витка провода 1,2 мм² и закрепите его скотчем. Затем на макетной плате соберите по схеме оставшиеся радиодетали и подключите сборку к основной схеме. Не забудьте установить диоды на радиатор, при работе под нагрузкой они сильно греются.
Закрепите всю конструкцию в любом подходящем корпусе и блок питания можно считать собранным.
После окончательной сборки включите устройство в сеть и проверьте его работу. Оно должно выдавать напряжение в 12 вольт. Если блок питания их выдаёт — вы со своей задачей справились на отлично. Если он не заработал, проверьте, вдруг вы взяли нерабочий трансформатор.


















































