cxema.org — Три хороших блока питания на 5 вольт
5 вольт – одно из самых широко используемых напряжений. От этого напряжения питается большинство программируемых и непрограммируемых микроконтроллеров, всевозможных индикаторов и тестеров. Кроме того 5 вольт используется для зарядки всевозможных гаджетов: телефонов, планшетов, плееров и так далее. Я уверен, что каждый радиолюбитель может придумать множество применений этому напряжению. И в связи с этим я подготовил для вас три хороших на мой взгляд варианта блоков питания со стабилизированным выходным напряжением 5 вольт.
Первый вариант – самый простой.
Этот вариант отличается минимальным количеством используемых деталей, крайней простотой сборки и невероятной ‘живучестью’ – блок почти нереально убить. Итак перейдем к схеме.
Эта схема срисована с недорогой зарядки телефона, обладает стабилизацией выходного напряжения и способна выдавать ток до 0.5 А. На самом деле блок может выдавать и больше, но при повышении тока на выходе начинает срабатывать защита от перегрузки и выходное напряжение начинает уменьшаться. Защита от перегрузок и КЗ реализована на резисторе 10 ом в цепи эмиттера силового транзистора и маломощном транзисторе
s9014. При повышении тока через первичную обмотку трансформатора на эмиттерном резисторе создается падение напряжения, достаточное для открытия s9014, который в свою очередь притягивает базу силового транзистора к минусу, тем самым закрывая его и уменьшая длительность импульсов через первичную обмотку. При изменении номинала данного резистора можно увеличить или уменьшить ток срабатывания защиты. Сильно увеличивать не стоит, так как это повлечет за собой повышение нагрева силового транзистора и увеличит вероятность выхода последнего из строя.
Стабилизация выполнена на распространенном оптроне pc817 и на стабилитроне 3.9 В (при изменении номинала которого можно менять выходное напряжение). При превышении выходного напряжения, светодиод оптрона начинает светиться ярче, вызывая повышение тока через транзистор оптрона на базу s9014 и, как следствие, закрытие силового ключа. При уменьшении выходного напряжения, наоборот, транзистор оптрона начнет закрываться и s9014 не будет обрывать импульсы на базе силового ключа, тем самым увеличивая их длительность и, соответственно, увеличение выходного напряжения.
Особое внимание стоит уделить намотке трансформатора. Это зачастую является фактором, отталкивающим новичков от импульсных блоков питания. Итак, поскольку блок однотактный, нам потребуется трансформатор с немагнитным зазором между половинками сердечника. Зазор нужен для быстрого размагничивания сердечника и для предотвращения вхождения феррита в насыщение. Расчет трансформатора в идеале надо проводить в специальных программах, но для тех, кому этого делать не хочется, скажу, что в таких маломощных блоках питания первичная обмотка состоит из 190-220 витков провода 0.08-0.1мм. Грубо говоря, чем больше сердечник, тем меньше витков. Поверх первички в том же направлении мотается базовая обмотка. Она состоит из 7 – 15 витков того же провода. И в конце уже более толстым проводом мотается вторичка. Число витков 5-7. Крайне важно мотать все обмотки в одном направлении и помнить, где начало и конец. На схеме и на плате (которую можете скачать тут ) точками указаны начала обмоток.
По схеме тут больше добавить нечего, она довольно простая и не требует особых навыков для сборки. Все компоненты можно изменять в пределах 25%, блок прекрасно будет работать. Силовой транзистор можно ставить любой обратной проводимости, соответствующей мощности и с расчетным напряжением коллектора не менее 400 вольт. Базовый транзистор – любой маломощный NPN с такой же цоколёвкой, как и
s9014.
Данный блок мощно применять там, где не нужен высокий ток, а нужна компактность, например для питания Arduino или для зарядки устройств с аккумуляторами небольшой ёмкости. Из плюсов данного бп можно отметить компактность, наличие защиты и стабилизации и, конечно, простоту сборки. Из минусов, пожалуй, только малая выходная мощность, которую кстати можно поднять, увеличивая ёмкость входного фильтрующего конденсатора.
Блок кстати выглядит так:
Второй вариант – более мощный.
Этот вариант очень похож на предыдущий, но мощнее. Блок имеет доработанную обратную связь и, следовательно, лучшую стабилизацию. Давайте взглянем на схему.
Схема представляет собой блок дежурного питания компьютерного бп. В отличие от предыдущей схемы в этой более мощный силовой транзистор, большая ёмкость входного фильтрующего конденсатора и, самое главное, трансформатор с большей габаритной мощностью. Всё это как раз и влияет на выходную мощность. Ещё в данной схеме, в отличие от первой, сделана нормальная стабилизация на TL431 – источнике опорного напряжения.
Принцип работы тут такой же, как и у предыдущего варианта. Через резистор 560 кОм на базу силового ключа подается начальное напряжение смещения, он приоткрывается и через первичную обмотку начинает течь ток. Нарастание тока в первичке вызывает нарастание тока во всех остальных обмотках, значит ток, возникающий в базовой обмотке, будет ещё сильнее открывать транзистор, и этот процесс продолжиться до тех пор, пока транзистор полностью не откроется. Когда он откроется, ток через первичку перестанет изменяться, а значит на вторичке перестанет течь и транзистор закроется и цикл будет повторяться.
Про работу защиты по току и стабилизации я подробно рассказал выше и не вижу смысла повторяться, так как тут всё работает точно так же.
Поскольку этот блок питания сделан на основе дежурки компьютерного блока, трансформатор я использовал готовый и не перематывал. Трансформатор EEL-19B. Расчетная габаритная мощность 15 – 20 Вт.
Как и в предыдущей схеме номиналы компонентов можно отклонять в пределах 25%, так как в разных компьютерных бп эта схема прекрасно работает с разными компонентами. Этот экземпляр, благодаря выходному току в 2 А можно использовать как зарядку для телефонов и планшетов или для прочих потребителей, требующих большой ток. Из плюсов данной конструкции можно отметить простоту добычи радиодеталей, ведь наверняка у каждого есть нерабочий блок питания от старого компа или телевизора, а там элементарной базы хватит на 3 – 4 таких бп. Так же плюсом можно считать немалый выходной ток и неплохую стабилизацию. Из минусов справедливо можно отметить размер платы (она довольно высокая из-за трансформатора) и возможность свиста при холостом ходу. Свист может появиться из-за неисправности какого-либо элемента, либо просто из-за слишком низкой частоты преобразования на холостом ходу. Под нагрузкой частота увеличивается.
Блок выглядит вот так:
Третий вариант – самый мощный.
Этот вариант для тех, кому нужна огромная мощность и прекрасная стабилизация. Если вам не жалко пожертвовать компактностью, этот блок специально для вас. Итак, смотрим схему.
В отличие от предыдущих двух вариантов, в этом применяется специализированный ШИМ – контроллер UC3843, который, в отличие от транзисторов, как ни как умеет менять ширину импульсов и специально сделан для применения в однотактных блоках питания. Также у UCшки частота не меняется в зависимости от нагрузки и её можно четко рассчитать в специализированных калькуляторах.
Итак принцип работы. Начальное питание поступает через резистор 300 кОм на 7 ножку микросхемы, она запускается и начинает генерировать импульсы, которые выходят с 6 ножки и идут на полевик. Частота этих самых импульсов зависит от элементов Rt и Ct. С указанными компонентами частота на выходе 78,876 кГц. Вот кстати устройство микросхемы:
На этой микросхеме очень удобно реализовывать защиту по току, у неё для этого есть специальный вывод – current sense. При напряжении больше 1 вольта на этой ножке сработает защита и контроллер снизит длительность импульсов. Стабилизация здесь сделана при помощи встроенного усилителя ошибки current sense comparator. Поскольку на 2 выводе у нас 0 вольт, усилитель error amp. Всегда выдает логическую единицу и она идёт на вход усилителя current sense comparator, формируя тем самым опорное напряжение 1 вольт на его инвертирующем входе. При превышении напряжения на выходе блока питания, фототранзистор оптрона открывается и шунтирует 1 вывод микросхемы на минус. При этом снижается напряжение на инвертирующем входе current sense comparator, а так как на его не инвертирующем в момент открытия транзистора нарастает напряжение, то в какой то момент оно превысит напряжение на инвертирующем входе (при КЗ случается то же самое) и current sense comparator выдаст логическую единицу, что в свою очередь приведет к уменьшению длительности импульсов и, в конечном итоге, к снижению напряжения на выходе блока питания. Стабилизация в данном блоке питания очень хорошая, чтоб вы понимали, насколько она хорошая, при подключении резистора 1 Ом на выход, напряжение падает всего на 0.06 вольта, при этом на нём рассеивается 25 Вт тепла и он сгорает через пару секунд. Вообще этот блок может выдавать и 30 Вт и 35, так как в роле ключа здесь применён полевой транзистор. На схеме указан 4n60, но я поставил irf840, так как у меня их много. Микросхема может выдавать на управление полевиком ток до 1 А, что дает возможность без дополнительного драйвера управлять довольно мощными полевыми ключами.
Трансформатор для этого блока был взять от сгоревшей 100-ваттной энергосберегающей лампы. Первичка состоит из 120 витков проводом 0.3 мм, обмотка самозапитки – 20 витков тем же проводом и силовая выходная обмотка – 5 витков двумя проводами 1 мм. По выходу стоит полноценный фильтр помех, позволяющий применять этот бп там, где помехи никак не нужны.
Применять бп можно в очень мощных зарядниках для гаджетов. Он спокойно может заряжать 6 и даже 7 устройств одновременно, при этом обеспечивая стабильное 5 В на выходе.
Выглядит это всё примерно так:
А вот их относительные размеры:
Печатные платы
Ну и на этом всё. Если остались какие-либо интересующие вас моменты, о которых я не сказал, задавайте их мне на почту Этот адрес электронной почты защищён от спам-ботов. У вас должен быть включен JavaScript для просмотра.
Дмитрий4202
Блок питания 5В 2А | Все своими руками
Опубликовал admin | Дата 5 июля, 2016
Как сделать блок питания своими руками, об этом пойдет речь в данной статье. Выходное стабилизированное напряжение блока – 5 вольт, номинальный ток нагрузки 2 ампера. Выход блока питания имеет защиту от короткого замыкания. Принципиальная схема устройства показана на рисунке 1.
В схеме применен унифицированный накальный трансформатор ТН-220-50. Данные на него можно посмотреть в таблице ниже.
ТН2-127/220-50, параметры
Данные трансформаторы имеют несколько модификаций. Поэтому подключение первичной обмотки у них отличается. Если трансформатор рассчитан только на напряжение 220 вольт, то это напряжение надо подключать к выводам 1 и 5 первичной обмотки, см. рисунок 2.
ТН2-127/220-50, схема включения
Если в своем обозначении трансформатор имеет 127, то его схема показана на рисунке 3. В этом случае надо будет еще поставить перемычку между выводами 2 и 4 первичной обмотки. Выходное переменное напряжение величиной 6,3 вольта поступает на выпрямительный мост, состоящий из четырех диодов КД202В, можно применить и готовый мост на ток не менее четырех ампер. Например, из импортных, это RS401, KBL005. Шести амперные мосты – KBU6A, RS601, BR605, KBPC6005 и др. Постоянное напряжение на конденсаторе фильтра будет примерно равно 6,6×1,41= 8,8 вольт. Основой стабилизатора служит микросхема К157ХП2, в состав которой входит источник опорного напряжения с устройством управления временем включения и выключения, усилитель сигнала рассогласования, регулирующий элемент с токовой тепловой защитой. Имеет все то, что нам надо! Правда в состав микросхемы входят еще два транзистора для генератора стирания и тока подмагничивания магнитофонов (микросхема то магнитофонная), но мы их использовать не будем. В качестве регулирующего транзистора в схеме используется мощный составной транзистор КТ829А (схема Дарлингтона). В крайнем случае, можно применить менее мощный транзистор КТ972А или соответствующие импортные, какие ни будь TIP120, 121,122, имеющий ток коллектора пять ампер.
И так, как уже говорилось выше, схема имеет вывод включения/выключения — 9. Что бы включить стабилизатор надо на этот вывод подать напряжение не ниже двух вольт. В первый момент после подачи напряжения на вход стабилизатора, это напряжение формируется цепочкой R1 и С2. За время протекания тока заряда этого конденсатора успевает включиться сам стабилизатор и часть его выходного напряжения через резистор обратной связи так же подается на вывод 9. Это удерживающее напряжение для поддержания стабилизатора в рабочем состоянии. Вывод 8 микросхемы, это выход напряжения источника опорного напряжения. У данной микросхемы это напряжение равно 1,3 вольта. С8 – конденсатор фильтра и одновременно конденсатор задержки включения стабилизатора. Таким образом, если у вас не будет включаться стабилизатор, то надо будет увеличить емкость конденсатора С2. Т.е. увеличить время заряда этого конденсатора, что бы успел включиться стабилизатор.
Чтобы выключить стабилизатор, надо нажать на кнопку SA3 – Стоп. Она зашунтирует вывод 9 DA1 на общий провод, открывающее напряжение пропадет, стабилизатор закроется. Прекрасная микросхема, напряжение выключенного стабилизатора в моем случае равно всего 7,6 мВ. То же самое произойдет, т.е. стабилизатор выключится, когда в его выходной цепи произойдет короткое замыкание. Так же пропадет открывающее напряжение. Через резистор R1 напряжение на вывод 9 поступать не будет, так как уже заряженный конденсатор для постоянного тока имеет очень большое сопротивление. В таком состоянии схема может находиться сколько угодно долго. Для повторного запуска стабилизатора необходимо или снять напряжение питания и снова подать, или нажать на кнопку пуск. В этом случае открывающее напряжение на вывод 9 поступит через резистор R1.
Подстроить выходное напряжение стабилизатора можно резистором R4. При токе нагрузки, равному 2 амперам и падении напряжения на регулирующем транзисторе 8,8-5=3,5 вольт, мощность, на нем выделяемая, будет равна P = U x I = 3,5 x 2 = 7 Вт. Отсюда следует, что транзистору необходим соответствующий теплоотвод, площадь которого можно прикинуть, посетив страницу со статьей «Расчет радиаторов». Я тут прикинул и получилось, примерно, 200см2.
На сайте есть другой блок питания с использованием этой же микросхемы, если интересно можете заглянуть в статью «Блок питания от2 до 30 вольт» или же сюда «Стабилизатор 5В». Пока все. Удачи. К.В.Ю.
Скачать статью «Блок питания 5В 2А своими руками»
Обсудить эту статью на — форуме «Радиоэлектроника, вопросы и ответы».
Просмотров:11 202
5 Вольт 7.2 Ампера и 36 Ватт или небольшой рассказ о том, как выбрать правильный блок питания.
Несколько раз в комментариях, а потом и в личке меня просили об обзорах блоков питания на определенное напряжение. Я ответил, что постараюсь взять такие БП на обзор и протестировать.
Сегодня обзор блока питания на 5 Вольт.
Но просто сделать обзор было бы совсем скучно, поэтому в этот раз я попробую рассказать какие компоненты в блоке питания за что отвечают и на что надо обращать внимание при выборе блока питания.
В обзоре будет много букв и не очень много фотографий. И хоть я буду стараться писать на понятном языке, но могу сорваться и начать выражаться неприличными словами типа — синфазный, насыщение, утечка и т.п. Если вдруг что то непонятно, спрашивайте, объясню ?
Изначально я планировал заказать два блока питания, на разную мощность, 18 и 36 Ватт, но потом решил что 18 совсем неинтересно и заказал только 36 Ватт версию, ее и будем обозревать.
Начну обзор я как всегда с упаковки, так как по упаковке и встречают товар.
Пришел блок питания в коробочке из коричневого картона, на которой нанесена маркировка указывающая что перед нами блок питания на напряжение 5 Вольт и ток 7.2 Ампера.
Судя по маркировке, блоки питания в таком корпусе изготавливаются на разную мощность и разные напряжения. мне уже попадался как то 12 Вольт блок питания в таком корпусе.
Технические характеристики блока питания, заявленные на наклейке.
Входное напряжение 100-240 Вольт
Частота питающей сети — 50/60Гц.
Выходное напряжение — 5 Вольт
Выходной ток (максимальный) — 7.2 Ампера
Максимальная мощность — 36 Ватт. Написано что общая, что подразумевали под этим в данном случае, не совсем понятно.
Блок питания относительно небольшой, высота примерно соответствует высоте спичечного коробка и составляет 37мм.
Масса блока питания всего 133 грамма (вообще, чем больше этот параметр, тем лучше, хотя и косвенно).
Длина 85мм, ширина 58мм.
Вход, выход и заземление выведено на один клеммник.
Клеммник имеет крышку, полностью она не открывается, не хватает буквально немного, рядом расположен подстроечный резистор для корректировки выходного напряжения и светодиод, показывающий что блок питания включен.
Так как снаружи блока питания ничего интересного нет, разве что блестящий перфорированный кожух, защищающий от удара током и помех, то посмотрим что внутри и как это все работает.
Отвинчиваем пару винтов и добираемся до внутренностей.
Внешне претензий нет. Первым делом о культуре производства говорит монтаж. Если детали стоят ровно, отсутствуют пустые места на плате, а габаритные компоненты закреплены при помощи клея (ну или герметика), то чаще всего это признаки скорее хорошего БП, чем плохого.
Здесь установлено все аккуратно, но пустые места все таки присутствуют, хоть их и немного.
Внешний осмотр закончен, теперь можно перейти к более детальному описанию.
Для начала конструкция, в этом блоке питания применено пассивное охлаждение компонентов.
Часть тепла передается на алюминиевый корпус, выполняющий роль радиатора. Это довольно таки классический принцип охлаждения подобных блоков питания.
Кстати повысить эффективность охлаждения можно закрепив блок питания к чему то теплорассеивающему. Не рекомендуется крепить такой блок питания на теплоизолирующую поверхность, либо делать это только при условии уменьшения нагрузки.
Тепло на корпус передается от двух деталей, это высоковольтный транзистор и выходной диод, о них я расскажу позже. Между компонентами и корпусом был нанесена теплопроводящая паста, а сами компоненты прижаты стальной пластинкой.
А теперь рассмотрим отдельные части типичного блока питания и я попробую объяснить какие из них за что отвечают.
1. Клеммник, ну тут все понятно, отвечает за подсоединение входных и выходных проводов. при больших токах используют несколько одноименных клемм, например две плюсовые клеммы и две минусовые. Здесь на этом несколько сэкономили, так как выходной ток до 7.2 Ампера, а клемм всего по одной на полюс. Не скажу что это критично, но лучше когда нагрузку можно распределить.
2. Входной фильтр.
3. Диодный мост, выпрямляет сетевое напряжение, иногда устанавливается на радиатор (если выполнен в виде отдельного компонента), но в маломощных это не надо.
4. Конденсатор входного выпрямителя
5. Высоковольтный транзистор
6. Трансформатор
7. Выходной выпрямительный диод.
8. Выходной фильтр питания
9. Узел стабилизации и регулировки выходного напряжения.
Дальше я покажу и опишу вышеуказанные узлы более расширенно.
Входной фильтр питания. На самом деле больше необходим для фильтрации помех, которые проникают от блока питания в сеть. Если у вас фонит радиоприемник при включении импульсного блока питания, то сначала проверьте, а есть ли в нем такой фильтр.
В полном варианте включает в себя дроссель с двумя обмотками, два конденсатора х типа (на фото желтый), два конденсатора Y типа (обычно небольшие голубого цвета). Также в фильтр помех входит конденсатор, соединяющий первичную и вторичную стороны БП, и соединяющий минус выходных клемм с корпусом, но они больше влияют на гашение помех по выходу.
Из-за этих Y1 конденсаторов незаземленный блок питания обычно «кусается».
С дросселем и Х конденсаторами все просто, чем больше индуктивность и емкость, тем лучше, иногда даже применяют двухступенчатые фильтры (два дросселя).
В некоторых случаях фильтр упрощают, оставляя только дроссель, один конденсатор Х типа и один или два Y1 типа (между первичной и вторичной стороной БП и между минусом БП и корпусом). Это также вполне нормальное решение, но иногда вместо дросселя ставят «специально обученные перемычки», либо убирают фильтр совсем, вот так делать нельзя, помехи гарантированы.
В данном случае мы видим «эконом вариант», но вполне работоспособный, его можно было бы не дорабатывать, но производитель вместо правильных Y1 конденсаторов установил обычные высоковольтные (2.2нФ 2КВ). Это небезопасно, так как при пробое таких конденсаторов выход БП окажется соединенным со входом и может ударить током. пробить его может от всплеска напряжения вызванного например мощным разрядом молнии недалеко от линии электропередач.
Вывод, фильтр вполне жизнеспособен, но для безопасной эксплуатации лучше заменить конденсаторы голубого цвета обозначенные на плате как CY на правильные Y1 конденсаторы, либо заземлить корпус БП.
К сожалению подобным грешат наверное 90% недорогих БП.
Также, перед фильтром питания, в импульсных блоках питания устанавливается специальный терморезистор, который ограничивает бросок тока при включении. Здесь его нет, вернее его роль частично выполняет дроссель, это не очень хорошо, но в данном случае терпимо, при большой мощности БП (и соответственно конденсаторах большой емкости) он обязателен, а в особо тяжелых случаях даже стоит специальная схема, которая после включения его замыкает.
Работает он так: пока терморезистор холодный, его сопротивление велико и он ограничивает ток, после включения он нагревается и его сопротивление падает, и он не вносит больших потерь. Но если выключить блок питания, а затем включить не дождавшись остывания терморезистора, то бросок тока почти не будет ограничен.
После входного фильтра установлен диодный мост, который выпрямляет переменный ток, дальше уже постоянный ток поступает на электролитический конденсатор.
Диодный мост бывает также разным, либо из отдельных диодов, либо в виде отдельного компонента, иногда его даже устанавливают на радиатор. В данном случае применено 4 отдельных диода. Диоды самые классические, 1N4007, вполне достаточно для такого блока питания. В дешевых блоках питания применяют вообще один диод, это очень плохо, так как входной конденсатор работает неэффективно.
Входной электролитический конденсатор. Ну тут все просто, чем больше емкость (в разумных пределах), тем лучше.
Для блока питания рассчитанного только под 230 (± 10%) необходимо конденсатор емкостью равной мощности БП. Т.е. если блок питания на 90 Ватт, то конденсатор ставят 100мкФ.
Для блоков питания рассчитанных под расширенный диапазон 100-240 Вольт емкость этого конденсатора должна быть больше в 2-3 раза.
В данном случае применен конденсатор емкостью 47мкФ на напряжение 450 Вольт (это очень хорошо, обычно применяют конденсаторы на 400 Вольт). Для входного напряжения 230 Вольт его емкость более чем достаточна (при мощности блока питания в 36 Ватт), но для работы при напряжении 100-150 Вольт он мал.
Емкость конденсатора влияет на следующие характеристики.
1. Диапазон входного напряжения при котором блок питания нормально работает.
2. Срок жизни конденсатора, из-за больших пульсаций конденсатор меньшей емкости состарится раньше, чем больше емкость, тем дольше будет жить.
3. Увеличение емкости положительно влияет на КПД блока питания, хоть и слабо.
Высоковольтный транзистор. Ну тут особо сказать нечего.
Разве что тут не проходит правило — чем больше, тем лучше. Параметры транзистора должны быть оптимальны для примененной микросхемы ШИМ контроллера.
Может влиять максимальное напряжение, у этого транзистора оно равняется 600 Вольт, для данной схемы это вполне нормально, я встречал иногда на 800 Вольт, но это очень большая редкость.
Влияет еще вариант корпуса. Бывают в полностью пластмассовом корпусе, а бывают с металлической частью, тогда транзистор крепится к радиатору/корпусу через изолирующую прокладку. Вариант с полностью изолированным корпусом мне лично нравится больше.
Силовой трансформатор.
Если сильно упростить, то здесь действует правило — чем больше, тем лучше.
В данном БП применена схемотехника «обратноходового преобразователя», т.е. сначала открывается транзистор, «накачивает» трансформатор (на самом деле не совсем именно трансформатор, но это не важно), потом транзистор закрывается и энергия от трансформатора «перекачивается» в нагрузку через выходной диод.
Почему я написал насчет упрощения, дело в том, что размеры трансформатора зависят не только от мощности, а и от частоты работы блока питания. Чем частота выше, тем меньше можно применить трансформатор, но большинство ширпотребных блоков питания работают в диапазоне 60-130КГц, потому правило все таки действует.
Существуют более высокочастотные контроллеры, но высокая частота требует очень качественных материалов для трансформатора, потому цена такого БП будет гораздо выше.
Я встречал в дешевых АТХ блоках питания мощностью 250-300 Ватт трансформаторы размеров с пол спичечного коробка, но это была не работа на очень высокой частоте, а просто дикая экономия ?
Иногда спрашивают, а можно перестроить БП с 5 Вольт на 9, или с 19 на 12?
Чаще всего нельзя, так как трансформатор имеет определенное соотношение витков в первичной и вторичной обмотке, и перестроенный БП будет работать в не оптимальном режиме. или вообще не будет, так как у трансформатора есть еще одна обмотка, от которой питается микросхема ШИМ контроллера и напряжение на этой обмотке также зависит от напряжения на других обмотках.
В данном блоке питания трансформатор вполне соответствует заявленной мощности.
Выходной выпрямительный диод.
От этого диода довольно сильно зависит надежность работы блока питания, одно из правил, диод должен быть рассчитан на ток в 2.5-3 раза больше, чем максимальный выходной ток блока питания. В нашем случае это 7.2х3=21.6
В данном блоке питания применена диодная сборка, состоящая из двух диодов. Согласно документации диод рассчитан на 20 Ампер (2х10) и напряжение 100 Вольт.
По току соответствует необходимым параметрам, а по напряжению значительно превышает требуемые.
Обычно для БП 5 Вольт достаточно чтобы диод был рассчитан на 45-60, для БП 12 Вольт на 100 Вольт, для 24 Вольта надо уже 150 Вольт.
Но на самом деле, слишком хорошо это тоже плохо. Объясню почему.
Диоды Шоттки вещь очень хорошая, имеют маленькое падение, быстрое переключение, что положительно сказывается на КПД блока питания и его нагреве.
Но в отличии от обычных диодов у них более выражена разница в зависимости падения на нем от максимального напряжения, на которое рассчитан диод. Т.е. диод на 45 Вольт запросто имеет падение в 1.5 раза меньше чем диод на 100 Вольт. Т.е в данном БП лучше смотрелся бы диод на 30-40 Ампер и 60 Вольт, КПД был бы выше, а цена практически той же.
Т.е. по факту в этом БП применен хороший диод с большим запасом по напряжению, это надежно, думаю что если и сгорит он, то одним из последних, но он просто не совсем оптимален.
Выходной фильтр и узел стабилизации.
Для начала здесь также существуют свои правила, например суммарная емкость конденсаторов желательна из расчете 1000мкФ на каждый 1 Ампер выходного тока, но на самом деле БП вполне нормально работает и при в 2 раза уменьшенной емкости. Не менее важно максимальное напряжение на которое рассчитаны конденсаторы и их тип.
Выходное напряжение обычно желательно:
Для 5 вольт БП — 16, в крайнем случае 10 Вольт, ни в коем случае не 6.3
Для 12 Вольт — 25, в крайнем случае 16.
Для 24 Вольта, 35, ни в коем случае не 25.
Конденсаторы должны быть с низким внутренним сопротивлением (LowESR) и рассчитаны на 105 градусов, тогда будет работать долго.
В этом БП конденсаторы имеют емкость 1000мкФ, что дает в сумме 2000мкФ, исходя из этого максимальный длительный ток не желателен выше 4-5 Ампер. кратковременно можно снимать и больше, но сократится срок службы конденсаторов.
Кстати в этом блоке питания есть место для установки нормальных конденсаторов с диаметром 10мм, хотя сейчас установлены небольшие, диаметром 7мм.
Выходной дроссель, ну тут точно, чем больше, тем лучше. но следует учитывать, что важен не только размер, а и ток, на который рассчитан дроссель. Если дроссель намотан тонким проводом, то он будет греться. А если феррит, на котором намотан дроссель, перегревается, то его характеристики резко ухудшаются (при превышении определенной температуры). примерно на таком принципе работают индукционные паяльники, то там зло обратили во благо, но это уже тему другого обзора.
Здесь применен не очень мощный дроссель, позже при тестах мы к нему еще вернемся.
Схема стабилизации выходного напряжения. О ней я напишу чуть позже, так как она расположена снизу печатной платы, сверху расположен только подстроечный резистор для точной установки выходного напряжения и светодиод, показывающий что блок питания включен и работает (иногда это не одно и то же :).
Постепенно мы дошли до более «тонкой» электроники. В данном БП основная часть компонентов расположена снизу, со стороны дорожек из-за того, что применены безвыводные (SMD) компоненты. В блоке питания могут быть применены и обычные детали, особого значения то не имеет, потому по большому счету на это не стоит особо обращать внимания.
А вот на монтаж платы внимание обращать стоит. Плата должна быть изготовлена качественно, выводы припаяны и обкушены. а не торчать в разные стороны как попало. Желательно чтобы флюс был смыт, как минимум основная его часть.
К данному БП особых претензий нет, вполне заслуженные 4 балла. Не скажу что идеально, скорее нормально.
Я вообще имею привычку покрывать плату лаком после монтажа и промывки, но такое встречается только у брендов верхнего уровня и то чаще в промышленных устройствах.
Немного расстроило отсутствие защитного прореза под оптроном, разделяющим высоковольтную часть и низковольтную. Желательно чтобы были прорезы между близким расположением проводников разных сторон блока питания, это повышает безопасность.
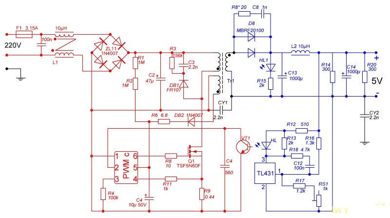
По печатной плате я начертил принципиальную схему. По большому счету я взял схему одного из обозреваемых ранее БП и внес необходимые дополнения и коррективы так как большинство таких блоков питания построено по похожей (если не сказать одинаковой) схемотехнике.
Первичная сторона блока питания поближе.
Отчетливо виден ШИМ контроллер со своей «обвязкой», шунт из нескольких SMD резисторов, а также резисторы, которые входят в состав «снаббера».
Кстати насчет «снаббера», это такой узел, который гасит паразитные выбросы возникающие на высоковольтной обмотке трансформатора, выполняется в нескольких вариациях:
1. Диод + резистор + конденсатор (так сделано в этом БП), на схеме это R3, C3, DB1.
2. Диод + супрессор (аналог очень мощного стабилитрона — ограничителя).
3. Комбинация 1 и 2 пунктов, обычно применяется на больших мощностях.
4. Китайское ноу хау, не ставить его вообще. Так делают обычно в самых дешевых БП, типа зарядных для электронных сигарет и сотовых телефонов, которые продаются по три копейки.
Данный узел влияет на надежность БП
Шунт из нескольких SMD резисторов под номерами 9, 19, 21, 22, 23 предназначен для измерения тока через высоковольтный транзистор, это необходимо для защиты блока питания от перегрузки и короткого замыкания. При выходе блока питания чаще всего уходит в другой мир вместе с высоковольтным транзистором, ШИМ контроллером и резистором, который стоит между транзистором и контролером.
Пайка аккуратная, мало того, компоненты приклеены, это уже одна из «примет» более-менее нормальных блоков питания.
В этом БП применен ШИМ контроллер неизвестного происхождения, но он полностью совпадает по выводам с контроллером 63D39, который в свою очередь является аналогом FAN6862.
В небольших блоках питания применяется три вида схемных решений
1. Микросхема ШИМ контроллера + высоковольтный полевой транзистор.
2. Микросхема мощного ШИМ контроллера у которой внутри находится и полевой транзистор и шунт (иногда вместо шунта измеряется падение на полевом транзисторе в открытом состоянии)
примеры — TOP Powerintegrations, Viper и т.п.
3. Автогенератор, микросхем нет, иногда нет и защиты от превышения тока.
Первые два типа по сути аналогичны, третий гораздо хуже, если вы увидели небольшую микросхему, значит 99% у вас первый тип БП. Если на плате есть высоковольтный транзистор и рядом с ним еще 1-2 транзистора, но меньших размеров, то это на 99% автогенератор.
Здесь применено правильное решение, замечаний нет.
Вторичная сторона, отвечает за выпрямление и стабилизацию выходного напряжения.
Некоторые люди заблуждаются, считая что за стабильность выходного напряжения отвечает первичная сторона (хотя есть и такие варианты БП). За точность стабилизации выходного напряжения отвечает именно вторичная сторона, так как она контролирует поведение первичной.
Отвечает за стабилизацию небольшая микросхемка под названием TL431, на этом фото она в очень маленьком корпусе с тремя выводами под названием V3. Эта микросхема — управляемый стабилитрон, при подаче напряжения с выхода блока питания на эту микросхему она управляет включением оптрона (на фото сверху платы, он между трансформатором и транзистором), который передает команду на ШИМ контроллер и он уже управляет мощностью БП, подстраивая ее так, чтобы на выходе было стабильное напряжение.
Напряжение на микросхему подается через делитель, иногда через просто два резистора, а иногда еще добавлен подстроечный резистор, при помощи которого можно изменить выходное напряжение в небольших пределах.
Существует еще одно заблуждение, что при выходе блока питания из строя, обычно страдает и то, что подключено. Скажу так, такое возможно, теоретически, но реально бывает ОЧЕНЬ редко. Также при выходе БП из строя вторичная сторона страдает реже всего, чаще всего все неприятности происходят на первичной (высоковольтной) стороне.
Иногда некоторые производители не делают стабилизацию выходного напряжения при помощи специальной микросхемы и оптрона, но это не очень хорошо. Мало того, у меня даже есть обзор блока питания, где есть оптрон, но он никуда не подключен.
Бывает даже влияет то, как разведены дорожки через которые измеряется выходное напряжение, это критично, особенно при больших токах.
В общем если есть оптрон и маленькая трехногая микросхема недалеко от выхода БП, то данный БП скорее всего с правильной стабилизацией.
Для большего понимания, что такое первичная (она же «горячая») сторона и вторичная (она же «холодная») я разделил на схеме стороны двумя цветами, черным цветом обозначены компоненты, которые относятся к двум сторонам одновременно.
Для начала первое включение (надо же было его когда нибудь включить). все заработало и ничего не сгорело :).
При включении БП показал напряжение на выходе равное 5,12 Вольта.
Проверяем диапазон регулировки, он составляет 4.98-5.19 Вольта, вполне нормально.
После этого выставляем на выходе заявленные 5 Вольт.
Для проверки блока питания я использую уже известный моим читателям «стенд», состоящий из:
Электронной нагрузки
Мультиметра
Осциллографа
Бесконтактного термометра.
Ручки и листика бумаги
Как и в прошлые разы я провожу ступенчатые тесты по 20 минут каждый, поднимая ток нагрузки после успешного прохождения теста. Щуп осциллографа стоит в положении 1:1.
Первый тест проводим без нагрузки, напряжение 5 Вольт, пульсации почти отсутствуют.
2. Нагрузка 2 Ампера, напряжение 5 Вольт, пульсации на уровне 30-40мВ, отлично.
1. Нагрузка 4 Ампера, напряжение 5 Вольт, пульсации около 40мВ, отлично.
2. Нагрузка 6 Ампер, напряжение чуть просело до 4.99 Вольта, пульсации практически неизменны и составляют около 40мВ, отлично.
1. Ток нагрузки 7.2 ампера, напряжение 4.99 Вольта, а вот пульсации очень выросли. Это плохо.
Рост пульсаций обусловлен не только током нагрузки, а скорее нагревом дросселя (вернее его перегревом). Выше я писал, что сердечник дросселя (и трансформатора) меняет свои характеристики при нагреве выше определенной температуры. В данном случае дроссель начинает работать как просто кусок проволоки почти ничего не фильтруя. Если так перегреется трансформатор, то это закончится походом за другим БП. Именно из измерения температур я делаю выводы от том, в каком режиме работает БП и какая его максимальная мощность.
Дроссель в этом БП намотан тонким проводом, потому он имеет большое сопротивление и сильно греется.
Ради эксперимента я охладил дроссель и измерил пульсации под нагрузкой еще раз. на всякий случай я сделал фото экрана осциллографа » в режиме реального времени», а не в режиме удержания показаний.
2. Тока нагрузки 7.2 Ампера, дроссель охлажден до 88 градусов (правда я невольно немного охладил и весь БП, но в основном охлаждал дроссель), пульсации составляют максимум 50мВ.
Согласно результатам тестирования, была составлена небольшая табличка температур основных элементов данного блока питания.
Немного о температурах.
Пускай вас не пугают температуры под 100 градусов у транзисторов и диодов, при таких температурах они себя вполне нормально чувствуют.
Гораздо более критична температура трансформатора и дросселя, а также электролитических конденсаторов. В данном БП после 1час 40 минут тестирования (последняя колонка + 20 минут под максимальным током) выходные конденсаторы разогрелись до 104.2 градуса, это очень плохо, но судя по температуре дросселя в 142 градуса я думаю что основной «вклад» в этот результат дал именно он и если его заменить, то температура конденсаторов значительно снизится.
Вообще диоды и транзисторы нормально могут работать и при 130-140 градусов, но я считаю это большой температурой. Раньше в наших справочниках писали — запрещается эксплуатация компонентов при превышении более чем одного из параметров, я стараюсь не превышать вообще никакие параметры.
В данном БП самым греющимся компонентом является выходной дроссель, температуры остальных компонентов даже под максимальным током и после длительного прогрева находятся на безопасном уровне, я был даже удивлен что диод так мало нагрелся.
При измерении температур измерялась температура именно компонента, а не радиатора, на котором он установлен, это дает более точное понимание процесса.
Резюме.
Плюсы
БП отлично держит выходное напряжение, пока это самый лучший результат среди протестированных мною БП.
Уровень пульсаций можно было бы считать очень хорошим, если бы не перегрев дросселя на максимальном токе и последующий рост пульсаций.
Общий нагрев БП находится в пределах допустимого.
Неплохое общее качество изготовления БП.
Входной конденсатор на 450 Вольт
Минусы
Дроссель «несоразмерен» выходному току БП, перегрев.
Выходные конденсаторы установлены заниженной емкости.
Применены не правильные Y, а обычные высоковольтные.
Мое мнение. Данный блок питания можно вполне безопасно эксплуатировать при токе нагрузки до 5-6 Ампер, но если заменить выходной дроссель и конденсаторы, то можно спокойно длительно работать и при токе 7 Ампер. При тесте я кратковременно нагружал его током 7.5 Ампер, работал абсолютно без проблем. т.е. запас по мощности у этого БП есть.
Очень жаль, что опять сэкономили на конденсаторах, соединяющих первичную и вторичную стороны БП и поставили обычные высоковольтные, но судя по моей практике разбора недорогих БП, так делается очень часто ?
Очень обрадовала точность стабилизации выходного напряжения, при изменении тока нагрузки от холостого хода до 7.5 ампер выходное напряжение снизилось всего на 10мВ, это просто отлично, честно, я не ожидал.
В общем такой себе БП-конструктор с хорошим потенциалом, но буквально «просящий» доработки.
На этом пока все. Надеюсь что немного помог тем, кто испытывает затруднения при выборе блоков питания. Частично обзор является ответом на многие вопросы, которые мне задают в личке и в комментариях, но в планах продолжение (скорее дополнение) данного обзора-объяснения, но уже с другим блоком питания, заметно мощнее. Второй блок питания также заказан для обзора по просьбе читателей и я надеюсь, что он уже где то на подходе ко мне.
Как всегда жду вопросов и предложений в комментариях ?
И все же, что должно быть в нормальном БП
А если кратко по пунктам, то:
Клеммник, при большом токе лучше когда выходных клемм больше одной пары.
Терморезистор (покажу в другом обзоре), в маломощном БП желателен, в мощном обязателен.
Входной дроссель, обязателен если не хотите помех на радиоприемники. да и просто в сеть.
Входной электролитический конденсатор, минимум 400 Вольт, если 450, то вообще отлично, емкость минимум равняется мощности БП в Ваттах.
Высоковольтный транзистор, тут все проще, меньше чем на 600 Вольт еще не встречал (в с такой схемотехникой).
Трансформатор, если грубо, то чем больше, тем лучше. при работе проверить нагрев, если греется более 95-100 градусов — плохо.
Выходной диод, данные есть в тексте, ток не менее 2.5-3 раза от выходного, напряжение не менее 100 Вольт для 12 Вольт БП и не менее 45-60 для 5 Вольт БП
Выходные конденсаторы — Емкость чем больше (но в разумных пределах), тем лучше, но не менее чем 470мкФ на 1 Ампер, лучше 1000мкФ на 1 Ампер. Конденсаторы должны быть LowESR 105 градусов и напряжение не менее 10 Вольт для 5В БП и 25В для 12В БП.
Выходной дроссель, чем больше. тем лучше. Но с максимальным током, соответствующим выходному току БП.
Наличие регулировки выходного напряжения, необязательно, но приветствуется.
Обязательно наличие стабилизации на вторичной стороне.
Обязательно наличие ШИМ контроллера, а не транзисторной схемы.
Все элементы должны быть хорошо прижаты к радиатору/корпусу.
Предохранитель ДОЛЖЕН БЫТЬ.
Обязательно наличие правильных конденсаторов Y типа между сторонами БП (присутствие надписи Y1 на конденсаторе)
Общая аккуратность сборки говорит о контроле со стороны производителя, если БП изначально собран «криво», то от него уже тяжело ждать хороших результатов.
Именно по этим критериям я оцениваю качество блока питания
Товар предоставлен для написания обзора магазином. Обзор опубликован в соответствии с п.18 Правил сайта.
БЕСТРАНСФОРМАТОРНЫЙ БП НА 5В
Это достаточно простая схема бестрансформаторного блока питания. Устройство выполнена на доступных элементах и в предварительной наладке не нуждается. В качестве диодного выпрямителя использован готовый мост серии КЦ405В(Г), также можно использовать любые диоды с напряжением не менее 250 вольт. Электросхема показана на рисунке:
Неполярный конденсатор подобрать на 400-600 вольт, от его емкости зависит сила тока на выходе. Резистор с сопротивлением от 75 до 150 килоом. После диодного моста напряжение порядка 100 вольт, его нужно уменьшит. Для этих целей использован отечественный стабилитрон серии Д814Д.
После стабилитрона уже получаем напряжение 9 вольт, можно также использовать буквально любые стабилитроны на 6-15 вольт. На выходе использован типовой микросхемный стабилизатор на 5 вольт, вся основная нагрузка лежит именно на нем, поэтому стабилизатор следует прикрутить на небольшой теплоотвод, желательно заранее намазав термопастой.
Полярные конденсаторы предназначены для гашения и фильтрации сетевых помех. Устройство работает очень стабильно, но имеет всего один недостаток — малый выходной ток. Ток можно увеличить подбором конденсатора и резистора, в токогасящей цепи. Печатная плата и схема — в архиве.
Устройство сейчас активно используется для маломощных конструкций. Выходной ток достаточно велик, чтобы зарядить мобильный телефон, питать светодиоды и небольшие лампы накаливания. Видео с экспериментами и замерами приводим ниже:
Однако учтите, что из-за отсутствия сетевого трансформатора, есть риск удара током фазы, поэтому все токонесущие элементы БП и девайса, что к нему подключен, должны быть тщательно изолированны! Автор статьи — АКА (Артур).
Форум по источникам питания
Обсудить статью БЕСТРАНСФОРМАТОРНЫЙ БП НА 5В
Простой блок питания 5 В 1 А
Очень часто для питания различных устройств, например, детские электронные игрушки, новогодние гирлянды, возникает необходимость в маломощном блоке питания 5 В, это довольно распространенный тип источника и, если для наладки собранного устройства подойдет лабораторный блок питания, то питать готовую конструкцию конечно же нужно собственным БП 5В.
В данной статье я постараюсь пошагово расписать построение трансформаторного блока питания на 5 вольт специально для начинающих радиолюбителей. Вообще написать статью о БП меня побудили предыдущие публикации:
Простая мигалка на светодиодах
Простейшая мигалка на светодиоде
Программируемый переключатель гирлянд
Светодиодная гирлянда на микроконтроллере
Переключатель ёлочной гирлянды на ШИМ
Во всех перечисленных схемах требуется блок питания 5 В как основной или дополнительный источник. Наш БП 5 В будет трансформаторным, а не импульсным. По моему скромному мнению трансформаторный блок питания собрать и настроить легче, возможно по стоимости и габаритам импульсный предпочтительней, но если у вас завалялся старенький и к тому, же тороидальный «транс» на 7 — 10 В, то как говорится сам бог велел.
Структурная схема блока питания на 5 В:
Каждый блок пронумерован А1-А6. На принципиальной схеме каждый блок будет выделен, так сказать для наглядности. Рассмотрим, что представляет из себя каждый блок.
Сетевой фильтр (А1).
Предназначен для подавления высоковольтных и высокочастотных сетевых помех. С высоковольтными помехами успешно справляется варистор. А высокочастотными помехами займется RC фильтр.
Варистор – это полупроводниковый элемент, характеризующийся сопротивлением. Работает следующим образом: в рабочем режиме сопротивление варистора достаточно велико, напряжение не превышает пороговое значение варистора, и ток через него не течет. Как только напряжение достигает «порога» — сопротивление варистора понижается практически до нескольких десятков Ом и ток начинает протекать через него. Кратковременные высоковольтные импульсы гасятся варистором, а более длительное перенапряжение, как правило, выводит его из строя, иногда даже с громким хлопком.
В нашей схеме блока питания 5 В будем использовать RC фильтр, он уступает по эффективности LC фильтру, но зато дешевле и для нашего маломощного БП вполне подойдет.
Раньше никто не «заморачивался» сетевым фильтром, а теперь, какую бы вы бытовую технику не разобрали, обязательно увидите варистор, RC или LC фильтры тоже встречаются, но реже. Вызвано это массовым использованием импульсных блоков питания, которые передают в сеть такую «кашу» помех, что не всякий потребитель выдержит, поэтому производители электротехники пытаются хоть как-то обезопасить свою продукцию. Одним словом не рекомендую убирать из схемы блока питания сетевой фильтр.
Трансформатор (А2).
В нашем БП 5 В трансформатор играет ключевую роль, именно он понижает (преобразует) сетевое питание 220 В в низковольтное. Трансформатор должен быть силовым, рассчитан на сетевую частоту 50 Гц, с первичной обмоткой на 220 В и одной вторичной обмоткой на 7 — 10 В. Номинальная мощность трансформатора 4 — 8 Вт. Конструкция (тороидальный, броневой) в принципе особой роли не играет, какой найдете.
Еще такой момент, на трансформаторе указывают действующее значение напряжения (Uд), которое можно проверить, измерив вольтметром. А на выходе после фильтра (блок А4), по сути после диодного моста и сглаживающего конденсатора, мы получим амплитудное значение (Uа). Зависимость между амплитудным и действующим напряжениями такая:
Uа = 1,41xUд
Т.е. если в блоке питания вторичная обмотка трансформатора выдает 7 — 10 В, то на фильтре-конденсаторе (А4) мы приблизительно получим 10 — 14 В. Забегая наперед скажу, что для нас это не опасно, т.к. стабилизатор напряжения (А5) работает до 40 В на входе. Теоретически, да и практически, мы можем взять трансформатор с большим напряжением и на выходе стабилизатора получить необходимые 5 В. Куда денется разница? Правильно – в тепло! А нам это не надо, мы строим рациональный блок питания 5 В.
Выпрямитель (А3).
Превращает переменное напряжение на входе в постоянное на выходе. Будем использовать двухполупериодный выпрямитель – диодный мост.
Фильтр (А4).
Предназначен для сглаживания напряжения после выпрямителя. Используется обычный электролитический конденсатор достаточно большой емкости. Чем больше емкость конденсатора, тем меньше пульсации. У конденсатора кроме емкости есть еще такой параметр как напряжение, будьте внимательны и берите конденсаторы с запасом. Мы условились, что в блоке питания на 5 В вторичная обмотка трансформатора (А2) будет на 7 — 10 В и с учетом повышения напряжения в 1,41 раз возьмем конденсатор не менее 25 В. В момент, когда конденсатор заряжается, протекающий через диодный мост ток увеличивается т.к. необходимо обеспечить и заряд и нагрузку. Обратное напряжение диода тоже велико – происходит суммирование входного и выходного напряжений. Поэтому диоды для выпрямителя нужно подбирать с запасом по параметрам.
Стабилизатор напряжения (А5).
Это микросхема, служит для стабилизации диапазона напряжений на входе в четко установленное значение на выходе. Логично, что входное напряжение должно быть больше выходного, как правило, не менее чем на 3 В. Максимальный порог обычно ограничен 30 — 40 В. Стабилизатор лучше брать в корпусе TO220 и установить на радиатор, по крайней мере, в нашем блоке питания на 5 В я рекомендую это сделать.
Индикатор (А6).
В повседневной жизни мы уже настолько привыкли, что любая техника нам весело подмигивает светодиодом, когда мы ее включаем, то я решил, что индикатор рабочего режима не помешает в БП 5 В. Он состоит из светодиода и токоограничивающего резистора. Светодиод красного или зеленого цвета свечения на напряжение 1,5 В или 3 В, только посчитайте правильно сопротивление резистора. Сопротивление токоограничивающего резистора рассчитывается по формуле:
R = (Uпит — Uсвет)/Iсвет, где
Uпит – напряжение источника питания;
Uсвет – прямое напряжение светодиода;
Iсвет – прямой ток светодиода.
Рекомендую воспользоваться отличным калькулятором для расчета токоограничивающего резистора.
Пора переходить от теории к практике. Вашему вниманию предлагается принципиальная схема блока питания 5 В:
Для наглядности на схеме БП выделены блоки согласно структурной схемы. Пройдемся по схеме.
Первым идет предохранитель FU1, не забывайте про него в своих конструкциях, это очень важный элемент. Нередко, жертвуя собой, он спасает всю схему. Предохранитель должен быть рассчитан на ток 0,15 А, можно взять и мощней, но до 0,5 А, это на тот крайний случай когда 0,15 А сгорает. Все зависит от качества трансформатора. Больше 0,5 А не ставьте ни в коем случае!
Выключатель SA1 любой подходящий, лучше конечно если у него будет две группы контактов как показано на схеме. Отлично подойдет на 250 В, 6 А. Ставить с подсветкой в блок питания не советую, у нас в качестве индикатора будет светодиод который стоит на выходе БП и в отличии от неонки в кнопке сигнализирует о работе всех предстоящих компонентов.
Далее по схеме блока питания 5 В идет варистор RU1. Можно любой, я поставил JVR-07N471K. Главное чтобы так называемое классификационное напряжение было 470 В, не меньше – будет греться, и не больше – будет пропускать перенапряжение.
Сопротивление резисторов R1 и R2 5 — 20 Ом, мощность до 2 Вт. Если при сборке блока питания эти резисторы у вас окажутся рядом – оденьте на них термоусадку или кембрик, таким образом, их нужно изолировать друг от друга, потому что собственная изоляция резисторов штука ненадежная. На предлагаемой ниже печатной плате эти резисторы разнесены, тем не менее, лишняя изоляция не повредит.
Конденсатор C1 неэлектролитический пленочный серии К73-17 номинальное напряжение 630 В, емкость 0,1 — 0,47 мкФ.
Про трансформатор Т1 для блока питания 5 В уже говорили, вкратце напомню – первичная обмотка 220 В, вторичная 7 — 10 В, мощность 4 — 8 Вт.
Диодный мост VD1 рекомендую брать готовый, конечно если есть желание можно спаять из диодов. При подключении смотрите маркировку на корпусе. Если все же решили собрать из диодов, напомню, что на корпусе диода полоской маркируется катод, как определить катод на схеме смотрите рисунок, красным отмечена буква «К» это он и есть. Что касается параметров, для нашего БП 5 В берем мост с запасом, я выбрал KBL01.
Фильтр блока питания, он же конденсатор электролитический C2 типа К50-35. Электролитические конденсаторы имеют полярность, на корпусе маркируется минус, в схеме указывается плюс, будьте внимательны, если перепутаете ба-бах обеспечен. Тоже произойдет, если напряжение питания превысит номинальное конденсатора. Емкость 2200 — 4700 мкФ, меньше нельзя из-за роста пульсаций, больше — нет смысла. Напряжение 25 В и выше. Не забывайте мы условились, что в собираемом БП вторичная обмотка на 10 В, не больше, учитывая повышение в 1,41 раз, получаем с запасом 25 В. Вообще, при подборе трансформатора умножайте примерно на 1,5 подаваемое на конденсатор напряжение (т.е. с учетом 1,41) – это будет запас на прочность.
Стабилизатор напряжения также важный компонент схемы блока питания на 5 В. Есть отечественные, есть импортные аналоги выбирать вам. Я остановился на L7805A, максимальное входное напряжение – 35 В, выходное – 5 В, выходной ток до 1 А, корпус TO220. Конденсатор C3 рекомендуется для предотвращения самовозбуждения стабилизаторов. Подойдет обычный керамический многослойный серии К10-17Б, емкость 0,1 — 4,7 мкФ.
Последний элемент блока питания 5 В – индикатор работы. Светодиод HL1 и токоограничивающий резистор R3. Светодиод АЛ307БМ, сопротивление резистора согласно расчетам 300 Ом, мощность 0,125 Вт. У светодиода, как и у диода, есть катод, и анод не перепутайте при подключении. Определить полярность поможет мультиметр в режиме омметра или в режиме проверки диодов, при правильном подключении светодиод загорится.
5 В блок питания собран на одностороннем фольгированном стеклотекстолите размерами 60х26 мм. Предохранитель FU1, выключатель SA1 и трансформатор Т1 располагаются отдельно. Светодиод HL1 по желанию, его можно вынести на корпус.
Печатная плата блока питания 5 В со стороны элементов выглядит так:
А со стороны выводов элементов выглядит следующим образом:
Предлагаю вам скачать печатную плату блока питания 5 В в формате .lay в конце этой статьи.
В наладке правильно собранный блок питания 5 В не нуждается.
Список файлов
bp_5v.lay
Печатная плата блока питания 5 В
- Загрузок: 1541
- Размер: 23 Kb
В разделы: Советы Схемы → Простой блок питания
Как самому собрать простой блок питания и мощный источник напряжения.
Порой приходится подключать различные электронные приборы, в том числе самодельные, к источнику постоянного напряжения 12 вольт. Блок питания несложно собрать самостоятельно в течении половины выходного дня. Поэтому нет необходимости приобретать готовый блок, когда интереснее самостоятельно изготовить необходимую вещь для своей лаборатории.
Блок питания 12в
Каждый, кто захочет сможет изготовить 12 — ти вольтовый блок самостоятельно, без особых затруднений.
Кому-то необходим источник для питания усилителя, а кому запитать маленький телевизор или радиоприемник …
Шаг 1: Какие детали необходимы для сборки блока питания …
Для сборки блока, заранее подготовьте электронные компоненты, детали и принадлежности из которого будет собираться сам блок ….
-Монтажная плата.
-Четыре диода 1N4001, или подобные. Мост диодный.
-Стабилизатор напряжения LM7812.
-Маломощный понижающий трансформатор на 220 в, вторичная обмотка должна иметь 14В — 35В переменного напряжения, с током нагрузки от 100 мА до 1А, в зависимости от того какую мощность необходимо получить на выходе.
-Электролитический конденсатор емкостью 1000мкФ — 4700мкФ.
-Конденсатор емкостью 1uF.
-Два конденсатора емкостью 100nF.
-Обрезки монтажного провода.
-Радиатор, при необходимости.
Если необходимо получить максимальную мощность от источника питания, для этого необходимо подготовить соответствующий трансформатор, диоды и радиатор для микросхемы.
Шаг 2: Инструменты ….
Для изготовления блока необходимы инструменты для монтажа:
-Паяльник или паяльная станция
-Кусачки
-Монтажный пинцет
-Кусачки для зачистки проводов
-Устройство для отсоса припоя.
-Отвертка.
И другие инструменты, которые могут оказаться полезными.
Шаг 3: Схема и другие …
Для получения 5 вольтового стабилизированного питания, можно заменить стабилизатор LM7812 на LM7805.
Для увеличения нагрузочной способности более 0,5 ампер, понадобится радиатор для микросхемы, в противном случае он выйдет из строя от перегрева.
Однако, если необходимо получить несколько сотен миллиампер (менее, чем 500 мА) от источника, то можно обойтись без радиатора, нагрев будет незначительным.
Кроме того, в схему добавлен светодиод, чтобы визуально убедиться, что блок питания работает, но можно обойтись и без него.
Блок питания 12в 30а
Схема блока питания 12в 30А.
При применении одного стабилизатора 7812 в качестве регулятора напряжения и нескольких мощных транзисторов, данный блок питания способен обеспечить выходной ток нагрузки до 30 ампер.
Пожалуй, самой дорогой деталью этой схемы является силовой понижающий трансформатор. Напряжение вторичной обмотки трансформатора должно быть на несколько вольт больше, чем стабилизированное напряжение 12в, чтобы обеспечить работу микросхемы. Необходимо иметь в виду, что не стоит стремиться к большей разнице между входным и выходным значением напряжения, так как при таком токе теплоотводящий радиатор выходных транзисторов значительно увеличивается в размерах.
В трансформаторной схеме применяемые диоды должны быть рассчитаны на большой максимальный прямой ток, примерно 100А. Через микросхему 7812 протекающий максимальный ток в схеме не составит больше 1А.
Шесть составных транзисторов Дарлингтона типа TIP2955 включенных параллельно, обеспечивают нагрузочный ток 30А (каждый транзистор рассчитан на ток 5А), такой большой ток требует и соответствующего размера радиатора, каждый транзистор пропускает через себя одну шестую часть тока нагрузки.
Для охлаждения радиатора можно применить небольшой вентилятор.
Проверка блока питания
При первом включении не рекомендуется подключать нагрузку. Проверяем работоспособность схемы: подсоединяем вольтметр к выходным клеммам и измеряем величину напряжения, оно должно составлять 12 вольт, или значение очень близко к нему. Далее подключаем нагрузочный резистор 100 Ом, мощностью рассеивания 3 Вт, или подобную нагрузку — типа лампы накаливания от автомобиля. При этом показание вольтметра не должно изменяться. Если на выходе отсутствует напряжение 12 вольт, отключите питание и проверьте правильность монтажа и исправность элементов.
Перед монтажом проверьте исправность силовых транзисторов, так как при пробитом транзисторе напряжение с выпрямителя прямиком попадает на выход схемы. Чтобы избежать этого, проверьте на короткое замыкание силовые транзисторы, для этого измерьте мультиметром по раздельности сопротивление между коллектором и эмиттером транзисторов. Эту проверку необходимо провести до монтажа их в схему.
Блок питания 3 — 24в
Схема блока питания выдает регулируемое напряжение в диапазоне от 3 до 25 вольт, при токе максимальной нагрузки до 2А, если уменьшить токоограничительный резистор 0,3 ом, ток может быть увеличен до 3 ампер и более.
Транзисторы 2N3055 и 2N3053 устанавливаются на соответствующие радиаторы, мощность ограничительного резистора должно быть не менее 3 Вт. Регулировка напряжения контролируется ОУ LM1558 или 1458. При использовании ОУ 1458 необходимо заменить элементы стабилизатора, подающие напряжение с вывода 8 на 3 ОУ с делителя на резисторах номиналом 5.1 K.
Максимальное постоянное напряжение для питания ОУ 1458 и 1558 36 В и 44 В соответственно. Силовой трансформатор должен выдавать напряжение, как минимум на 4 вольт больше, чем стабилизированное выходное напряжение. Силовой трансформатор в схеме имеет на выходе напряжение 25.2 вольт переменного тока с отводом посредине. При переключении обмоток выходное напряжение уменьшается до 15 вольт.
Схема блока питания на 1,5 в
Схема блока питания для получения напряжения 1,5 вольта, используется понижающий трансформатор, мостовой выпрямитель со сглаживающим фильтром и микросхема LM317.
Схема регулируемого блока питания от 1,5 до 12,5 в
Схема блока питания с регулировкой выходного напряжения для получения напряжения от 1,5 вольта до 12,5 вольт, в качестве регулирующего элемента применяется микросхема LM317. Ее необходимо установить на радиатор, на изолирующей прокладке для исключения замыкания на корпус.
Схема блока питания с фиксированным выходным напряжением
Схема блока питания с фиксированным выходным напряжением напряжением 5 вольт или 12 вольт. В качестве активного элемента применяется микросхема LM 7805, LM7812 она устанавливается на радиатор для охлаждения нагрева корпуса. Выбор трансформатора приведен слева на табличке. По аналогии можно выполнить блок питания и на другие выходные напряжения.
Схема блока питания мощностью 20 Ватт с защитой
Схема предназначена для небольшого трансивера самодельного изготовления, автор DL6GL. При разработке блока ставилась задача иметь КПД не менее 50%, напряжение питания номинальное 13,8V, максимум 15V, на ток нагрузки 2,7а.
По какой схеме: импульсный источник питания или линейный?
Импульсные блоки питания получается малогабаритный и кпд хороший, но неизвестно как поведет себя в критической ситуации, броски выходного напряжения …
Несмотря на недостатки выбрана схема линейного регулирования: достаточно объемный трансформатор, не высокий КПД, необходимо охлаждение и пр.
Применены детали от самодельного блока питания 1980-х годов: радиатор с двумя 2N3055. Не хватало еще только µA723/LM723-регулятор напряжения и несколько мелких деталей.
Регулятор напряжения напряжения собран на микросхеме µA723/LM723 в стандартная включении. Выходные транзисторы Т2, Т3 типа 2N3055 для охлаждения устанавливаются на радиаторы. При помощи потенциометра R1 устанавливается выходное напряжение в пределах 12-15V. При помощи переменного резистора R2 устанавливается максимальное падение напряжение на резисторе R7, которое составляет 0,7В (между контактами 2 и 3 микросхемы).
Для блока питания применяется тороидальный трансформатор (может быть любой по вашему усмотрению).
На микросхеме MC3423 собрана схема срабатывающая при превышении напряжения (выбросах) на выходе блока питания, регулировкой R3 выставляется порог срабатывания напряжения на ножке 2 с делителя R3/R8/R9 (2,6V опорное напряжение), с выхода 8 подается напряжение открывающее тиристор BT145, вызывающее короткое замыкание приводящее к срабатыванию предохранителя 6,3а.
Для подготовки блока питания к эксплуатации (предохранитель 6,3а пока не участвует) выставить выходное напряжение например, 12.0В. Нагрузите блок нагрузкой, для этого можно подключить галогенную лампу 12В/20W. R2 настройте, что бы падение напряжение было 0,7В (ток должен быть в пределах 3,8А 0,7=0,185Ωх3,8).
Настраиваем срабатывание защиты от перенапряжения, для этого плавно выставляем выходное напряжение 16В и регулируем R3 на срабатывание защиты. Далее выставляем выходное напряжение в норму и устанавливаем предохранитель (до этого ставили перемычку).
Описанный блок питания можно реконструировать для более мощных нагрузок, для этого установите более мощный трансформатор, дополнительно транзисторы, элементы обвязки, выпрямитель по своему усмотрению.
Самодельный блок питания на 3.3v
Если необходим мощный блок питания, на 3,3 вольта, то его можно изготовить, переделав старый блок питания от пк или используя выше приведенные схемы. К примеру, в схема блока питания на 1,5 в заменить резистор 47 ом большего номинала, или поставить для удобства потенциометр, отрегулировав на нужное напряжение.
Трансформаторный блок питания на КТ808
У многих радиолюбителей остались старые советские радиодетали, которые валяются без дела, но которые можно с успехом применить и они верой и правдой вам долго будут служить, одна из известных схем UA1ZH, которая гуляет по просторам интернета. Много копий и стрел сломано на форумах при обсуждении, что лучше полевой транзистор или обычный кремниевый или германиевый, какую температуру нагрева кристалла они выдержат и кто из них надежнее?
У каждой стороны свои доводы, ну а вы можете достать детали и смастерить еще один несложный и надежный блок питания. Схема очень простая, защищена от перегрузки по току и при параллельном включении трех КТ808 может выдать ток 20А, у автора использовался такой блок при 7 параллельных транзисторов и отдавал в нагрузку 50А, при этом емкость конденсатора фильтра была 120 000 мкф, напряжение вторичной обмотки 19в. Необходимо учитывать, что контакты реле должны коммутировать такой большой ток.
При условии правильного монтажа, просадка выходного напряжения не превышает 0.1 вольта
Блок питания на 1000в, 2000в, 3000в
Если нам необходимо иметь источник постоянного напряжения на высокое напряжение для питания лампы выходного каскада передатчика, что для этого применить? В интернете имеется много различных схем блоков питания на 600в, 1000в, 2000в, 3000в.
Первое: на высокое напряжение используют схемы с трансформаторов как на одну фазу, так и на три фазы (если имеется в доме источник трехфазного напряжения).
Второе: для уменьшения габаритов и веса используют бестрансформаторную схему питания, непосредственно сеть 220 вольт с умножением напряжения. Самый большой недостаток этой схемы — отсутствует гальваническая развязка между сетью и нагрузкой, как выход подключают данный источник напряжения соблюдая фазу и ноль.
В схеме имеется повышающий анодный трансформатор Т1 (на нужную мощность, к примеру 2500 ВА, 2400В, ток 0,8 А ) и понижающий накальный трансформатор Т2 — ТН-46, ТН-36 и др. Для исключения бросков по току при включении и защите диодов при заряде конденсаторов, применяется включение через гасящие резисторы R21 и R22.
Диоды в высоковольтной цепи зашунтированы резисторами с целью равномерного распределения Uобр. Расчет номинала по формуле R(Ом)=PIVх500. С1-С20 для устранения белого шума и уменьшения импульсных перенапряжений. В качестве диодов можно использовать и мосты типа KBU-810 соединив их по указанной схеме и, соответственно, взяв нужное количество не забывая про шунтирование.
R23-R26 для разряда конденсаторов после отключения сети. Для выравнивания напряжения на последовательно соединенных конденсаторах параллельно ставятся выравнивающие резисторы, которые рассчитываются из соотношения на каждые 1 вольт приходится 100 ом, но при высоком напряжении резисторы получаются достаточно большой мощности и здесь приходится лавировать, учитывая при этом, что напряжение холостого хода больше на 1,41.
Еще по теме
Трансформаторный блок питания 13,8 вольта 25 а для КВ трансивера своими руками.
Трансформаторный блок питания
Ремонт и доработка китайского блока питания для питания адаптера.
Доработка блока питания
Схемы блоков питания
- Схемы защиты источника постоянного напряжения DC
- Защита от перенапряжения
- Схема блока питания 13,8V/20A
- Зарядное устройство 12V
- Зарядка от источника питания 13.8V
- Схема блока питания 28V/20A
- Источник питания для усилителя низкой частоты с низким уровнем шума
- Аудиофильский фильтр по питанию
- Блок питания 13.8V / 10А
- Схема блока питания 13.8V/40A
- Источник питания 13.8V, ток 25A
- Схема блока питания 28V / 50A
- Регулируемый источник питания 1.25V-25V / 2.5A
- Схема блока питания 24В/5В DC/DC
- Преобразователь напряжения DC/DC с низкого напряжения на высокое
- 0-30V 3A схема регулируемого источника питания
- Схема. Регулируемый блок питания с пределами выходного напряжения от 2V до 36V 10A
- Блок питания 13.8V 23A на полевых транзисторах (MOSFET)
- Схема. Источник питания 20A
- Источник питания с умножением напряжения
- Блок питания 13.8V / 30A на мощном полевом транзисторе
- Источник питания 30A на мощном полевом транзисторе
- Схема блока питания 12V / 20A с использованием транзистора PNP структуры
- Схема источника питания 13.8V 20A с применением N-канального полевого транзистора BUZ11
- Контроль потребляемого тока от источника DC
- Применение дополнительной фильтрации питающего напряжения — 100dB
- Маломощный умножитель напряжения DCDC 12V до 138V
- Блок питания с цифровым LCD дисплеем
- Конвертер напряжения с 1.5V на 5V 200mA
- Регулируемый блок питания (преобразователь) с 5V на +/-15V
- Блок питания с регулировкой 30.5V / 1A
- Блок питания 22 ампера 13,8 вольт на транзисторах КТ819А
- Источник питания 13.8V / 20A с защитой
Схемы. Самодельный блок питания на 1,5 вольта, 3 вольта, 5 вольт, 9 вольт, 12 вольт, 24 вольта. Стабилизатор 7812, 7805
Импульсные блоки питания на 5 вольт это пожалуй самые распространенные адаптеры для питания различных устройств: электронного термометра, микрокалькулятора, электронных часов и т.п
Базовым модулем этой схемы импульсного блока питания считается преобразователь напряжения на трансформаторе и транзисторах VT1, VT2, включенных по полумостовой схеме. Диодный мост предназначен для выпрямления переменного сетевого напряжения. На компонентах R1, VD2 – VD4 собран классический параметрический стабилизатор, который вместе с конденсаторами C2 – C4 является делителем напряжения.
Задающего генератор запитан напряжением, снимаемым с VD2. Резистор R1 выполняет две функции: он является балластным в стабилизаторе и снижает ток потребления от сети в момент возможного случайного короткого замыкания на выходе импульсного блока питания на 5 вольт.
Операционный усилитель К140УД2А включенный по схеме мультивибратора является задающим генератором. С помощью конденсатора C7 осуществляется гальваническая развязка между задающим генератором и вторым транзистором.
Трансформатор сделан своими руками на ферритовом кольце марки 2000НМ К12х8х3. Его первичная обмотка содержит 500 витков провода ПЭВ-2 диаметром 0,15мм, а вторичная 50 витков для 5 вольт того же провода диаметром 0,31 с отводом посередине.
Регулировка импульсного блока питания состоит в подборке резисторов R1 и R9 под заданное значение тока нагрузки. R9 подбирают исходя из напряжения насыщения первого транзистора, которое замеряют с помощью осциллографа.
Величину сопротивления R1 нужно подобрать таким образом, чтобы при нормальной нагрузке ток, проходящий через стабилитроны VD3, 4, был более 5 мА.
Особенность БП состоит в управление моментом открытия MOSFET транзистора VT2 IRF830. Если текущее значение входного сетевого уровня напряжения меньше, напряжения стабилизации VD5 минус падение напряжения на сопротивление R3, то VT1 будет заперт. Поэтому через сопротивление R4 следует положительное напряжение на VT2 и он ноткрыт. Через VT2 в данный момент течет ток и текущее значение сетевого переменного напряжения заряжает емкость С2. В момент перехода синусойды через точку нуля его обратный разряд в блок питания исключает диод VD7.
Если входное напряжение сети выше порогового, следующий через стабилитрон VD5 ток открывает транзистор VТ1. Он своим коллектором шунтирует затвор VT2, и он закрывается. Поэтому, С2 заряжается только до определенного уровня напряжения.
VТ2 открывается только при низком напряжении, и его рассеивающая мощность очень мала. Стабильность работы БП зависит от управляющего напряжения стабилитрона, поэтому, если нам потребуется запитать конструкцию с микроконтроллером, то выход необходимо дополнить линейным стабилизатором.
Зашитный резистор R1 снижает скачок напряжения в момент начального включения. VD6 ограничивает максимальный уровень напряжение на управляющем электроде VT2 в районе 15 вольт. Т.к при переключении VТ2 генерируются электромагнитные помехи. Чтобы их избежать используется LC фильтр, из L1 и С1.
N/B! схема напрямую связана с сетью и не имеет гальванической развязки, поэтому соблюдайте осторожность при наладке, регулировке и эксплуатации БП.
Маломощный КУ101 и транзистор КТ361 образуют в этой схеме блока питания узел защиты от короткого замыкания.
Узел защиты от перенапряжения при пробое выходного транзистора — тиристор Ку202, стабилитрон КС162, предохранитель и входной конденсатор 2200 мкф. Именно запас его энергии позволяет сжечь предохранитель, так как номинальный входной ток стабилизатора при максимальной нагрузке (5А) не првышает 1.5 ампера (и сетевой трансформатор то же). При превышении напряжения на выходе их срабатывание пережигает предохранитель спасая нагрузку. Если этого условия не требуется, указанные элементы
совершенно не нужны.
Подстроечный резистор 680 ом — установка выходного напряжения, низкоомный 0.1 ом в цепи бызы транзистора — установка тока срабатывания защиты.
При данном номинале около 6 ампер. Если нужен другой порог защиты подбирать (когда на нем более 0.7 вольта срабатывает защита, ну а далее по закону Ома). Конденсатор номиналом 22Н в цепи базы транзистора КТ315 (на схеме он помечен одной звездочкой) определяет частоту работы преобразователя. Лучше 18-20 кГц ставить (меньше — свистом потом доймет). У меня получилось около 20, выше не пробовал — тут особенно большую роль играет компоновка деталей, длина проводников и их сечение(особенно).
Конденсаторы
на входе и выходе стабилизатора, помеченные на схеме двумя звездочками, обязательно высокочастотные (я ставил 33 мкф на 30 вольт типа К53-1 или К53-4 по 15 штук в параллель на отдельной плате и располагал параллельно основной, так что размер стабилизатора получался достаточно маленький).
Импорьные, например от БП персоналок, идут без проблем. Наши К50-35, например, немного греются, но работают. К50-16 если уж деваться некуда, на высоких частотах теряют со временем емкость
(К50-6 сразу в мусор). Диоды КД213 — мощные высокочастотные, при замене на другие обратить на это внимание. Обычные, например КД202, не подойдут. Идеальный вариант от БП персоналок. Их там по два в одном корпусе идет. Внешне смахивают на силовые транзистоы. Катушки индуктивности намотаны на броневых сердечниках. Индуктивность L2 определяет выходную мощность стабилизатора, поэтому размером меньше, чем указано на схеме, не ставить. Лучше больше (в меру). Индуктивность L1 фильтрует выходное напряжение, поэтому и размером меньше.
Как сделать блок питания своими руками
, об этом пойдет речь в данной статье. Выходное стабилизированное напряжение блока – 5 вольт, номинальный ток нагрузки 2 ампера. Выход блока питания имеет защиту от короткого замыкания. Принципиальная схема устройства показана на рисунке 1.
В схеме применен унифицированный накальный трансформатор ТН-220-50
. Данные на него можно посмотреть в таблице ниже.
ТН2-127/220-50, параметры
Данные трансформаторы имеют несколько модификаций. Поэтому подключение первичной обмотки у них отличается. Если трансформатор рассчитан только на напряжение 220 вольт, то это напряжение надо подключать к выводам 1 и 5 первичной обмотки, см. рисунок 2.
ТН2-127/220-50, схема включения
Если в своем обозначении трансформатор имеет 127, то его схема показана на рисунке 3. В этом случае надо будет еще поставить перемычку между выводами 2 и 4 первичной обмотки. Выходное переменное напряжение величиной 6,3 вольта поступает на выпрямительный мост, состоящий из четырех диодов КД202В
, можно применить и готовый мост на ток не менее четырех ампер. Например, из импортных, это RS401, KBL005
. Шести амперные мосты – KBU6A, RS601, BR605, KBPC6005
и др. Постоянное напряжение на конденсаторе фильтра будет примерно равно 6,6×1,41= 8,8 вольт. Основой стабилизатора служит микросхема К157ХП2, в состав которой входит источник опорного напряжения с устройством управления временем включения и выключения, усилитель сигнала рассогласования, регулирующий элемент с токовой тепловой защитой. Имеет все то, что нам надо! Правда в состав микросхемы входят еще два транзистора для генератора стирания и тока подмагничивания магнитофонов (микросхема то магнитофонная), но мы их использовать не будем. В качестве регулирующего транзистора в схеме используется мощный составной транзистор КТ829А (схема Дарлингтона). В крайнем случае, можно применить менее мощный транзистор КТ972А или соответствующие импортные, какие ни будь TIP120, 121,122, имеющий ток коллектора пять ампер.
И так, как уже говорилось выше, схема имеет вывод включения/выключения — 9. Что бы включить стабилизатор надо на этот вывод подать напряжение не ниже двух вольт. В первый момент после подачи напряжения на вход стабилизатора, это напряжение формируется цепочкой R1 и С2. За время протекания тока заряда этого конденсатора успевает включиться сам стабилизатор и часть его выходного напряжения через резистор обратной связи так же подается на вывод 9. Это удерживающее напряжение для поддержания стабилизатора в рабочем состоянии. Вывод 8 микросхемы, это выход напряжения источника опорного напряжения. У данной микросхемы это напряжение равно 1,3 вольта. С8 – конденсатор фильтра и одновременно конденсатор задержки включения стабилизатора. Таким образом, если у вас не будет включаться стабилизатор, то надо будет увеличить емкость конденсатора С2. Т.е. увеличить время заряда этого конденсатора, что бы успел включиться стабилизатор.
Чтобы выключить стабилизатор, надо нажать на кнопку SA3 – Стоп. Она зашунтирует вывод 9 DA1 на общий провод, открывающее напряжение пропадет, стабилизатор закроется. Прекрасная микросхема, напряжение выключенного стабилизатора в моем случае равно всего 7,6 мВ. То же самое произойдет, т.е. стабилизатор выключится, когда в его выходной цепи произойдет короткое замыкание. Так же пропадет открывающее напряжение. Через резистор R1 напряжение на вывод 9 поступать не будет, так как уже заряженный конденсатор для постоянного тока имеет очень большое сопротивление. В таком состоянии схема может находиться сколько угодно долго. Для повторного запуска стабилизатора необходимо или снять напряжение питания и снова подать, или нажать на кнопку пуск. В этом случае открывающее напряжение на вывод 9 поступит через резистор R1.
Блок питания нужен всем. Музыканту-металлисту надо чем-то питать свои «примочки» к электрогитаре, радиолюбителю — приемники или всякие поделки на светодиодах-транзисторах, простому люду — антенные усилители к телевизору и так далее. Но купить готовое устройство не всегда получается — хотя бы даже из-за цены. Тем более нет на это желания, когда точно знаешь, что без дела валяется исправный понижающий трансформатор. Вот его-то мы и приспособим давать чистые девять вольт.
С дополнениями и изменениями от 09.11.15
Блок питания собран уже бессчетное количество раз. При правильном монтаже и исправных компонентах запускается всегда. Допускаются отклонения в номиналах элементов.
«Сердцем» блока питания (далее — БП) является понижающий трансформатор
, без него нет смысла городить огород. Называется он так оттого, что понижает переменное розеточное напряжение 220 вольт в переменное же другого напряжения. Например, до 36, или 12, или даже 5. Но для наших целей необходим трансформатор, у которого на вторичной, выходной обмотке (не сетевой, та — входная и первичная) будет 12-15 вольт «переменки». Можно и немного больше, до 20, но нецелесообразно. Хорошо подходят трансформаторы из отслуживших свое магнитофонов, радиоприемников, других блоков питания, в особенности, если ранее устройство как раз и жило под напряжением девять вольт. В иллюстрациях к этой статье, например, я использовал полусгоревший трансформатор от роутерного БП. От скачка напряжения в нем сработал термопредохранитель, и напряжение на выходе исчезло (в современные трансформаторы встраивают такие одноразовые предохранители, которые разрывают цепь в случае перегрева. А перегрев может наступить либо тогда, когда через предохранитель «первички» течет большой ток (надолго повысилось напряжение в сети или трансформатору дали неподъемную нагрузку), либо когда перегревается сам трансформатор (его перегрузили или в корпусе БП очень-очень жарко). Предохранитель скрыт в начале первичной обмотки, и можно было его заменить аналогичным, но я просто бросил перемычку в обход. А для безопасности можно добавить обычную плавкую вставку 0,2 — 0,5 А).
Еще одна важная характеристика трансформатора — выдаваемый им ток. Тут уже надо примерно знать, сколько будет потреблять устройство, которому мы делаем БП. Для небольших светодиодных поделок хватит и 100 мА (а это пять светодиодов, подсоединенных параллельно друг к другу, причем установлены максимальные для них 20 мА), радиоприемники тоже много не едят (до 250 мА), простейшая гитарная «примочка»-дисторшн, питаемая от «Кроны», нуждается в 10-20 мА. Уже по внешнему виду трансформатора можно примерно судить, на какой ток он рассчитан. Главное — не перегружать его, а если нужно питать что-то прожорливое (ток более 1 А), то и блок питания должен быть соответствующий. Симптомы перегрузки, когда трансформатор, что называется, «не вывозит» — падает напряжение, греется магнитопровод и обмотки, появляется гудение, и, наконец, дым. А электроника вся на дыме работает. И как только он из нее выходит — она и перестает…
Далее нужен выпрямитель
. Его задача — преобразование переменного тока в постоянный. Все описанные ранее устройства питаются постоянным током. Я использую готовый диодный мост, но можно заменить его четырьмя одинаковыми диодами с адекватным запасом тока (1N4004 хватит с головой). Подключив диодный мост ко «вторичке» трансформатора, можно увидеть, что ее 12 переменных
вольт превращаются в 11 или даже 10,8 постоянных
. Так и должно быть. Это диоды открываются при напряжении 0,6 вольта, а в диодном мосту одновременно работают два диода из четырех. Вот и пропадает по 1,2 вольта на каждом полупериоде колебаний.
И теперь, собственно, та часть, из-за которой блок носит гордое название «стабилизированный», то есть имеющий постоянное напряжение на своем выходе вне зависимости от того, что у него на входе (в разумных пределах, конечно). С
табилизатор
. Я использую трехногую микросхему 7809, где 78 указывает на стабилизацию положительной полярности напряжения, а 09 — число стабилизированных вольт (нетрудно догадаться, что если нужно питать какое-то пятивольтовое устройство, то в магазине надо спрашивать 7805, а трансформатор можно взять с чуть меньшим напряжением на «вторичке»). Три ноги у нее не случайно — на одну приходит нестабилизированное входное напряжение, другая присоединяется к общей шине («минусу»), а с третьей снимается стабилизированное постоянное напряжение. Для нормальной работы микросхем этой серии необходимо, чтобы входное напряжение было хотя бы на 2 вольта выше выходного. То есть 9+2=11 В. Столько же и остается после диодного моста, мы отлично сюда попадаем.
Глядя на график выпрямленного диодным мостом напряжения, язык не повернется назвать его постоянным. Оно пульсирует. Для сглаживания этих «горбов» нужны конденсаторы. В принципе, вполне хватит двух электролитических, но по правилам хорошего тона, чтобы продлить им жизнь, хорошо бы еще вставить и два керамических на 100-200 нФ. Электролитические я использую на 470-1000 мкФ, 25 вольт по входу и 16 вольт по выходу. Почему так, в чем разница? Отвечаю. Если к диодному мосту поцепить электролитический конденсатор, то на его ножках образуется напряжение, в 1,41 раза большее, чем на мосту. 11*1,41=15,51 В. Ставить конденсатор на максимальных 16 вольт, честно говоря, с таким «запасом» немного неправильно. Если на «первичку» попадет не 220, а 240 вольт, то и на «вторичке» уже будет явно не 11. И репу шестнадцативольтового конденсатора может разорвать. Закидав его ошметками все, что рядом. По этой же причине пробный пуск любого
устройства, содержащего электролитические конденсаторы, надо осуществлять так, чтобы они не были направлены в сторону рук, лиц и глаз. Желательно даже накрыть чем-то «шайтан-машину» и нацепить защитные очки. А вот по девятивольтовому выходу конденсатор на 16 вольт — самое оно. Можно, конечно, и стовольтовый поставить, но он: а) дороже, б) больше размерами. Ничто не мешает и не 470 мкФ поставить, а больше. 1000 мкФ, 4700 мкФ, 10000 мкФ, наконец. Чем больше — тем менее будет подвержена влиянию перепадов напряжения цепь. Часто можно наблюдать, что, выдернув из розетки шнур радиоприемника, он еще поет несколько секунд, затихая. Но со временем при таких же махинациях приемник поет все короче и короче. Это конденсаторы стареют, теряют емкость. Можно, конечно, заставить всю комнату спараллеленными конденсаторами на 10000 мкФ, и тогда приемник, пожалуй, сможет автономно проработать целый день после их зарядки, но чем больше емкость конденсатора, тем он: а) дороже, б) больше размерами. Где-то это уже читали? Такая вот корреляция (связь между несколькими величинами).
Теперь — что касается «продления жизни». Как в выпрямленном, так и стабилизированном напряжении могут существовать высокочастотные переменные составляющие. Так, при стандартной частоте пульсаций сети 50 Гц после диодного моста уже будет 100 Гц, а как-то пробравшиеся ВЧ-шки — это килогерцы частоты. Грозовые разряды, искры от щеточно-коллекторного узла электродвигателей, «шумные» блоки питания… Электролитические конденсаторы очень не любят высокочастотные колебания и быстрее деградируют, если подвержены такому влиянию. Их удел — сглаживание медленных пульсаций. Поэтому параллельно каждому электролитическому конденсатору припаивается керамический, который как раз и рассчитан на работу с высокими частотами. Получается очень эффективный тандем.
Еще понадобятся соединительные провода и плата, на которую это все будет монтироваться. Использовать провода из «витой пары» не рекомендую — «дедушкиным» паяльником (с медным жалом, оловом и канифолью) они плохо паяются, да и вообще — очень ломкие. Что касается платы — в любом уважающем себя радиомагазине есть такая штука, как «макетная плата». Это текстолитовое или гетинаксовое основание с контактными площадками, расположенными в строгом порядке. Расставляй элементы, как хочешь, соединяй проводками, перемычками, или просто запаивай неиспользуемые площадки. Профи могут вытравить плату (я думаю, что для такого стабилизатора есть немало вариантов «печаток»), но профи и без моих советов, небось, уже давным-давно собрали такой БП, и не один.
Ладно, слов тысяча, а дел пока нет. Просто хотелось дать чуть-чуть теории.
Приступаем?
Типовая схема БП на 7809.
Слева направо, сверху вниз: обычный проволочный предохранитель (нет у меня, равно как и теплового, хотя по-хорошему — надо), сетевой трансформатор, диодный мост, «электролит», «керамика», стабилизатор, «электролит», «керамика». Вариантов этой типовой схемы много, и как ни собери — почти всегда правильно. Кстати, отечественный аналог 7809 — микросхема КР142ЕН8А, в просторечии именуемая просто «кренкой». Нормально работает при напряжениях на входе +11,5…35 В. У нас есть 15,5 В. Выходной ток 7809 — 1-1,5 А (в зависимости от корпуса), лишь бы трансформатор «тащил». Да, если в планах питание устройств с большим током потребления, то надо позаботиться о радиаторе для стабилизатора (приемники с их максимальными 250 мА микросхему не нагревают, можно обойтись без него).
Необходимое оборудование.
Пинцет-самозахват (не понадобился), отсос припоя (если случайно соединил не те дорожки или еще как накосорезил), проволочный припой, изолента отвратительного качества (лучше не экономить), бокорезы, утконосы (не пригодились), паяльник с «вечным» жалом и железная мочалка для его очистки (обычная кухонная, для сковородок).
Необходимые ресурсы.
Плата, трансформатор (сетевой кабель не показан, хотя он нужен — не забудьте!), светодиод с резистором (мимопроходили), диодный мост, 7809, два конденсатора, керамический конденсатор; мультиметр с еще одной «керамикой» показывает ее емкость — 125 нФ. Нам подходит. Написано на корпусе, что 150, но кто-то из них явно врет.
К трансформатору подпаиваем сетевой шнур.
С «первичкой» надо быть очень осторожным, там — опасное для жизни напряжение
. Как только припаяли — замотать это место изолентой от греха подальше.
Кстати, если случилось так, что вы, крутя трансформатор в руках, запутались уже, где какая обмотка, то поможет мультиметр. У понижающего трансформатора «вторичка» имеет очень малое сопротивление, буквально доли ома, а на «первичке» он обычно показывает 300-600 Ом.
Со «вторички» идут 12 вольт «переменки».
Понемногу собираем плату.
Универсального расположения деталей нет, пусть каждый делает так, как ему удобно. Я стараюсь экономить место, ведь платы не очень дешевы. Да и вообще, «керамику» лучше ставить как можно ближе к стабилизатору — так надо для его корректной работы.
У меня, например, три экземпляра такого БП, и все собраны с разным расположением деталей.
И ничего, работают.
Обратная сторона.
Можно, конечно, и иначе, расставляя элементы так, как на схеме: диодный мост, «электролит», «керамика», стабилизатор, «электролит», «керамика».
В этот раз у меня вышло так.
По низу идет выходная шина, в середине — общий провод-«минус», иногда для краткости именуемый «землей».
Уже на этом этапе блок полностью готов.
Но мне захотелось покуражиться. Не зря же, пока я разбирал завалы, мне в руки попал светодиод. Вот и пусть светит, развлекает коллектив блока питания.
Светодиод — прибор токовый.
Это значит, что он светит, когда через него идет ток. Причем ток этот надо ограничивать (обычно — 20 мА), потому что в противном случае диод попытается сожрать все, что ему дает БП, и, естественно, сгорит. Как тот медведь, что по лесу шел. У нас даже есть такая шутка радиолюбительская. «Шел светодиод по плате, видит — шина девятивольтовая. Сел на нее и сгорел». А для ограничения тока служит резистор. Вы не поверите, но он так и называется — токоограничивающий. Для девяти вольт питания он может составлять 500 Ом, но я поставил 5,6 кОм — уж больно ярко светил.
То же самое.
Финальные замеры.
На конденсаторе перед стабилизатором — расчетных 15 с лишком вольт.
А на выходе — 9,2 вольта.
Страшного ничего нет: все 7809, что мне попадались, чуть завышают планку. Даже свежая «Крона», эталон девятивольтовости, будет выдавать больше девяти вольт.
Обрезанные ножки выводных элементов рекомендую сохранить для будущих проектов — на перемычки какие-нибудь.
А вот я вырезал из общей макетной платы все, что надо.
Вырезать можно разными способами, я за неимением подходящего инструмента пользуюсь канцелярским ножом. Но он очень не любит резать платы и быстро тупится.
Вот и все. Не сложно?
А радиоприемник мой очень доволен таким блоком.
Сейчас с БП сложилась нелегкая ситуация. Старая радиоаппаратура очень не любит современные импульсные блоки питания. Да, они легкие и компактные, но сильно шумят во всех диапазонах, порой даже станций не слышно, один только писк, визг, треск. А трансформаторные могут только слегка гудеть. Даже включенный компьютер или ноутбук рядом с радиоприемником очень сильно «фонит».
А про свой радиоприемник, надеюсь, я расскажу в следующей статье. Мы будем его ремонтировать, проводить ему профилактику и немного модернизировать, а так же узнаем, что интересного можно послушать в диапазонах, которых больше нет в современных аппаратах.
Дополнение от 25.02.16
Например, к вам в руки попал блок питания от роутера с «переменкой» 9-12 вольт на выходе. Если размеры позволяют, то почему бы не встроить стабилизатор внутрь?
Корпус надо аккуратно расколоть по шву с помощью ножа и ощутимого постукивания по ножу. Электронику можно всю сделать на плате, но я не стал заморачиваться и спаял «навесом», кое-где прихватив термоклеем. Светодиод — по желанию. Обратно половинки склеиваются суперклеем.
Иногда приходится заменять штекер. Наиболее распространены 5,5/2,1 мм (наружный/внутренний диаметр) и 5,5/2,5 мм.
По возможности лучше брать те, что справа, с желтым изолятором. Они сделаны не так халтурно.
Дополнение от 05.06.16
Бывают случаи, когда нужно нестандартное напряжение — например, 8,7 вольт.
Применив L7808
и кремниевый диод (Uпр = 0,7 В), на выходе можно получить искомые 8,7 вольт. Включая несколько диодов последовательно, можно еще больше поднять напряжение: для двух кремниевых это будет уже почти плюс 1,4 вольта к тому, на что запрограммирован сам стабилизатор. Диод (или диоды) надо выбирать соразмерно потребляемому нагрузкой току — для мелочи пойдет и КД522
(до 100 мА), а для чего покрупнее — хотя бы и 1N4001
(1 А).
Кремниевый диод добавляет 0,6-0,7 вольт, германиевый — 0,3-0,4 В. Можно с успехом их компоновать, максимальный ток такого самодельного стабилизатора определяется максимальным током самого хилого элемента.
Несколько раз в комментариях, а потом и в личке меня просили об обзорах блоков питания на определенное напряжение. Я ответил, что постараюсь взять такие БП на обзор и протестировать.
Сегодня обзор блока питания на 5 Вольт.
Но просто сделать обзор было бы совсем скучно, поэтому в этот раз я попробую рассказать какие компоненты в блоке питания за что отвечают и на что надо обращать внимание при выборе блока питания.
В обзоре будет много букв и не очень много фотографий. И хоть я буду стараться писать на понятном языке, но могу сорваться и начать выражаться неприличными словами типа — синфазный, насыщение, утечка и т.п. Если вдруг что то непонятно, спрашивайте, объясню:)
Изначально я планировал заказать два блока питания, на разную мощность, 18 и 36 Ватт, но потом решил что 18 совсем неинтересно и заказал только 36 Ватт версию, ее и будем обозревать.
Начну обзор я как всегда с упаковки, так как по упаковке и встречают товар.
Пришел блок питания в коробочке из коричневого картона, на которой нанесена маркировка указывающая что перед нами блок питания на напряжение 5 Вольт и ток 7.2 Ампера.
Судя по маркировке, блоки питания в таком корпусе изготавливаются на разную мощность и разные напряжения. мне уже попадался как то 12 Вольт блок питания в таком корпусе.
Технические характеристики блока питания, заявленные на наклейке.
Входное напряжение 100-240 Вольт
Частота питающей сети — 50/60Гц.
Выходное напряжение — 5 Вольт
Выходной ток (максимальный) — 7.2 Ампера
Максимальная мощность — 36 Ватт. Написано что общая, что подразумевали под этим в данном случае, не совсем понятно.
Блок питания относительно небольшой, высота примерно соответствует высоте спичечного коробка и составляет 37мм.
Масса блока питания всего 133 грамма (вообще, чем больше этот параметр, тем лучше, хотя и косвенно).
Длина 85мм, ширина 58мм.
Вход, выход и заземление выведено на один клеммник.
Клеммник имеет крышку, полностью она не открывается, не хватает буквально немного, рядом расположен подстроечный резистор для корректировки выходного напряжения и светодиод, показывающий что блок питания включен.
Так как снаружи блока питания ничего интересного нет, разве что блестящий перфорированный кожух, защищающий от удара током и помех, то посмотрим что внутри и как это все работает.
Отвинчиваем пару винтов и добираемся до внутренностей.
Внешне претензий нет. Первым делом о культуре производства говорит монтаж. Если детали стоят ровно, отсутствуют пустые места на плате, а габаритные компоненты закреплены при помощи клея (ну или герметика), то чаще всего это признаки скорее хорошего БП, чем плохого.
Здесь установлено все аккуратно, но пустые места все таки присутствуют, хоть их и немного.
Внешний осмотр закончен, теперь можно перейти к более детальному описанию.
Для начала конструкция, в этом блоке питания применено пассивное охлаждение компонентов.
Часть тепла передается на алюминиевый корпус, выполняющий роль радиатора. Это довольно таки классический принцип охлаждения подобных блоков питания.
Кстати повысить эффективность охлаждения можно закрепив блок питания к чему то теплорассеивающему. Не рекомендуется крепить такой блок питания на теплоизолирующую поверхность, либо делать это только при условии уменьшения нагрузки.
Тепло на корпус передается от двух деталей, это высоковольтный транзистор и выходной диод, о них я расскажу позже. Между компонентами и корпусом был нанесена теплопроводящая паста, а сами компоненты прижаты стальной пластинкой.
А теперь рассмотрим отдельные части типичного блока питания и я попробую объяснить какие из них за что отвечают.
1. Клеммник, ну тут все понятно, отвечает за подсоединение входных и выходных проводов. при больших токах используют несколько одноименных клемм, например две плюсовые клеммы и две минусовые. Здесь на этом несколько сэкономили, так как выходной ток до 7.2 Ампера, а клемм всего по одной на полюс. Не скажу что это критично, но лучше когда нагрузку можно распределить.
2. Входной фильтр.
3. Диодный мост, выпрямляет сетевое напряжение, иногда устанавливается на радиатор (если выполнен в виде отдельного компонента), но в маломощных это не надо.
4. Конденсатор входного выпрямителя
5. Высоковольтный транзистор
6. Трансформатор
7. Выходной выпрямительный диод.
8. Выходной фильтр питания
9. Узел стабилизации и регулировки выходного напряжения.
Дальше я покажу и опишу вышеуказанные узлы более расширенно.
Входной фильтр питания. На самом деле больше необходим для фильтрации помех, которые проникают от блока питания в сеть. Если у вас фонит радиоприемник при включении импульсного блока питания, то сначала проверьте, а есть ли в нем такой фильтр.
В полном варианте включает в себя дроссель с двумя обмотками, два конденсатора х типа (на фото желтый), два конденсатора Y типа (обычно небольшие голубого цвета). Также в фильтр помех входит конденсатор, соединяющий первичную и вторичную стороны БП, и соединяющий минус выходных клемм с корпусом, но они больше влияют на гашение помех по выходу.
Из-за этих Y1 конденсаторов незаземленный блок питания обычно «кусается».
С дросселем и Х конденсаторами все просто, чем больше индуктивность и емкость, тем лучше, иногда даже применяют двухступенчатые фильтры (два дросселя).
В некоторых случаях фильтр упрощают, оставляя только дроссель, один конденсатор Х типа и один или два Y1 типа (между первичной и вторичной стороной БП и между минусом БП и корпусом). Это также вполне нормальное решение, но иногда вместо дросселя ставят «специально обученные перемычки», либо убирают фильтр совсем, вот так делать нельзя, помехи гарантированы.
В данном случае мы видим «эконом вариант», но вполне работоспособный, его можно было бы не дорабатывать, но производитель вместо правильных Y1 конденсаторов установил обычные высоковольтные (2.2нФ 2КВ). Это небезопасно, так как при пробое таких конденсаторов выход БП окажется соединенным со входом и может ударить током. пробить его может от всплеска напряжения вызванного например мощным разрядом молнии недалеко от линии электропередач.
Вывод, фильтр вполне жизнеспособен, но для безопасной эксплуатации лучше заменить конденсаторы голубого цвета обозначенные на плате как CY на правильные Y1 конденсаторы, либо заземлить корпус БП.
К сожалению подобным грешат наверное 90% недорогих БП.
Также, перед фильтром питания, в импульсных блоках питания устанавливается специальный терморезистор, который ограничивает бросок тока при включении. Здесь его нет, вернее его роль частично выполняет дроссель, это не очень хорошо, но в данном случае терпимо, при большой мощности БП (и соответственно конденсаторах большой емкости) он обязателен, а в особо тяжелых случаях даже стоит специальная схема, которая после включения его замыкает.
Работает он так: пока терморезистор холодный, его сопротивление велико и он ограничивает ток, после включения он нагревается и его сопротивление падает, и он не вносит больших потерь. Но если выключить блок питания, а затем включить не дождавшись остывания терморезистора, то бросок тока почти не будет ограничен.
После входного фильтра установлен диодный мост, который выпрямляет переменный ток, дальше уже постоянный ток поступает на электролитический конденсатор.
Диодный мост бывает также разным, либо из отдельных диодов, либо в виде отдельного компонента, иногда его даже устанавливают на радиатор. В данном случае применено 4 отдельных диода. Диоды самые классические, 1N4007, вполне достаточно для такого блока питания. В дешевых блоках питания применяют вообще один диод, это очень плохо, так как входной конденсатор работает неэффективно.
Входной электролитический конденсатор. Ну тут все просто, чем больше емкость (в разумных пределах), тем лучше.
Для блока питания рассчитанного только под 230 (± 10%) необходимо конденсатор емкостью равной мощности БП. Т.е. если блок питания на 90 Ватт, то конденсатор ставят 100мкФ.
Для блоков питания рассчитанных под расширенный диапазон 100-240 Вольт емкость этого конденсатора должна быть больше в 2-3 раза.
В данном случае применен конденсатор емкостью 47мкФ на напряжение 450 Вольт (это очень хорошо, обычно применяют конденсаторы на 400 Вольт). Для входного напряжения 230 Вольт его емкость более чем достаточна (при мощности блока питания в 36 Ватт), но для работы при напряжении 100-150 Вольт он мал.
Емкость конденсатора влияет на следующие характеристики.
1. Диапазон входного напряжения при котором блок питания нормально работает.
2. Срок жизни конденсатора, из-за больших пульсаций конденсатор меньшей емкости состарится раньше, чем больше емкость, тем дольше будет жить.
3. Увеличение емкости положительно влияет на КПД блока питания, хоть и слабо.
Высоковольтный транзистор. Ну тут особо сказать нечего.
Разве что тут не проходит правило — чем больше, тем лучше. Параметры транзистора должны быть оптимальны для примененной микросхемы ШИМ контроллера.
Может влиять максимальное напряжение, у этого транзистора оно равняется 600 Вольт, для данной схемы это вполне нормально, я встречал иногда на 800 Вольт, но это очень большая редкость.
Влияет еще вариант корпуса. Бывают в полностью пластмассовом корпусе, а бывают с металлической частью, тогда транзистор крепится к радиатору/корпусу через изолирующую прокладку. Вариант с полностью изолированным корпусом мне лично нравится больше.
Силовой трансформатор.
Если сильно упростить, то здесь действует правило — чем больше, тем лучше.
В данном БП применена схемотехника «обратноходового преобразователя», т.е. сначала открывается транзистор, «накачивает» трансформатор (на самом деле не совсем именно трансформатор, но это не важно), потом транзистор закрывается и энергия от трансформатора «перекачивается» в нагрузку через выходной диод.
Почему я написал насчет упрощения, дело в том, что размеры трансформатора зависят не только от мощности, а и от частоты работы блока питания. Чем частота выше, тем меньше можно применить трансформатор, но большинство ширпотребных блоков питания работают в диапазоне 60-130КГц, потому правило все таки действует.
Существуют более высокочастотные контроллеры, но высокая частота требует очень качественных материалов для трансформатора, потому цена такого БП будет гораздо выше.
Я встречал в дешевых АТХ блоках питания мощностью 250-300 Ватт трансформаторы размеров с пол спичечного коробка, но это была не работа на очень высокой частоте, а просто дикая экономия:(
Иногда спрашивают, а можно перестроить БП с 5 Вольт на 9, или с 19 на 12?
Чаще всего нельзя, так как трансформатор имеет определенное соотношение витков в первичной и вторичной обмотке, и перестроенный БП будет работать в не оптимальном режиме. или вообще не будет, так как у трансформатора есть еще одна обмотка, от которой питается микросхема ШИМ контроллера и напряжение на этой обмотке также зависит от напряжения на других обмотках.
В данном блоке питания трансформатор вполне соответствует заявленной мощности.
Выходной выпрямительный диод.
От этого диода довольно сильно зависит надежность работы блока питания, одно из правил, диод должен быть рассчитан на ток в 2.5-3 раза больше, чем максимальный выходной ток блока питания. В нашем случае это 7.2х3=21.6
В данном блоке питания применена диодная сборка, состоящая из двух диодов. Согласно документации диод рассчитан на 20 Ампер (2х10) и напряжение 100 Вольт.
По току соответствует необходимым параметрам, а по напряжению значительно превышает требуемые.
Обычно для БП 5 Вольт достаточно чтобы диод был рассчитан на 45-60, для БП 12 Вольт на 100 Вольт, для 24 Вольта надо уже 150 Вольт.
Но на самом деле, слишком хорошо это тоже плохо. Объясню почему.
Диоды Шоттки вещь очень хорошая, имеют маленькое падение, быстрое переключение, что положительно сказывается на КПД блока питания и его нагреве.
Но в отличии от обычных диодов у них более выражена разница в зависимости падения на нем от максимального напряжения, на которое рассчитан диод. Т.е. диод на 45 Вольт запросто имеет падение в 1.5 раза меньше чем диод на 100 Вольт. Т.е в данном БП лучше смотрелся бы диод на 30-40 Ампер и 60 Вольт, КПД был бы выше, а цена практически той же.
Т.е. по факту в этом БП применен хороший диод с большим запасом по напряжению, это надежно, думаю что если и сгорит он, то одним из последних, но он просто не совсем оптимален.
Выходной фильтр и узел стабилизации.
Для начала здесь также существуют свои правила, например суммарная емкость конденсаторов желательна из расчете 1000мкФ на каждый 1 Ампер выходного тока, но на самом деле БП вполне нормально работает и при в 2 раза уменьшенной емкости. Не менее важно максимальное напряжение на которое рассчитаны конденсаторы и их тип.
Выходное напряжение обычно желательно:
Для 5 вольт БП — 16, в крайнем случае 10 Вольт, ни в коем случае не 6.3
Для 12 Вольт — 25, в крайнем случае 16.
Для 24 Вольта, 35, ни в коем случае не 25.
Конденсаторы должны быть с низким внутренним сопротивлением (LowESR) и рассчитаны на 105 градусов, тогда будет работать долго.
В этом БП конденсаторы имеют емкость 1000мкФ, что дает в сумме 2000мкФ, исходя из этого максимальный длительный ток не желателен выше 4-5 Ампер. кратковременно можно снимать и больше, но сократится срок службы конденсаторов.
Кстати в этом блоке питания есть место для установки нормальных конденсаторов с диаметром 10мм, хотя сейчас установлены небольшие, диаметром 7мм.
Выходной дроссель, ну тут точно, чем больше, тем лучше. но следует учитывать, что важен не только размер, а и ток, на который рассчитан дроссель. Если дроссель намотан тонким проводом, то он будет греться. А если феррит, на котором намотан дроссель, перегревается, то его характеристики резко ухудшаются (при превышении определенной температуры). примерно на таком принципе работают индукционные паяльники, то там зло обратили во благо, но это уже тему другого обзора.
Здесь применен не очень мощный дроссель, позже при тестах мы к нему еще вернемся.
Схема стабилизации выходного напряжения. О ней я напишу чуть позже, так как она расположена снизу печатной платы, сверху расположен только подстроечный резистор для точной установки выходного напряжения и светодиод, показывающий что блок питания включен и работает (иногда это не одно и то же:).
Постепенно мы дошли до более «тонкой» электроники. В данном БП основная часть компонентов расположена снизу, со стороны дорожек из-за того, что применены безвыводные (SMD) компоненты. В блоке питания могут быть применены и обычные детали, особого значения то не имеет, потому по большому счету на это не стоит особо обращать внимания.
А вот на монтаж платы внимание обращать стоит. Плата должна быть изготовлена качественно, выводы припаяны и обкушены. а не торчать в разные стороны как попало. Желательно чтобы флюс был смыт, как минимум основная его часть.
К данному БП особых претензий нет, вполне заслуженные 4 балла. Не скажу что идеально, скорее нормально.
Я вообще имею привычку покрывать плату лаком после монтажа и промывки, но такое встречается только у брендов верхнего уровня и то чаще в промышленных устройствах.
Немного расстроило отсутствие защитного прореза под оптроном, разделяющим высоковольтную часть и низковольтную. Желательно чтобы были прорезы между близким расположением проводников разных сторон блока питания, это повышает безопасность.
По печатной плате я начертил принципиальную схему. По большому счету я взял схему одного из обозреваемых ранее БП и внес необходимые дополнения и коррективы так как большинство таких блоков питания построено по похожей (если не сказать одинаковой) схемотехнике.
Шунт из нескольких SMD резисторов под номерами 9, 19, 21, 22, 23 предназначен для измерения тока через высоковольтный транзистор, это необходимо для защиты блока питания от перегрузки и короткого замыкания. При выходе блока питания чаще всего уходит в другой мир вместе с высоковольтным транзистором, ШИМ контроллером и резистором, который стоит между транзистором и контролером.
Пайка аккуратная, мало того, компоненты приклеены, это уже одна из «примет» более-менее нормальных блоков питания.
В этом БП применен ШИМ контроллер неизвестного происхождения, но он полностью совпадает по выводам с контроллером 63D39, который в свою очередь является аналогом .
В небольших блоках питания применяется три вида схемных решений
1. Микросхема ШИМ контроллера + высоковольтный полевой транзистор.
2. Микросхема мощного ШИМ контроллера у которой внутри находится и полевой транзистор и шунт (иногда вместо шунта измеряется падение на полевом транзисторе в открытом состоянии)
примеры — TOP Powerintegrations, Viper и т.п.
3. Автогенератор, микросхем нет, иногда нет и защиты от превышения тока.
Первые два типа по сути аналогичны, третий гораздо хуже, если вы увидели небольшую микросхему, значит 99% у вас первый тип БП. Если на плате есть высоковольтный транзистор и рядом с ним еще 1-2 транзистора, но меньших размеров, то это на 99% автогенератор.
Здесь применено правильное решение, замечаний нет.
Вторичная сторона, отвечает за выпрямление и стабилизацию выходного напряжения.
Некоторые люди заблуждаются, считая что за стабильность выходного напряжения отвечает первичная сторона (хотя есть и такие варианты БП). За точность стабилизации выходного напряжения отвечает именно вторичная сторона, так как она контролирует поведение первичной.
Отвечает за стабилизацию небольшая микросхемка под названием TL431, на этом фото она в очень маленьком корпусе с тремя выводами под названием V3. Эта микросхема — управляемый стабилитрон, при подаче напряжения с выхода блока питания на эту микросхему она управляет включением оптрона (на фото сверху платы, он между трансформатором и транзистором), который передает команду на ШИМ контроллер и он уже управляет мощностью БП, подстраивая ее так, чтобы на выходе было стабильное напряжение.
Напряжение на микросхему подается через делитель, иногда через просто два резистора, а иногда еще добавлен подстроечный резистор, при помощи которого можно изменить выходное напряжение в небольших пределах.
Существует еще одно заблуждение, что при выходе блока питания из строя, обычно страдает и то, что подключено. Скажу так, такое возможно, теоретически, но реально бывает ОЧЕНЬ редко. Также при выходе БП из строя вторичная сторона страдает реже всего, чаще всего все неприятности происходят на первичной (высоковольтной) стороне.
Иногда некоторые производители не делают стабилизацию выходного напряжения при помощи специальной микросхемы и оптрона, но это не очень хорошо. Мало того, у меня даже есть обзор блока питания, где есть оптрон, но он никуда не подключен.
Бывает даже влияет то, как разведены дорожки через которые измеряется выходное напряжение, это критично, особенно при больших токах.
В общем если есть оптрон и маленькая трехногая микросхема недалеко от выхода БП, то данный БП скорее всего с правильной стабилизацией.
Для большего понимания, что такое первичная (она же «горячая») сторона и вторичная (она же «холодная») я разделил на схеме стороны двумя цветами, черным цветом обозначены компоненты, которые относятся к двум сторонам одновременно.
Для начала первое включение (надо же было его когда нибудь включить). все заработало и ничего не сгорело:).
При включении БП показал напряжение на выходе равное 5,12 Вольта.
Проверяем диапазон регулировки, он составляет 4.98-5.19 Вольта, вполне нормально.
После этого выставляем на выходе заявленные 5 Вольт.
Для проверки блока питания я использую уже известный моим читателям «стенд», состоящий из:
Ручки и листика бумаги
Как и в прошлые разы я провожу ступенчатые тесты по 20 минут каждый, поднимая ток нагрузки после успешного прохождения теста. Щуп осциллографа стоит в положении 1:1.
Первый тест проводим без нагрузки, напряжение 5 Вольт, пульсации почти отсутствуют.
2. Нагрузка 2 Ампера, напряжение 5 Вольт, пульсации на уровне 30-40мВ, отлично.
1. Нагрузка 4 Ампера, напряжение 5 Вольт, пульсации около 40мВ, отлично.
2. Нагрузка 6 Ампер, напряжение чуть просело до 4.99 Вольта, пульсации практически неизменны и составляют около 40мВ, отлично.
1. Ток нагрузки 7.2 ампера, напряжение 4.99 Вольта, а вот пульсации очень выросли. Это плохо.
Рост пульсаций обусловлен не только током нагрузки, а скорее нагревом дросселя (вернее его перегревом). Выше я писал, что сердечник дросселя (и трансформатора) меняет свои характеристики при нагреве выше определенной температуры. В данном случае дроссель начинает работать как просто кусок проволоки почти ничего не фильтруя. Если так перегреется трансформатор, то это закончится походом за другим БП. Именно из измерения температур я делаю выводы от том, в каком режиме работает БП и какая его максимальная мощность.
Дроссель в этом БП намотан тонким проводом, потому он имеет большое сопротивление и сильно греется.
Ради эксперимента я охладил дроссель и измерил пульсации под нагрузкой еще раз. на всякий случай я сделал фото экрана осциллографа » в режиме реального времени», а не в режиме удержания показаний.
2. Тока нагрузки 7.2 Ампера, дроссель охлажден до 88 градусов (правда я невольно немного охладил и весь БП, но в основном охлаждал дроссель), пульсации составляют максимум 50мВ.
Согласно результатам тестирования, была составлена небольшая табличка температур основных элементов данного блока питания.
Немного о температурах.
Пускай вас не пугают температуры под 100 градусов у транзисторов и диодов, при таких температурах они себя вполне нормально чувствуют.
Гораздо более критична температура трансформатора и дросселя, а также электролитических конденсаторов. В данном БП после 1час 40 минут тестирования (последняя колонка + 20 минут под максимальным током) выходные конденсаторы разогрелись до 104.2 градуса, это очень плохо, но судя по температуре дросселя в 142 градуса я думаю что основной «вклад» в этот результат дал именно он и если его заменить, то температура конденсаторов значительно снизится.
Вообще диоды и транзисторы нормально могут работать и при 130-140 градусов, но я считаю это большой температурой. Раньше в наших справочниках писали — запрещается эксплуатация компонентов при превышении более чем одного из параметров, я стараюсь не превышать вообще никакие параметры.
В данном БП самым греющимся компонентом является выходной дроссель, температуры остальных компонентов даже под максимальным током и после длительного прогрева находятся на безопасном уровне, я был даже удивлен что диод так мало нагрелся.
При измерении температур измерялась температура именно компонента, а не радиатора, на котором он установлен, это дает более точное понимание процесса.
Резюме.
Плюсы
БП отлично держит выходное напряжение, пока это самый лучший результат среди протестированных мною БП.
Уровень пульсаций можно было бы считать очень хорошим, если бы не перегрев дросселя на максимальном токе и последующий рост пульсаций.
Общий нагрев БП находится в пределах допустимого.
Неплохое общее качество изготовления БП.
Входной конденсатор на 450 Вольт
Минусы
Дроссель «несоразмерен» выходному току БП, перегрев.
Выходные конденсаторы установлены заниженной емкости.
Применены не правильные Y, а обычные высоковольтные.
Мое мнение. Данный блок питания можно вполне безопасно эксплуатировать при токе нагрузки до 5-6 Ампер, но если заменить выходной дроссель и конденсаторы, то можно спокойно длительно работать и при токе 7 Ампер. При тесте я кратковременно нагружал его током 7.5 Ампер, работал абсолютно без проблем. т.е. запас по мощности у этого БП есть.
Очень жаль, что опять сэкономили на конденсаторах, соединяющих первичную и вторичную стороны БП и поставили обычные высоковольтные, но судя по моей практике разбора недорогих БП, так делается очень часто:(
Очень обрадовала точность стабилизации выходного напряжения, при изменении тока нагрузки от холостого хода до 7.5 ампер выходное напряжение снизилось всего на 10мВ, это просто отлично, честно, я не ожидал.
В общем такой себе БП-конструктор с хорошим потенциалом, но буквально «просящий» доработки.
На этом пока все. Надеюсь что немного помог тем, кто испытывает затруднения при выборе блоков питания. Частично обзор является ответом на многие вопросы, которые мне задают в личке и в комментариях, но в планах продолжение (скорее дополнение) данного обзора-объяснения, но уже с другим блоком питания, заметно мощнее. Второй блок питания также заказан для обзора по просьбе читателей и я надеюсь, что он уже где то на подходе ко мне.
Как всегда жду вопросов и предложений в комментариях:)
И все же, что должно быть в нормальном БП
А если кратко по пунктам, то:
Клеммник, при большом токе лучше когда выходных клемм больше одной пары.
Терморезистор (покажу в другом обзоре), в маломощном БП желателен, в мощном обязателен.
Входной дроссель, обязателен если не хотите помех на радиоприемники. да и просто в сеть.
Входной электролитический конденсатор, минимум 400 Вольт, если 450, то вообще отлично, емкость минимум равняется мощности БП в Ваттах.
Высоковольтный транзистор, тут все проще, меньше чем на 600 Вольт еще не встречал (в с такой схемотехникой).
Трансформатор, если грубо, то чем больше, тем лучше. при работе проверить нагрев, если греется более 95-100 градусов — плохо.
Выходной диод, данные есть в тексте, ток не менее 2.5-3 раза от выходного, напряжение не менее 100 Вольт для 12 Вольт БП и не менее 45-60 для 5 Вольт БП
Выходные конденсаторы — Емкость чем больше (но в разумных пределах), тем лучше, но не менее чем 470мкФ на 1 Ампер, лучше 1000мкФ на 1 Ампер. Конденсаторы должны быть LowESR 105 градусов и напряжение не менее 10 Вольт для 5В БП и 25В для 12В БП.
Выходной дроссель, чем больше. тем лучше. Но с максимальным током, соответствующим выходному току БП.
Наличие регулировки выходного напряжения, необязательно, но приветствуется.
Обязательно наличие стабилизации на вторичной стороне.
Обязательно наличие ШИМ контроллера, а не транзисторной схемы.
Все элементы должны быть хорошо прижаты к радиатору/корпусу.
Предохранитель ДОЛЖЕН БЫТЬ.
Обязательно наличие правильных конденсаторов Y типа между сторонами БП (присутствие надписи Y1 на конденсаторе)
Общая аккуратность сборки говорит о контроле со стороны производителя, если БП изначально собран «криво», то от него уже тяжело ждать хороших результатов.
Именно по этим критериям я оцениваю качество блока питания
Товар предоставлен для написания обзора магазином. Обзор опубликован в соответствии с п.18 Правил сайта.
Планирую купить
+180
Добавить в избранное
Обзор понравился
+169
+360
Собираем регулируемый блок питания
Блок питания
Те новички, которые только начинают изучение электроники спешат соорудить нечто сверхъестественное, вроде микрожучков для прослушки, лазерный резак из DVD-привода и так далее… и тому подобное… А что насчёт того, чтобы собрать блок питания с регулируемым выходным напряжением? Такой блок питания – это крайне необходимая вещь в мастерской каждого любителя электроники.
С чего же начать сборку блока питания?
Во-первых, необходимо определиться с требуемыми характеристиками, которым будет удовлетворять будущий блок питания. Основные параметры блока питания – это максимальный ток (Imax), который он может отдать нагрузке (питаемому устройству) и выходное напряжение (Uout), которое будет на выходе блока питания. Также стоит определиться с тем, какой блок питания нам нужен: регулируемый или нерегулируемый.
Регулируемый блок питания – это блок питания, выходное напряжение которого можно менять, например, в пределах от 3 до 12 вольт. Если нам надо 5 вольт — повернули ручку регулятора – получили 5 вольт на выходе, надо 3 вольта – опять повернул – получил на выходе 3 вольта.
Нерегулируемый блок питания – это блок питания с фиксированным выходным напряжением – его менять нельзя. Так, например, многим известный и широко распространённый блок питания «Электроника» Д2-27 является нерегулируемым и имеет на выходе 12 вольт напряжения. Также нерегулируемыми блоками питания являются всевозможные зарядники для сотовых телефонов, адаптеры модемов и роутеров. Все они, как правило, рассчитаны на какое-то одно выходное напряжение: 5, 9, 10 или 12 вольт.
Понятно, что для начинающего радиолюбителя наибольший интерес представляет именно регулируемый блок питания. Им можно запитать огромное количество как самодельных, так и промышленных устройств, рассчитанных на разное напряжение питания.
Далее нужно определиться со схемой блока питания. Схема должна быть простая, легка для повторения начинающими радиолюбителями. Тут лучше остановиться на схеме с обычным силовым трансформатором. Почему? Потому что найти подходящий трансформатор достаточно легко как на радиорынках, так и в старой бытовой электронике. Делать импульсный блок питания сложнее. Для импульсного блока питания необходимо изготавливать достаточно много моточных деталей, таких как высокочастотный трансформатор, дроссели фильтров и пр. Также импульсные блоки питания содержат больше радиоэлектронных компонентов, чем обычные блоки питания с силовым трансформатором.
Итак, предлагаемая к повторению схема регулируемого блока питания приведена на картинке (нажмите для увеличения).
Параметры блока питания:
-
Выходное напряжение (Uout) – от 3,3…9 В;
-
Максимальный ток нагрузки (Imax) – 0,5 A;
-
Максимальная амплитуда пульсаций выходного напряжения – 30 мВ.;
-
Защита от перегрузки по току;
-
Защита от появления на выходе повышенного напряжения;
-
Высокий КПД.
Возможна доработка блока питания с целью увеличения выходного напряжения.
Принципиальная схема блока питания состоит из трёх частей: трансформатора, выпрямителя и стабилизатора.
Трансформатор. Трансформатор Т1 понижает переменное сетевое напряжение (220-250 вольт), которое поступает на первичную обмотку трансформатора (I), до напряжения 12-20 вольт, которое снимается со вторичной обмотки трансформатора (II). Также, по «совместительству», трансформатор служит гальванической развязкой между электросетью и питаемым устройством. Это очень важная функция. Если вдруг трансформатор выйдет из строя по какой-либо причине (скачок напряжения и пр.), то напряжение сети не сможет попасть на вторичную обмотку и, следовательно, на питаемое устройство. Как известно, первичная и вторичная обмотки трансформатора надёжно изолированы друг от друга. Это обстоятельство снижает риск поражения электрическим током.
Выпрямитель. Со вторичной обмотки силового трансформатора Т1 пониженное переменное напряжение 12-20 вольт поступает на выпрямитель. Это уже классика. Выпрямитель состоит из диодного моста VD1, который выпрямляет переменное напряжение с вторичной обмотки трансформатора (II). Для сглаживания пульсаций напряжения после выпрямительного моста стоит электролитический конденсатор C3 ёмкостью 2200 микрофарад.
Регулируемый импульсный стабилизатор.
Схема импульсного стабилизатора собрана на достаточно известной и доступной микросхеме DC/DC преобразователя – MC34063.
Чтобы было понятно. Микросхема MC34063 является специализированным ШИМ-контроллером, разработанным для импульсных DC/DC преобразователей. Эта микросхема является ядром регулируемого импульсного стабилизатора, который используется в данном блоке питания.
Микросхема MC34063 снабжена узлом защиты от перегрузки и короткого замыкания в цепи нагрузки. Выходной транзистор, встроенный в микросхему, способен отдать в нагрузку до 1,5 ампер тока. На базе специализированной микросхемы MC34063 можно собрать как повышающие (Step-Up), так и понижающие (Step-Down) DC/DC преобразователи. Так же возможно построение регулируемых импульсных стабилизаторов.
Особенности импульсных стабилизаторов.
К слову сказать, импульсные стабилизаторы обладают более высоким КПД по сравнению со стабилизаторами на микросхемах серии КР142ЕН (КРЕНки), LM78xx, LM317 и др. И хотя блоки питания на базе этих микросхем очень просты для сборки, но они менее экономичны и требуют установки охлаждающего радиатора.
Микросхема MC34063 не нуждается в охлаждающем радиаторе. Стоит заметить, что данную микросхему можно довольно часто встретить в устройствах, которые работают автономно или же используют резервное питание. Использование импульсного стабилизатора увеличивает КПД устройства, а, следовательно, уменьшает энергопотребление от аккумулятора или батареи питания. За счёт этого увеличивается автономное время работы устройства от резервного источника питания.
Думаю, теперь понятно, чем хорош импульсный стабилизатор.
Детали и электронные компоненты.
Теперь немного о деталях, которые потребуются для сборки блока питания.
Трансформатор. В качестве трансформатора подойдёт любой сетевой понижающий трансформатор мощностью 8-10 ватт. Его первичная обмотка (I) должна быть рассчитана на переменное напряжение 220-250 вольт, а вторичная (II) на 12-20 вольт.
Где найти такой трансформатор?
Найти подходящий трансформатор можно в старой, неисправной и морально устаревшей аппаратуре: кассетных магнитофонах, стационарных CD-проигрывателях, игровых приставках и пр. Например, подойдут трансформаторы от старых лампово-полупроводниковых телевизоров советского производства ТВК-110ЛМ, ТВК-110Л2 и ТВК-70. Можно приобрести трансформатор серии ТП114, например ТП114-163М. При подборе силового трансформатора не лишним будет иметь представление о том, как узнать мощность трансформатора.
Силовые трансформаторы ТС-10-3М1 и ТП114-163М
Также подойдёт трансформатор ТС-10-3М1 с выходным напряжением около 15 вольт. В магазинах радиодеталей и на радиорынках можно найти подходящий трансформатор, главное, чтобы он соответствовал указанным параметрам.
Микросхема MC34063. Микросхема MC34063 выпускается в корпусах DIP-8 (PDIP-8) для обычного монтажа в отверстия и в корпусе SO-8 (SOIC-8) для поверхностного монтажа. Естественно, в корпусе SOIC-8 микросхема обладает меньшими размерами, а расстояние между выводами составляет около 1,27 мм. Поэтому изготовить печатную плату для микросхемы в корпусе SOIC-8 сложнее, особенно тем, кто только недавно начал осваивать технологию изготовления печатных плат. Следовательно, лучше взять микросхему MC34063 в DIP-корпусе, которая больше по размерам, а расстояние между выводами у такого корпуса – 2,5 мм. Сделать печатную плату под корпус DIP-8 будет легче.
Диодный мост. Диодный мост для блока питания можно изготовить из 4 отдельных диодов 1N4001-1N4007. Также вместо диодов 1N4001-1N4007 можно применить диоды 1N5819. При этом экономичность блока питания повыситься, поскольку диоды серии 1N58xx – это диоды Шоттки и у них меньшее падение напряжения на p-n переходе, чем у обычных диодов серии 1N400x.

Где найти сборку диодного моста? В бэушных платах от любой электроники, которая питается от сети 220 вольт. Даже в компактных люминесцентных лампах – КЛЛ – есть диодный мост. Можно выковырять оттуда. Правда что попадётся, 4 отдельных диода или сборка диодного моста можно только гадать – тут как повезёт.
Если быть более конкретным, то подойдут диодные мосты (сборки): DB101-107, RB151-157, D3SBA10, 2W10M, DB207, RS207 и другие аналогичные и более мощные. Можно с лёгкостью применить диодный мост из неисправного компьютерного блока питания. Они мощные и здоровые, рассчитаны на довольно большой ток – хватить за глаза. Не забудьте проверить его на исправность!
Конденсаторы C1, C2, C4, C5 служат для подавления импульсных помех, которые поступают из электросети. Кроме этого они блокируют импульсные помехи, которые могут поступить в электросеть от самого импульсного стабилизатора.
Элементы защиты. В схеме применено два предохранителя. Предохранитель FU2 представляет собой обычный плавкий предохранитель на ток срабатывания 0,16 А (160 мА). Он включен последовательно с первичной обмоткой (I) трансформатора T1. FU1 – самовосстанавливающийся предохранитель. Когда ток через него становиться больше 0,5 ампер, то его сопротивление резко увеличивается, а ток в цепи выпрямителя и стабилизатора резко падает.
Самовосстанавливающийся предохранитель FRX050-90F
Так реализована защита в случае неисправности преобразователя. Стабилитрон VD3 также служит защитным и работает в паре с самовосстанавливающимся предохранителем FU1. Основная его цель – защитить нагрузку (питаемое устройство) от повреждения высоким напряжением. Напряжение стабилизации стабилитрона составляет 11 вольт. В случае неисправности преобразователя и появления на выходе напряжения более 11 вольт, ток через стабилитрон резко возрастает. Возросший ток в цепи приводит к срабатыванию предохранителя FU1, который ограничивает ток. Поэтому защитный стабилитрон VD3 необходимо установить в схему обязательно. В случае если не удастся найти подходящий самовосстанавливающийся предохранитель, то его можно заменить обычным плавким на ток срабатывания 0,5 ампер.
Список деталей, которые потребуются для сборки блока питания.
| Название | Обозначение | Номинал/Параметры | Марка или тип элемента |
| Микросхема | DA1 | MC34063 | |
| Диодный мост | VDS1 (VD1-VD4) | 1-2 ампер, 600 вольт | D3SBA10, RS207, DB107 и аналоги |
| Электролитические конденсаторы | C8, C9, C12 | 330 мкФ * 16 вольт | К50-35 или аналоги |
| C3 | 2200 мкФ * 35 вольт | ||
| Конденсаторы | C1, C2, C4, C5, C10, C11, C13 | 0,22 мкФ | КМ-5, К10-17 и аналогичные |
| C6 | 0,1 мкФ | ||
| C7 | 470 пФ | ||
| Резисторы | R1 | 0,2 Ом (1 Вт) | МЛТ, МОН, С1-4, С2-23, С1-14 и аналогичные |
| R3 | 560 Ом (0,125 Вт) | ||
| R4 | 3,6 кОм (0,125 Вт) | ||
| R5 | 8,2 кОм (0,125 Вт) | ||
| Резистор переменный | R2 | 1,5 кОм | СП3-9, СП4-1, ППБ-1А и аналогичные |
| Диод Шоттки | VD2 | 1N5819 | |
| Стабилитрон | VD3 | 11 вольт | 1N5348 |
| Дроссель | L1, L2 | 300 мкГн | |
| Дроссель | L3 | самодельный | |
| Предохранитель плавкий | FU2 | 0,16 ампер | |
| Самовосстанавливающийся предохранитель | FU1 | 0,5 ампер (на напряжение >30-40 вольт) | MF-R050; LP60-050; FRX050-60F; FRX050-90F |
| Светодиод индикаторный | HL1 | любой 3 вольтовый |
Дроссели. Дроссели L1 и L2 можно изготовить самостоятельно. Для этого потребуется два кольцевых магнитопровода из феррита 2000HM типоразмера К17,5 х 8,2 х 5 мм. Типоразмер расшифровывается так: 17,5 мм. – внешний диаметр кольца; 8,2 мм. — внутренний диаметр; а 5 мм. – высота кольцевого магнитопровода. Для намотки дросселя понадобиться провод ПЭВ-2 сечением 0,56 мм. На каждое кольцо необходимо намотать 40 витков такого провода. Витки провода следует распределять по ферритовому кольцу равномерно. Перед намоткой, ферритовые кольца нужно обмотать лакотканью. Если лакоткани нет под рукой, то обмотать кольцо можно скотчем в три слоя. Стоит помнить, что ферритовые кольца могут быть уже покрашены – покрыты слоем краски. В таком случае обматывать кольца лакотканью не надо.
Кроме самодельных дросселей можно применить и готовые. В этом случае процесс сборки блока питания ускориться. Например, в качестве дросселей L1, L2 можно применить вот такие индуктивности для поверхностного монтажа (SMD — дроссель).
SMD-дроссель
Как видим, на верхней части их корпуса указано значение индуктивности – 331, что расшифровывается как 330 микрогенри (330 мкГн). Также в качестве L1, L2 подойдут готовые дроссели с радиальными выводами для обычного монтажа в отверстия. Выглядят они вот так.
Дроссель с радиальными выводами
Величина индуктивности на них маркируется либо цветовым кодом, либо числовым. Для блока питания подойдут индуктивности с маркировкой 331 (т.е. 330 мкГн). С учётом допуска ±20%, который разрешён для элементов бытовой электроаппаратуры, также подойдут дроссели с индуктивностью 264 — 396 мкГн. Любой дроссель или катушка индуктивности рассчитана на определённый постоянный ток. Как правило, его максимальное значение (IDC max) указывается в даташите на сам дроссель. Но на самом корпусе это значение не указывается. В таком случае можно ориентировочно определить значение максимально допустимого тока через дроссель по сечению провода, которым он намотан. Как уже говорилось, для самостоятельного изготовления дросселей L1, L2 необходим провод сечением 0,56 мм.
Дроссель L3 самодельный. Для его изготовления необходим магнитопровод из феррита 400HH или 600HH диаметром 10 мм. Найти такой можно в старинных радиоприёмниках. Там он используется в качестве магнитной антенны. От магнитопровода нужно отломать кусок длиной 11 мм. Сделать это достаточно легко, феррит легко ломается. Можно просто плотно зажать необходимый отрезок пассатижами и отломить излишки магнитопровода. Также можно зажать магнитопровод в тисках, а потом резко ударить по магнитопроводу. Если с первого раза аккуратно разломить магнитопровод не получиться, то можно повторить операцию.
Затем получившийся кусок магнитопровода нужно обмотать слоем бумажного скотча или лакоткани. Далее наматываем на магнитопровод 6 витков сложенного вдвое провода ПЭВ-2 сечением 0,56 мм. Для того чтобы провод не размотался, обматываем его сверху скотчем. Те выводы проводов, с которых начиналась намотка дросселя, в последующем впаиваем в схему в том месте, где показаны точки на изображении L3. Эти точки указывают на начало намотки катушек проводом.
Дополнения.
В зависимости от нужд можно внести в конструкцию те или иные изменения.
Например, вместо стабилитрона VD3 типа 1N5348 (напряжение стабилизации – 11 вольт) в схему можно установить защитный диод – супрессор 1,5KE10CA.
Супрессор – это мощный защитный диод, по своим функциям схож со стабилитроном, однако, основная его роль в электронных схемах – защитная. Назначение супрессора – это подавление высоковольтных импульсных помех. Супрессор обладает высоким быстродействием и способен гасить мощные импульсы.
В отличие от стабилитрона 1N5348, супрессор 1.5KE10CA обладает высокой скоростью срабатывания, что, несомненно, скажется на быстродействии защиты.
В технической литературе и в среде общения радиолюбителей супрессор могут называть по-разному: защитный диод, ограничительный стабилитрон, TVS-диод, ограничитель напряжения, ограничительный диод. Супрессоры можно частенько встретить в импульсных блоках питания – там они служат защитой от перенапряжения питаемой схемы при неисправностях импульсного блока питания.
О назначении и параметрах защитных диодов можно узнать из статьи про супрессор.
Супрессор 1,5KE10CA имеет букву С в названии и является двунаправленным – полярность установки его в схему не имеет значения.
Если есть необходимость в блоке питания с фиксированным выходным напряжением, то переменный резистор R2 не устанавливают, а заменяют его проволочной перемычкой. Нужное выходное напряжение подбирают с помощью постоянного резистора R3. Его сопротивление рассчитывают по формуле:
Uвых = 1,25 * (1+R4/R3)
После преобразований получается формула, более удобная для расчётов:
R3 = (1,25 * R4)/(Uвых – 1,25)
Если использовать данную формулу, то для Uвых = 12 вольт потребуется резистор R3 с сопротивлением около 0,42 кОм (420 Ом). При расчётах, значение R4 берётся в килоомах (3,6 кОм). Результат для резистора R3 также получаем в килоомах.
Для более точной установки выходного напряжения Uвых вместо R2 можно установить подстроечный резистор и выставить по вольтметру требуемое напряжение более точно.
При этом следует учесть, что стабилитрон или супрессор стоит устанавливать с напряжением стабилизации на 1…2 вольта больше, чем расчётное напряжение на выходе (Uвых) блока питания. Так, для блока питания с максимальным выходным напряжением равным, например, 5 вольт следует установить супрессор 1,5KE6V8CA или аналогичный ему.
Изготовление печатной платы.
Печатную плату для блока питания можно сделать разными способами. О двух методах изготовления печатных плат в домашних условиях уже рассказывалось на страницах сайта.
-
Наиболее быстрый и комфортный способ – это изготовление печатной платы с помощью маркера для печатных плат. Применялся маркер Edding 792. Показал он себя с лучшей стороны. Кстати, печатка для данного блока питания сделана как раз этим маркером.
-
Второй метод подходит для тех, у кого в запасе есть много терпения и твёрдая рука. Это технология изготовления печатной платы корректирующим карандашом. Это, довольно простая и доступная технология пригодиться тем, кто не смог найти маркер для печатных плат, а делать платы ЛУТом не умеет или не имеет подходящего принтера.
-
Третий метод похож на второй, только в нём используется цапонлак — Как сделать печатную плату с помощью цапонлака?
В общем, выбрать есть из чего.
Налаживание и проверка блока питания.
Чтобы проверить работоспособность блока питания его для начала нужно, конечно же, включить. Если искр, дыма и хлопков нет (такое вполне реально), то скорее БП работает. Первое время держитесь от него на некотором расстоянии. Если ошиблись при монтаже электролитических конденсаторов или поставили их на меньшее рабочее напряжение, то они могут «хлопнуть» — взорваться. Это сопровождается разбрызгиванием электролита во все стороны через защитный клапан на корпусе. Поэтому не торопитесь. Подробнее об электролитических конденсаторах можно почитать здесь. Не ленитесь это прочитать – пригодиться не раз.
Внимание! Во время работы силовой трансформатор находиться под высоким напряжением! Пальцы к нему не совать! Не забывайте о правилах техники безопасности. Если надо что-то изменить в схеме, то сначала полностью отключаем блок питания от электросети, а потом делаем. По-другому никак – будьте внимательны!
P.S.
Под занавес всего этого повествования хочу показать готовый блок питания, который был сделан своими руками.
Да, у него ещё нет корпуса, вольтметра и прочих «плюшек», которые облегчают работу с таким прибором. Но, несмотря на это, он работает и уже успел спалить офигенный трёхцветный мигающий светодиод из-за своего бестолкового хозяина, который любит безбашенно крутить регулятор напряжения . Желаю и вам, начинающие радиолюбители, собрать что-нибудь похожее!
Главная » Радиоэлектроника для начинающих » Текущая страница
Также Вам будет интересно узнать:
-
Блок питания для автомагнитолы из компьютерного БП.
-
Как обозначаются полевые транзисторы на схеме?
5 вольт – одно из самых широко используемых напряжений. От этого напряжения питается большинство программируемых и непрограммируемых микроконтроллеров, всевозможных индикаторов и тестеров. Кроме того 5 вольт используется для зарядки всевозможных гаджетов: телефонов, планшетов, плееров и так далее. Я уверен, что каждый радиолюбитель может придумать множество применений этому напряжению. И в связи с этим я подготовил для вас три хороших на мой взгляд варианта блоков питания со стабилизированным выходным напряжением 5 вольт.
Первый вариант – самый простой.
Этот вариант отличается минимальным количеством используемых деталей, крайней простотой сборки и невероятной ‘живучестью’ – блок почти нереально убить. Итак перейдем к схеме.
Эта схема срисована с недорогой зарядки телефона, обладает стабилизацией выходного напряжения и способна выдавать ток до 0.5 А. На самом деле блок может выдавать и больше, но при повышении тока на выходе начинает срабатывать защита от перегрузки и выходное напряжение начинает уменьшаться. Защита от перегрузок и КЗ реализована на резисторе 10 ом в цепи эмиттера силового транзистора и маломощном транзисторе s9014. При повышении тока через первичную обмотку трансформатора на эмиттерном резисторе создается падение напряжения, достаточное для открытия s9014, который в свою очередь притягивает базу силового транзистора к минусу, тем самым закрывая его и уменьшая длительность импульсов через первичную обмотку. При изменении номинала данного резистора можно увеличить или уменьшить ток срабатывания защиты. Сильно увеличивать не стоит, так как это повлечет за собой повышение нагрева силового транзистора и увеличит вероятность выхода последнего из строя.
Стабилизация выполнена на распространенном оптроне pc817 и на стабилитроне 3.9 В (при изменении номинала которого можно менять выходное напряжение). При превышении выходного напряжения, светодиод оптрона начинает светиться ярче, вызывая повышение тока через транзистор оптрона на базу s9014 и, как следствие, закрытие силового ключа. При уменьшении выходного напряжения, наоборот, транзистор оптрона начнет закрываться и s9014 не будет обрывать импульсы на базе силового ключа, тем самым увеличивая их длительность и, соответственно, увеличение выходного напряжения.
Особое внимание стоит уделить намотке трансформатора. Это зачастую является фактором, отталкивающим новичков от импульсных блоков питания. Итак, поскольку блок однотактный, нам потребуется трансформатор с немагнитным зазором между половинками сердечника. Зазор нужен для быстрого размагничивания сердечника и для предотвращения вхождения феррита в насыщение. Расчет трансформатора в идеале надо проводить в специальных программах, но для тех, кому этого делать не хочется, скажу, что в таких маломощных блоках питания первичная обмотка состоит из 190-220 витков провода 0.08-0.1мм. Грубо говоря, чем больше сердечник, тем меньше витков. Поверх первички в том же направлении мотается базовая обмотка. Она состоит из 7 – 15 витков того же провода. И в конце уже более толстым проводом мотается вторичка. Число витков 5-7. Крайне важно мотать все обмотки в одном направлении и помнить, где начало и конец. На схеме и на плате (которую можете скачать тут ) точками указаны начала обмоток.
По схеме тут больше добавить нечего, она довольно простая и не требует особых навыков для сборки. Все компоненты можно изменять в пределах 25%, блок прекрасно будет работать. Силовой транзистор можно ставить любой обратной проводимости, соответствующей мощности и с расчетным напряжением коллектора не менее 400 вольт. Базовый транзистор – любой маломощный NPN с такой же цоколёвкой, как и s9014.
Данный блок мощно применять там, где не нужен высокий ток, а нужна компактность, например для питания Arduino или для зарядки устройств с аккумуляторами небольшой ёмкости. Из плюсов данного бп можно отметить компактность, наличие защиты и стабилизации и, конечно, простоту сборки. Из минусов, пожалуй, только малая выходная мощность, которую кстати можно поднять, увеличивая ёмкость входного фильтрующего конденсатора.
Блок кстати выглядит так:
Второй вариант – более мощный.
Этот вариант очень похож на предыдущий, но мощнее. Блок имеет доработанную обратную связь и, следовательно, лучшую стабилизацию. Давайте взглянем на схему.
Схема представляет собой блок дежурного питания компьютерного бп. В отличие от предыдущей схемы в этой более мощный силовой транзистор, большая ёмкость входного фильтрующего конденсатора и, самое главное, трансформатор с большей габаритной мощностью. Всё это как раз и влияет на выходную мощность. Ещё в данной схеме, в отличие от первой, сделана нормальная стабилизация на TL431 – источнике опорного напряжения.
Принцип работы тут такой же, как и у предыдущего варианта. Через резистор 560 кОм на базу силового ключа подается начальное напряжение смещения, он приоткрывается и через первичную обмотку начинает течь ток. Нарастание тока в первичке вызывает нарастание тока во всех остальных обмотках, значит ток, возникающий в базовой обмотке, будет ещё сильнее открывать транзистор, и этот процесс продолжиться до тех пор, пока транзистор полностью не откроется. Когда он откроется, ток через первичку перестанет изменяться, а значит на вторичке перестанет течь и транзистор закроется и цикл будет повторяться.
Про работу защиты по току и стабилизации я подробно рассказал выше и не вижу смысла повторяться, так как тут всё работает точно так же.
Поскольку этот блок питания сделан на основе дежурки компьютерного блока, трансформатор я использовал готовый и не перематывал. Трансформатор EEL-19B. Расчетная габаритная мощность 15 – 20 Вт.
Как и в предыдущей схеме номиналы компонентов можно отклонять в пределах 25%, так как в разных компьютерных бп эта схема прекрасно работает с разными компонентами. Этот экземпляр, благодаря выходному току в 2 А можно использовать как зарядку для телефонов и планшетов или для прочих потребителей, требующих большой ток. Из плюсов данной конструкции можно отметить простоту добычи радиодеталей, ведь наверняка у каждого есть нерабочий блок питания от старого компа или телевизора, а там элементарной базы хватит на 3 – 4 таких бп. Так же плюсом можно считать немалый выходной ток и неплохую стабилизацию. Из минусов справедливо можно отметить размер платы (она довольно высокая из-за трансформатора) и возможность свиста при холостом ходу. Свист может появиться из-за неисправности какого-либо элемента, либо просто из-за слишком низкой частоты преобразования на холостом ходу. Под нагрузкой частота увеличивается.
Блок выглядит вот так:
Третий вариант – самый мощный.
Этот вариант для тех, кому нужна огромная мощность и прекрасная стабилизация. Если вам не жалко пожертвовать компактностью, этот блок специально для вас. Итак, смотрим схему.
В отличие от предыдущих двух вариантов, в этом применяется специализированный ШИМ – контроллер UC3843, который, в отличие от транзисторов, как ни как умеет менять ширину импульсов и специально сделан для применения в однотактных блоках питания. Также у UCшки частота не меняется в зависимости от нагрузки и её можно четко рассчитать в специализированных калькуляторах.
Итак принцип работы. Начальное питание поступает через резистор 300 кОм на 7 ножку микросхемы, она запускается и начинает генерировать импульсы, которые выходят с 6 ножки и идут на полевик. Частота этих самых импульсов зависит от элементов Rt и Ct. С указанными компонентами частота на выходе 78,876 кГц. Вот кстати устройство микросхемы:
На этой микросхеме очень удобно реализовывать защиту по току, у неё для этого есть специальный вывод – current sense. При напряжении больше 1 вольта на этой ножке сработает защита и контроллер снизит длительность импульсов. Стабилизация здесь сделана при помощи встроенного усилителя ошибки current sense comparator. Поскольку на 2 выводе у нас 0 вольт, усилитель error amp. Всегда выдает логическую единицу и она идёт на вход усилителя current sense comparator, формируя тем самым опорное напряжение 1 вольт на его инвертирующем входе. При превышении напряжения на выходе блока питания, фототранзистор оптрона открывается и шунтирует 1 вывод микросхемы на минус. При этом снижается напряжение на инвертирующем входе current sense comparator, а так как на его не инвертирующем в момент открытия транзистора нарастает напряжение, то в какой то момент оно превысит напряжение на инвертирующем входе (при КЗ случается то же самое) и current sense comparator выдаст логическую единицу, что в свою очередь приведет к уменьшению длительности импульсов и, в конечном итоге, к снижению напряжения на выходе блока питания. Стабилизация в данном блоке питания очень хорошая, чтоб вы понимали, насколько она хорошая, при подключении резистора 1 Ом на выход, напряжение падает всего на 0.06 вольта, при этом на нём рассеивается 25 Вт тепла и он сгорает через пару секунд. Вообще этот блок может выдавать и 30 Вт и 35, так как в роле ключа здесь применён полевой транзистор. На схеме указан 4n60, но я поставил irf840, так как у меня их много. Микросхема может выдавать на управление полевиком ток до 1 А, что дает возможность без дополнительного драйвера управлять довольно мощными полевыми ключами.
Трансформатор для этого блока был взять от сгоревшей 100-ваттной энергосберегающей лампы. Первичка состоит из 120 витков проводом 0.3 мм, обмотка самозапитки – 20 витков тем же проводом и силовая выходная обмотка – 5 витков двумя проводами 1 мм. По выходу стоит полноценный фильтр помех, позволяющий применять этот бп там, где помехи никак не нужны.
Применять бп можно в очень мощных зарядниках для гаджетов. Он спокойно может заряжать 6 и даже 7 устройств одновременно, при этом обеспечивая стабильное 5 В на выходе.
Выглядит это всё примерно так:
А вот их относительные размеры:
Печатные платы
Ну и на этом всё. Если остались какие-либо интересующие вас моменты, о которых я не сказал, задавайте их мне на почту Адрес электронной почты защищен от спам-ботов. Для просмотра адреса в вашем браузере должен быть включен Javascript.
Дмитрий4202
Многие электротехнические устройства питаются от постоянного напряжения величиной 12 вольт. Если такая техника не особо нуждается в высокой стабильности напряжения, то вполне подойдет самый простой блок питания, состоящий из понижающего трансформатора, диодного моста и фильтрующего конденсатора электролита. Тут вопрос остается только за мощностью такого источника питания, ну и следовательно от нее зависит, какие именно функциональные части будет стоять в блоке питания на 12 вольт. В этой статье давайте разберемся более подробно с этой темой.
Итак, схема простого блока питания на 12 вольт начинается с понижающего трансформатора, задача которого сетевое переменное напряжение 220 вольт понизить до более низкого. Логично предположить, что это пониженное напряжение должно в нашем случае быть 12 вольт. Но нет. На выходе вторичной обмотки трансформатора, для получения в итоге постоянных 12 вольт должно быть около 10 вольт. Почему так? Просто существует в электротехнике такой вот эффект — переменное напряжение после диодного моста имеет выпрямленный ток, но он скачкообразной формы. Когда мы к выходу моста подсоединяем фильтрующий конденсатор электролит эти скачки постоянного напряжения сглаживаются, а само напряжение увеличивается примерно на 18%. Вот и получается, что переменные 10 вольт после выпрямительного моста и фильтрующего конденсатора электролита превратятся в постоянные 12 вольт.
Нам нужно определится, в первую очередь, с мощностью нашего блока питания на 12 вольт. Какую именно максимальную силу тока мы хотим, чтобы он имел. К примеру, нужно иметь максимальную силу тока в 5 ампер. В этом случае, чтобы спаять хороший блок питания на 12 вольт с этим током нам понадобится понижающий трансформатор мощностью около 80 ватт. Напомню, чтобы найти электрическую мощность нужно силу тока перемножить на напряжение. Следовательно мы наши 12 вольт умножаем на 5 ампер и получаем 60 ватт. Плюс к этому мы добавляем небольшой запас (пусть будет 20 ватт). Вот и видим, что нужен трансформатор на 80 ватт (это если идти по оптимальному пути, хотя если вы поставите большей мощности транс, то это только повлияет на общие размеры источника питания).
Для получения тока на вторичной обмотке около 5 ампер, диаметр этой самой обмотки должен быть не менее 1,6 мм (медь). Для определения зависимости диаметра провода вторичной обмотки и силы тока, который она должна обеспечивать нужно смотреть в справочные таблицы (их легко найти в интернете воспользовавшись поиском).

Ну, и последним важным функциональным элементом нашего самодельного блока питания на 12 вольт, что будем паять своими руками, является конденсатор электролит. Он выполняет фильтрующую роль, сглаживая скачки постоянного напряжения, делая постоянное напряжение более ровным (хотя и не идеальным). Для нашего блока питания вполне подойдет конденсатор электролит, рассчитанный на напряжение 16-25 вольт и емкостью около 5 000 — 10 000 микрофарад. Вот и все, осталось только эти все компоненты спаять в единую схему и собрать в подходящем корпусе.
Для того, чтобы в стационарных условиях запустить автомагнитолу, трансивер или другое аналогичное устройство, нужен блок питания на 12 В. Проще всего собрать такой источник питания на основе линейного регулятора с микросхемой 7912
. Обчно в таких случаях используют микросхему 7812
— с положительной регулировкой и общим минусом, но с целью посадить напрямую на металлический корпус мощный регулирующий транзистор — схема немного видоизменилась. Увеличить ток микросхемы регулятора стало возможно используя высокую мощность PNP-транзистора.
Как раз имелся нужный сетевой трансформатор на 220 В, который год назад вытащил из старого нерабочего муз.центра. Трансформатор выглядел достаточно большой. Вторичное напряжение на 19 В (без нагрузки). Под нагрузкой, оно снизилось примерно до 16 вольт.
В выпрямителе использован 10,000 мкФ сглаживающий конденсатор. Однако, чем больше его ёмкость, тем лучше. Сборка этого несложного блока питания стоила менее 2$! И то только потому, что не было LM7912
в запасе.
Светодиодная индикация работы БП
Зеленый LED индикатор выступает в качестве показателя нормального выходного напряжения. Он тускнеет примерно свыше тока нагрузки 2A и почти гаснет при 2.5A, давая понять, что идёт перегруз по выходу. Жёлтый и красный светодиоды индицируют наличие переменного напряжения на выходе трансформатора, и, соответственно, постоянного на выходе выпрямителя. Их можно и не ставить. Разве что для красоты.
Транзистор 2N3055 заменим на любой прямой структуры, с рабочим напряжением 50В и предельным током минимум 5 ампер. Эти же требования и к диодам моста IN5404. Готовый источник питания 220-12 вольт установливаем в подходящий по размерам корпус. Можно и пластиковый, но тогда транзистиору будет нужен радиатор. Если вам требуется регулируемый ИП —
Всем нам известно, что блоки питания сегодня являются неотъемлемой частью большого количества электрических приборов и осветительных систем. Без них наша жизнь нереальна, тем более экономия электроэнергии способствует эксплуатации этих приборов. В основном блоки питания имеют выходное напряжение от 12 до 36 вольт. В этой статье хотелось бы разобраться с одним вопросом, можно ли сделать блок питания на 12В своими руками? В принципе, никаких проблем, ведь этот прибор на самом деле имеет несложную конструкцию.
Из чего можно собрать блок питания
Итак, какие детали и приборы необходимо, чтобы собрать самодельный блок питания? В основе конструкции всего лишь три составляющие:
- Трансформатор.
- Конденсатор.
- Диоды, из которых своими руками придется собрать диодный мост.
В качестве трансформатора придется использовать обычный понижающий прибор, который будет уменьшать вольтаж с 220 В до 12 В. Такие приборы сегодня продаются в магазинах, можно использовать старый агрегат, можно переделать, к примеру, трансформатор с понижением до 36 вольт на прибор с понижением до 12 вольт. В общем, варианты есть, используйте любой.
Что касается конденсатора, то оптимальный вариант для самодельного блока – это конденсатор емкостью 470 мкФ с напряжением 25В. Почему именно с таким вольтажом? Все дело в том, что на выходе из напряжение будет выше запланированного, то есть, больше 12 вольт. И это нормально, потому что при нагрузке напряжение упадет до 12В.
Собираем диодный мостик
А вот теперь очень важный момент, который касается вопроса, как сделать блок питания 12В своими руками. Во-первых, начнем с того, что диод — это двуполярный элемент, как, в принципе, и конденсатор. То есть, у него два выхода: один минус, другой плюс. Так вот плюс на диоде обозначен полоской, а, значит, без полоски это минус. Последовательность соединения диодов:
- Сначала соединяются между собой два элемента по схеме плюс-минус.
- Точно также соединяются между собой и два других диода.
- После чего две парные конструкции необходимо соединить между собой по схеме плюс с плюсом и минус с минусом. Здесь главное не ошибиться.
В конце у вас должна получиться замкнутая конструкция, которая носит название диодный мостик. У нее четыре соединительных точек: две «плюс-минус», одна «плюс-плюс» и еще одна «минус-минус». Соединять элементы можно на любом плате необходимого устройства. Основное здесь требование – это качественный контакт между диодами.
Во-вторых, диодный мост – это, по сути, обычный выпрямитель, который выпрямляет переменный ток, исходящий с вторичной обмотки трансформатора.
Полная сборка прибора
Все готово, можно переходить к сборке конечного продукта нашей идеи. Сначала надо подключить выводы трансформатора к диодному мосту. Их подключают к точкам соединения «плюс-минус», остальные точки остаются свободными.
Теперь необходимо подключить конденсатор. Обратите внимание, что на нем также есть отметки, которые определяют, полярность прибора. Только на нем все наоборот, чем на диодах. То есть, на конденсаторе обычно помечается минусовой контакт, который подсоединяется к точке диодного моста «минус-минус», а противоположный полюс (положительный) присоединяется к точке «минус-минус».
Остается только подключить два питающих провода. Для этого лучше всего выбрать цветные провода, хотя это необязательно. Можно использовать одноцветные, но при условии, что их придется каким-нибудь образом обозначить, к примеру, на одном из них сделать узелок или обмотать конец провода изолентой.
Итак, делается подключение питающих проводов. Один из них подключим к точке «плюс-плюс» на диодном мосте, другой к точке «минус-минус». Все, понижающий блок питания на 12 вольт готов, можно его тестировать. В холостом режиме он обычно показывает напряжение в пределах 16 вольт. Но как только на него подадут нагрузку, напряжение снизится до 12 вольт. Если есть необходимость выставить точное напряжение, то придется к самодельному прибору подключить стабилизатор. Как видите, сделать блок питания своими руками не очень сложно.
Конечно, это простейшая схема, блоки питания могут быть с различными параметрами, где основных два:
Как дополнение, может быть использована функция, которая разграничивает модели блока питания на регулируемый (импульсный) и нерегулируемый (стабилизированный). Первые обозначены возможностью изменять выходное напряжение в пределах от 3 до 12 вольт. То есть, чем сложнее конструкции, тем больше возможностей у агрегатов в целом.
И последнее. Самодельные блоки питания – это не совсем безопасные аппараты. Так что при их тестировании рекомендуется отойти на некоторое расстояние и только после этого проводить включение в сеть 220 вольт. Если вы что-то неточно рассчитали, к примеру, неправильно подобрали конденсатор, то есть большая вероятность, что этот элемент просто взорвется. В него залит электролит, который при взрыве разбрызгается на приличное расстояние. К тому же не стоит производить замены или пайку при включенном блоке питания. На трансформаторе собирается большое напряжение, так что не стоит играть с огнем. Все переделки надо проводить только на выключенном приборе.
Похожие записи:
Тема: как сделать простой, регулируемый плавно, блок питания своими руками.
Человек, у которого электрика и электроника является хобби, увлечение, делами, что позволяют получать удовольствие или иметь дополнительный заработок, просто обязан иметь у себя в наличии блок питания с плавной регулировкой напряжения! Ведь работая с различной электрической и электронной техникой постоянно приходится сталкиваться с её питанием, а оно, как известно, не всегда одинаково. Постоянно искать источники питания с подходящим напряжением, тоже не выход. Именно в данном случае наиболее рациональным и правильным решением будет создание простого (или сложного, если есть в этом особая необходимость) блока питания, имеющего плавное регулирование напряжения питания. Простая, но надёжная схема представлена на рисунке, давайте её разберём.
Схема простого, регулируемого плавно, блока питания представляет собой две основные части, это сам блок питания и небольшая транзисторная схема параметрического регулятора напряжения. Первая часть содержит понижающий трансформатор, выпрямитель (диодный мост) и конденсатор (сглаживающий фильтр). По большей части именно от выбора этих частей зависит мощность всего блока питания. Что бы не делать слишком большим блок питания ограничимся электрической мощностью в 30 Вт. Хотя для увеличения этой мощности достаточно будет поменять трансформатор, мост и выходной транзистор, имеющие соответствующие величины токов и напряжений.
Итак, находим трансформатор, который рассчитан на входное напряжение 220 вольт и выходное 12-15 вольт, вторичная обмотка должна иметь сечение, обеспечивающее номинальную силу тока в 2-3 ампера. Далее, спаиваем диодный мостик, элементы которого должны быть рассчитаны на ток не меньше 5 ампер (лучше брать с небольшим запасом). И к выходу моста припаяем фильтрующий конденсатор с ёмкостью от 1000 микрофарад и более. Схема плавно регулируемого параметрического стабилизатора после её сборки (спайки) должна сразу начать нормально работать, хотя если есть желание донастройки и точной регулировки внутренних параметров, можете сами по изменять имеющиеся электронные компоненты, поставив туда наиболее подходящие на Ваш взгляд.
Теперь расскажу о самой работе данной схемы плавно регулируемого блока питания. Трансформатор — его задача заключается в преобразовании электрической энергии, то есть он сетевое напряжение 220 вольт понижает до нужных 12 вольт. Заметим, что как был у нас переменный ток, так и остался, хотя и понизилась амплитуда. Диодный мостик занимается тем, что переводит все колебания в один полупериод, а именно значение тока после мостика уже меняется только от нуля и до 12 вольт, не меняя своего полюса. Но волнообразный ток подходит не для всех случаев питания электрооборудования, для многих устройств нужен именно постоянный ток, допускающий минимальные колебания. Для этого и нужен конденсатор, который сглаживает скачки напряжения.
Схема регулятора является параметрической, то есть в схеме создаётся некое опорное напряжение, уже от которого путём деления напряжения и усиления силы тока создаются необходимые выходные величины электрических параметров. С выхода мостика, на котором уже сглажены скачки (фильтрующим конденсатором), напряжение подаётся на цепь параметрического стабилизатора, состоящего из резистора R1 и стабилитрона VD2. Тут напряжение делиться, причём на стабилитроне образуется некоторое постоянная его величина с малыми отклонениями. Если напряжение будет меняться, по причине внешних обстоятельств, то эти изменения только будут заметны на R1.
Параллельно стабилитрону, на котором образовалось опорное напряжение постоянной величины, включён переменный резистор R2, что, собственно, и осуществляет плавное изменение выходного напряжения на нашем регулируемом блоке питания. Когда мы его крутим, то получаем определённую величину постоянного напряжения, что далее делится между база-эмиттерными переходами транзисторов, включённых по схеме эмиттерных повторителей. А, как известно, включение по этой схеме заставляет транзисторы работать в режиме усиления только тока, при том, что напряжение остаётся как бы неизменным. То есть, напряжение снятое с переменного резистора передаётся на выход через транзисторы, которые понижают его только на величину своего насыщения (примерно от 0.4 до 0.7 вольт).
Проще говоря — выставили мы на переменном резисторе значение 5 вольт, оно передалось через транзисторы на выход (минус примерно 1.2 вольта, что осели на транзисторных переходах база-эмиттер), а в силу усиления тока, мы получили повышение мощности, срезанной от основной, которая имеется на выходе диодного мостика. Транзисторы тут являются некими электрическими краниками, которыми мы управляем при помощи изменения напряжения на база-эмиттерных переходах. Чем больше мы подадим на них напряжения с переменного резистора, тем сильнее откроются транзисторы (понизится их внутреннее сопротивление) и больше электрической мощности передастся на выход регулируемого блока питания.
Опубликовал admin | Дата 5 июля, 2016
Как сделать блок питания своими руками, об этом пойдет речь в данной статье. Выходное стабилизированное напряжение блока – 5 вольт, номинальный ток нагрузки 2 ампера. Выход блока питания имеет защиту от короткого замыкания. Принципиальная схема устройства показана на рисунке 1.
В схеме применен унифицированный накальный трансформатор ТН-220-50. Данные на него можно посмотреть в таблице ниже.
ТН2-127/220-50, параметры
Данные трансформаторы имеют несколько модификаций. Поэтому подключение первичной обмотки у них отличается. Если трансформатор рассчитан только на напряжение 220 вольт, то это напряжение надо подключать к выводам 1 и 5 первичной обмотки, см. рисунок 2.
ТН2-127/220-50, схема включения

Если в своем обозначении трансформатор имеет 127, то его схема показана на рисунке 3. В этом случае надо будет еще поставить перемычку между выводами 2 и 4 первичной обмотки. Выходное переменное напряжение величиной 6,3 вольта поступает на выпрямительный мост, состоящий из четырех диодов КД202В, можно применить и готовый мост на ток не менее четырех ампер. Например, из импортных, это RS401, KBL005. Шести амперные мосты – KBU6A, RS601, BR605, KBPC6005 и др. Постоянное напряжение на конденсаторе фильтра будет примерно равно 6,6×1,41= 8,8 вольт. Основой стабилизатора служит микросхема К157ХП2, в состав которой входит источник опорного напряжения с устройством управления временем включения и выключения, усилитель сигнала рассогласования, регулирующий элемент с токовой тепловой защитой. Имеет все то, что нам надо! Правда в состав микросхемы входят еще два транзистора для генератора стирания и тока подмагничивания магнитофонов (микросхема то магнитофонная), но мы их использовать не будем. В качестве регулирующего транзистора в схеме используется мощный составной транзистор КТ829А (схема Дарлингтона). В крайнем случае, можно применить менее мощный транзистор КТ972А или соответствующие импортные, какие ни будь TIP120, 121,122, имеющий ток коллектора пять ампер.
И так, как уже говорилось выше, схема имеет вывод включения/выключения — 9. Что бы включить стабилизатор надо на этот вывод подать напряжение не ниже двух вольт. В первый момент после подачи напряжения на вход стабилизатора, это напряжение формируется цепочкой R1 и С2. За время протекания тока заряда этого конденсатора успевает включиться сам стабилизатор и часть его выходного напряжения через резистор обратной связи так же подается на вывод 9. Это удерживающее напряжение для поддержания стабилизатора в рабочем состоянии. Вывод 8 микросхемы, это выход напряжения источника опорного напряжения. У данной микросхемы это напряжение равно 1,3 вольта. С8 – конденсатор фильтра и одновременно конденсатор задержки включения стабилизатора. Таким образом, если у вас не будет включаться стабилизатор, то надо будет увеличить емкость конденсатора С2. Т.е. увеличить время заряда этого конденсатора, что бы успел включиться стабилизатор.
Чтобы выключить стабилизатор, надо нажать на кнопку SA3 – Стоп. Она зашунтирует вывод 9 DA1 на общий провод, открывающее напряжение пропадет, стабилизатор закроется. Прекрасная микросхема, напряжение выключенного стабилизатора в моем случае равно всего 7,6 мВ. То же самое произойдет, т.е. стабилизатор выключится, когда в его выходной цепи произойдет короткое замыкание. Так же пропадет открывающее напряжение. Через резистор R1 напряжение на вывод 9 поступать не будет, так как уже заряженный конденсатор для постоянного тока имеет очень большое сопротивление. В таком состоянии схема может находиться сколько угодно долго. Для повторного запуска стабилизатора необходимо или снять напряжение питания и снова подать, или нажать на кнопку пуск. В этом случае открывающее напряжение на вывод 9 поступит через резистор R1.
Подстроить выходное напряжение стабилизатора можно резистором R4. При токе нагрузки, равному 2 амперам и падении напряжения на регулирующем транзисторе 8,8-5=3,5 вольт, мощность, на нем выделяемая, будет равна P = U x I = 3,5 x 2 = 7 Вт. Отсюда следует, что транзистору необходим соответствующий теплоотвод, площадь которого можно прикинуть, посетив страницу со статьей «Расчет радиаторов». Я тут прикинул и получилось, примерно, 200см2.
На сайте есть другой блок питания с использованием этой же микросхемы, если интересно можете заглянуть в статью «Блок питания от2 до 30 вольт» или же сюда «Стабилизатор 5В». Пока все. Удачи. К.В.Ю.
Скачать статью «Блок питания 5В 2А своими руками»
Просмотров:14 526












































































































