Вновь приветствую пользователей и выполняю обещание!
Сегодня начинаю выкладывать подробный фотоотчет по изготовлению часов на газоразрядных индикаторах (ГРИ). За основу взят ИН-14.
Все манипуляции в этом и следующих постах доступны для человека без опыта, достаточно только иметь немного сноровки. Работу разобью на несколько частей, каждая из которых будет подробно описана мною и выложена в сеть.
Приступаем к первому этапу – травление плат. Исследовав литературу, нашел несколько технологий:
- . Для работы нужны три компонента: лазерный принтер, хлорное железо и утюг. Способ самый простой и дешевый. Минус у него только один – сложно переносить очень тонкие дорожки.
- Фото-резист
. Для работы нужны следующие материалы: фото-разист, пленка для принтера, сода кальцинированная и УФ-лампа. Способ позволяет произвести травление плат дома. Минус в том, что стоимость его не из дешевых. - Реактивно-ионное травление (РИТ)
. Для работ нужна химически активная плазма, поэтому в домашних условиях не осуществим.
Чаше всего применяют анодное травление. Процесс анодного травления заключается в электролитическом растворении металла и механическом отрывании окислов выделяющимся кислородом.
Вполне объяснимо, что я выбрал метод ЛУТ для травления плат. Перечень необходимого оборудования и материалов должен выглядеть примерно так:
- Хлорное железо. Его купают в радиотоварах по цене 100-150 рублей за банку.
- Фольгированный стеклотектолит. Можно найти в магазинах радиотоваров, на радиобарахолках или заводах.
- Емкость. Подойдет обычный пищевой контейнер.
- Утюг.
- Глянцевая бумага. Подойдет самоклеящаяся бумага или однотонная страница глянцевого журнала.
- Лазерный принтер.
ВАЖНО!
Версия для печати должна быть зеркальной, так как при переводе изображения с бумаги на медь оно отобразится обратно.
Нужно произвести разметку и отрезать кусок текстолита для платы. Это делают ножовкой по металлу, макетным ножом или, как в моем случае, бормашиной.
После этого вырезал из бумаги эскиз будущей платы и приложил рисунком к текстолиту (с фольгированной стороны). Бумага берется с запасом для того, чтобы обернуть текстолит. Закрепляем листок с обратной стороны с помощью скотча для фиксации.
Со стороны рисунка проводим по будущей плате утюгом несколько раз через лист А4. Понадобится не менее 2-х минут интенсивной «глажки» для перевода тонера на медь.
Заготовку подставляем под струю холодной воды и легко снимаем бумажный слой (мокрая бумага должна свободно отходить сама). Если нагрев поверхности был недостаточным, то могут отойти небольшие кусочки тонера. Их дорисовываем дешевым лаком для ногтей. В итоге заготовка для платы должна имеет следующий вид:
В приготовленной емкости готовим раствор хлорного железа и воды. Лучше использовать для этих целей горячую воду, это увеличит скорость реакции. От кипятка лучше отказаться, так как высокая температура деформирует плату. Готовая жидкость должна иметь цвет чая средней заварки. Плату помещаем в раствор и ждем, когда лишняя фольга полностью растворится.
Если иногда помешивать раствор в емкости, то скорость реакции также увеличится. Для кожи рук хлорное железо не опасно, но пальцы могут окраситься.
Для придания большей наглядности процессу, поместил плату в раствор частично. Какие должны произойти изменения видно на фото:
Лишняя медь растворяется в составе примерно через 40 минут. После чего процесс травления можно считать завершенным. Осталось только сделать несколько отверстий. Проводим шилом разметку и сверлим дрелью небольшие дырки. Инструмент должен работать с высокими оборотами, чтобы сверло не съезжало. Результат работы должен выглядеть примерно так:
Второй этап изготовления часов на ГРИ – пайка компонентов. Об этом буду рассказывать в следующем своем посте.
Скачиваем:
- Программа ).
- Пост про пайку компонентов – ;
- Пост про прошивку микроконтроллера – ;
- Пост про изготовление корпуса – .
Удобный нарезатель бахромы для трансформаторов.
Регулятор нагрева паяльника с индикатором мощности
Соберем часы на газоразрядных индикаторах, максимально просто и доступно, на сколько это вообще возможно.
Автором данной самоделки является AlexGyver, автор одноименного YouTube канала.
В настоящее время большинство газоразрядных индикаторов больше не производится, и остатки советских индикаторов можно найти только на барахолке или радиорынке. В магазинах их найти очень трудно. Но чем меньше становится этих индикаторов, тем больше к ним растёт интерес. Растёт он у любителей ламповости, винтажа и конечно же пост апокалипсиса.
Итак, мы хотим сделать часы на их основе, и ради простоты и максимальной доступности будем управлять индикаторами при помощи микроконтроллера в лице платформы ардуино, которая подключается к компьютеру по USB и в неё по клику мышки загружается прошивка. Между ардуиной и индикаторами нам нужна ещё некоторая электроника , которая будет раздавать сигналы по ногам индикаторов. Значит, во-первых, нам нужен генератор, который будет создавать высокое напряжение для питания индикаторов.
Часы работают от постоянного напряжения около 180В. Этот генератор устроен очень просто и работает на индуктивных выбросах. Частоту генератора задаёт шим контроллер, при частоте в 16кГц на выходе получаем напряжение 180В. Но не смотря на высокое напряжение, генератор очень и очень слабый, так что о других его применениях даже не думайте, он способен только на тлеющий разряд в инертном газе. Это напряжение, а именно +, через высоковольтные оптопары направляется на индикаторы. Сами оптопары управляются ардуиной, то есть она может подать +180В на любой индикатор. Чтобы цифра в индикаторе засветилась, нужно подать на неё землю, и этим занимается высоковольтный дешифратор – советская микросхема. Дешифратор тоже управляется ардуиной и может подключить к земле любую цифру.
А теперь внимание: индикаторов у нас 6, а дешифратор 1. Как же это работает? На самом деле дешифратор подключен сразу ко всем индикаторам, то есть ко всем их цифрам, и работа дешифратора и оптопар синхронизирована таким образом, что в один момент времени напряжение подаётся только на одну цифру одного индикатора, то есть оптопара очень быстро переключают индикаторы, а дешифратор зажигает на них цифры, и нам кажется, что все цифры горят одновременно. На деле же каждая цифра горит чуть больше 2 миллисекунд, затем сразу включается другая, суммарная частота обновления 6-ти индикаторов составляет около 60Гц, то есть кадров в секунду, а учитывая инертность процесса, глаз никаких мерцаний не замечает. Такая система называется динамическая индикация и позволяет очень сильно упростить схему.
В общем и целом, схема часов получается весьма и весьма сложной, поэтому разумно сделать для неё печатную плату.
Плата универсальная для индикаторов ИН12 и ИН14. На этой плате, помимо всей необходимой для индикаторов обвязки, предусмотрены места для следующих железок: кнопка включения/выключения будильника, выход на пищалку будильника, термометр + гигрометр DHT22, термометр DS18b20, модуль реального времени на чипе DS3231 и 3 кнопки для управления часами.
Всё перечисленное железо является опциональным, и его можно подключать, а можно и не подключать, это всё настраивается в прошивке. То есть на этой плате можно сделать просто часы, вообще без кнопок и без всего, а можно сделать часы с будильником, отображением температуры и влажности воздуха, вот такая вот универсальная плата. Печатку естественно решили заказать у китайцев, потому что есть очень много тонких дорожек и переходов на другую сторону платы. Так называемый гербер файл платы вы найдёте в архиве, который можно скачать на .
Дорожек в этом проекте много, особенно тонких на плате с индикаторами.
Плату нужно распилить на части, так как она двухэтажная. Но лучше не пилить, стеклянная пыль очень вредна для лёгких. Закалённым саморезом царапаем плату и аккуратно ломаем в тисках.
В общем сейчас нужно запаять все компоненты на плату согласно подписям и рисункам на шелкографии. Также нужно будет купить рейку с пинами, чтобы соединить части платы.
В проекте используется полноразмерная Arduino Nano. Сделано это для упрощения загрузки прошивки даже для самых новичков.
Итак, собрали нижнюю плату. Сначала нужно протестировать работу генератора. Если он собран неправильно, то может бахнуть конденсатор. Так что накрываем его чем-нибудь и включаем питание.
Ничего не бахнуло, это хорошо. Аккуратно измеряем напряжение на ногах конденсатора, должно быть 180В.
Отлично. Внимательно смотрим как паять индикаторы. На всех индикаторах одна нога помечена белым — это анод.
Лампу нужно вставлять так, чтобы анодная нога попала вот в это отверстие, это анодные дороги.
После пайки обязательно отмойте флюс, иначе вместо одной цифры могут гореть несколько. Далее распаиваем оставшиеся датчики и пищалки, если они нужны, и паяем провода для подключения кнопок.
Датчик температуры пришлось выносить на проводах, чтобы разместить его подальше от источников нагрева.
Все кнопки и выключатель будильника выносим на проводах. Модуль часов тоже сделаем на проводах.
Со качаем архив, в котором есть прошивка и библиотеки. Загружаем прошивку.
Проверяем.
Всё работает! Поздравляю, мы сделали ламповые часы.
Теперь, что касается корпуса. Автор долго искал максимально доступный и деревянный вариант, и таки нашёл вот такую заготовку для самодельной шкатулки, которая идеально подходит по размеру к плате.
Также делаем отверстия под пищалки, провода, кнопки и переключатели.
Плату нужно приподнять, автор использует обычные стойки для печатных плат.
Корпус автор покрасил под орех. Не очень удачно, лучше используйте морилку.
Готово! Осталось показать, как всем этим пользоваться. Перед прошивкой можно настроить некоторые моменты: времена режима часов и режима отображения температуры и влажности. Автор поставил 10 секунд на часы и 5 на температуру. Температура, к слову, слева, влажность справа.
Но написать историю создания никак не удосуживался…
Собственно, собрался с силами, и убил полдня на написание этого поста.
Часы, по началу, не собирался делать, не сильно сложная задача, и потому было не очень интересно, однако, друг уговорил помочь с электроникой. Ну, что-ж, для меня не трудно, сварганить часики… как потом оказалось, не так уж и просто, если опыта в часо-строении нету:)
По ТЗ было задумано:
Из важного (реализовано в текущей версии ПО):
- Приглушение свечения ламп ночью (по фото-датчику), ибо освещают пол комнаты. Приглушение реализовано плавным изменением яркости.
- 10 значений яркости, на которую приглушается свечение.
- Настраиваемая функция гашения незначащего нуля.
- Настраиваемая функция переключения цифр на лампах, реализовал только плавное перетекание и простое переключение. Обычно используется только плавное перетекание. Потому и не выдумывал велосипедов, хотя по началу в азарте хотелось, однако потом холодный инженерный расчёт взял своё.
- Установка времени из функционального меню.
- Коррекция времени (реализована в самом RTC, мне осталось сделать лишь меню).
- Применен высокоточный кварцевый генератор, по результатам испытания обычный кварц плохо себя показал, плохая температурная стабильность, как следствие уход времени на +/- 10 секунд в сутки в зависимости от температуры и фазы луны:). Да, к сожалению на плате этого я уже не отображал. Кто захочет сам перекроит.
- Питание от сетевого адаптера 7-20V.
- Ионистор в цепи питания микросхемы часов реального времени(RTC), дабы время не сбивалось при отключениях сети.
Из не важного (пока не реализовано в ПО за ненадобностью):
- Будильник с музыкальным звонком.
- Выбор мелодии для будильника из 10 штук.
- 3 ступени регулировки громкости будильника.
- RGB подсветка ламп.
- 10 предварительно настраиваемых оттенков подсветки ламп.
- Возможность установки периода, через который меняется оттенок подсветки ламп (из десяти предварительно настроенных).
- Регулировка яркости подсветки ламп вместе с яркостью свечения ламп при наступлении темноты.
- Измерение температуры (по сути получается измерение температуры печатной платы, поэтому решил в жизнь не проводить, хотя можно сделать выносной щуп).
Сразу для себя решил, что преобразователь питания для ламп (12-180V) буду делать с управлением на микроконтроллере (обратная связь по сигналу на АЦП и в качестве источника тактирования — ШИМ модуль). В поисках информации про часы набрёл информацию и , как раз готовое решение для преобразователя, изобретать велосипед не стал, повторил и программный код, и схему преобразователя. Работу остальных частей часов писал с нуля применяя своё умение программирования и воображение:)
Часы построены на шести лампах — ИН8-2:
Сетка у них толстовата… но как потом оказалось, это совсем не мешает.
На удивление, выводы у этих ламп гибкие, обычно, как я понял, лампы этого типа имеют выводы под панельку.
Кстати, эти лампы сошли с конвейера, за 5 лет до моего рождения… Раритет!
Поскольку делать просто так, на коленках, мне было не интересно, к разработке подошёл очень серьёзно, как настоящий инженер-электронщик, разработав полноценный проект, начиная от 3D моделей корпуса (AI):
заканчивая 3D моделями плат (AD):
И 3D сборками (AI):
Кто в теме тот поймёт.
Конструкция содержит 2 платы, по причине того, что нужна подсветка, и плата довольно таки сильно занята, и развести там 180V дорожки для ламп попросту было негде.
Микроконтроллер использовал — Atmega32A.
Декодеры для ламп — классически К155ИД1.
Часы Реального Времени — M41T81 остались от рабочего барахла.
В качестве плеера для будильника используется проект уважаемого ELM: линк . Использую отдельный микроконтроллер ATtiny45, ибо в один контроллер всё вместить не получается, ни по количеству выводов, ни по производительности, в проекте плеера используется высокочастотный ШИМ, который есть у ATtinyX5 но нету у Atmega32A и у Atmega64A тоже, что то более специфичное применять не решился. Есть вариант не требующей очень большой производительности, когда используется R-2R ЦАП на одном из портов микроконтроллера, но лишних 8 ног в микроконтроллере не нашлось, да и задача будильника приоритетной не была, по производительности тоже не факт, что микроконтроллер потянул бы. В будущем можно подумать на эту тему.
Звук усиливается либо отдельным ключом, коммутирующим миниатюрный динамик через конденсатор на +12V, либо, для эксперимента заложенным, операционным усилителем, хотя думаю что тут нужен специализированный низковольтный усилитель, но в барахле у меня такого не нашлось.
Для фото-датчика использовал китайский фоторезистор, честно говоря так и не понял бывают ли они какого другого сопротивления, этот в темноте имеет сопротивление 150кОм, при дневном свете 1,5кОм. Без маркировки. Так что что за оно, понятия не имею. Выглядит примерно так:
Резистор для измерения температуры использовался в отличие от указанного на схеме на 47 кОм, при 25 градусах: B57421V2473J62 от Epcos. Установить установил, мерить температуру так и не мерил, ибо мерить получается температуру платы, об этом писал уже выше.
В схеме так-же заложены ключи для подлкючения неоновых ламп разделителей разрядов часов, однако неонки эти, как оказалось светят другим оттенком оранжевого, и выглядят неестественно… в общем отказался я от них, так гораздо красивее.
Светодиоды RGB SMD5050, какие получилось найти на нашем радиорынке на ждановичах… там у нас грустно с RGB светодиодами (и не только, по причине что продается только то, что пользуется спросм), потому это единственное что удалось найти более-менее подходящее по цене и свечению. Сразу скажу, если будете делать подсветку ламп, светодиоды вам нужны матовые (т.е. с матовым наполнителем, а не как у меня прозрачные)… ибо светящиеся кристаллы бликуют на стекле ламп цветными точками, что не очень красиво.
Весь этап сборки отснять на фото не удалось, что есть выкладываю:
Платы делал крамолиновским фоторезистом Positiv, тогда еще про плёночный фоторезитст только думал.
Из-за того, что первый вариант корпуса предполагал иметь верхнюю крышку из полированной нержавейки, пришлось существенно выпендриться в конструкции печатной платы ламп: Перемычки делать лакированным проводом.
Это второй вариант, который для сестрёнки:
Это прототип:
Решил что больше так делать не буду, трудоёмкий очень вариант, однако опыт интересный:)
Кнопки управления размещаются в любом месте корпуса, и подпаиваются проводами к контактным площадкам на плате, для фото-датчика имеется отверстие в задней стенке корпуса.
В итоге пока клепал прототип, решил второй экземпляр подарить сестрёнке, а корпус сделать из стеклотекстолита:
Корпус был начерчен, изготовлен, погрунтован, и покрашен, высушен:). Больше вручную резать такие корпусы я не буду, лучше пусть это делает станок ЧПУ. Корпус вышел габаритными размерами: 193.2 х 59.2 х 27.5, «ножки» которые образовались по углам имеют высоту 4 мм.
Фото корпуса после покраски к сожалению не осталось. Но надеюсь с верху на фотках можно оценить всю красоту задумки.
Какие выводы сделал после постройки первого прототипа:
- Кварц нужен очень точный, чтобы настраивать не пришлось, обычный часовой не пойдёт. Пришлось перекроить схему на DS32kHz, у него точность +/- 1 минута в год. Есть вариант ещё лучше, DS3231S — тут всё в одной микросхеме, часы реального времени и точный кварц. Однако, их я уже не покупал, и так пришлось DS32kHz выписывать из Китаю.
- Плату разработал не самую удачную, преобразователь напряжения слишком близко к часам реального времени, единичные импульсные помехи могут проскакивать на вход кварцевого генератора часов реального времени. В связи с этим следует улучшить помехозащищённость по питанию, в цепь питания часов реального времени лучше включить пару дополнительных конденсаторов и дроссель, в следующей итерации реализую, тут пришлось защищаться от помех дополнительными навесными элементами. Следующий вариант часов будет построен так, чтобы преобразователь и часы реального времени находились в противоположных углах платы.
- Вариант конструкции с двумя платами хоть и имеет право на жизнь, и корпус получается меньше, однако трудоёмкость изготовления сильно повышается.
- Корпус — самая трудоёмкая часть, а именно выпиливание деталей и подгонка. Если будете повторять мой подвиг будьте готовы сразу.
Схемы плат:
Используя газоразрядные индикаторы, можно сделать очень интересные часы Nixie Clock. В этом плане у человека открывается много возможностей. Схемы для часов есть возможность использовать самые разнообразные. Дополнительно творческие люди могут подумать над интересным дизайном часов.
Некоторые считают, что имеют множество недостатков, а потому лучше использовать люминесцентные аналоги, однако это заблуждение. В первом случае человек получает материал, который стабильно работает и не сильно перегревается. В то время как люминесцентные лампы довольно быстро выгорают, что является серьезной проблемой.
Важные элементы часов на индикаторах
Если не брать во внимание корпус устройства и непосредственно индикаторы, то основной деталью является микросхема. Именно она позволяет отображать в устройствах реальное время. Дополнительно в модель включаются транзисторы и конденсаторы. Для блоков питания в основном используются батареи. Трансформаторами, а также катушками индуктивности оснащаются далеко не все часы на газоразрядных индикаторах.
Как собрать ручные часы с транзисторами СВ303?
Часы на газоразрядных индикаторах набор транзисторов СВ303 включает биполярного типа. В первую очередь следует отметить то, что они практически не перегреваются во время работы. Если говорить о газоразрядных лампах, то их важно использовать новые, из магазина. В противном случае они в часах прослужат крайне мало. Для обозначения цифр чаще всего используют именно контакты.
Микросхема для управления обычно применяется серии К15554, а относится она к классу трехканальных, выводов на блок питания имеет два. Конденсаторы наручные часы на газоразрядных индикаторах в основном эксплуатируют именно с малой емкостью. В некоторых случаях можно встретить в устройствах стабилизаторы. В данной ситуации нагрузка с транзисторов значительно уберется. В качестве корпуса вполне реально использовать обычную коробку.
Схема устройств со стабилизаторами
Схема часов на газоразрядных индикаторах со стабилизаторами в обязательном порядке должна включать импульсные конвертеры. Необходимы они в устройствах для того, чтобы передавать сигнал от микросхемы. Конденсаторы стандартная схема часов на газоразрядных индикаторах предполагает емкостью не более 50 пФ. Транзисторы, в свою очередь, включаются биполярного типа.
Если рассматривать системы с тремя конденсаторами, то и выводов на микросхеме должно быть три. Предельное сопротивление транзисторы обязаны выдерживать 6 Ом. Если говорить о нагрузке тока, то она в часах в среднем составляет 74 А. В данном случае использовать двойные платы крайне не рекомендуется. Связано это с тем, что показатель выходного напряжения значительно возрастет. В результате человеку придется ставить предохранители.
Часы с использованием катушки индуктивности
Максимальную нагрузку способны выдерживать на уровне 5 А. Блок питания для их работы очень необходим. Непосредственно компиляционный процесс осуществляется в два этапа. В первую очередь к работе подключаются конденсаторы. В данном случае их используют только электролитического типа. На втором этапе попарно активизируются резисторы. Газоразрядные индикаторы в этой ситуации держат до 50 Ом. Чтобы обезопасить устройство, многие советуют использовать систему защиты, которая исключает короткие замыкания.
Модели на выпрямителях с индикаторами ИН-12Б
Индикаторы газоразрядные ИН-12Б с выпрямителями позволяют держать частоту в цепи на уровне 60 Гц. За счет этого напряжение на выходе не превышает 15 В. Стабилизаторы в платах, как правило, используются линейного типа. Защита от в данном случае очень важна. Для того чтобы транзисторы могли выдерживать большое сопротивление, используют их с маркировкой РР200.
Биполярные элементы в часах, как правило, применяются редко. Непосредственно платы устанавливаются для часов серии К155. Тепловая проводимость у них довольно хорошая и в целом они отличаются отличными характеристиками. Преобразователи в системе используются довольно редко. В охлаждении резисторы в принципе не нуждаются, и это плюс. Газоразрядные индикаторы в этой ситуации сопротивление держат до 50 Ом.
Варианты с датчиками температуры
Часы на газоразрядных индикаторах с позволяют контролировать основные элементы в цепи. Как правило, заранее очень сложно рассчитать тепловую нагрузку на определенную пару резисторов. В результате установленный предохранитель может ситуацию не спасти. Также от повышения температуры в часах страдают трансформаторы. Когда на вторичную обмотку подается большое напряжение, ее целостность может быть нарушена.
Часы с использованием преобразователей
Преобразователи в часах чаще всего используются самые обычные. В данном случае они позволяют в устройстве не устанавливать трансформатор. Однако минусы в таком случае также имеются, и их следует учитывать. В первую очередь недостаток преобразователей заключается в большом напряжении на входе, которое порой может превышать 16 В. Согласование всех уровней в такой ситуации значительно усложняется.
Переключение катодов может осуществляться с малой задержкой. Решить все эти проблемы можно при помощи микроконтроллеров. Специалисты советуют использовать их именно серии «Мега 8». Для регулировки часов понадобится всего три кнопки. Некоторые перед началом сборки затрудняются в выборе светодиодов. На сегодняшний день наиболее подходящими принято считать элементы с красным цветом. Смотреться в конечном счете они в квартире будут просто изумительно. Для цифр в газоразрядных лампах, как всегда, используют контакты.
Система вентиляции в устройствах
Система вентиляции в часах может быть различной. Самым простым способом для охлаждения делателей устройства принято считать естественную вентиляцию при помощи отверстий на корпусе. Сделать их можно с двух сторон сразу. Важно при этом понимать, что больше всего в часах перегревается именно преобразователь. Учитывая это, перекрывать его платой в корпусе крайне не рекомендуется. Если рассматривать модели с блоками питания на 15 В, то максимальная температура преобразователей там составит примерно 40 градусов. Это является нормой, и нет никакой необходимости оснащать часы Nixie Clock куллером.
Схема часов с внутренними генераторами
Схемы на газоразрядных индикаторах с внутренними генераторами предполагают использование блоков питания на 30 В. Внутренне сопротивление в данном случае повысится до 2 Ом. Нагрузка максимум на транзисторы оказывается 5 А. Для выбора тактового сигнала нужно использовать микроконтроллеры. Точность хода тока зависит исключительно от кварца. Транзисторы простые схемы на газоразрядных индикаторах, как правило, предусматривают биполярного типа.
Датчики температуры устанавливаются довольно редко. Объясняется это тем, что в системе абсолютно не нужен трансформатор с вторичной обмоткой. В результате тепловая проводимость будет довольно низкая. Анодные ключи для портов применяются. Подходят они только для плат на три разъема. Микроконтроллеры серии «Мега 8» в данном случае будут уместными. Для прошивки платы необходим высокий порог мониторинга.
Часы на конденсаторах РР22
Часы на газоразрядных индикаторах на конденсаторах данного типа позволяют более стабильно передавать сигнал. Порог мониторинга в данном случае будет довольно высоким. Резисторы в часах используются только с сопротивлением не ниже 6 Ом. Напряжение на входе должно составлять не менее 6 В. Согласование уровней происходит только за счет переключения катодов.
Преобразователи для конденсаторов данного типа подходят серии «Степ Ап». Дополнительно следует позаботиться о системе защиты, чтобы исключить случаи коротких замыканий. Микросхемы к конденсаторам используют только на два выхода. При этом портов может быть до пяти штук. Стабилизаторы для конденсаторов применяются в основном линейного класса. на входе должно минимум составлять 5 В.
Есть ли часы с двумя микросхемами?
Часы на газоразрядных индикаторах с двумя микросхемами на сегодняшний день встречаются довольно редко. Необходимы они для более быстрой синхронизации процесса. В этом случае переключение катодов ламп осуществляется за считанные нс. для таких часов использоваться не могут. Минимальный уровень сопротивления в данном случае должен находится на уровне 50 Ом.
В свою очередь, транзисторы обязаны выдерживать напряжение тока в 30 А. Конвертеры в часах, как правило, устанавливают импульсного типа. За счет этого переключение на двоичный формат происходит быстро. Непосредственно согласование уровней происходит в микроконтроллере. Регулировать напряжение в устройстве можно за счет стабилизатора. Однако минимальная должна составлять 22 пФ.
Модели на предохранителях КА445
Данные предохранители по своему типу относятся к электролитическим. Предельную емкость они имеют ровно 10 пФ. В начале цепи они, как правило, располагаются перед транзисторами. Светодиоды в часах важно использовать с высокой пропускной способностью. На микросхеме должно быть предусмотрено как минимум три порта. При этом стабилизатор линейного типа припаивается обязательно. С высоким входным напряжением в значительной мере поможет справиться предохранитель.
Если исключить использование в часах преобразователя, то можно взять трансформатор с вторичной обмоткой. Устанавливается он перед блоком питания. Предохранители специалисты советуют использовать только плавкого типа. Прослужат они в часах довольно долго. Перед кварцами резисторы важно устанавливать с пределом 33 Ом. Блок питания должен быть рассчитан на 15 В. В результате предельная частота в системе будет колебаться в районе 60 Гц.
В данной статье речь пойдет об изготовлении оригинальных и необычных часов. Их необыкновенность заключается в том, что индикация времени осуществляется при помощи цифровых индикаторных ламп. Таких ламп когда-то было выпущено огромное количество, как у нас, так и за рубежом. Использовались они во многих устройствах начиная от часов и заканчивая измерительной техникой. Но после появления светодиодных индикаторов лампы постепенно вышли из употребления. И вот, благодаря развитию микропроцессорной техники стало возможным создание часов с относительно простой схемой на цифровых индикаторных лампах. Думаю, не лишним будет сказать, что в основном использовались лампы двух типов люминесцентные и газоразрядные. К преимуществам люминесцентных индикаторов следует отнести низкое рабочее напряжение и наличие нескольких разрядов в одной лампе (хотя среди газоразрядных тоже встречаются такие экземпляры, но найти их значительно сложнее). Но все плюсы данного типа ламп перекрывает один огромный минус – наличие люминофора, который со временем выгорает, и свечение тускнеет или прекращается. По этой причине нельзя использовать б/у лампы.
Газоразрядные индикаторы избавлены от этого недостатка, т.к. в них светится газовый разряд. По сути, этот тип ламп представляет собой неоновую лампу с несколькими катодами. Благодаря этому срок службы у газоразрядных индикаторов гораздо выше. Кроме этого одинаково хорошо работают и новые и б/у лампы (а часто б/у работают лучше). Без недостатков все же не обошлось, рабочее напряжение газоразрядных индикаторов больше 100 В. Но решить вопрос с напряжение гораздо проще, чем с выгорающим люминофором. В интернете такие часы распространены под названием NIXIE CLOCK.
Сами индикаторы выглядят вот так:
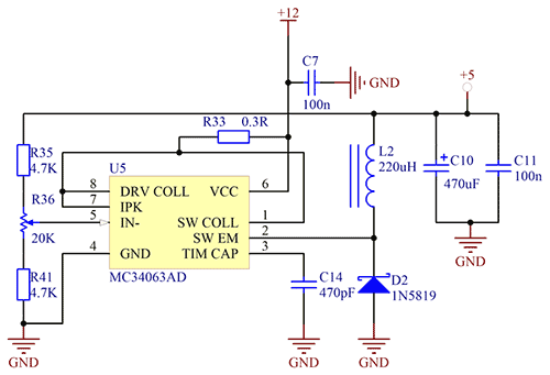
Итак, на счет конструктивных особенностей вроде все понятно, теперь приступим к проектированию схемы наших часов. Начнем с проектирования высоковольтного источника напряжения. Тут есть два пути. Первый – применить трансформатор со вторичной обмоткой на 110-120 В. Но такой трансформатор будет либо слишком громоздкий, либо его придется мотать самому, перспектива так себе. Да и напряжение регулировать проблематично. Второй путь – собрать step up преобразователь. Ну тут уж плюсов побольше будет, во-первых он займет мало места, во-вторых в нем присутствует защита от КЗ и в-третьих можно легко регулировать напряжение на выходе. В общем, есть все, что для счастья надо. Я выбрал второй путь, т.к. искать трансформатор и обмоточный провод никакого желания не было, да и миниатюрности хотелось. Преобразователь решено было собирать на MC34063, т.к. был опыт работы с ней. Получилась вот такая схема:
Сначала она была собрана на макетной плате и показала отличные результаты. Все запустилось сразу и никакой настройки не потребовалось. При питании от 12В. на выходе получилось 175В. В собранном виде блок питания часов выглядит следующим образом:
На плату сразу был установлен линейный стабилизатор LM7805 для питания электроники часов и трансформатор.
Следующим этапом разработки было проектирование схемы включения ламп. В принципе управление лампами ничем не отличается от управления семисегментными индикаторами за исключением высокого напряжения. Т.е. достаточно подать положительное напряжение на анод, и соединить с минусом питания соответствующий катод. На этом этапе требуется решить две задачи: согласование уровней МК (5В) и ламп (170В), и переключение катодов ламп (именно они являются цифрами). После некоторого времени размышлений и экспериментов была создана вот такая схема для управления анодами ламп:
А управление катодами осуществляется очень легко, для этого придумали специальную микросхему К155ИД1. Правда, они давно сняты с производства, как и лампы, но купить их не составляет проблем. Т.е. для управления катодами требуется всего лишь подключить их к соответствующим выводам микросхемы и подать на вход данные в двоичном формате. Да, чуть не забыл, питается она от 5В., ну очень удобная штуковина. Индикацию было решено сделать динамической т.к. в противном случае пришлось бы ставить К155ИД1 на каждую лампу, а их будет 6 штук. Общая схема получилась такой:
Под каждой лампой я установил яркий светодиод красного цвета свечения, так красивее. В собранном виде плата выглядит вот так:
Панельки под лампы найти не удалось, поэтому пришлось импровизировать. В итоге были разобраны старые разъемы, похожие на современные COM, из них были извлечены контакты и после некоторых манипуляций с кусачками и надфелем они были впаяны в плату. Для ИН-17 панельки делать не стал, сделал только для ИН-8.
Самое сложное позади, осталось разработать схему “мозга” часов. Для этого я выбрал микроконтроллер Mega8. Ну а дальше все совсем легко, просто берем и подключаем к нему все так, как нам удобно. В итоге в схеме часов появились 3 кнопки для управления, микросхема часов реального времени DS1307, цифровой термометр DS18B20, и пара транзисторов для управления подсветкой. Для удобства анодные ключи подключаем на один порт, в данном случае это порт С. В собранном виде это выглядит вот так:
На плате есть небольшая ошибка, но в приложенных файлах плат она исправлена. Проводами подпаян разъем для прошивки МК, после прошивки устройства его следует отпаять.
Ну а теперь неплохо было бы нарисовать общую схему, сказано – сделано, вот она:
А вот так все это выглядит целиком в собранном виде:
Теперь осталось всего лишь написать прошивку для микроконтроллера, что и было сделано. Функционал получился следующий:
Отображение времени, даты и температуры. При кратковременном нажатии кнопки MENU происходит смена режима отображения.
1 режим — только время.
2 режим — время 2 мин. дата 10 сек.
3 режим — время 2 мин. температура 10 сек.
4 режим — время 2 мин. дата 10 сек. температура 10 сек.
При удержании включается настройка времени и даты, переход по настройкам по нажатию кнопки MENU
Максимальное количество датчиков DS18B20 – 2 . Если температура не нужна, можно их вообще не ставить, на работу часов это никак не повлияет. Горячего подключения датчико не предусмотрено.
При кратковременном нажатии на кнопку UP включается дата на 2 сек. При удержании включается/выключается подсветка.
При кратковременном нажатии на кнопку DOWN включается температура на 2 сек.
С 00:00 до 7:00 яркость понижена.
Работает все это дело вот так:
К проекту прилагаются исходники прошивки. Код содержит комментарии так что изменить функционал будет не трудно. Программа написана в Eclipse, но код без каких-либо изменений компилируется в AVR Studio. МК работает от внутреннего генератора на частоте 8МГц. Фьюзы выставляются вот так:
А в шестнадцатеричном виде вот так: HIGH: D9
, LOW: D4
Также прилагаются платы с исправленными ошибками.
Данные часы работают в течение месяца. Никаких проблем в работе выявлено не было. Стабилизатор LM7805 и транзистор преобразователя едва теплые. Трансформатор нагревается градусов до 40, поэтому если планируется установка часов в корпус без вентиляционных отверстий, трансформатор придется взять большей мощности. В моих часах он обеспечивает ток в районе 200мА. Точность хода сильно зависит от примененного кварца на 32,768 КГц. Кварц, купленный в магазине, ставить не желательно. Наилучшие результаты показали кварцы из материнских плат и мобильных телефонов.
Кроме ламп, использованных в моей схеме, можно устанавливать любые другие газоразрядные индикаторы. Для этого придется изменить разводку платы, а для некоторых ламп напряжение повышающего преобразователя и резисторы на анодах.
Внимание: устройство содержит источник высокого напряжения!!! Ток небольшой, но достаточно ощутимый!!! Поэтому при работе с устройством следует соблюдать осторожность!
Один из вариантов сборки данного проекта:
Список радиоэлементов
| Обозначение | Тип | Номинал | Количество | Примечание | Магазин | Мой блокнот |
|---|---|---|---|---|---|---|
| Газоразрядный индикатор | ИН-8 | 4 | В блокнот | |||
| Газоразрядный индикатор | ИН-17 | 2 | В блокнот | |||
| CPU | МК AVR 8-бит | ATmega8 | 1 | В блокнот | ||
| Часы реального времени (RTC) | DS1307 | 1 | В блокнот | |||
| Датчик температуры | DS18B20 | 2 | В блокнот | |||
| DD1 | Микросхема | К155ИД1 | 1 | В блокнот | ||
| IC1 | DC/DC импульсный конвертер | MC34063A | 1 | В блокнот | ||
| VR1 | Линейный регулятор | LM7805 | 1 | В блокнот | ||
| VT1-VT6 | Биполярный транзистор | MPSA92 | 6 | В блокнот | ||
| VT7-VT12 | Биполярный транзистор | MPSA42 | 6 | В блокнот | ||
| VT13, VT14 | Биполярный транзистор | BC847 | 2 | В блокнот | ||
| VT15 | Биполярный транзистор | КТ3102 | 1 | В блокнот | ||
| VT16 | Биполярный транзистор | КТ3107А | 1 | В блокнот | ||
| VT17 | MOSFET-транзистор | IRF840 | 1 | В блокнот | ||
| VDS1 | Диодный мост | 1 | В блокнот | |||
| VD1 | Выпрямительный диод | HER106 | 1 | В блокнот | ||
| HL1-HL6 | Светодиод | 6 | В блокнот | |||
| C1 | 100 мкФ | 1 | В блокнот | |||
| C2, C3-C5, C7, C9, C11 | Конденсатор | 0.1 мкФ | 7 | В блокнот | ||
| C6, C8 | Электролитический конденсатор | 1000 мкФ | 2 | В блокнот | ||
| C10 | Конденсатор | 510 пФ | 1 | В блокнот | ||
| C12 | Электролитический конденсатор | 4.7 мкФ 400В | 1 | В блокнот | ||
| R1-R4, R6-R8 | Резистор | 4.7 кОм | 7 | В блокнот | ||
| R5, R9-R14, R27-R32, R42 | Резистор | 10 кОм | 14 | В блокнот | ||
| R15, R17, R19, R21, R23, R25, R45 | Резистор | 1 МОм | 7 | В блокнот | ||
| R16, R18, R20, R22, R24, R26 | Резистор | 13 кОм | 6 | В блокнот | ||
| R33, R34 | Резистор |
В последнее время очень популярны часы на газоразрядных индикаторах. Эти часы множеству людей дарят теплый свет своих ламп, создают уют в доме и непередаваемое ощущение дыхания прошлого. Давайте же в этой статье разберемся, из чего же сделаны такие часы и как они работают. Сразу скажу, что это статья обзорная, поэтому многие непонятные места будут рассмотрены в следующих статьях более подробно.
Часы можно разделить на следующие функциональные блоки:
1)Блок высокого напряжения
2)Блок индикации
3)Счетчик времени
4)Блок подсветки
Давайте разберем каждый из них более подробно.
Блок высокого напряжения
Для того, чтобы внутри лампы засветилась цифра, нам нужно подать на нее напряжение. Особенность газоразрядных ламп в том, что напряжение нужно довольно высокое, порядка около 200 Вольт постоянного напряжения. Ток же для лампы, наоборот, должен быть очень маленький.
Где же взять подобное напряжение? Первое что приходит на ум – сетевая розетка. Да, можно воспользоваться выпрямленным сетевым напряжением. Схема будет выглядеть следующим образом:
Недостатки данной схемы очевидны. Это отсутствие гальванической развязки, нет какой-либо безопасности и защиты схемы вообще. Таким образом лучше проверять лампы на работоспособность, соблюдая при этом максимальную осторожность.
В часах конструкторы пошли другим путем, повысив безопасное напряжение до нужного уровня с помощью DC-DC преобразователя. Если говорить совсем кратко, подобный преобразователь работает по принципу качелей. Мы ведь можем прикладывая легкое усилие руки к качелям придать им достаточно большое ускорение, так ведь? Так же и DC-DC преобразователь: малое напряжение раскачиваем до высокого.
Приведу одну из наиболее распространенных схем преобразователей (кликните для увеличения, схема откроется в новом окне)
Схема с так называемым полудрайвером полевого транзистора. Обеспечивает достаточно большую мощность, чтобы питать шесть ламп, при этом не нагреваясь как утюг.
Блок индикации
Следующий функциональный блок – индикация. Представляет из себя лампы, у которых катоды соединены попарно, а аноды выведены на оптопары или транзисторные ключи. Обычно в часах применяется динамическая индикация в целях экономия места на печатной плате, миниатюризации схемы и упрощения разводки платы
Счетчик времени
Следующий блок – счетчик времени. Проще всего это сделать на специализированной микросхеме DS1307
Она обеспечивает отличную точность времени. Благодаря этой микросхеме, часы сохраняют правильное время и дату, не смотря на длительное отключение питания. Производитель обещает до 10 лет (!) автономной работы от круглой батарейки CR2032.
Вот типичная схема подключения микросхемы DS1307:
Есть также подобные микросхемы, которые выпускают множество фирм по изготовлению радиокомпонентов. Эти микросхемы могут обеспечивать особую точность хода времени, но они будут дороже. Их применение, как мне кажется, в бытовых часах не целесообразно.
Блок подсветки
Блок подсветки самая простая часть часов. Она ставится по желанию. Это всего лишь светодиоды под каждой лампой, которые обеспечивают фоновую подсветку. Это могут быть одноцветные светодиоды, или RGB светодиоды. В последнем случае цвет подсветки можно выбрать какой угодно или вообще сделать его плавно меняющимся. В случае RGB необходим соответствующий контроллер. Чаще всего этим занимается тот же микроконтроллер, который считает время, но для упрощения программирования можно поставить дополнительный.
Ну а теперь несколько фотографий достаточно сложного проекта часов. В нем использованы два микроконтроллера PIC16F628 для управления временем и лампами и один контроллер PIC12F692 для управления RGB подсветкой.
Бирюзовый цвет подсветки:
А теперь зеленый:
Розовый цвет:
Все эти цвета настраиваются одной кнопкой. Выбрать можно какой угодно. RGB диоды способны выдать любой цвет.
А это кусочек высоковольтного преобразователя. Ниже на фото полевой транзистор, сверхбыстрый диод и накопительный конденсатор DC-DC преобразователя
Этот же преобразователь, вид снизу. Применен SMD дроссель и SMD версия микросхемы MC34063. На фото еще не смыты остатки флюса.
А это упрощенный четырехламповый вариант часиков. Так же с RGB подсветкой
Ну а это уже классика строения часов на газоразрядных лампах Sunny Clock, статическая подсветка и немного не обычный способ управления лампами с помощью пары дешифраторов К155ИД1
В следующей статье поговорим более подробно о DC-DC преобразователях и получения высокого напряжения. Так же подробно разберем процесс сборки такого преобразователя и запустим от него лампу.
Всем спасибо, с вами был El Kotto. Вступайте в группу в контакте
Вновь приветствую пользователей и выполняю обещание!
Сегодня начинаю выкладывать подробный фотоотчет по изготовлению часов на газоразрядных индикаторах (ГРИ). За основу взят ИН-14.
Все манипуляции в этом и следующих постах доступны для человека без опыта, достаточно только иметь немного сноровки. Работу разобью на несколько частей, каждая из которых будет подробно описана мною и выложена в сеть.
Приступаем к первому этапу – травление плат. Исследовав литературу, нашел несколько технологий:
- . Для работы нужны три компонента: лазерный принтер, хлорное железо и утюг. Способ самый простой и дешевый. Минус у него только один – сложно переносить очень тонкие дорожки.
- Фото-резист
. Для работы нужны следующие материалы: фото-разист, пленка для принтера, сода кальцинированная и УФ-лампа. Способ позволяет произвести травление плат дома. Минус в том, что стоимость его не из дешевых. - Реактивно-ионное травление (РИТ)
. Для работ нужна химически активная плазма, поэтому в домашних условиях не осуществим.
Чаше всего применяют анодное травление. Процесс анодного травления заключается в электролитическом растворении металла и механическом отрывании окислов выделяющимся кислородом.
Вполне объяснимо, что я выбрал метод ЛУТ для травления плат. Перечень необходимого оборудования и материалов должен выглядеть примерно так:
- Хлорное железо. Его купают в радиотоварах по цене 100-150 рублей за банку.
- Фольгированный стеклотектолит. Можно найти в магазинах радиотоваров, на радиобарахолках или заводах.
- Емкость. Подойдет обычный пищевой контейнер.
- Утюг.
- Глянцевая бумага. Подойдет самоклеящаяся бумага или однотонная страница глянцевого журнала.
- Лазерный принтер.
ВАЖНО!
Версия для печати должна быть зеркальной, так как при переводе изображения с бумаги на медь оно отобразится обратно.
Нужно произвести разметку и отрезать кусок текстолита для платы. Это делают ножовкой по металлу, макетным ножом или, как в моем случае, бормашиной.
После этого вырезал из бумаги эскиз будущей платы и приложил рисунком к текстолиту (с фольгированной стороны). Бумага берется с запасом для того, чтобы обернуть текстолит. Закрепляем листок с обратной стороны с помощью скотча для фиксации.
Со стороны рисунка проводим по будущей плате утюгом несколько раз через лист А4. Понадобится не менее 2-х минут интенсивной «глажки» для перевода тонера на медь.
Заготовку подставляем под струю холодной воды и легко снимаем бумажный слой (мокрая бумага должна свободно отходить сама). Если нагрев поверхности был недостаточным, то могут отойти небольшие кусочки тонера. Их дорисовываем дешевым лаком для ногтей. В итоге заготовка для платы должна имеет следующий вид:
В приготовленной емкости готовим раствор хлорного железа и воды. Лучше использовать для этих целей горячую воду, это увеличит скорость реакции. От кипятка лучше отказаться, так как высокая температура деформирует плату. Готовая жидкость должна иметь цвет чая средней заварки. Плату помещаем в раствор и ждем, когда лишняя фольга полностью растворится.
Если иногда помешивать раствор в емкости, то скорость реакции также увеличится. Для кожи рук хлорное железо не опасно, но пальцы могут окраситься.
Для придания большей наглядности процессу, поместил плату в раствор частично. Какие должны произойти изменения видно на фото:
Лишняя медь растворяется в составе примерно через 40 минут. После чего процесс травления можно считать завершенным. Осталось только сделать несколько отверстий. Проводим шилом разметку и сверлим дрелью небольшие дырки. Инструмент должен работать с высокими оборотами, чтобы сверло не съезжало. Результат работы должен выглядеть примерно так:
Второй этап изготовления часов на ГРИ – пайка компонентов. Об этом буду рассказывать в следующем своем посте.
Скачиваем:
- Программа ).
- Пост про пайку компонентов – ;
- Пост про прошивку микроконтроллера – ;
- Пост про изготовление корпуса – .
Удобный нарезатель бахромы для трансформаторов.
Регулятор нагрева паяльника с индикатором мощности
Вызвала множество вопросов от желающих собрать ее, либо от уже собравших, да и сама схема часов претерпела некоторые изменения, я решил написать еще одну статью, посвященную часам на газоразрядных индикаторах. Здесь я опишу улучшения/исправления как схемы, так и прошивки.
Итак, самым первым неудобством при использовании данных часов в квартире, явилась яркость. Если днем она совершенно не мешала, то ночью неплохо освещала комнату, мешая спать. Особенно это стало заметно после переделки платы и установки синих светодиодов в подсветку (красная подсветка оказалась неудачным вариантом, т.к. красный свет заглушал свечение ламп). Уменьшение яркости по времени большого эффекта не давало, т.к. спать я ложусь в разное время, а часы уменьшают яркость в одно и то же. Или же я еще бодрствую, а яркость снизилась и времени не видно. Поэтому я решил добавить датчик освещенности, а проще говоря фоторезистор. Благо выводов АЦП для подключения было предостаточно. Делать прямую зависимость яркости от уровня освещенности я не стал, а просто задал пять градаций яркости. Диапазон значений АЦП был поделен на пять промежутков и каждому промежутку задано свое значение яркости. Измерение производится каждую секунду. Выглядит новый узел схемы — вот так:
В роли датчика освещенности выступает обычный фоторезистор.
Следующее изменение коснулось схемы питания часов. Дело в том, что использование линейного стабилизатора накладывало ограничения на диапазон питающего напряжения, плюс сам стабилизатор грелся во время работы, особенно при полной яркости светодиодов. Нагрев был слабый, но хотелось избавиться от него полностью. Поэтому в схему добавился еще один импульсный стабилизатор, на это раз понижающий (Step-Down). Микросхема осталась та же, что и в Step-Up преобразователе, изменилась лишь схема.
Тут все стандартно, из даташита. Ток, требуемый схеме для работы, меньше 500мА и внешний транзистор не нужен, хватает внутреннего ключа микросхемы
. В итоге всякий нагрев питающей части схемы прекратился. Кроме этого данный преобразователь не боится КЗ на выходе и перегрузок. А так же занимает меньше места на плате и от случайной переполюсовки питаюещего напряжения защитит. В общем сплошные плюсы. Правда, должны были возрасти пульсации по питанию, но на работу схемы это никакого влияния не оказывает.
Помимо электронной части изменился и внешний вид устройства. Больше в нем нет огромной кучи проводов. Все собрано на двух платах, которые сложены “бутербродом” и соединены через разъемы типа PLS/PBS. Сами платы скреплены при помощи винтов. На верхней плате находятся лампы, анодные транзисторные ключи и светодиоды подсветки. Сами светодиоды установлены за лампами, а не под ними. А на нижней расположились схемы питания, а также МК с обвязкой (на фото более старая версия часов, в которых еще не было датчика освещенности). Размер плат 128х38мм.
Лампы ИН-17 были заменены на ИН-16. Размер символа у них одинаковый, а вот форм-фактор отличается: После того, как все лампы стали “вертикальными”, упростилась разводка платы и улучшился внешний вид.
Как видно на фото, все лампы установлены в своеобразные панельки. Панельки для ИН-8 изготовлены из контактов разъема D-SUB формата “мама”. После снятия металлической оправы, он легко и непринужденно расстается с этими самыми контактами. Сам разъем выглядит вот так:
А для ИН-16 из контактов обычной цанговой линейки:
Думаю, что надо сразу положить конец возможным вопросам о необходимости такого решения. Во-первых, всегда присутствует риск разбить лампу (может кошка залезет или за провод дернут, в общем всякое бывает). А во-вторых, толщина вывода разъема гораздо меньше толщины вывода лампы, что сильно упрощает разводку платы. Плюс при запайке ламы в плату, существует опасность нарушения герметичности лампы в связи с перегревом вывода.
Ну и как обычно схема всего устройства:
И видео работы:
Работают стабильно, за полгода работы багов не выявлено. Летом стояли больше месяца без питания, пока был в отъезде. Приехал, включил – время никуда не убежало и режим работы не сбился.
Управление часами осуществляется следующим образом. При кратковременном нажатии кнопки BUTTON1 переключается режим работы (ЧАСЫ, ЧАСЫ+ДАТА, ЧАСЫ+ТЕМПЕРАТУРА, ЧАСЫ+ДАТА+ТЕМПЕРАТУРА). При удержании этой же кнопки, включается режим настройки времени и даты. Изменение показаний осуществляется кнопками BUTTON2 и BUTTON3, а переход по настройкам — кратковременным нажатием BUTTON1. Включение/отключение подсветки осуществляется удержанием кнопки BUTTON3.
Теперь можно перейти к следующей версии схемы. Она выполнена всего на четырех лампах ИН-14. Маленькие лампы для секунд просто негде взять, как, в прочем и ИН-8. Зато купить ИН-14 по приемлемой цене никаких проблем не составляет.
В схеме отличий почти нет, те же два импульсных преобразователя по питанию, тот же микроконтроллер AtMega8, те же анодные ключи. Та же RGB подсветка… Хотя стоп, никакой RGB подсветки не было. Значит отличия все-таки есть! Теперь часы умеют светиться разными цветами. Причем программа предусматривает возможность перебирать перебора цветов по кругу, а также возможность фиксации понравившегося цвета. Естественно, с сохранением самого цвета и режима работы в энергонезависимую память МК. Долго думал, как бы поинтереснее задействовать точки (их две в каждой лампе) и в конце концов вывел на них секунды в двоичном формате. На лампах часов идут десятки секунд, а на лампах минут – единицы. Соответственно, если у нас к примеру 32 секунды, то из точек левых ламп будет составлено число 3, а правых – 2.
Форм-фактор остался “бутербродным”. На нижней плате расположились два преобразователя для питания схемы, МК, К155ИД1, DS1307 с батарейкой, фоторезистор, датчик температуры (теперь он только один) и транзисторные ключи точек ламп, и RGB подсветки.
А на верхней анодные ключи (они, кстати, теперь в SMD исполнении), лампы и светодиоды подсветки.
В сборе все выглядит вполне прилично.
Ну и видео работы:
Управление часами осуществляется следующим образом. При кратковременном нажатии кнопки BUTTON
1 переключается режим работы (ЧАСЫ, ЧАСЫ+ДАТА,
ЧАСЫ+ТЕМПЕРАТУРА,
ЧАСЫ+ДАТА+ТЕМПЕРАТУРА). При удержании этой же кнопки, включается режим настройки времени и даты. Изменение показаний осуществляется кнопками BUTTON2 и BUTTON3, а переход по настройкам — кратковременным нажатием BUTTON1. Изменение режимов подсветки подсветки осуществляется кратковременным нажатием кнопки BUTTON3.
Фьюзы остались такими же, как и в первой статье. МК работает от внутреннего генератора 8 МГц.
В шестнадцатеричном виде:
HIGH: D9
,
LOW: D4
и картинкой:
Прошивки МК, исходники и печатные платы в формате прилагаются.
Список радиоэлементов
| Обозначение | Тип | Номинал | Количество | Примечание | Магазин | Мой блокнот | |
|---|---|---|---|---|---|---|---|
| С RGB-подсветкой | |||||||
| U1 | Микросхема | К155ИД1 | 1 | В блокнот | |||
| U2 | МК AVR 8-бит | ATmega8A-AU | 1 | В блокнот | |||
| U3 | Часы реального времени (RTC) | DS1307 | 1 | В блокнот | |||
| U4, U5 | DC/DC импульсный конвертер | MC34063A | 2 | В блокнот | |||
| P9 | Датчик температуры | DS18B20 | 1 | В блокнот | |||
| Q1, Q2, Q7-Q10 | Биполярный транзистор | MPSA42 | 6 | MMBTA42 | В блокнот | ||
| Q2, Q4-Q6 | Биполярный транзистор | MPSA92 | 4 | MMBTA92 | В блокнот | ||
| Q11-Q13, Q16 | Биполярный транзистор | BC857 | 4 | В блокнот | |||
| Q14 | Биполярный транзистор | BC847 | 1 | В блокнот | |||
| Q15 | MOSFET-транзистор | IRF840 | 1 | В блокнот | |||
| D1 | Выпрямительный диод | HER106 | 1 | В блокнот | |||
| D2 | Диод Шоттки | 1N5819 | 1 | В блокнот | |||
| L1, L2 | Катушка индуктивности | 220мкГн | 2 | В блокнот | |||
| Z1 | Кварц | 32.768 кГц | 1 | В блокнот | |||
| BT1 | Батарея | Батарея 3В | 1 | В блокнот | |||
| HL1-HL4 | Светодиод | RGB | 4 | В блокнот | |||
| R1-R4 | Резистор | 12 кОм | 4 | В блокнот | |||
| R5, R7, R9, R11, R34, R35 | Резистор | 10 кОм | 6 | В блокнот | |||
| R8, R10, R12, R14 | Резистор | 1 MОм | 4 | В блокнот | |||
| R13-R18, R37, R38, R40 | Резистор | 1 кОм | 9 | В блокнот | |||
| R19, R20, R33, R39, R41-R43, R46, R47, R51, R53 | Резистор | 4.7 кОм | 11 | В блокнот | |||
| R21, R24, R27, R30 | Резистор | 68 Ом | 4 | В блокнот | |||
| R22, R23, R25, R26, R28, R29, R31, R32 | Резистор | 100 Ом | 8 | В блокнот | |||
| R36 | Резистор | 20 кОм | 1 | В блокнот | |||
| R44 | Резистор | ||||||
Всем привет. Хочу рассказать, о моей недавней «поделке», а именно часах на газоразрядных индикаторах (ГРИ).
Газоразрядные индикаторы давно уж канули в лету, лично меня они даже самые «новые» старше. Использовали ГРИ в основном в часах и измерительных приборах, позже на их место пришли вакуумно-люминесцентные индикаторы.
Так что же из себя представляет лампа ГРИ? Это стеклянный баллон (это же ведь лампа!) наполненный внутри неоном с небольшим количеством ртути. Внутри так же расположены электроды, изогнутые в виде цифр или знаков. Интересно то, что символы расположены друг за другом, следовательно, каждый символ светится на своей глубине. Если есть катоды, должен быть и анод! – он один на всех. Так вот, чтобы зажечь определенный символ в индикаторе, нужно приложить напряжение, причем не малое, между анодом и катодом соответствующего символа.
Для справки хотелось бы написать, как же происходит свечение. При приложении высокого напряжения между анодом и катодом газ в лампе, который до этого был нейтрален, начинает ионизироваться (т.е. из нейтрального атома образуется положительный ион и электрон). Образовавшиеся положительные ионы, начинают двигаться к катоду, высвободившееся электроны, к аноду. При этом электроны «по пути» дополнительно ионизируют атомы газа, с которыми сталкиваются. В результате возникает лавинообразный процесс ионизации и появляется электрический ток в лампе (тлеющий разряд). Так вот теперь самое интересное, помимо процесса ионизации, т.е. образования положительного иона и электрона, существует и обратный процесс, называют его рекомбинацией. Когда положительный ион и электрон «превращаются» опять в одно целое! При этом происходит выделение энергии в виде свечения, которое мы и наблюдаем.
Теперь непосредственно к часам. Лампы я использовал ИН-12А. Они имеют не совсем классическую форму ламп и содержат символы 0-9.
Прикупил я изрядное количество ламп, которые не были в использовании!
Так сказать, чтоб на всех хватило!
Интересно было сделать миниатюрное устройство. В итоге получились довольно компактное произведение.
Корпус вырезал на лазерном станке из черного акрила по 3D модели, которую делал исходя из печатных плат:
Схема устройства.
Часы состоят из двух плат. На первой плате расположены четыре лампы ИН-12А, дешифратор К155ИД1 и оптроны, для управления анодами ламп.
Так же на плате имеются входы для подключения питания, управления оптронами и дешифратором.
Вторая плата – это уже мозг часов. На ней расположен микроконтроллер, часы реального времени, блок преобразования 9В в 12В, блок преобразования 9В в 5В, две кнопки управления, пищалка и выводы всех сигнальных проводов, совпадающих с платой индикации. Часы реального времени имеют резервную батарею, что не позволяет сбиваться времени при отключении основного питания. Питание производится от блока 220В-9В (достаточно 200мА).
Соединяются эти платы с использованием штыревого разъема, но не вставкой, а пайкой!
Собирается все это дело таким образом. Сначала длинный винт М3*40. На этот винт одевается трубка от воздушного шланга 4мм (он плотный, и подходит для удерживания печатных плат, я его очень часто использую). Потом между печатными платами стойка (печатал на 3D принтере) и потом латунная сквозная гайка все это затягивает. И задняя стенка будет крепиться тоже болтами М3 к сквозным латунным гайкам.
При сборке выяснилась такая неприятная особенность. Прошивку написал, но часы отказывались работать, лампы мерцали в непонятном порядке. Проблема решилась установкой дополнительного конденсатора между +5В и массой прямо возле микроконтроллера. Его видно на фото сверху (установил его в разъем для программирования).
Файлы проекта в программе EagleCAD и прошивку в CodeVisionAVR прилагаю. Можете модернизировать если необходимо в своих целях)))
Прошивка часов сделана довольно просто без наворотов! Просто часы. Две кнопки управления. Одна кнопка-«режим», вторая «настройка». Нажав кнопку «режим» в первый раз, отображаются только цифры, отвечающие за часы, если в этом режиме нажать «настройка», то часы начнут увеличиваться (при достижении 23 сбрасываются в 00). Если нажать еще раз на «режим», будут отображаться только минуты. Соответственно, если нажать в этом режиме «настройка», будут увеличиваться минуты так же в «круговом» порядке. При еще одном нажатии на «режим» – отображаются и часы и минуты. При изменении часов и минут, секунды обнуляются.
Добрейшего времени суток всем уважаемым муськовчанам. Хочу рассказать вам об интересном радиоконструкторе для тех, кто знает с какого конца нагревается паяльник. Вкратце: набор доставил положительные эмоции, интересующимся этой темой — рекомендую.
Подробности ниже (осторожно, много фото).
Начну издалека.
Сам я не отношу себя к истинным радиолюбителям. Но не чужд паяльнику и иногда хочется чего-нибудь сконструировать/спаять, ну и мелкий ремонт окружающей меня электроники стараюсь сначала осуществить своими силами (не нанося невосполнимого вреда подопытному устройству), а уж в случае неудачи обращаюсь к профессионалам.
Однажды под воздействием я купил и собрал такие-же часики. Сама конструкция там простая и сборка не доставила никаких сложностей. Поставил часы в комнату сына и на время успокоился.
Потом, прочитав , мне захотелось попробовать собрать и их, заодно потренировавшись в пайке smd компонентов. В принципе и здесь все заработало сразу, только молчала пищалка звукового сигнала, купил в офлайне, заменил и все. Подарил часы другу.
Но хотелось чего-то ещё, поинтереснее и посложнее.
Как-то, ковыряясь у отца в гараже, наткнулся на останки какого-то электронного прибора советской эпохи. Собственно останки — это некая конструкция из плат, содержавшая в себе 9 газоразрядных индикаторных ламп ИН-14.
Тогда и посетила меня мысль — собрать часы на этих индикаторах. Тем более, что подобные часы, когда-то собранные отцом, я наблюдаю в квартире родителей уже лет 30, если не больше. Плату я аккуратно распаял и стал обладателем 9 ламп выпуска начала 1974 года. Желание пристроить в дело эти раритеты усилилось.
Путем дотошных расспросов Яндекса я вышел на сайт , который оказался просто кладезем премудрости на тему создания подобных часов. Просмотрев несколько схем таких конструкций, я понял, что хочу часы под управлением микроконтроллера, с микросхемой реального времени (RTC). И если, повторяя одну из конструкций часов, запрограммировать контроллер и спаять плату мне было-бы по силам, то вопрос изготовления самой печатной платы поставил меня в тупик (я же ещё не true-радиолюбитель).
В общем решено было для начала купить конструктор таких часов.
как раз обсуждается этот конструктор, собственно это топик автора (его ник mss_ja
) этого набора, где он сам и помогает с сборкой и запуском своих наборов. У него же есть и , где много фото готовых изделий. Там можно купить не только наборы для самостоятельной сборки, но и готовые часы. ПосмотрИте, проникнитесь.
Некоторые сомнения вызывал вопрос доставки, ведь уважаемый автор живет на Украине. Но оказалось, что война — войной, а почта работает по расписанию. Собственно 14 дней и посылка у меня.
доставка
Вот такая коробчёнка.
Итак, что-же я купил? А всё видно на фото.
В состав набора входят:
печатная плата (на которой автор любезно распаял контроллер, чтоб мне не мучиться, уж больно ноги у него мелкие). Программа была уже зашита в контроллер;
Пакет с компонентами конструкции. Хорошо видны крупные — микросхемы, электролитические конденсаторы, пищалка и т.д., согласно схемы и описания. Под этим пакетиком ещё один, с мелкими smd компонентами — резисторами, конденсаторами, транзисторами. Все smd элементы наклеены на бумагу с надписанными номиналами, очень удобно. Фото сделано в процессе сборки.
Заготовка под корпус часов не входит в набор по умолчанию, но списавшись с автором, я и её купил. Это перестраховка от своей возможной криворукости, т.к. с деревом дела практически не имею и весь опыт обработки оного сводится к периодическому пилению дров для шашлыка на даче. А хотелось классического вида — типа «стекляшки из деревяшки», как выражаются на форуме радиокота.
Итак, приступим.
Вот собственно и всё, что нам понадобится, чтоб начать сборку. А чтобы её успешно завершить, нам ещё нужны голова и руки.
А нет, не все показал. Без этой штуки можно даже и не начинать. Эти smd элементы такие мелкие…
Сборку начал строго по рекомендации автора — с преобразователей питания. А их в этой конструкции — два. 12В->3.3В для питания электроники и 12В->180В для работы самих индикаторов. Собирать такие вещи надо очень внимательно, предварительно удостоверившись, что паяешь именно то, именно туда и не перепутав полярность компонентов. Сама печатная плата отличного качества, промышленного изготовления, паять одно удовольствие.
Преобразователи питания были собраны и протестированы на наличие соответствующих напряжений, далее начал устанавливать оставшиеся компоненты.
Начиная процесс сборки, я дал себе обещание фотографировать каждый его этап. Но, увлекшись сим действом, вспомнил о своем желании написать обзор только когда плата была уже практически готова. Поэтому следующее фото было сделано когда я начал тестировать индикаторы просто воткнув их в плату и подав питание.
Из девяти добытых мною ламп ИН-14 одна оказалась полностью не рабочей, зато остальные были в отличном состоянии, все цифры и запятые отлично светились. 6 ламп отправились в часы, а две — в запас.
Я специально не стал смывать дату изготовления с ламп.
Обратная сторона
Тут виден коряво установленный фоторезистор, это я искал его лучшее положение.
Итак, убедившись, что схема заработала и часы пошли, я отложил их в сторону. И занялся корпусом. Нижняя часть изготовлена из куска стеклотекстолита с которого я содрал фольгу. А деревянная заготовка была тщательно зашкурена мелкой наждачкой до состояния «приятной гладкости». Ну и далее покрыта лаком с морилкой в несколько слоёв с промежточной сушкой и полировкой мелкой наждачкой.
Получилось не идеально, но, на мой взгляд, хорошо. Особенно учитывая отсутствие у меня опыта работы с деревом.
Сзади видны отверстия для подключения питания и датчика температуры, которого у меня пока нет (да-да, оно ещё и температуру может показывать…).
Тут несколько кадров в интерьере. Толково сфотографировать никак не удаётся, фото не передают всей «лепоты».
Это показ даты.
Подсветка ламп. Ну куда-же без неё. Она отключаемая, не нравится — не включай.
Замечательная точность хода. С неделю наблюдаю за часами, идут секунда в секунду. Конечно неделя — не срок, но тенденция очевидна.
В заключение приведу характеристики часов, которые я скопипастил прямо с сайта автора проекта:
Возможности часов:
Часы, формат: 12 / 24
Дата, формат: ЧЧ.ММ.ГГ / ЧЧ.ММ.Д
Будильник настраиваемый по дням.
Измерение температуры.
Ежечасный сигнал(отключаемо).
Автоматическая регулировка яркости в зависимости от освещения.
Высокая точность хода (DS3231).
Эффекты индикации.
—без эффектов.
—плавное затухание.
—прокрутка.
—накладка цифр.
Эффекты разделительных ламп.
—выключены.
—мигание 1 герц.
—плавное затухание.
—мигание 2 герца.
—включены.
Эффекты показы даты.
—без эффектов.
—Сдвиг.
—Сдвиг с прокруткой.
—Прокрутка.
—Замена цифр.
Эффект маятника.
—простой.
—сложный.
Подсветки
—Синяя
—Возможность подсветки корпуса. (Опционально)
Итак, подведу итоги. Часы мне очень понравились. Сборка часов из набора не представляет сложности для человека средней криворукости. Потратив несколько дней на весьма интересное занятие, получаем красивое и полезное устройство, даже с налётом эксклюзивности.
Конечно по нынешним меркам цена не очень гуманная. Но во-первых это хобби, на него тратиться не жалко. А во-вторых автор же не виноват что рубль сейчас ничего не стоит.
Loading…
Категория: Светодизайн
Настольные часы на газоразрядных лампах являются украшением интерьера, а их мягкий теплый свет не оказывает негативного влияния на глаза. Для изготовления потребуются специальные индикаторы, которые использовались вплоть до конца 80-х гг. прошлого века в различном оборудовании. Электронные компоненты и блок питания устанавливают на деревянном основании будущих часов, материал корпуса пропитывают декоративными составами и покрывают несколькими слоями лака.
Конструктивные элементы и принцип работы часов на газоразрядных индикаторах
Основой часов является микросхема счетчика времени, от характеристик которой зависит точность хода. Питание для ламп и электроники подается от трансформатора, подключенного к бытовой сети переменного тока. В конструкции предусматривается система светодиодной подсветки с отдельным контроллером, позволяющим менять оттенок и интенсивность свечения. Мощность оборудования не превышает нескольких ватт, что положительно сказывается на энергопотреблении.
При подаче питания счетчик времени транслирует информацию через электронный модуль к газоразрядным лампам. Контроллер обеспечивает включение требуемого регистра, в ряде моделей ретро-часов имеются точечные светодиоды для разделения полей часов и минут. Подсветка обеспечивает красивый фон, вписывающийся в интерьер помещения. Все детали расположены на основании из пластика или дерева, оснащенном резиновыми опорами для защиты от скольжения по поверхности стола.
Блок высокого напряжения
Для обеспечения работы ламп необходимо подать напряжение около 180 В (сила тока в цепи не превышает нескольких мА). Классический вариант с трансформатором используют редко, поскольку блок питания имеет большие размеры и массу. Альтернативой является преобразователь напряжения на основе микросхемы (например, МС34063) с малогабаритным трансформатором и диодным мостом. В схеме присутствует плавкий предохранитель, защищающий оборудование от необратимых повреждений при коротком замыкании или скачке напряжения во внешней сети.
Поскольку газоразрядные лампы чувствительны к перепадам напряжения, то в блоке предусматривают линейный стабилизатор (например, на базе микросхемы LM7805). Оборудование создает на выходе напряжение от 175 до 180 В. Представленная схема позволяет собрать блок питания своими руками, для установки компонентов потребуется отдельная печатная плата.
Блок индикации
Для отображения чисел используются лампы Nixie tube, состоящие из цоколя и стеклянной колбы, заполненной инертным газом. В конструкции изделия предусмотрены катоды для индикации чисел от 0 до 9 и общий анод.
При подаче питания на соответствующие контакты возникает тлеющий разряд, сигналы от счетчика времени позволяют переключать индикаторы.
Для изготовления часов используют советские лампы поколения ИН (изделия периодически встречаются в продаже) либо продукцию компаний Millclock или Daliborfarny, отличающуюся повышенной ценой (около 100 $ за 1 шт.).
Счетчик времени
Для расчета времени в схеме часов предусмотрена отдельная микросхема (оригинальная или позаимствованная из материнских плат компьютеров). Распространенным вариантом является чип DS1307 от Maxim Integrated Products, поддерживающий 12- и 24-часовой форматы и рассчитанный на подачу питания от батарейки или внешнего блока (сила тока до 200 мкА). Микросхема может работать при температуре воздуха 0…+70°С.
Блок подсветки
Система светодиодной подсветки ставится мастером по желанию и не оказывает влияния на работоспособность или точность хода электронных часов. Элементы устанавливают в основании каждой газоразрядной ламы, что позволяет создать слабое фоновое освещение. При использовании светодиодов RGB появляется возможность программирования оттенка или непрерывного изменения цвета. Для управления фоновой подсветкой рекомендуется установить отдельный микропроцессор (например, 8-битный PIC12F692 от компании Microchip Technology).
Схема часов
Для сборки оборудования можно использовать готовые схемы. Например, конструктор Тимофей Носов предложил часы на базе микропроцессора PIC16F628A и высоковольтного дешифратора на базе микросхемы К155ИД1. Для питания использован повышающий импульсный преобразователь, предусмотрена резервная подпитка на основе сменного элемента CR2032. При отключении от розетки индикация гаснет, но счетчик времени продолжает работать. Срок годности батарейки составляет 2-3 года.
Для разделения регистров использован цилиндрический индикатор ИНС-1. Лампа оборудована плоской колбой, при включении видна точка ярко-оранжевого цвета, близкого по оттенку к основным лампам. В часах с отображением даты применяют 2 разделительных индикатора ИНС-1.
В схему можно ввести датчик температуры, отключающий оборудование при обнаружении перегрева. Недостатком индикаторов в лампах является оседание частиц металла на цифрах, которые редко используются или не применяются для отображения времени. Существуют схемы с поддержкой перебора цифр в каждой лампе с интервалом в 1 минуту. Технология позволяет убрать налет металла и повысить ресурс газоразрядных ламп.
Изготовление своими руками
Процедура сборки часов на газоразрядных лампах состоит из таких этапов:
- Выбора и приобретения комплектующих.
- Разработки чертежа и травления печатной платы.
- Установки компонентов.
- Изготовления корпуса и монтажа компонентов для окончательной проверки.
Подготовка
На начальном этапе требуется приобрести 6 одинаковых газоразрядных ламп (производитель и дата изготовления не учитываются). Изделия должны относиться к одной серии и иметь одинаковое покрытие колб (некоторые мастера удаляют лакокрасочный слой со стеклянной поверхности). Примерами ламп являются индикаторы ZM1042 или ZM1040 от чехословацкой компании Tesla либо ИН-18, выпускавшиеся на территории СССР.
Для работы оборудования потребуется программное обеспечение, разработанное самостоятельно или написанное другими авторами. Прошивку необходимо загрузить в память микропроцессора с помощью программатора. Затем следует определить модель преобразователя напряжения и выбрать транзисторы для цепи управления анодами.
В качестве микросхемы для часов рекомендуется чип с автономным питанием, позволяющим сохранить работоспособность при отключении часов от розетки.
Печатная плата
Для изготовления печатной платы необходимо:
- Разработать макет с использованием компьютерной программы (например, Sprint Layout), учитывая тип применяемых ламп и электронных компонентов. Зазор между дорожками не следует делать шире 1 мм, иначе увеличивается время травления и происходит быстрая деградация раствора хлорного железа из-за насыщения медью.
- Распечатать проект на лазерном принтере в масштабе 1:1. При создании и печати макета следует помнить о необходимости зеркального отображения будущего изделия. Для печати рекомендуется использовать глянцевую бумагу для журналов (типографский текст или рисунки не оказывают влияния на работу лазерного принтера). Печатать следует в максимальном разрешении с отключенной функцией сохранения тонера, для повышения качества оттиска необходимо использовать новый или заправленный картридж.
- Перенести рисунок на лист текстолита с помощью утюга, имеющего температуру в пределах +140…+160°С. Лист бумаги следует приложить к заготовке, предварительно нагретой утюгом.
- После охлаждения опустить текстолит в теплую воду и удалить остатки бумаги. Использовать щетки не следует из-за риска повреждения дорожек из тонера. Обнаруженные дефекты восстановить перманентным маркером на спиртовой основе.
- Опустить пластину в раствор хлорного железа, предварительно нагретый до +50°С. Процедура травления занимает 4-5 минут, в ходе обработки рекомендуется поддерживать степень нагрева реагента. Для ускорения процесса и улучшения качества следует непрерывно перемещать заготовку в растворе.
- Вынуть плату из емкости, просушить и протереть поверхность тампоном из ваты, смоченной растворителем или ацетоном (для удаления остатков тонера).
Альтернативная методика предусматривает заказ печатной платы в Китае по готовой схеме. Заводское производство позволяет повысить качество продукта, на заготовке присутствуют переходные отверстия, упрощающие сборку. Срок выполнения заявки с доставкой составляет около 30 суток. Начинающим конструкторам рекомендуется сделать пробный экземпляр самостоятельно для последующего устранения недочетов. Цена монтажной платы варьируется в пределах 2-4 долларов США (при ускорении доставки тариф увеличивается).
Сборка платы
Для пайки деталей потребуется паяльная станция с возможностью регулировки температуры. Рекомендуется использовать в качестве флюса канифоль с последующим удалением остатков материала спиртом, допускается наносить препарат, не требующий финишной промывки. Применять флюсы на основе кислоты не следует из-за риска коррозии металлических контактов электронных компонентов. На первом этапе собирают преобразователь напряжения, а затем устанавливают прочие элементы и направляющие для фиксации газоразрядных ламп.
После окончания пайки необходимо подать питание и проверить цифровым вольтметром напряжение на выходе. Значение будет варьироваться в диапазоне от 170 до 180 В из-за погрешности номинала сопротивлений. Элементы не должны качаться в посадочных отверстиях, но не следует наносить лишнюю массу припоя, ухудшающую работу электроники.
Капли металла не должны образовывать мосты, проводящие ток. От качества монтажа платы зависит корректность работы самодельных часов.
Изготовление корпуса
Для изготовления корпуса можно использовать древесину, металл, искусственный камень или полимеры (при наличии доступа к 3-мерному принтеру). Наиболее бюджетным вариантом является деревянный брусок, габариты заготовки подбирают с учетом размеров печатной платы с электронными компонентами. Для изготовления потребуется фрезерный станок, вырезать оболочку с помощью стамесок и напильников не получится.
Общий алгоритм изготовления корпуса часов:
- Разработать чертеж (на бумаге или с использованием компьютерных программ).
- Установить заготовку на рабочий стол станка и вырезать полости в соответствии с габаритами печатной платы. На боковой части предусмотреть отверстие для штекера кабеля питания.
- Просверлить отверстия для газоразрядных ламп и каналы для крепления нижней крышки.
- Провести финишную шлифовку и пропитать изделие воском или залить слоем яхтного лака.
- Вырезать нижнюю крышку из листа нержавеющей стали или толстого пластика. Предусмотреть отверстия для доступа к кнопкам, чтобы можно было корректировать время.
- Собрать часы и проверить работоспособность оборудования.
Альтернативный вариант корпуса предусматривает установку электронных компонентов и индикаторов в центральной части. Переднюю поверхность кожуха закрывают толстым стеклом. В задней панели, выполненной из нержавеющей стали, делают отверстия для регулировки и ввода кабеля питания. На основание приклеивают резиновые демпфирующие опоры. Устойчивость часов зависит от веса компонентов и корпуса.
Особенности эксплуатации
Часы на индикаторных лампах оснащены блоком питания, который прогревается при работе до +40°…+50°С. В корпусе необходимо предусмотреть вентиляционные отверстия, которые должны быть постоянно открытыми. Точность хода зависит от модификации и характеристик кварца, при использовании узлов от мобильных телефонов или материнских плат погрешность не превышает нескольких секунд в год. Корректировка времени потребуется только в случае отключения питания в квартире (например, из-за аварии на линиях электроснабжения).
В данной статье речь пойдет об изготовлении оригинальных и необычных часов. Их необыкновенность заключается в том, что индикация времени осуществляется при помощи цифровых индикаторных ламп. Таких ламп когда-то было выпущено огромное количество, как у нас, так и за рубежом. Использовались они во многих устройствах начиная от часов и заканчивая измерительной техникой.
Но после появления светодиодных индикаторов лампы постепенно вышли из употребления. И вот, благодаря развитию микропроцессорной техники стало возможным создание часов с относительно простой схемой на цифровых индикаторных лампах. Думаю, не лишним будет сказать, что в основном использовались лампы двух типов люминесцентные и газоразрядные.
К преимуществам люминесцентных индикаторов следует отнести низкое рабочее напряжение и наличие нескольких разрядов в одной лампе (хотя среди газоразрядных тоже встречаются такие экземпляры, но найти их значительно сложнее). Но все плюсы данного типа ламп перекрывает один огромный минус – наличие люминофора, который со временем выгорает, и свечение тускнеет или прекращается.
По этой причине нельзя использовать б/у лампы.
Газоразрядные индикаторы избавлены от этого недостатка, т.к. в них светится газовый разряд. По сути, этот тип ламп представляет собой неоновую лампу с несколькими катодами. Благодаря этому срок службы у газоразрядных индикаторов гораздо выше.
Кроме этого одинаково хорошо работают и новые и б/у лампы (а часто б/у работают лучше). Без недостатков все же не обошлось, рабочее напряжение газоразрядных индикаторов больше 100 В. Но решить вопрос с напряжение гораздо проще, чем с выгорающим люминофором.
В интернете такие часы распространены под названием NIXIE CLOCK.
Сами индикаторы выглядят вот так:

Итак, на счет конструктивных особенностей вроде все понятно, теперь приступим к проектированию схемы наших часов. Начнем с проектирования высоковольтного источника напряжения. Тут есть два пути. Первый – применить трансформатор со вторичной обмоткой на 110-120 В.
Но такой трансформатор будет либо слишком громоздкий, либо его придется мотать самому, перспектива так себе. Да и напряжение регулировать проблематично. Второй путь – собрать step up преобразователь.
Ну тут уж плюсов побольше будет, во-первых он займет мало места, во-вторых в нем присутствует защита от КЗ и в-третьих можно легко регулировать напряжение на выходе. В общем, есть все, что для счастья надо. Я выбрал второй путь, т.к.
искать трансформатор и обмоточный провод никакого желания не было, да и миниатюрности хотелось. Преобразователь решено было собирать на MC34063, т.к. был опыт работы с ней. Получилась вот такая схема:

Сначала она была собрана на макетной плате и показала отличные результаты. Все запустилось сразу и никакой настройки не потребовалось. При питании от 12В. на выходе получилось 175В. В собранном виде блок питания часов выглядит следующим образом:

На плату сразу был установлен линейный стабилизатор LM7805 для питания электроники часов и трансформатор.
Следующим этапом разработки было проектирование схемы включения ламп. В принципе управление лампами ничем не отличается от управления семисегментными индикаторами за исключением высокого напряжения. Т.е.
достаточно подать положительное напряжение на анод, и соединить с минусом питания соответствующий катод. На этом этапе требуется решить две задачи: согласование уровней МК (5В) и ламп (170В), и переключение катодов ламп (именно они являются цифрами).
После некоторого времени размышлений и экспериментов была создана вот такая схема для управления анодами ламп:

А управление катодами осуществляется очень легко, для этого придумали специальную микросхему К155ИД1. Правда, они давно сняты с производства, как и лампы, но купить их не составляет проблем. Т.е.
для управления катодами требуется всего лишь подключить их к соответствующим выводам микросхемы и подать на вход данные в двоичном формате. Да, чуть не забыл, питается она от 5В., ну очень удобная штуковина. Индикацию было решено сделать динамической т.к.
в противном случае пришлось бы ставить К155ИД1 на каждую лампу, а их будет 6 штук. Общая схема получилась такой:

Под каждой лампой я установил яркий светодиод красного цвета свечения, так красивее. В собранном виде плата выглядит вот так:

Панельки под лампы найти не удалось, поэтому пришлось импровизировать. В итоге были разобраны старые разъемы, похожие на современные COM, из них были извлечены контакты и после некоторых манипуляций с кусачками и надфелем они были впаяны в плату. Для ИН-17 панельки делать не стал, сделал только для ИН-8.
Самое сложное позади, осталось разработать схему “мозга” часов. Для этого я выбрал микроконтроллер Mega8. Ну а дальше все совсем легко, просто берем и подключаем к нему все так, как нам удобно.
В итоге в схеме часов появились 3 кнопки для управления, микросхема часов реального времени DS1307, цифровой термометр DS18B20, и пара транзисторов для управления подсветкой.
Для удобства анодные ключи подключаем на один порт, в данном случае это порт С. В собранном виде это выглядит вот так:


На плате есть небольшая ошибка, но в приложенных файлах плат она исправлена. Проводами подпаян разъем для прошивки МК, после прошивки устройства его следует отпаять.
Ну а теперь неплохо было бы нарисовать общую схему, сказано – сделано, вот она:

А вот так все это выглядит целиком в собранном виде:

Теперь осталось всего лишь написать прошивку для микроконтроллера, что и было сделано. Функционал получился следующий:
Отображение времени, даты и температуры. При кратковременном нажатии кнопки MENU происходит смена режима отображения.
1 режим — только время.
2 режим — время 2 мин. дата 10 сек.
3 режим — время 2 мин. температура 10 сек.
4 режим — время 2 мин. дата 10 сек. температура 10 сек.
При удержании включается настройка времени и даты, переход по настройкам по нажатию кнопки MENU
Максимальное количество датчиков DS18B20 – 2 . Если температура не нужна, можно их вообще не ставить, на работу часов это никак не повлияет. Горячего подключения датчико не предусмотрено.
При кратковременном нажатии на кнопку UP включается дата на 2 сек. При удержании включается/выключается подсветка.
- При кратковременном нажатии на кнопку DOWN включается температура на 2 сек.
- С 00:00 до 7:00 яркость понижена.
- Работает все это дело вот так:
К проекту прилагаются исходники прошивки. Код содержит комментарии так что изменить функционал будет не трудно. Программа написана в Eclipse, но код без каких-либо изменений компилируется в AVR Studio. МК работает от внутреннего генератора на частоте 8МГц. Фьюзы выставляются вот так:
- А в шестнадцатеричном виде вот так: HIGH: D9, LOW: D4
- Также прилагаются платы с исправленными ошибками.
Данные часы работают в течение месяца. Никаких проблем в работе выявлено не было. Стабилизатор LM7805 и транзистор преобразователя едва теплые.
Трансформатор нагревается градусов до 40, поэтому если планируется установка часов в корпус без вентиляционных отверстий, трансформатор придется взять большей мощности. В моих часах он обеспечивает ток в районе 200мА.
Точность хода сильно зависит от примененного кварца на 32,768 КГц. Кварц, купленный в магазине, ставить не желательно. Наилучшие результаты показали кварцы из материнских плат и мобильных телефонов.
Кроме ламп, использованных в моей схеме, можно устанавливать любые другие газоразрядные индикаторы. Для этого придется изменить разводку платы, а для некоторых ламп напряжение повышающего преобразователя и резисторы на анодах.
Внимание: устройство содержит источник высокого напряжения!!! Ток небольшой, но достаточно ощутимый!!! Поэтому при работе с устройством следует соблюдать осторожность!
Один из вариантов сборки данного проекта: Часы в стиле стимпанк на газоразрядных индикаторах
Список радиоэлементов
| Газоразрядный индикатор | ИН-8 | 4 | Поиск в Utsource | В блокнот | |
| Газоразрядный индикатор | ИН-17 | 2 | Поиск в Utsource | В блокнот | |
| МК AVR 8-бит | ATmega8 | 1 | Поиск в Utsource | В блокнот | |
| Часы реального времени (RTC) | DS1307 | 1 | Поиск в Utsource | В блокнот | |
| Датчик температуры | DS18B20 | 2 | Поиск в Utsource | В блокнот | |
| Микросхема | К155ИД1 | 1 | Поиск в Utsource | В блокнот | |
| DC/DC импульсный конвертер | MC34063A | 1 | Поиск в Utsource | В блокнот | |
| Линейный регулятор | LM7805 | 1 | Поиск в Utsource | В блокнот | |
| Биполярный транзистор | MPSA92 | 6 | Поиск в Utsource | В блокнот | |
| Биполярный транзистор | MPSA42 | 6 | Поиск в Utsource | В блокнот | |
| Биполярный транзистор | BC847 | 2 | Поиск в Utsource | В блокнот | |
| Биполярный транзистор | КТ3102 | 1 | Поиск в Utsource | В блокнот | |
| Биполярный транзистор | КТ3107А | 1 | Поиск в Utsource | В блокнот | |
| MOSFET-транзистор | IRF840 | 1 | Поиск в Utsource | В блокнот | |
| Диодный мост | 1 | Поиск в Utsource | В блокнот | ||
| Выпрямительный диод | HER106 | 1 | Поиск в Utsource | В блокнот | |
| Светодиод | 6 | Поиск в Utsource | В блокнот | ||
| Электролитический конденсатор | 100 мкФ | 1 | Поиск в Utsource | В блокнот | |
| Конденсатор | 0.1 мкФ | 7 | Поиск в Utsource | В блокнот | |
| Электролитический конденсатор | 1000 мкФ | 2 | Поиск в Utsource | В блокнот | |
| Конденсатор | 510 пФ | 1 | Поиск в Utsource | В блокнот | |
| Электролитический конденсатор | 4.7 мкФ 400В | 1 | Поиск в Utsource | В блокнот | |
| Резистор | 4.7 кОм | 7 | Поиск в Utsource | В блокнот | |
| Резистор | 10 кОм | 14 | Поиск в Utsource | В блокнот | |
| Резистор | 1 МОм | 7 | Поиск в Utsource | В блокнот | |
| Резистор | 13 кОм | 6 | Поиск в Utsource | В блокнот | |
| Резистор | 1 кОм | 2 | Поиск в Utsource | В блокнот | |
| Резистор | 470 Ом | 6 | Поиск в Utsource | В блокнот | |
| Резистор | 0.22 Ом | 1 | Поиск в Utsource | В блокнот | |
| Резистор | 330 Ом | 2 | Поиск в Utsource | В блокнот | |
| Резистор | 390 кОм | 1 | Поиск в Utsource | В блокнот | |
| Кварц | 32768 Гц | 1 | Поиск в Utsource | В блокнот | |
| Элемент питания | 3 В | 1 | CR2032 | Поиск в Utsource | В блокнот |
| Трансформатор | 220В 9.5В | 1 | Поиск в Utsource | В блокнот | |
| Дроссель | 240 мкГн | 1 | Поиск в Utsource | В блокнот | |
| Плавкий предохранитель | 220В 0.5А | 1 | Поиск в Utsource | В блокнот | |
| Кнопка | замыкающая | 3 | Поиск в Utsource | В блокнот | |
| Добавить все |
Скачать список элементов (PDF)
Прикрепленные файлы:
- Clock_IN-8_source.rar (61 Кб)
- CLOCK_IN-8_Plata.rar (67 Кб)
Источник: https://cxem.net/mc/mc187.php
Часы на газоразрядных индикаторах — травление плат | Каталог самоделок
Вновь приветствую пользователей и выполняю обещание!
Сегодня начинаю выкладывать подробный фотоотчет по изготовлению часов на газоразрядных индикаторах (ГРИ). За основу взят ИН-14.
Все манипуляции в этом и следующих постах доступны для человека без опыта, достаточно только иметь немного сноровки. Работу разобью на несколько частей, каждая из которых будет подробно описана мною и выложена в сеть.
Приступаем к первому этапу – травление плат. Исследовав литературу, нашел несколько технологий:
- Лазерно-утюжная технология (ЛУТ). Для работы нужны три компонента: лазерный принтер, хлорное железо и утюг. Способ самый простой и дешевый. Минус у него только один – сложно переносить очень тонкие дорожки.
- Фото-резист. Для работы нужны следующие материалы: фото-разист, пленка для принтера, сода кальцинированная и УФ-лампа. Способ позволяет произвести травление плат дома. Минус в том, что стоимость его не из дешевых.
- Реактивно-ионное травление (РИТ). Для работ нужна химически активная плазма, поэтому в домашних условиях не осуществим.
Чаше всего применяют анодное травление. Процесс анодного травления заключается в электролитическом растворении металла и механическом отрывании окислов выделяющимся кислородом.
Вполне объяснимо, что я выбрал метод ЛУТ для травления плат. Перечень необходимого оборудования и материалов должен выглядеть примерно так:
- Хлорное железо. Его купают в радиотоварах по цене 100-150 рублей за банку.
- Фольгированный стеклотектолит. Можно найти в магазинах радиотоваров, на радиобарахолках или заводах.
- Емкость. Подойдет обычный пищевой контейнер.
- Утюг.
- Глянцевая бумага. Подойдет самоклеящаяся бумага или однотонная страница глянцевого журнала.
- Лазерный принтер.
Далее не долгий поиск в Интернете: добываем рисунок готовой платы и распечатываем его специальной программой (использовал Sprint Layout).
ВАЖНО! Версия для печати должна быть зеркальной, так как при переводе изображения с бумаги на медь оно отобразится обратно.
Нужно произвести разметку и отрезать кусок текстолита для платы. Это делают ножовкой по металлу, макетным ножом или, как в моем случае, бормашиной.
После этого вырезал из бумаги эскиз будущей платы и приложил рисунком к текстолиту (с фольгированной стороны). Бумага берется с запасом для того, чтобы обернуть текстолит. Закрепляем листок с обратной стороны с помощью скотча для фиксации.
Со стороны рисунка проводим по будущей плате утюгом несколько раз через лист А4. Понадобится не менее 2-х минут интенсивной «глажки» для перевода тонера на медь.
Заготовку подставляем под струю холодной воды и легко снимаем бумажный слой (мокрая бумага должна свободно отходить сама). Если нагрев поверхности был недостаточным, то могут отойти небольшие кусочки тонера. Их дорисовываем дешевым лаком для ногтей. В итоге заготовка для платы должна имеет следующий вид:
В приготовленной емкости готовим раствор хлорного железа и воды. Лучше использовать для этих целей горячую воду, это увеличит скорость реакции. От кипятка лучше отказаться, так как высокая температура деформирует плату. Готовая жидкость должна иметь цвет чая средней заварки. Плату помещаем в раствор и ждем, когда лишняя фольга полностью растворится.
Если иногда помешивать раствор в емкости, то скорость реакции также увеличится. Для кожи рук хлорное железо не опасно, но пальцы могут окраситься.
Лишняя медь растворяется в составе примерно через 40 минут. После чего процесс травления можно считать завершенным. Осталось только сделать несколько отверстий. Проводим шилом разметку и сверлим дрелью небольшие дырки. Инструмент должен работать с высокими оборотами, чтобы сверло не съезжало. Результат работы должен выглядеть примерно так:
Второй этап изготовления часов на ГРИ – пайка компонентов. Об этом буду рассказывать в следующем своем посте.
Скачиваем:
- Плата для травления
- Программа Sprint Layout).
Источник: https://volt-index.ru/electronika-dlya-nachinayushih/chasyi-na-gazorazryadnyih-indikatorah-travlenie-plat.html
Часы «Микро»
Тимофей Носов
- Лампа: ИН-16
- Схема: есть ( PIC16F1936)
- Плата:есть (Sprint-Layout)
- Прошивка:есть
- Исходник:нет
- Описание: eсть
Особенности: наручные часы.
Схема:
Лампы для часов на газоразрядных индикаторах очень дефицитны и дороги. В этом проекте часы собраны на двух лампах ИН-16, а текущий режим (часы/минуты) отображается светодиодами. Простая схема с автономным питанием позволяет сделать карманные (наручные) часы.
Идея автономных (наручных) часов с газоразрядными лампами не нова и наибольшую известность получили часы «Неоника» и «Хронометр ИН-16». С точки зрения компактности и экономии было принято решение сделать часы на двух лампах.
- Схема обеспечивает поддержание хода при напряжении от 2,0В.
- Стабильная генерация высокого напряжения от 2,4В.
- Максимальное рабочее напряжение 5,5В.
Используется типовой литий-ионный аккумулятор 3,7В * 250 мАч. Для зарядки применена микросхема TP4056. Заряд прекращается при достижении напряжения на аккумуляторе 4,2В.
Геометрия платы представляет усеченный круг диаметром 50 мм. Высота собранных плат 15,77 мм. Платы изготовлены по технологии ЛУТ и доступны для повторения. Использован двухсторонний текстолит 0,75 мм (можно другой толщины). Одна из сторон платы сплошной полигон минуса питания. Для защиты от травящего раствора перед травлением на плату на сторону с полигоном наклеивается обычный скотч.


Вывода компонентов в отверстиях платы, которые не должны соединяться с полигоном (общим минусом), имеют доработанные отверстия. Доработка заключается в зенковке (снятие фольги сверлом большего диаметра; руками). Вывода СМД компонентов и выводных конденсаторов соединены с полигоном тонкой перемычкой (жилкой из многожильного провода).

Перед пайкой ламп вставить аккумулятор между лампами и убедиться, что для аккумулятора достаточный зазор. Если аккумулятор вставляется с усилием или болтается – поменяйте лампы местами.
Плата с лампами и плата управления соединена угловыми перемычками. С точки зрения технологи, если будет спрос, в будущем фабричные платы предполагается соединять путём спаивания на двух платах металлизированных квадратных пяточков, т.е. без перемычек.

Наиболее подходящие по цвету свечения светодиоды YL-W83N3N с длиной волны 610 нМ. Ток через светодиоды в схеме значительно меньше номинального, т.к. с током 10 мА светодиоды слепят. Впрочем, могут быть любые подходящие по габаритам светодиоды, но для экономии энергии лучше использовать суперяркие.
Катушка индуктивности (дроссель) Bourns RLB0914-102KL, 1000 мкГн.
Высковольтный выпрямительный диод типа Super Fast Rectifiers – SF18.
Высоковольтный конденсатор с низким low esr – 2,2 мкФ х 250В, размер не более 6,3х11.
Полевой транзистор с управлением типа «Logic» и параметром Gate Threshold Voltage менее 3В. Например – FQU4N20L, FQU5N20L, FQU7N20L, FQU10N20L, FQU12N20L, IRLU210A, IRLU230A. Плата разведена под транзистор в корпусе I-PAK, но допустимо использовать в корпусе D-PAK.
Используется угловая тактовая кнопка C-0206 (TS-A3PV-130). Алгоритм работы и настройки
Для тестирования аккумулятора на продолжительность работы была использована тестовая прошивка, в которой лампы постоянно светились, поочередно переключая часы-минуты. Для регистрации использовался USB АЦП (скачать лог-файл). График разряда практически линеен с 4,2В до 3,5В. Это участок времени занял 130 мин или 7800 сек. Результат радует, учитывая что на показ времени требуется 2 сек, то можно будет прогнозировать 3900 включений. На графике на уровне 2,39В сработала встроенная в аккумулятор схема защиты от переразряда.
На основании этих данных построен алгоритм оценки напряжения на аккумуляторе и вывод значения в условных единицах от 50 до 00. Ниже 3,5В блокируется вывод времени на лампы и после нажатия кнопки светодиоды вспыхивают 3 раза. Оставшееся напряжение в аккумуляторе используется для поддержания хода часов TP4056.
Продолжительность зарядки составила 1ч 55 мин. Заряжалось от USB разъема компьютера. Зарядный ток в TP4056 определяется сопротивлением на выв.2. По документации зависимость номинала сопротивления и тока заряда можно рассчитать по формуле, но нагляднее воспользоваться табличкой (у нас 10 кОм):
График заряда коррелируется с графиком из документации на TP4056:
В процессе зарядки светодиод «БАТ» светится. По окончанию зарядки светодиод выключается. Без аккумулятора с подключенной зарядкой светодиод мерцает, лампы зажигаются через раз. В процессе зарядки пользоваться часами можно. Если аккумулятора нет, но нужно проверить работу часов – питание подавать на плату на контакты подключения аккумулятора.
После подключения зарядного устройства часы можно ввести в режим непрерывного показа времени; достаточно нажать и отпустить кнопку. Для вывода часов из режима непрерывного показа времени переподключаем зарядку. Разумеется, в момент непрерывного показа времени увеличивается время зарядки аккумулятора. Рекомендую к прочтению отличную статью по литий-ионным аккумуляторам.
Приоритетной целью при проектировании было увеличение автономности, а говоря конкретнее – уменьшение тока потребления во всех режимах работы.
Выбрана микросхема часов реального времени M41T81, т.к. в отличии от DS1307 и прочих микросхем она функционирует от 2,0В (до 5,5В) с током потребления от батарейки 0,6 мкА (мультиметром SANWA PC7000 фактические замеры 1,8 мкА).
Также был план «Б», по которому планировалось не использовать M41T81, а использовать только часовой кварц с прямым подключением к микроконтроллеру. И рисунок платы позволяет это сделать, т.к. линии микроконтроллера RC0 и RC1 предназначены для подключения часового кварца 32768Гц.
Сейчас в схеме с M41T81 ток потребления микроконтроллера 36 мкА. Разумеется, этот ток мал, но между 36 мкА и 1,8 мкА гигантская пропасть. Теряется смысл использования M41T81 и это доказано ранее в проекте «Малыш ИН-16».
Потери тока происходят во внутренней подтяжке на линии RB3, которая нужна для работы кнопки. Можно было бы попробовать сделать внешнюю подтяжку, но принципиально ток потребления не изменился бы.
Решением снижения тока может стать полная обесточка микроконтроллера механическим размыкателем. При этом питание на M41T81 по линии батарейки должно оставаться. Например, конструктивно это видится как концевой выключатель на открытие крышки на манер карманных часов «Брегет».
А теперь ответим на вопрос – а каков сценарий использования часов? Предполагается, что часы будут включать, чтобы посмотреть время. И ток потребления в момент свечения ламп несопоставимо велик по сравнению с режимом ожидания.
Есть ли смысл ставить дорогую и не распространённую M41T81, нужно ли усложнять конструкцию дополнительным размыкателем питания. Ответ очевиден – смысла нет и не нужно усложнять. Но, честно говоря, мне уже не интересно переделывать.
И если вы внимательно дочитали статью до этого места, то скажем, что M41T81 решено оставить, т.к.
большинство сборщиков часов считают, что микросхемы часов реального времени это благо с модной, но бредовой заявкой о «суперточности».
В данном случае потребление тока в моменты работы и ожидания несопоставимы, а точность, как известно, определяется точностью часового кварца с параметром 20 ppm и менее.
Первоисточник.
Архив проекта.
Upd 2016/10/20:
От Gioco (РадиоКот) / Алексей !
Хочу представить вам свое виденье замечательного проекта Тимофея Носова ручных часов на индикаторах ИН-16.
Хочу сказать стразу все что будет здесь рассказано, описано и показано это всего лишь мое личное виденье развитие этого проекта и к тому же это черновой вариант но вполне рабочий.
Для начала стояла задача собрать часы не просто красивые но удобные в ношении и использовании, также стояла задача сделать это из доступных материалов и доступными средства.
Все началось с того что я полностью собрал плату часов по описанию Тимофея. Внесены были минимальные изменения, в основном это подгонка платы под имеющиеся в наличии детали. Сборка и настройка была сделана по описанию автора часов. Скажу только одно, никаких трудностей это не вызвало кроме поиска и покупки некоторых труднодоступных для меня деталей.
Итак, плата была собрана и имеет вид:
Дальше были долгие поиски по инету как сделать корпус, то что было предложена на некоторых сайтах вполне красиво но сложно. Нужен знакомый и толковый токарь и дорогой материал. Поэтому был взят лист бумаги и начал чертить как я это вижу.
После долгих раздумий было решено использовать дешевую и доступную технологию 3D печати. Нашел в интернете объявления по печати, созвонился. Оказалось все просто, я высылаю чертеж на бумаги, они делают 3D модель, показывают ее и если все меня устраивает печатают и высылают почтой.
(скажу сразу 3D файла модели у меня нет, фирма которая печатал не высылает ее!!!)
Первая версия была очень громоздкая и ужасная (извините не могу найти ее чтобы показать). Сделав определенные выводы для себя я понял необходимо сделать чтобы часы были не только красивые но и эргономичные и удобные. После этого был сделан второй вариант корпуса.
Основной проблемой было как закрепить стекло ведь корпус и так достаточно толстый 19мм. Тогда я понял, что без металла не обойдется! Многие скажут а как же клей и все такое прочие. Не прокатит это часы для постоянной носки а не для того чтобы лежали на полке.
В этом корпусе предполагалось использовать четыре латунных пластин для крепления стекла, четырьмя болтами под шестигранник, а снизу ими же крепились бы пластины для крепления ремня. Думаю на фото видно идея.
После того как я покрутил их в руках и немного подумал в итоге родилась идея третьего варианта корпуса. Нашлось решение как красиво закрепить стекло с помощью 8 болтов под шестигранник.
Итак, был нарисован и заказан третий вариант корпуса, заказаны из Китая болты М2 для крепления стекла и М3 для крепления ремня а также метчики для ник. Вечерок за бор машинкой и крепление для ремня готово.
Вот результат того что вышло у меня:
Это не конечный вариант все будет еще дорабатываться. В планах заказать заводскую печатную плату, красиво и аккуратно оформленную, а также сделать ее в диаметре 48,5 мм. Это нудно для того чтобы избавиться от латунных лепестков которые держат стекло. Идея была чтобы стекло держалось за счет шляпок болтиков.
А это просто фото как они смотрятся на руке:
В конце хочу добавить что часы ношу уже две недели. Вполне удобно, особенно шокируют людей, которые их видят когда смотрю время.)))) Уже есть мысли насчет следующей версии корпуса, но об этом будет другая статья.
Всем спасибо за внимание и автору спасибо!!! Cкрины 3Д 🙂
Upd 2016/10/20:
Создание корпуса (продолжение от Gioco (РадиоКот) / Алексей).
Всем
доброго дня. Как и говорил ранее, хочу
представить следующий, доработанный
вариант часов. Походив несколько месяцев
с ними, я понял где и что надо доработать.
Самая
важная для меня задача это сделать
красивую и аккуратную печатную плату,
так как часы будут открытыми. Я доработал
немного плату автора и занялся поисками,
где ее можно изготовить.
Через множество
друзей мне ее сделали такой как я и хотел
(хотя сейчас такое можно и в Китае
заказать!!). главными условиями были:
двухсторонняя плата, тонкий текстолит
и черная маска.
Вот что получилось в
итоге:
Затем
был немного доработан под готовую плату
корпус. Учтены все недочеты из предыдущей
версии. В итоге корпус получился 17мм
толщиной, это с учетом, что 13мм толщина
самих лам и 1мм толщина стекла. Думаю
это неплохой результат. Было немного
доработано крепление стекла, теперь
это только 8 болтов под шестигранник,
без латуни. И было немного изменено
крепление под ремень.
Так
же, немного подумав, я отказался от
разъёма USB!!! Да с одной стороны он универсальный,
но с другой очень геморройно его точно
подогнать под корпус. Я сделал по другому,
с торца часов закрутил два латунных
болтика с М3 и вывел их на плату. Часы
будут заряжаться через станцию зарядки.
Последнем
что осталось сделать это хороший и
надежный ремень. Было много вариантов
от широкого до тонкого. В итоге я
остановился на ширине в 30 мм.
Так как
застёжки на такой ремень трудно найти
автор, который мне его делал, предложил
застежки штырькового типа. В итоге на
мой взгляд ремень получился просто
супер.
!!! Ремень не покупался готовым а
изготавливался именно под эти часы и
крепление!!!
В
итоге получились вот такие часы. ДУМАЮ
И ЭТО НЕ КОНЕЧНЫЙ ВАРИАНТ))))) есть еще
много задумок в голове.
Источник: http://robocua.blogspot.com/2016/08/blog-post.html
Часы на газоразрядных индикаторах

В последние годы появилось много желающих, которые хотят собрать или приобрести часы на газоразрядных индикаторах, это соответственно вызывает большой спрос на индикаторы, вследствие чего самые востребованные из них заметно подорожали, а крупные индикаторы вовсе имеют заоблачную цену.
Газоразрядный индикатор представляет собой лампу с электродами (катодами), наполненную инертным газом неоном.
Катоды могут быть выполнены в виде различных знаков, обычно цифр от 0 до 9, которые располагаются друг за другом стопкой, то есть на разной глубине.
При подаче напряжения между анодом и катодом величиной примерно 180 В, вблизи катода по его периметру возникает оранжево-желтое свечение газа (тлеющий разряд). Обычно для поддержания свечения требуется меньшее напряжение, чем для зажигания разряда.
Пожалуй, самый популярный газоразрядный индикатор для сборки часов, это ИН-14. Для начала я решил собрать часы на индикаторах ИН-12, потому что мне удалось приобрести их относительно дешево. Часы без особого труда можно переделать под ИН-14, в дальнейшем я выложу печатную плату для них.
Схема часов на газоразрядных индикаторах
Часы собраны на микроконтроллере PIC16F876A, для которого я написал программу на языке СИ, ниже представлена схема часов на газоразрядных индикаторах: 
Для отсчета времени используется модуль часов реального времени DS3231, о котором я писал отдельную статью. Светодиоды HL2-HL5 установлены для подсветки индикаторов. В качестве разделителя часов и минут установлен неоновый индикатор ИНС-1.
Для возможности синхронизации времени, я добавил в схему GPS модуль GY-NEO6MV2 фирмы Ublox, на сайте имеется подробная статья про этот модуль. Питание на модуль подается через полевой транзистор VT4, который управляется от микроконтроллера.
Для воспроизведения звука будильника, установлен зуммер HA1 с встроенным генератором. Для настройки часов установлены 3 кнопки: SB1 “Ввод”, SB2 “+”и SB3 “-”.
Выходное напряжение DC-DC преобразователя зависит от многих факторов: это частота и коэффициент заполнения ШИМ сигнала, индуктивность катушки L1, ток нагрузки. По умолчанию частота равна 26,3 кГц, коэффициент заполнения 90%.
Эти параметры можно изменить, записав другие значение в EEPROM память, перед программированием микроконтроллера (подробнее про настройку будет сказано ниже в статье). Увеличение частоты, а также уменьшение коэффициента заполнения снижают выходное напряжение.
Уменьшать коэффициент заполнения менее 70% лучше не стоит, при этом наблюдается провал в выходном напряжении. Катушка L1 обладает индуктивностью 470 мкГн, уменьшение индуктивности увеличивает выходное напряжение.
На холостом ходу без подключенных индикаторов преобразователь выдает около 250 В, при этом в качестве нагрузки выступает только резистор R2 сопротивлением 300 кОм. При подключении газоразрядного индикатора напряжение уменьшается примерно до 153В. При этом балластный резистор R15 ограничивает ток через катод индикатора на уровне 1,7 мА.
Если потребуется настройка преобразователя, то коэффициент заполнения ШИМ сигнала лучше не менять, а регулировать выходное напряжение, изменяя частоту сигнала, или подобрать катушку с другой индуктивностью.
В общем, настройка заключается в установке тока через катод индикатора на уровне 1,4 – 2 мА, при этом выходное напряжение преобразователя с подключенным индикатором, должно быть не менее 150В.
Ток задается балластным резистором R15, также можно подбирать номинал нагрузочного резистора R13, он также влияет на выходное напряжение.
Все детали смонтированы на двух печатных платах, индикаторы на односторонней плате, остальные элементы на двухсторонней плате. Платы соединяются между собой при помощи разъемов. Разъем питания, кнопки, зуммер, модуль часов и модуль GPS (либо гнездо 3,5 мм) монтируются с задней стороны двухсторонней платы.
Из-за отсутствия металлизации, в отверстиях, где проводники подходят с обеих сторон, я прокладывал тонкий луженый провод и пропаивал совместно с выводами элементов.
Перед монтажом модуля часов, из него необходимо выпаять резистор, подающий внешнее питание (5В) на батарейку (3В), иначе батарейка выйдет из-строя, также по желанию можно выпаять светодиод и микросхему памяти.
Зуммер HA1 должен быть с встроенным генератором. Отечественный дешифратор DD2 можно заменить зарубежным аналогом SN74141N, полевой транзистор VT4 можно заменить на IRLML2244, IRLML6402 и др., полевой транзистор VT3 на IRF840, высокочастотный диод VD1 на HER107, HER108, STTH110, UF4007. Транзисторы VT1, VT2 можно заменить на любые аналогичные.
Настройка часов на газоразрядных индикаторах
Для питания часов я использовал блок питания на 5В, средний потребляемый ток 0,12А, в режиме синхронизации времени до 0,2А.
При первом включении, индикатор разделитель часов и минут мигает с частотой 2Гц, это означает, что время не установлено или не синхронизировано.
Время можно установить вручную или синхронизировать по спутникам GPS, после чего светодиод будет мигать с нормальной частотой 1Гц.
Во время отображения текущего времени, кнопки “+” и “–” регулируют яркость светодиодов HL2-HL5 (подсветка индикаторов) от 0 до 100%, всего 10 уровней.
Для входа в меню настройки параметров, нужно одновременно нажать кнопки “+” и “–”, на индикаторах высветятся цифры [10.01], первая цифра слева – номер параметра, последние две или одна мигающая цифра справа – значение параметра.
Первый параметр это часовой пояс, который нужен для корректировки значения часов во время синхронизации по GPS, так как модуль получает всемирное координированное время UTC.
Значение часового пояса можно задать кнопками “+” и “–”, в пределах от –12 до +12 (по умолчанию –1 либо 0). Если разделитель светится, то число отрицательное, и наоборот.
Для перехода к следующему параметру нужно нажать кнопку “Ввод” (короткое или длительное нажатие).
Второй параметр: режим синхронизации времени по GPS, по умолчанию синхронизация отключена, на индикаторах отображаются цифры [2000]. Кнопками “+” и “–” можно выбрать значение от 0 до 4.
Цифре 1 соответствует период синхронизации каждый день, 2 – каждую неделю, 3 – каждые 2 недели, 4 – каждый месяц, 0 – автоматическая синхронизация отключена. По времени, синхронизация происходит в 15.00 по определенным числам месяца, для еженедельного периода это 1, 8, 15, 22 число.
Для периода 1 раз в 2 недели это 1 и 15 число, если 1 раз в месяц то 1 число.
Третий параметр – регулировка яркости газоразрядных индикаторов, по умолчанию установлена максимальная яркость, на индикаторах отображаются цифры [3020]. Кнопками “+” и “–” можно задать требуемую яркость в пределах от 1 до 20. Также предусмотрен режим ночной яркости от 22:00 до 08:00, который можно задать через EEPROM память микроконтроллера.
Далее после нажатия кнопки “Ввод”, следует настройка даты и времени, сначала настройка года, на индикаторах отображаются цифры [2000]. Затем следует настройка даты, на индикаторах отображаются слева число месяца, справа номер месяца [07.05].
Короткое нажатие кнопки “Ввод” переключает редактирование между числом и номером месяца, длительное нажатие выполняет переход к очередному параметру. Следующий параметр – день недели, можно задать значения от 1 до 7, цифра 1 соответствует Понедельнику, 2 – Вторник и т.д.
И наконец, в последнюю очередь выполняется настройка времени, часов и минут.
Из меню настройки параметров можно выйти в любой момент, для этого нужно удерживать кнопку “Ввод” и одновременно нажать кнопку “+” либо “–”, также имеется автоматический выход из любого меню по бездействию в течение 2-х минут.
Описанные в этой статье часы на газоразрядных индикаторах отличаются от остальных тем, что время можно не настраивать, эти данные можно получить по GPS.
Кроме автоматической синхронизации, имеется возможность запуска синхронизации в любой момент, для этого нужно удерживать кнопку “+”.
На индикаторах высветятся мигающие цифры [0000], по мере поиска спутников все цифры сменятся на [1111], после чего примерно через 20 секунд произойдет обновление времени, индикатор разделитель при этом начнет мигать с частотой 1Гц. Во время синхронизации дата не обновляется.
Если в течение 15 минут GPS модуль не поймает сигнал от спутников, индикатор разделитель будет мигать с частотой 2Гц, индицируя неудачную синхронизацию времени. Удерживание кнопки “–” во время синхронизации, принудительно завершит процедуру обновления времени.
GPS модуль GY-NEO6MV2 выпускается в двух вариантах: это синяя плата с большой антенной и красная плата с маленькой антенной. С маленькой антенной модуль хуже ловит сигнал от спутников, нежели с большой антенной.
Я разработал печатные платы под оба варианта. Для улучшения приема и надежной синхронизации, GPS модуль можно отдельно закрепить на окне и соединить с часами при помощи кабеля.
Для этого варианта на печатных платах предусмотрено место под гнездо PJ-358 (3,5 мм).
Для связи с микроконтроллером, GPS модуль должен иметь следующие настройки порта: скорость передачи 9600 бит в секунду, 8 бит данных, 1 стоповый бит. Обычно модуль поставляется с указанными настройками, если это не так, нужно изменить параметры порта через программу u-center, подключив модуль к компьютеру через USB-UART переходник.
Для настройки будильника нужно удерживать кнопку “Ввод”, на индикаторах высветится время будильника, по умолчанию 08:00. Редактирование значений часов и минут аналогично настройке времени. Далее после длительного нажатия кнопки “Ввод” следует настройка активации будильника по дням недели.
На индикаторах высветятся цифры [1000], первая цифра слева – указывает на день недели, последняя мигающая цифра справа отображает состояние будильника: 0 – выключен, 1 –включен. Кнопки “+” и “–” меняют значение. Короткое нажатие кнопки “Ввод” переключает дни недели.
Соответственно можно выбрать дни недели, по которым будет срабатывать будильник. Для завершения настройки нужно удерживать кнопку “Ввод”. Из меню будильника можно выйти в любой момент, таким же способом, как и для меню настройки параметров.
Сигнал будильника звучит 5 минут, его можно выключить нажатием любой кнопки.
- Все настройки сохраняются в энергонезависимой памяти (EEPROM) микроконтроллера.
- Короткими нажатиями кнопки “Ввод” можно посмотреть соответственно дату, год, и перейти к отображению текущего значения минут и секунд.
- При потере связи с часами DS3231, на индикаторах высветится код ошибки 3231.
- В следующей таблице представлены дополнительные настройки часов на газоразрядных индикаторах, если потребуется изменить параметр, то перед программированием микроконтроллера необходимо записать в соответствующую ячейку EEPROM новое значение параметра.
| Адрес ячейки EEPROM | Описание | Пределы значений | Значение по умолчанию |
| 0x01 | Частота ШИМ сигнала. Формула расчета Fшим = 1000/(X+1), кГц | 31 |
Источник: https://radiolaba.ru/microcotrollers/chasy-na-gazorazryadnyh-indikatorah.html
⏰Часы на газоразрядных индикаторах своими руками
🕒Самые простые ламповые часы на ИН-12 своими руками
🕒Самые простые ламповые часы на ИН-12 своими руками
💡Ламповые часы на ИН-14 своими руками
💡Ламповые часы на ИН-14 своими руками
В данной статье речь пойдет об изготовлении оригинальных и необычных часов. Их необыкновенность заключается в том, что индикация времени осуществляется при помощи цифровых индикаторных ламп. Таких ламп когда-то было выпущено огромное количество, как у нас, так и за рубежом. Использовались они во многих устройствах начиная от часов и заканчивая измерительной техникой. Но после появления светодиодных индикаторов лампы постепенно вышли из употребления. И вот, благодаря развитию микропроцессорной техники стало возможным создание часов с относительно простой схемой на цифровых индикаторных лампах. Думаю, не лишним будет сказать, что в основном использовались лампы двух типов люминесцентные и газоразрядные. К преимуществам люминесцентных индикаторов следует отнести низкое рабочее напряжение и наличие нескольких разрядов в одной лампе (хотя среди газоразрядных тоже встречаются такие экземпляры, но найти их значительно сложнее). Но все плюсы данного типа ламп перекрывает один огромный минус – наличие люминофора, который со временем выгорает, и свечение тускнеет или прекращается. По этой причине нельзя использовать б/у лампы.
Газоразрядные индикаторы избавлены от этого недостатка, т.к. в них светится газовый разряд. По сути, этот тип ламп представляет собой неоновую лампу с несколькими катодами. Благодаря этому срок службы у газоразрядных индикаторов гораздо выше. Кроме этого одинаково хорошо работают и новые и б/у лампы (а часто б/у работают лучше). Без недостатков все же не обошлось, рабочее напряжение газоразрядных индикаторов больше 100 В. Но решить вопрос с напряжение гораздо проще, чем с выгорающим люминофором. В интернете такие часы распространены под названием NIXIE CLOCK.
Сами индикаторы выглядят вот так:
Итак, на счет конструктивных особенностей вроде все понятно, теперь приступим к проектированию схемы наших часов. Начнем с проектирования высоковольтного источника напряжения. Тут есть два пути. Первый – применить трансформатор со вторичной обмоткой на 110-120 В. Но такой трансформатор будет либо слишком громоздкий, либо его придется мотать самому, перспектива так себе. Да и напряжение регулировать проблематично. Второй путь – собрать step up преобразователь. Ну тут уж плюсов побольше будет, во-первых он займет мало места, во-вторых в нем присутствует защита от КЗ и в-третьих можно легко регулировать напряжение на выходе. В общем, есть все, что для счастья надо. Я выбрал второй путь, т.к. искать трансформатор и обмоточный провод никакого желания не было, да и миниатюрности хотелось. Преобразователь решено было собирать на MC34063, т.к. был опыт работы с ней. Получилась вот такая схема:
Сначала она была собрана на макетной плате и показала отличные результаты. Все запустилось сразу и никакой настройки не потребовалось. При питании от 12В. на выходе получилось 175В. В собранном виде блок питания часов выглядит следующим образом:
На плату сразу был установлен линейный стабилизатор LM7805 для питания электроники часов и трансформатор.
Следующим этапом разработки было проектирование схемы включения ламп. В принципе управление лампами ничем не отличается от управления семисегментными индикаторами за исключением высокого напряжения. Т.е. достаточно подать положительное напряжение на анод, и соединить с минусом питания соответствующий катод. На этом этапе требуется решить две задачи: согласование уровней МК (5В) и ламп (170В), и переключение катодов ламп (именно они являются цифрами). После некоторого времени размышлений и экспериментов была создана вот такая схема для управления анодами ламп:
А управление катодами осуществляется очень легко, для этого придумали специальную микросхему К155ИД1. Правда, они давно сняты с производства, как и лампы, но купить их не составляет проблем. Т.е. для управления катодами требуется всего лишь подключить их к соответствующим выводам микросхемы и подать на вход данные в двоичном формате. Да, чуть не забыл, питается она от 5В., ну очень удобная штуковина. Индикацию было решено сделать динамической т.к. в противном случае пришлось бы ставить К155ИД1 на каждую лампу, а их будет 6 штук. Общая схема получилась такой:
Под каждой лампой я установил яркий светодиод красного цвета свечения, так красивее. В собранном виде плата выглядит вот так:
Панельки под лампы найти не удалось, поэтому пришлось импровизировать. В итоге были разобраны старые разъемы, похожие на современные COM, из них были извлечены контакты и после некоторых манипуляций с кусачками и надфелем они были впаяны в плату. Для ИН-17 панельки делать не стал, сделал только для ИН-8.
Самое сложное позади, осталось разработать схему “мозга” часов. Для этого я выбрал микроконтроллер Mega8. Ну а дальше все совсем легко, просто берем и подключаем к нему все так, как нам удобно. В итоге в схеме часов появились 3 кнопки для управления, микросхема часов реального времени DS1307, цифровой термометр DS18B20, и пара транзисторов для управления подсветкой. Для удобства анодные ключи подключаем на один порт, в данном случае это порт С. В собранном виде это выглядит вот так:
На плате есть небольшая ошибка, но в приложенных файлах плат она исправлена. Проводами подпаян разъем для прошивки МК, после прошивки устройства его следует отпаять.
Ну а теперь неплохо было бы нарисовать общую схему, сказано – сделано, вот она:
А вот так все это выглядит целиком в собранном виде:
Теперь осталось всего лишь написать прошивку для микроконтроллера, что и было сделано. Функционал получился следующий:
Отображение времени, даты и температуры. При кратковременном нажатии кнопки MENU происходит смена режима отображения.
1 режим — только время.
2 режим — время 2 мин. дата 10 сек.
3 режим — время 2 мин. температура 10 сек.
4 режим — время 2 мин. дата 10 сек. температура 10 сек.
При удержании включается настройка времени и даты, переход по настройкам по нажатию кнопки MENU
Максимальное количество датчиков DS18B20 – 2 . Если температура не нужна, можно их вообще не ставить, на работу часов это никак не повлияет. Горячего подключения датчико не предусмотрено.
При кратковременном нажатии на кнопку UP включается дата на 2 сек. При удержании включается/выключается подсветка.
При кратковременном нажатии на кнопку DOWN включается температура на 2 сек.
С 00:00 до 7:00 яркость понижена.
Работает все это дело вот так:
К проекту прилагаются исходники прошивки. Код содержит комментарии так что изменить функционал будет не трудно. Программа написана в Eclipse, но код без каких-либо изменений компилируется в AVR Studio. МК работает от внутреннего генератора на частоте 8МГц. Фьюзы выставляются вот так:

А в шестнадцатеричном виде вот так: HIGH: D9, LOW: D4
Также прилагаются платы с исправленными ошибками.
Данные часы работают в течение месяца. Никаких проблем в работе выявлено не было. Стабилизатор LM7805 и транзистор преобразователя едва теплые. Трансформатор нагревается градусов до 40, поэтому если планируется установка часов в корпус без вентиляционных отверстий, трансформатор придется взять большей мощности. В моих часах он обеспечивает ток в районе 200мА. Точность хода сильно зависит от примененного кварца на 32,768 КГц. Кварц, купленный в магазине, ставить не желательно. Наилучшие результаты показали кварцы из материнских плат и мобильных телефонов.
Кроме ламп, использованных в моей схеме, можно устанавливать любые другие газоразрядные индикаторы. Для этого придется изменить разводку платы, а для некоторых ламп напряжение повышающего преобразователя и резисторы на анодах.
Внимание: устройство содержит источник высокого напряжения!!! Ток небольшой, но достаточно ощутимый!!! Поэтому при работе с устройством следует соблюдать осторожность!
Один из вариантов сборки данного проекта: Часы в стиле стимпанк на газоразрядных индикаторах
Список радиоэлементов
| Обозначение | Тип | Номинал | Количество | Примечание | Магазин | Мой блокнот |
|---|---|---|---|---|---|---|
| Газоразрядный индикатор | ИН-8 | 4 | Поиск в магазине Отрон | В блокнот | ||
| Газоразрядный индикатор | ИН-17 | 2 | Поиск в магазине Отрон | В блокнот | ||
| CPU | МК AVR 8-бит | ATmega8 | 1 | Поиск в магазине Отрон | В блокнот | |
| Часы реального времени (RTC) | DS1307 | 1 | Поиск в магазине Отрон | В блокнот | ||
| Датчик температуры | DS18B20 | 2 | Поиск в магазине Отрон | В блокнот | ||
| DD1 | Микросхема | К155ИД1 | 1 | Поиск в магазине Отрон | В блокнот | |
| IC1 | DC/DC импульсный конвертер | MC34063A | 1 | Поиск в магазине Отрон | В блокнот | |
| VR1 | Линейный регулятор | LM7805 | 1 | Поиск в магазине Отрон | В блокнот | |
| VT1-VT6 | Биполярный транзистор | MPSA92 | 6 | Поиск в магазине Отрон | В блокнот | |
| VT7-VT12 | Биполярный транзистор | MPSA42 | 6 | Поиск в магазине Отрон | В блокнот | |
| VT13, VT14 | Биполярный транзистор | BC847 | 2 | Поиск в магазине Отрон | В блокнот | |
| VT15 | Биполярный транзистор | КТ3102 | 1 | Поиск в магазине Отрон | В блокнот | |
| VT16 | Биполярный транзистор | КТ3107А | 1 | Поиск в магазине Отрон | В блокнот | |
| VT17 | MOSFET-транзистор | IRF840 | 1 | Поиск в магазине Отрон | В блокнот | |
| VDS1 | Диодный мост | 1 | Поиск в магазине Отрон | В блокнот | ||
| VD1 | Выпрямительный диод | HER106 | 1 | Поиск в магазине Отрон | В блокнот | |
| HL1-HL6 | Светодиод | 6 | Поиск в магазине Отрон | В блокнот | ||
| C1 | Электролитический конденсатор | 100 мкФ | 1 | Поиск в магазине Отрон | В блокнот | |
| C2, C3-C5, C7, C9, C11 | Конденсатор | 0.1 мкФ | 7 | Поиск в магазине Отрон | В блокнот | |
| C6, C8 | Электролитический конденсатор | 1000 мкФ | 2 | Поиск в магазине Отрон | В блокнот | |
| C10 | Конденсатор | 510 пФ | 1 | Поиск в магазине Отрон | В блокнот | |
| C12 | Электролитический конденсатор | 4.7 мкФ 400В | 1 | Поиск в магазине Отрон | В блокнот | |
| R1-R4, R6-R8 | Резистор | 4.7 кОм | 7 | Поиск в магазине Отрон | В блокнот | |
| R5, R9-R14, R27-R32, R42 | Резистор | 10 кОм | 14 | Поиск в магазине Отрон | В блокнот | |
| R15, R17, R19, R21, R23, R25, R45 | Резистор | 1 МОм | 7 | Поиск в магазине Отрон | В блокнот | |
| R16, R18, R20, R22, R24, R26 | Резистор | 13 кОм | 6 | Поиск в магазине Отрон | В блокнот | |
| R33, R34 | Резистор | 1 кОм | 2 | Поиск в магазине Отрон | В блокнот | |
| R35-R40 | Резистор | 470 Ом | 6 | Поиск в магазине Отрон | В блокнот | |
| R41 | Резистор | 0.22 Ом | 1 | Поиск в магазине Отрон | В блокнот | |
| R43, R44 | Резистор | 330 Ом | 2 | Поиск в магазине Отрон | В блокнот | |
| R46 | Резистор | 390 кОм | 1 | Поиск в магазине Отрон | В блокнот | |
| Z1 | Кварц | 32768 Гц | 1 | Поиск в магазине Отрон | В блокнот | |
| Элемент питания | 3 В | 1 | CR2032 | Поиск в магазине Отрон | В блокнот | |
| T1 | Трансформатор | 220В 9.5В | 1 | Поиск в магазине Отрон | В блокнот | |
| L1 | Дроссель | 240 мкГн | 1 | Поиск в магазине Отрон | В блокнот | |
| F1 | Плавкий предохранитель | 220В 0.5А | 1 | Поиск в магазине Отрон | В блокнот | |
| MENU, UP, DOWN | Кнопка | замыкающая | 3 | Поиск в магазине Отрон | В блокнот | |
| Добавить все | ||||||
Скачать список элементов (PDF)






















































































































.jpg)






















