Финская сауна, в которой создается сухой жар, очень удобна для организации как в частном доме, так и в отдельно стоящем строении или даже городской квартире. Ей не требуется тщательная гидроизоляция парилки. Электрическая сауна требует только правильного выбора отделки помещения и продуманного контроля температурного режима. Для обустройства места для приема термических процедур нужно тщательно учесть все аспекты его использования. Правильно подобранная электрическая печь для сауны станет безопасным и эффективным средством прогрева помещения. Такую установку можно сделать и своими руками.
Как правильно выбрать печь
Электрокаменка для сауны выбирается по целому ряду критериев. Обязательно учитывается:
- объем парилки;
- необходимость генерации пара;
- возможность регулировки количества выделяемого тепла.

Перед тем, как выбрать печь для сауны, стоит провести черновой расчет ее необходимой мощности. Это можно сделать по среднестатистическим параметрам парилки. Если электрическая печка для сауны будет устанавливаться в помещении без специального утепления, можно считать, что для прогрева кубометра объема потребуется один киловатт мощности ТЭНов.
Вольтаж
В среднестатистической квартире или доме электросеть обеспечивает 220в напряжения. Такого источника питания вполне хватит для устройства мощностью 7 кВт. Электропечь для сауны с большим показателем тепловыделения найти на рынке довольно трудно. Причина в том, что производитель ориентируется на возможности проводки, соответствующей требованиям СНиП в современных домах. Электрическая каменка для сауны с мощностью в 7 кВт способна качественно прогреть помещение в 7 кубов. Если хочется сделать парилку в городской квартире, такие возможности полностью удовлетворят потребности хозяина. Однако в частном доме мощности однофазной сети может не хватить.
Совет! Если требуется большой уровень тепловыделения для прогрева объема парилки, стоит задуматься о проведении в помещение отдельного источника энергии.

Сеть 380в отвечает всем запросам. Каменки с таким питанием могут греть до 150 кг камней и работать непрерывно в течение многих часов. Чтобы провести в дом или квартиру трехфазную сеть, понадобится:
- получить разрешения на проведение работ в контролирующих органах;
- провести в квартиру, дом или отдельное помещение медную шину;
- при работах в квартире, придется вести 380в от подъездного счетчика;
- установить новые приборы учета потребления электроэнергии;
- опломбировать трехфазные счетчики.
Стоит заметить, что провести в частный дом 380в не составит труда. При этом объем работ может быть значительным. Контролирующие органы потребуют создания заземления с нормированными параметрами сопротивления, особой организации распределительного щитка, в отдельных случаях обустройства защищенного канала прокладки кабелей.

Важно! В квартире провести отдельную шину может быть запрещено. Поэтому перед тем, как задумываться о приобретении мощной печи для бани и сауны, стоит выяснить, возможно ли обеспечить ей достаточный уровень энергопитания.
Кроме этого, нужно сразу готовиться к проведению ремонтных работ. Контролирующие органы обязательно заставят сделать отдельный подвод толстым кабелем для коммутации мощной электрической печки. Некоторым компромиссом может стать устройство, позволяющее делать гибридное подключение 220 и 380в. Такая печь работает от двух систем электропитания. При этом разводка 220в позволяет получить большую мощность, так как все равно делает подключение на схему 380в.
Нужен ли парогенератор
Российские пользователи не очень любят сухую финскую сауну, поэтому предпочитают покупать модель печи, которую, как минимум, можно поливать водой.
Важно! Такой подход опасен. При перегретой парилке выброс большого количества пара может вызвать проблемы с сердцем, термический удар и прочие негативные последствия. При этом пользователь не имеет никаких средств контроля микроклимата в помещении.
Хорошей альтернативой являются модели с парогенератором. Такая каменка для сауны способна создавать не только сухой жар, но и работать в режиме русской бани. Это не классическая атмосфера с огромным количеством пара, но достаточно адекватная альтернатива. Электрокаменка для сауны с парогенератором создает перегретый пар. Его почти не видно в воздухе. При этом хорошие модели способны автоматически снижать выделение тепла при подаче воды, чтобы снизить опасность для здоровья посетителей парилки.

Совет! Если хочется ощутить почти русскую баню, можно выбрать для своей сауны печку с отдельным или встроенным парогенератором. Узнать последние достаточно просто: в их названии всегда есть идентификатор Combi.
Тип нагревателя
Сегодня в электропечь для сауны устанавливаются два типа нагревателей.
- Классические трубные. Дешевы, но часто выходят из строя. Не могут работать на холостом ходу, без загрузки камнями.
- Ленточные керамические. Выделяют примерно в полтора раза выше тепла в сравнении с трубными и могут действовать без нагрузки в виде булыжников.
При выборе той или иной модели электрокаменки стоит учитывать особенности работы нагревателей. Ленточные позволяет сэкономить. Особенно этот фактор важен, если хочется получить больше тепла при питании печки от сети 220в. Так, модель с ленточными нагревателями способна греть в полтора раза выше трубных при той же потребляемой мощности.
Открытая или закрытая каменка
Какую именно выбрать электропечь, с закрытой или открытой каменкой, нужно решать ее будущему владельцу. Устройства отличаются уровнем безопасности. Так, закрытая каменка выбрасывает пар не обжигая, с оптимальными параметрами, в большом количестве. Однако устройство такого класса стоит достаточно дорого. Открытая каменка отличается самой простой конструкцией. На камни, если производитель заявляет полную защиту от воды, можно просто плеснуть. Пар выбрасывается интенсивно.
Совет! Чтобы не обжечься, стоит пользоваться только ковшиками с длинной ручкой.

Производитель
При покупке печки для сауны не стоит экономить. Ответственные производители предлагают ступенчатую регулировку тепловыделения, хорошую загрузку камнями (в том числе возможность купить булыжники), продуманную систему защиты и многое другое. Рассматривать откровенно дешевые модели от никому не известных брендов однозначно не стоит. Сегодня на рынке присутствуют решения самых разных уровней:
- финские Helo, Kastor, Sawo;
- шведская Tylo;
- российские ТЭК, Теплодар, Политех, ИнжКомЦентр;
- немецкие EOS.
Важно! К чести отечественной продукции можно сказать, что российские электрические каменки самые простые, ремонтопригодные и неприхотливые. Поэтому, если не хочется искать сложные и дорогие комплектующие и проводить ремонт своими руками, стоит внимательнее присмотреться именно к этой категории продукции.

Лучшие электропечки для сауны
Перед тем, как выбирать электрокаменку для сауны, рекомендуется провести предварительное планирование. Для этого:
- тщательно измеряется парилка;
- если полки для сидения отсутствуют, для них сразу выделяют место;
- анализируя удобство размещения банных принадлежностей, проходов, очерчивают место размещения каменки;
- при необходимости в чертеж вносят изменения, связанные с организацией электропроводки и обеспечением безопасности.
После этого можно отправляться в магазин. Модели из топ 3 покажут, что сегодня предлагают отдельные бренды на рынке.
Narvi NM 600
Эта электрическая печь для сауны финского производства ориентирована на достаточно большие парилки. Нагреватель может обслуживать объем до 9 кубов. Корпус печи прямоугольный, вытянутый в высоту, сделан из нержавеющей стали. Чтобы максимально защитить пользователя от ожогов и элементы конструкции от деформации, в системе установлены ТЭНы малого диаметра.
Покупателям предлагается три цветовых исполнения, что позволит вписать устройство в интерьер. Каменка загружается 30 кг булыжника, сама модель весит всего 10 кг. Такие показатели позволяют размещать печь на любом полу. Единственное, что потребуется сделать владельцу — обеспечить рекомендованные зазоры для вентиляции.

Важно! В качестве опций предлагается парогенератор и система крепления устройства на стену. Кроме этого, предусматривается достаточно свободное размещение панели управления для удобства пользователей.
- до 8 кубов помещения для прогрева;
- открытая каменка;
- малая масса;
- материалы и сборка.
- подключение 380в;
- уникальные трубчатые ТЭНы;
- стоимость;
- при монтаже обязательны зазоры.
Narvi NM 600 на Яндекс Маркете
SteamGross 1
Данная модель с парогенератором производится российским брендом Теплодар. Печь достаточно массивная для переноски в одиночку, 32 кг. Однако ее возможности рассчитаны на стационарную установку. Устройство может прогреть 15 кубов парилки. При этом отдача тепла настолько велика, что в рабочий режим печка выходит уже через 5 минут.
Важно! Каменка открытая, как теплоноситель используется камень жадеит. Его нельзя менять на другой, что несколько ограничивает свободу владельца данного агрегата.

ТЭНы трубчатые, поэтому включать печку до загрузки камня запрещено. Для создания эффекта русской бани предлагается парогенератор. Он может подключаться к сети централизованного водоснабжения для генерации пара с производительностью 6 литров в час. Все параметры микроклимата во время работы парообрзования контролируются автоматически.
- до 15 кубов прогрева;
- достаточно компактная;
- 6 мощных ТЭНов;
- быстрый выход на рабочий режим.
- уникальный камень;
- температура пара 400 градусов;
- всего 55 кг камня;
- мощность велика для квартирной проводки.
SteamGross 1 на Яндекс Маркете
KristinaClassic
Как говорилось выше, сегодня российские производители предлагают электрические печки для сауны с хорошим соотношением цены и функциональности. Данная модель от Политех работает ленточными нагревателями. Двойной корпус из нержавеющей стали имеет треугольную форму для удобного размещения в углу.
Для более интенсивного прогрева парилки печка имеет конвекционные карманы. Кроме основного назначения, они служат дополнительной защитой пользователя от ожогов. Модель способна прогреть помещение объемом до 15 кубов.

Важно! Регулирование тепловыделения в базовой комплектации осуществляется встроенным ручным пультом. За отдельные деньги можно приобрести выносное средство контроля и управления.
Производитель предлагает множество модификаций модели. Они отличаются как по мощности, так и по исполнению корпуса. Наиболее интересны прямоугольные агрегаты, облицованные натуральным камнем. Питаются устройства от сети 380в.
- качество материалов и сборки;
- ленточные нагреватели;
- соотношение цены и функциональности;
- множество вариантов исполнения.
- питание 380в;
- камни нужно покупать отдельно;
- есть минимально допустимый объем прогрева, нужно внимательно выбирать;
- все аксессуары докупаются отдельно.
KristinaClassic на Яндекс Маркете
Как сделать электрическую печь для сауны своими руками
Стоит понимать, что мощная электропечь должна создаваться с полным вниманием ко всем деталям. Пренебрегать при работе правилами пожарной и электробезопасности запрещено. Создание печки начинается с расчета и проверки электрических схем и соединений.
- Выбираются ТЭНы в количестве, достаточном для выделения необходимой тепловой мощности.
- Проверяются характеристики заземления в помещении парилки. Сопротивление контура должно быть в пределах от 3 до 5 Ом.
- Для ТЭНов готовятся необходимые провода с клеммными вставками.
После этого приступают к сборке ящика для камней. Его вырезают из нержавеющей стали. Рекомендуется проваривать швы, чтобы обеспечить достаточную прочность конструкции для укладки камней.

Самодельную электрокаменку можно делать открытой или закрытой. В первом случае работы довольно просты.
- В стенке ящика из нержавейки сверлятся отверстия для вывода контактных групп ТЭНов. При необходимости, можно вырезать большие посадки, если нагреватель имеет соответствующий тип крепления.
- Размещаются ТЭНы (на равном расстоянии друг от друга).
- Осуществляется соединение нагревателей в параллель.
- Производятся необходимые работы по пайке и изоляции.
- К ящику подключается отвод заземления.
Для открытой каменки все пространство между ТЭНами заполняется камнями. Их нужно укладывать внимательно, с минимальным количеством зазоров и максимальной площадью соприкосновения. При изготовлении закрытой каменки сооружают внешний кожух из листов нержавейки. После включения печь начинает прогревать камни. На них можно плескать воду, однако сильно усердствовать не стоит.
Важно! При избыточном количестве воды она может испаряться медленно и достигать поверхности ТЭНов. Это приводит к их резкому точечному охлаждению, что неизбежно снижает срок службы нагревателя.
При некотором опыте и знании методов организации электрических схем, можно сделать регулирование тепловыделения. Для этого на каждый ТЭН, в самом простом случае, устанавливают отдельный выключатель. Такая методика регулирования является предпочтительной, так как оставшиеся в работе нагреватели будут иметь номинальную температуру.
При плавном регулировании путем изменения общего подаваемого на ТЭНы напряжения в схему устанавливается ЛАТР или мощный реостат. С помощью такого метода можно изменять температуру нагрева камней. Это даст возможность подбирать оптимальный микроклимат в парилке и не допускать перегрева. Самые продвинутые в электронике специалисты могут сделать систему автоматического регулирования, работающую на основании показания термостата.
Как изготовить электрокаменку для сауны своими руками?
Электрокаменка для сауны, своими руками изготовленная, поможет значительно сэкономить средства на обустройство парилки, но подключение готового устройства лучше доверить профессионалам.
Схема управления электрокаменкой.
Любители бань все чаще задумываются над вопросом целесообразности использования того или иного вида каменки. Однозначно утверждать, что какая-либо печь-каменка превосходит все остальные по качеству обогрева помещения, не может даже самый опытный специалист. А все потому, что у каждого человека есть свои предпочтения как по качеству пара, так и по внешнему виду системы обогрева.
Главные правила
За много лет использования электрических печей, сложился стандартный способ их использования:
- Отведенный уголок тщательно утепляется минеральной ватой и обтягивается алюминиевой фольгой. Гидроизоляция должна быть закреплена отражающим слоем внутрь, а стыки надежно проклеены скотчем.
Правильное утепление стен парилки
- Обычно толщины утеплителя в 5-10 см хватает. Считается, что каждый открытый 1 квадратный метр каменной стены увеличивает потребляемую мощность печи равноценно увеличению объема комнаты на 1,5-2 м3.
- Сверху стены отделывают вагонкой толщиной 12-16 мм. Под ней должно оставаться свободное пространство около 1 см для вентиляции.
- Оптимальная высота парилки составляет 190-210 см. Это позволит снизить мощность печи и ускорить прогрев. Расстояние от верхнего полка до потолка должно быть 110-120 см, так как самый теплый воздух – вверху.
Существуют определенные правила пользования электрическими печами-каменками, которые сводятся к следующему: 1) поверхность стен, которые находятся в непосредственной близости к устройству, должна быть утеплена ватой и обтянута фольгой из алюминия. Гидроизоляцию следует закреплять отражающим слоемвнутрь, а стыки надежно проклеивать изолентой или же скотчем;
2) Толщина утеплителя для электрической печи-каменки не должна быть более десяти сантиметров, потому как один квадратный метр стены способен увеличивать уровень мощности, потребляемой электропечью, пропорционально увеличению объема помещения; 3) поверхность стен в отапливаемом помещении следует отделать вагонкой, толщина которой не должна превышать шестнадцати миллиметров.
Особенностью саун, отличающих их от бань, является особый сухой пар, который создается при помощи особой печи. Для этих целей используются газовые, электрические и дровяные печи. В данной статье речь пойдет об электрических печах для сауны и о том, как выбрать электропечь для сауны.
Среди достоинств таких устройств можно отметить простое управление, быстрый нагрев, постоянное поддерживание заданного температурного режима, отсутствие необходимости в дымоходе и специальном фундаменте. Кроме того, электрическая печь для сауны не требует топлива и регулярной очистки.
Схема установки электрической напольной печи.
Печь для сауны своими руками практически изготовлена. Остается только произвести ее подключение и проверить работоспособность. Очень важно правильно рассчитать мощность печки и под нее подобрать силовой кабель. Мощность печки достаточно большая, поэтому кабель необходимо выбрать с небольшим запасом.
И толщина жилы должна быть соответствующей, изоляция надежная. Подключение производим через терморегулятор. Если в основном вы будете радовать себя сухим паром, то регулятор можно установить непосредственно в парилке. Но гораздо надежнее расположить этот элемент в предбаннике. Тогда и вариант русской бани будет безопасен для посетителей парилки.
Не забудьте заземлить корпус каменки. Это важно!
А теперь корзину необходимо плотно заполнить камнями. Следует помнить, что чем больше суммарная площадь соприкосновения камней, тем выше будет теплоотдача. Целесообразно использовать для печки камни плоской формы и разного размера. Тогда у вас будет возможность уложить их в корзине максимально плотно.
Электрокаменка для бани (сауны) своими руками
- Можно установить печь своими руками – не требуется специальной подготовки помещения перед установкой (дополнительного укрепления фундамента, дымоходной конструкции).
- Удобство эксплуатации – очень точная регулировка температуры при помощи пульта управления и механического переключателя.
- Повышенная безопасность – автоматическая работа с использованием защитных элементов (термостат), снижают риск возникновения опасностей в процессе эксплуатации оборудования. Такая печь не выделяет удушающих горючих газов.
- Не требует заготовки топлива и места для их хранения, прочистки дымохода и подобных процедур, связанных с чисткой твердотопливных печей. Нужна лишь электрическая розетка.
Строительство электрокаменки своими руками (самодельной электрокаменки, электропечи для сауны и бани своими руками). Для строительства использовались 4 воздушных электротена по 1.5 киловатт каждый. Всего 6 киловатт. На каждый электротен свой автомат. Размер помещения бани — сауны: ширина 2 м. длина 2 м. высота 2 м.
Тэны каменки расположены на уровне пола. В помещении 2 полока верхний и нижний. Втяжное отверстие расположено ниже уровня пола, под электротэнами. Вытяжное расположено примерно на 30 см. выше, чем втяжное. Когда включаешь электротэны горячий воздух поднимается от тэнов вверх и затягивает в баню (сауну) из втяжного отверстия воздух.
Ниже на фото все видно.
Электротэны. Сверху уложены камни (например: талькохлорид, габродиабаз и др.). Под указанными тенами находится втяжное отверстие — ниже уровня пола (со стороны предбанника).
Вид каменки со стороны помещения парилки. Электро тэны и сама каменка расположены на уровне пола, чтобы прогревалось все помещение бани (нижняя и верхняя ее часть).
Вид втяжного отверстия со стороны предбанника (куда входят провода для электротэнов).
Вытяжное отверстие (под нижним полоком). Расположено в дальнем углу от каменки.
Post navigation
Решение-то грамотное, но я таких еще не видел. У нас «Харвиа» на 26 кВт. и греюртя тэны будь здоров.
о. 26 киловатт. О. видать от Вас там недалеко Рокфеллер живет. мне бы такие заботы. как на 26 Квт чего нить нагреть. я бы дугой грелся бы. заодно загорал бы. ОТКУДА ТАКИЕ МОЩНОСТИ? в квартире, да и в доме частном даже. ОТКУДА? 5-9 КВТ и то последнее превышает разумные пределы. если на даче, к примеру, хотя бы 10 человек из 300 одномоментно в субботу включат 9 КВТ каменки (я уж молчу за 26), тогда мой трансформатор в течении получаса обуглится. а отремонтировать или уж тем более, купить другой, стоит таких денег, что шапка мехом наружу выворачивается.
Электрокаменка «Кристина» Электропечи «Кристина» для бани и сауны, вместо традиционно используемых трубчатых нагревателей (ТЭНов) применяется нагреватель нового поколения — низкотемпературная лента. Большая площадь теплообмена ленточного нагревателя обеспечивает высокий КПД, быстрый нагрев, экономию эл. энергии.
На нагрев свежего воздуха и поддержание уровня влажности в парилке объемом 10 м3 в течение ЧАСА идет 4,75-5,5 кВт· ч энергии. Практика показывает, что для бревенчатой бани следует подбирать печку из расчета 1,4-1,8 кВт на 1 м3 объема парилки. Для бани с панельными стеновыми конструкциями, общая теплоемкость которой ниже, а теплоизоляционные качества выше, необходимо 0,6-0,8 кВт/м3.
Иногда в рекламных брошюрках можно встретить утверждение, что применяемые в изделии (печи, конвекторе, воздушном теплогенераторе) особые низкотемпературные (300-350°С) нагреватели «не выжигают кислород», что выдается за преимущество конструкции. Надо сказать, что температура традиционных трубчатых электронагревателей (ТЭНов) в печах-каменках может доходить до 600-800°С.
В таких условиях сгорают частицы органического происхождения (пыль и попадающие в воздух микрочастицы кожи человека), а продукты сгорания создают ощущение духоты. Кислорода же при этом тратится значительно меньше, чем при горении обычной свечи. Поэтому говорить о том, что электронагреватели могут израсходовать кислород, не вполне корректно.
Другое дело, что низкотемпературные нагреватели имеют повышенный срок службы (более 20 000 ч). Кстати, у трубчатых он — около 5000 ч, и этого вполне достаточно, чтобы «средний» дачник наслаждался банькой не менее 7 лет. Заменить сгоревший ТЭН несложно — стоит импортный электронагреватель около $ 40.
отсюда вывод. Низкотемпературный обогреватель, он конечно не выжигает кислород. согласен. но запах в парилке он меняет точно. вот эти самые сгоревшие органические частицы придают особый аромат. посему, при проектировании своей каменки, всяко стоит посмотреть сколько стоят ленточные нагреватели, и по возможности прикупить именно их.
Ваши доводы? зачем же 26 КВт? или что бы париться и не закрывать двери-окна? или у Вас обьем парилки кубов 50? _________________уже редко захожу на этот форум. пишите по эл почте.
Многие владельцы будущих бань приобретают электрическую печь-каменку в готовом виде. Однако, в таком случае может произойти ситуация, когда мощность печи не подходит под габариты сауны или наоборот. Не всегда готовые электрокаменки производятся в компактных размерах. Как вариант, лучше смастерить такое оборудование собственными руками.
Прежде чем приступать к сооружению электрокаменки собственноручно, необходимо предусмотреть наличие нужных инструментов. Дополнительно с инструментами следует приобрести необходимые стройматериалы, с помощью которых можно сделать электрическую печь-каменку.Из материалов и инструментов для создания электрической печи можно выделить:
- лист металла;
- электрические тэны;
- электрический провод;
- реостат;
- электросварку;
- датчик температуры;
- болгарку;
- краску;
- камни;
- листы асбеста.
Работая с такими материалами и инструментами, не стоит забывать о безопасности. Правильное использование необходимых инструментов позволит достаточно быстро смастерить электрическую печь каменку и обеспечить сауну теплом и комфортом.
Планируя сооружение печи каменки с электрическим обогревом, надо правильно подобрать ее мощность. Для этого следует просчитать объем парилки и приобрести нужное количество нагревательных элементов. Для небольшой деревянной бани достаточная мощность печи в 1 КВт на 1 квадратный метр. Для строительства электрокаменки кирпичной сауны, может понадобиться менее мощная печь.
Достаточно будет приобрести ТЭНы мощностью 0,8 КВт. Удобным подключением можно считать напряжение сети в 220 В. При таком напряжении все ТЭНы для электрической печи каменки нужно соединять параллельно.На начальном этапе надо взять металлический лист, который будет выполнять роль корпуса печи. В такой корпус нужно правильно, а самое главное, ровно разместить нагревательные элементы.
Совершенно не важно, как будут располагаться ТЭНы. Размещение таких нагревательных элементов может быть вертикальным или горизонтальным. В случае вертикального размещения ТЭНов их нужно поместить вдоль стенок металлического корпуса. При горизонтальном размещении нагревательных элементов нужно надежно закрепить их внизу корпуса.
Второй вариант считается более подходящим и может сооружаться гораздо быстрее. Если ТЭНы расположить в нижней части корпуса, то можно достигнуть высокой теплопроводности камня, что позволит нагреть все помещение достаточно быстро.Осуществляя монтаж ТЭНов, необходимо предельно внимательно к ним относиться.
Между металлическим корпусом и ТЭНами следует расположить прокладку, сделанную из листового асбеста. Данный материал имеет незначительный коэффициент теплоотдачи, за счет чего корпус вообще не греется. Специалисты рекомендуют над нагревательными элементами делать решетку из металла, на которую укладываются банные камни.
Эта решетка может быть выполнена из арматуры или толстой проволоки. Благодаря прочности такой решетки можно выкладывать на нее большое количество камней. Необходимо отметить, что в верхней части электрической печи каменки лучше ничего не монтировать и не приваривать. Она должна быть максимально открытой.
Красота этой печи заключается в том, что камни видны, а ТЭНы нет. Довольно часто можно увидеть вариант электрической каменки со специальной корзиной для камней. Вовсе не обязательно специально заказывать емкость для камней. Это может быть любая решетка, выполненная собственными руками, с целью экономии денежных средств.
Для придания решетке эстетического вида ее можно отделать ковкой, что придаст всей печи уникальность и неповторимость. В качестве кованых элементов можно выбрать листья, завитушки, цветочки. В данном вопросе важно правильно выполнить их сочетание. Совершенно не важно, какое количество листиков будет на корзине с камнями, главное, чтобы они красиво смотрелись. Камни лучше всего выбирать плоские по форме, поскольку они могут укладываться достаточно плотно, за счет чего повышается теплоотдача.
Чтобы печь-каменка электрического типа была привлекательной по внешнему виду, ее необходимо зачистить мелкозернистой наждачной бумагой. Предварительно желательно обработать всю поверхность ацетоном, что позволит обезжирить ее. Затем корпус следует покрыть специальной грунтовкой. Только после того, как грунтовка высохла, печь нужно окрасить термостойкой краской, которая даже под воздействием высокой температуры не будет шелушиться и выгорать.
Post navigation
- Можно установить печь своими руками — не требуется специальная подготовка помещения перед установкой (дополнительного укрепления фундамента, дымоходной конструкции).
- Удобство эксплуатации — очень точная регулировка температуры при помощи пульта управления и механического переключателя.
- Повышенная безопасность — автоматическая работа с использованием защитных элементов (термостат), снижают риск возникновения опасностей в процессе эксплуатации оборудования. Такая печь не выделяет удушающих горючих газов.
- Не требует заготовки топлива и место для их хранения, прочистки дымохода и подобных процедур, связанных с чисткой твердотопливных печей. Нужна лишь электрическая розетка.
Устройство электрической печи для сауны
В конструкцию электрической печи входит корпус, трубчатый нагреватель и емкость для камней. Во внутренней части печи имеются каналы для вентиляции, в которых проходит нагретый воздух. Электрический камин для сауны управляется при помощи отдельного блока, вынесенного наружу, что обусловлено требованиями техники безопасности, предусматривающей расположение данного элемента системы в сухом помещении.
Запускать систему и регулировать ее деятельность можно как напрямую с блока, так и с удаленного пульта. При запуске печи температура нагревательных элементов повышается, и тепло передается камням. Для регулировки степени нагрева используется термореле, удерживающее температуру в заданных пределах.
Чтобы обеспечить правильное распределение тепла в парилке, необходимо установить в ней более одного датчика – это даст системе максимально полную информацию об атмосфере в помещении.
Электропечь своими руками, материалы для создания
Покупная электрическая каменка для бани отличается надежностью и долговечностью. Но часто случается так, что либо мощность такого агрегата не подходит под конкретную конструкцию бани, либо габаритные размеры не позволяют удобно разместить каменку в парилке.
Электрокаменка с ТЭНами.
Остается только один выход: изготовить печь самостоятельно. Для того чтобы сделать электрическую печку для сауны своими руками, вам потребуется определенное количество материалов и небольшой набор инструментов:
- электрические ТЭНы;
- листовой металл (толщиной от 3 мм и более);
- электропроводка;
- регулятор мощности (реостат);
- датчик температуры;
- электросварка;
- болгарка;
- асбест;
- термостойкая краска;
- камни.
Классификация электрических печей
Есть несколько параметров, по которым классифицируются электро каменки в парную:
- Тип размещения. Существует два вида печей – настенный и напольный. Навесные приборы хорошо подходят для маленьких саун, позволяя сэкономить место и снизить риск появления ожогов. Напольные же каменки используются в больших помещениях. Их корпуса выполняются в форме цилиндров, прямоугольников, квадратов, шаров или углов. При выборе формы и размещения нужно отталкиваться от габаритов помещения.
- Тип корпуса. В зависимости от типа корпуса все электрические печи делятся на два вида – открытые и закрытые. Отличительной чертой закрытых моделей является длительное сохранение тепла, а открытые обеспечивают быстрый прогрев помещения и позволяют создать максимально сухую атмосферу. Открытый корпус лучше всего подходит для саун, а вот закрытая электрическая каменка для сауны подойдет для любителей влажного пара.
- Материал корпуса. Для создания электрических печей используют нержавеющую сталь, алюминий и чугун. Модели из чугуна и стали более эффективны за счет более длительного сохранения тепла. Кроме того, они имеют высокую прочность и могут прослужить очень долго. При установке чугунных изделий стоит учитывать их немалый вес, не позволяющий устанавливать такие модели на слабом фундаменте или втором этаже.
Выбор мощности и установка
Для начала рассчитайте объем имеющейся парилки и подберите необходимое количество ТЭНов.
Каменка для сауны из стиральной машины.
Для деревянной бани потребуется добиться мощности 1 КВт на 1 м² пространства. Для кирпичного строения будет достаточно на тот же объем иметь мощность 0,8 КВт. Как правило, пользователям удобно подключать все электрические системы в сеть с напряжением 220В. В этом случае все ТЭНы необходимо соединить параллельно.
Но сначала нужно подготовить корпус из листового металла, внутри которого будут располагаться все нагревательные элементы.
Принципиального отличия в расположении ТЭНов нет: их можно разместить как вертикально вдоль стенок, так и горизонтально в нижней части корпуса.
Последний вариант следует считать более предпочтительным, так как в этом случае печка будет работать с максимально возможным КПД. Способствовать тому будет конвекция и высокая теплопроводность камня.
Монтировать ТЭНы на металлическом корпусе следует очень внимательно, используя в качестве прокладки между нагревательными элементами и металлом листовой асбест. Этот материал обладает минимальным коэффициентом теплоотдачи, поэтому корпус непосредственно от ТЭНов нагреваться не будет.
А вот от инфракрасного излучения его придется защитить. Потребуется для этого теплоизолятор с отражающей поверхностью.
Электрическая схема каменки с ТЭНами.
Над ТЭНами необходимо сварить металлическую решетку из толстой проволоки или арматуры. Решетка должна быть прочной, поскольку на ней будет располагаться большая масса камней.
Верхнюю часть каменки рекомендуется сделать максимально открытой. Это значит, что камни должны удерживаться от падения с каменки минимальным количеством металла.
Попробуйте сварить из той же арматуры своеобразную корзину для камней. Смотреться она будет не очень, но ее можно отделать элементами, имитирующими ковку. Такие вещи придадут парилке особый шарм, и вам будет приятно наблюдать за творением своих рук.
Кованые элементы могут быть различными: листья, цветы, различного рода завитушки. Здесь важно не их количество, а умелое сочетание. Создайте узор, который будет приятен вашему глазу, и сварите все элементы полученной конструкции.
Правила установки печи
- Электрическая каменка для сауны может быть установлена как в углу комнаты, так и в её центре.
- Её нужно устанавливать на пол или ровное основание с помощью специальных болтов, которые идут в комплекте.
- При креплении нужно сохранить зазоры, указанные в инструкции.
- В парилке может быть установлена только 1 печь.
- Поверхность стен за печью обязательно закрывается термозащитным экраном. Для этого категорически не подходит легкая защита, например – асбестовые плиты.
Термозащитный экран на стене
Подключение к сети
- Подключение должно проходить с помощью термостойких проводов в рукаве через отдельный автомат с устройством защитного отключения.
- Для этого можно использовать провода в резиновой обмотке, например А07ВВ (VSB) или H07RN (VSN), но ни в коем случае не с изоляцией из ПВХ. В таблице указаны данные для расчета мощности и количества предохранителей и сечения проводов.
Таблица расчета мощности для электрической печи
- Все управляющие элементы, выключатели, распределительные коробки выносятся в другую комнату. В самой сауне остается только нагревательный элемент и датчик термостата.
- Датчик температуры крепится рядом с печью в соответствии с рекомендациями производителя. Провод датчика нельзя наращивать с помощью обычных проводов.
- С помощью датчика работа подогрева будет приостанавливаться при превышении опасной температуры. Поэтому важно установить его правильно.
- В качестве дополнительной меры защиты рекомендуется использовать противопожарную систему тушения.
Камни для печки
Укладка камней
- Крупные камни укладываются вниз, а мелкие сверху. Не укладывайте их слишком плотно или с усилиями, иначе нарушится циркуляция воздуха. ТЭНы должны быть надежно закрыты камнями. Нельзя включать печь без камней.
- Раз в год перебирайте камни: очищайте их и удаляйте мелкий щебень, чтобы не нарушался теплообмен. Но нельзя загружать вместо них первые попавшиеся булыжники: это может не только снизить эффективность прогрева, но и стать вредным для здоровья.
Технические характеристики
Все электрические печи для бани имеют следующие параметры:
- Мощность. Будучи главной характеристикой любой печи, мощность напрямую влияет на прогрев сауны. Чтобы рассчитать этот показатель, необходимо отталкиваться от площади парилки. Для прогрева одного кубического метра помещения требуется около 1-1,5 кВт мощности. В том случае, если стены постройки тонкие, а теплоизоляция недостаточно качественная, мощность электрокаменки стоит увеличить.
- Объем. От количества камней зависит степень прогрева помещения и количества пара. В небольших парилках могут использоваться печи, рассчитанные на 2,5 кг камней. Для больших помещений, где будут проводиться длительные парные процедуры, стоит подбирать электрокаменку, рассчитанную не менее чем на 6,5 кг камней.
- Наличие парогенератора. На некоторых моделях печей для сауны имеется встроенный парогенератор, вырабатывающий влажный пар, нередко используемый в банных процедурах. Впрочем, этот пункт далеко не самый важный – при необходимости приобретается отдельная электро парилка, работающая независимо от печи.
Облагораживание внешнего вида и оградительный поручень
Каменку необходимо облагородить. Все металлические элементы зачищаем мелкой наждачной бумагой, обезжириваем зачищенные поверхности ацетоном или бензином и покрываем грунтовкой. После ее высыхания детали окрашиваем термостойкой краской.
А теперь печь необходимо установить на место ее эксплуатации и поставить вокруг печки оградительный поручень. Такая мера необходима, чтобы уберечь посетителей парилки от ожогов. Для такого поручня подойдут элементы из дерева.
Популярные производители электрокаменок
Важный аспект, на который необходимо обратить внимание, выбирая электрическую печь для сауны – компания-производитель. Предпочтение в этом плане традиционно отдается финским компаниям, уже давно хорошо зарекомендовавшим себя в данной нише.
Первым делом стоит посмотреть на следующие марки печей:
- Harvia. Данная компания является ведущей в сфере производства банного оборудования. Среди изделий Harvia имеются самые разные конструкции для домашних и общественных саун – электропечи, тэны для бани и прочие устройства (подробнее: «Какие печи для бани Харвия наиболее удобны в использовании «). Электрокаменки данной фирмы удобны, компактны и имеют оригинальный дизайн, за что их и ценят потребители.
- Tylo. Известная финская компания, стремящаяся к внедрению инновационных разработок. Отличительной особенностью приборов Tylo является гибкость настроек, позволяющая без проблем переключаться с влажного пара на сухой и в обратном порядке за счет уникального подхода к высушиванию воздуха в парилке.
- Tulikivi. Изделия этой фирмы рассчитаны в первую очередь на сторонников экологичного банного оборудования. В конструкцию приборов Tulikivi входят различные природные материалы – от гранита до натуральной керамики. В результате получаются экологически чистые и красивые печи – чтобы убедиться в этом, достаточно посмотреть на любые фото электрических печей.
Дополнительные рекомендации мастеру
Электрокаменка для сауны своими руками может быть выполнена и для подключения к трехфазной сети.
Но здесь особенно тщательно необходимо произвести все расчеты, чтобы избежать излишнего накала нагревательных элементов и преждевременного их выхода из строя. Внимательно нужно отнестись и к монтажу ТЭНов в единую электрическую цепь. Без определенных знаний по электромеханике и электротехнике здесь вам точно не обойтись. А если таковых знаний нет, то обратитесь за помощью к опытному мастеру.
Иногда в интерьере парилок используются комбинированные типы каменок. В дополнение к электрической печи пользователи устанавливают кирпичную стенку, отделанную под природный камень. От этого теплоотдача увеличится незначительно, а вот дополнительные меры безопасности потребуются. Вам нужно будет уложить между несущей и имитационной стеной слой теплоизолятора.
Электрокаменка для бани (сауны) своими руками
Post navigation
Электрическая печь на сегодняшний день является одним из популярных вариантов, используемых для отопления сауны, помимо использования классического варианта – дровяной печи в русской бани.
Post navigation
Схема электрокаменки с ТЭНами
Высокий уровень безопасности электрических печей-каменок обеспечивается специальным устройством аварийного отключения, благодаря которому в случае короткого замыкания или же перегрева электропечь отключается автоматически. Дополнительную безопасность устройству придает еще и многослойная сталь, из которой оно изготавливается. Такая сталь полностью исключает возможность образования ожогов в случае прикосновения к электрической каменке.
Правильное утепление стен парилки
Что касается стоимости электрических печей- каменок, то она значительно ниже стоимости дровяных печей. Особенно это относится к обустройству парилок, которые имеют небольшие размеры. С другой стороны, электроэнергия постоянно дорожает, а, соответственно, увеличиваются и расходы на отопление сауны или же бани.
В процессе выбора электрической печи-каменки следует исходить, прежде всего, из размеров помещения, в котором ее планируется использовать. Если она составляет не более одного кубического метра, то самым лучшим вариантом будет электрическая печь-каменка мощностью в один киловатт. Если же в парилке не утепленны стены или же есть окна, через которые может проходить тепло, то для такого помещения лучше всего будет приобрести электрическую печь-каменку, уровень мощности которой составляет 1,2 кВт/м3.
Выбор электрокамина (220 или 380 Вольт)
Самым важным параметром при выборе электрокаменки является тип нагревательного элемента.
Каменка может быть ТЭН-овой, ленточной (низкотемпературная лента-пластина) и комбинированной. Большими преимуществами обладает ленточный и комбинированный тип, потому что ТЭНы считаются более уязвимым и хрупким элементом.
Следует отметить, что мощность электропечи подбирается в соответствии с объемом прогреваемого помещения. От величины мощности будет зависеть и требуемое от сети напряжение 220 или 380 Вольт.
Электрокамин можно использовать с камнями, которые должны быть выложены без соприкосновения, рядом к ТЭНам, и обладать низкой теплопроводностью, способностью выдержать перепады температур, не разрушаться, не иметь запаха. К примеру, можно в качестве банных камней применять такие горные породы, как габбро-диабаз, талькохлорид, базальт и другие варианты.
Выбрать дизайн электрокамина достаточно просто: от простых моделей в металлическом корпусе всех форм и размеров до дорогих сетчатых вариантов, где главным украшением становятся открытые камни. Также есть модели с отделкой из камня в виде пластин вдоль всех стенок, значительно повышающих теплоотдачу оборудования.
Главной особенностью русской бани является наличие пара в помещении. По конструкции электропечи (220 или 380 Вольт) могут давать сухое тепло или образовывать пар за счет встроенного парогенератора, подвесной открытой емкости расположенной над камнями. или, наливая воду на камни. Перед покупкой лучше удостовериться, можно ли лить воду на камни электрокамина или нет.
Электрические печи для сауны предусматривают перед их изготовлением своими руками определиться с их видом и конструкцией. Также необходимо соблюдать правила пожарной безопасности при работе с электричеством. Для установки электропечи в сауне можно воспользоваться трехфазной сетью, напряжением 380 В, но если помещение небольшое, — то однофазное 220 В подойдет.
Первый вариант горизонтальной установки электропечи с каменкой (220 В или 380 В) своими руками — на уровне с полом. Для этого понадобятся воздушные ТЭНы, их количество выбирается исходя из размеров помещения сауны или бани, провода для включения выводятся в банное помещение. В конструкции сауны или бани на уровне пола оставляется полость воздушное пространство, которое перекрывается досками, но под ТЭНами делается отверстие, выходящее в предбанник.
Вытяжное отверстие делается выше уровня пола (около 30 см). Теплый, прогретый ТЭНами воздух, через вытяжное отверстие вблизи пола попадает в помещение, поднимается и постепенно прогревает всю сауну. Установленные на уровне с полом ТЭНы, по краям обкладываются кирпичами. а сверху покрываются плотным слоем камней.
Второй — вертикальный вариант электрокамина для бани, сделанный своими руками. Для него понадобятся также ТЭНы, которые необходимо соединить между собой и поместить в сделанную из стали емкость нужной вам формы. Внутренняя форма – каменка — равномерно без зазоров выкладываются камнями.
Каменка изолируется кирпичной стенкой или металлическим листом с асбестовой прослойкой. ТЭНы подключаются к электричеству, и с помощью теплорегулятора или пульта регулируется их мощность работы. Можно создать своими руками неизолированную от помещения парилку с электропечью (220 В или 380 В), когда камни и ТЭНы помещаются в сделанную из металлических прутьев корзину. Интересно будет смотреться кованая корзина с резными элементами. Вокруг места эксплуатации лучше сделать оградительный поручень.
Электрокаменка для бани, сделанная своими руками, — это удобный вариант для помещений парилок нестандартных размеров, а также в данном случае есть возможность сэкономить финансы. Электрокаменка обойдется гораздо дешевле в установке, чем, к примеру, дровяная печь в русской бане.
Каменка может быть ТЭН-овой, ленточной (низкотемпературная лента-пластина) и комбинированной.
потому что ТЭНы считаются более уязвимым и хрупким элементом.
Электрокамин можно использовать с камнями, которые должны быть выложены без соприкосновения, рядом к ТЭНам, обладать низкой теплопроводностью, способностью выдержать перепады температур, не разрушаться, а также не иметь запаха. К примеру, можно в качестве банных камней применять такие горные породы, как габбро-диабаз, талькохлорид, базальт и другие варианты.
Выбрать дизайн электрокамина достаточно просто:от простых моделей в металлическом корпусе всех форм и размеров до дорогих сетчатых вариантов, где главным украшением становятся открытые камни. Также есть модели с отделкой из камня в виде пластин вдоль всех стенок, значительно повышающих теплоотдачу оборудования.
Главной особенностью русской бани является наличие пара в помещении. По конструкции электропечи (220 или 380 Вольт) могут давать сухое тепло или образовывать пар за счет встроенного парогенератора, подвесной открытой емкости, расположенной над камнями, или, при помощи обрызгивания камней водой. Перед покупкой лучше удостовериться, можно ли лить воду на камни электрокамина или нет.
Электрические печи для сауны предусматривают перед их изготовлением своими руками определиться с их видом и конструкцией. Также необходимо соблюдать правила пожарной безопасности при работе с электричеством. Для установки электропечи в сауне можно воспользоваться трехфазной сетью, напряжением 380 В, но, если помещение небольшое, то однофазная 220 В подойдет.
Первый вариант горизонтальной установки электропечи с каменкой (220 В или 380 В) – на уровне с полом. Для этого понадобятся воздушные ТЭНы, их количество выбирается исходя из размеров помещения сауны или бани, провода для включения выводятся в банное помещение. В конструкции сауны или бани на уровне пола оставляется полость – воздушное пространство, которое перекрывается досками, но под ТЭНами делается отверстие, выходящее в предбанник.
Вытяжное отверстие делается выше уровня пола (около 30 см). Теплый, прогретый ТЭНами воздух, через вытяжное отверстие вблизи пола попадает в помещение, поднимается и постепенно прогревает всю сауну. Установленные на уровне с полом ТЭНы, по краям обкладываются кирпичами, а сверху покрываются плотным слоем камней.
Второй – вертикальный вариант электрокамина для бани, сделанный своими руками. Для него понадобятся также ТЭНы, которые необходимо соединить между собой и поместить в сделанную из стали емкость нужной вам формы. Внутренняя форма равномерно без зазоров выкладывается камнями.
Каменка изолируется кирпичной стенкой или металлическим листом с асбестовой прослойкой. ТЭНы подключаются к электричеству, и с помощью теплорегулятора или пульта регулируется их мощность работы. Можно создать своими руками не изолированную от помещения парилку с электропечью (220 В или 380 В), когда камни и ТЭНы помещаются в сделанную из металлических прутьев корзину.
Интересно будет смотреться кованая корзина с резными элементами. Вокруг места эксплуатации лучше сделать оградительный поручень.Электрокаменка для бани, сделанная своими руками, – это удобный вариант для помещений парилок нестандартных размеров, а также она дает возможность сэкономить финансы. Электрокаменка обойдется гораздо дешевле в установке, чем, к примеру, дровяная печь в русской бане.
Отдавая предпочтение печке-каменке, необходимо правильно подобрать для нее место, а также продумать ее внешний вид. На этом этапе рекомендуется определить основные преимущества такой печи для бани
.
Электрокаменка своими руками
Современные электрические печи
для сауны могут быть выполнены в компактных размерах, что позволяет их вписывать в сауны, небольшие по размеру. Осуществить монтажные работы такого обогревательного оборудования можно без дополнительных дорогостоящих материалов. Сооружая каменку, не стоит думать длительное время о том, как обустроить дополнительную вентиляцию. Кроме того, современные электрокаменки вовсе не требуют стратегического запаса топлива для нагрева помещения и отопления саны. Такие печи также не нуждаются в регулярной чистке. Именно поэтому можно более четко выделить преимущества печи-электрокаменки:
- компактность;
- скорость монтажа;
- не требует вентиляции;
- не нуждаются в топливе;
- не нуждаются в чистке.
Люди, которые экономят электроэнергию, часто отказываются от таких печей. Однако даже при относительно больших затратах энергии, электропечи для сауны
считаются выгодными и привлекательными по своему виду. Если правильно смастерить электрическую печь-каменку, то она будет выполнять различные функции, с помощью которых в сауне будет комфортно каждому отдыхающему.
Электропечь своими руками, материалы для создания
Многие владельцы будущих бань приобретают электрическую печь-каменку в готовом виде. Однако, в таком случае может произойти ситуация, когда мощность печи не подходит под габариты сауны или наоборот. Не всегда готовые электрокаменки производятся в компактных размерах. Как вариант, лучше смастерить такое оборудование собственными руками. Прежде чем приступать к сооружению электрокаменки собственноручно, необходимо предусмотреть наличие нужных инструментов. Дополнительно с инструментами следует приобрести необходимые стройматериалы, с помощью которых можно сделать электрическую печь-каменку.
Из материалов и инструментов для создания электрической печи можно выделить:
- лист металла;
- электрические тэны;
- электрический провод;
- реостат;
- электросварку;
- датчик температуры;
- болгарку;
- краску;
- камни;
- листы асбеста.
Работая с такими материалами и инструментами, не стоит забывать о безопасности. Правильное использование необходимых инструментов позволит достаточно быстро смастерить электрическую печь каменку
и обеспечить сауну теплом и комфортом.
Мощность электропечи
Планируя сооружение печи
каменки с электрическим обогревом, надо правильно подобрать ее мощность. Для этого следует просчитать объем парилки и приобрести нужное количество нагревательных элементов. Для небольшой деревянной бани достаточная мощность печи в 1 КВт на 1 квадратный метр. Для строительства электрокаменки кирпичной сауны, может понадобиться менее мощная печь. Достаточно будет приобрести ТЭНы мощностью 0,8 КВт. Удобным подключением можно считать напряжение сети в 220 В. При таком напряжении все ТЭНы для электрической печи каменки нужно соединять параллельно.
На начальном этапе надо взять металлический лист, который будет выполнять роль корпуса печи. В такой корпус нужно правильно, а самое главное, ровно разместить нагревательные элементы. Совершенно не важно, как будут располагаться ТЭНы. Размещение таких нагревательных элементов может быть вертикальным или горизонтальным. В случае вертикального размещения ТЭНов их нужно поместить вдоль стенок металлического корпуса. При горизонтальном размещении нагревательных элементов нужно надежно закрепить их внизу корпуса. Второй вариант считается более подходящим и может сооружаться гораздо быстрее. Если ТЭНы расположить в нижней части корпуса, то можно достигнуть высокой теплопроводности камня, что позволит нагреть все помещение достаточно быстро.
Осуществляя монтаж ТЭНов, необходимо предельно внимательно к ним относиться. Между металлическим корпусом и ТЭНами следует расположить прокладку, сделанную из листового асбеста. Данный материал имеет незначительный коэффициент теплоотдачи, за счет чего корпус вообще не греется. Специалисты рекомендуют над нагревательными элементами делать решетку из металла, на которую укладываются банные камни
. Эта решетка может быть выполнена из арматуры или толстой проволоки. Благодаря прочности такой решетки можно выкладывать на нее большое количество камней.
Необходимо отметить, что в верхней части электрической печи каменки лучше ничего не монтировать и не приваривать. Она должна быть максимально открытой. Красота этой печи заключается в том, что камни видны, а ТЭНы нет. Довольно часто можно увидеть вариант электрической каменки со специальной корзиной для камней. Вовсе не обязательно специально заказывать емкость для камней. Это может быть любая решетка, выполненная собственными руками, с целью экономии денежных средств. Для придания решетке эстетического вида ее можно отделать ковкой, что придаст всей печи уникальность и неповторимость. В качестве кованых элементов можно выбрать листья, завитушки, цветочки. В данном вопросе важно правильно выполнить их сочетание. Совершенно не важно, какое количество листиков будет на корзине с камнями, главное, чтобы они красиво смотрелись. Камни лучше всего выбирать плоские по форме, поскольку они могут укладываться достаточно плотно, за счет чего повышается теплоотдача.
Создание ограждений для печи
Чтобы печь-каменка электрического типа была привлекательной по внешнему виду, ее необходимо зачистить мелкозернистой наждачной бумагой. Предварительно желательно обработать всю поверхность ацетоном, что позволит обезжирить ее. Затем корпус следует покрыть специальной грунтовкой. Только после того, как грунтовка высохла, печь нужно окрасить термостойкой краской, которая даже под воздействием высокой температуры не будет шелушиться и выгорать. На место установки нужно ставить печь аккуратно, а вокруг нее желательно предусмотреть монтаж ограждения. Это нужно сделать с целью предотвращения ожогов различной степени. Поручни для такой печи могут быть выполнены из прочного обработанного дерева.
Подключения электрической печи каменки
Прежде чем приступать к подключению печи, нужно правильно подойти к выбору силового кабеля. Такой кабель должен быть мощным, поскольку мощность печи сама по себе большая. Благодаря надежной изоляции силового кабеля можно не переживать о безопасности. Подключение печи
необходимо осуществлять через терморегулятор. Если в парилке практически всегда будет сухой пар, то устанавливать терморегулятор можно непосредственно в парной. Более предпочтительно установить терморегулятор в предбаннике. Корпус печи обязательно нужно заземлить. Это позволит избежать замыканий и внезапных возгораний в парилке.
Соорудив электрическую печь каменку в сауне, можно париться в любое время. Парение не только очищает кожу, но и позволит расслабиться после рабочего дня.
Одним из преимуществ частного дома является возможность постройки в нем или на соседней территории собственной сауны или русской бани на дровяной печи. Еще на этапе планирования необходимо определиться с типом будущей печи или ознакомиться с вариантами, которые можно сделать своими руками.
Электрическая печь на сегодняшний день является одним из популярных вариантов, используемых для отопления сауны, помимо использования классического варианта – в русской бани.
Преимущества электрокаменки
- Можно установить печь своими руками
– не требуется специальной подготовки помещения перед установкой (дополнительного укрепления фундамента, дымоходной конструкции). - Удобство эксплуатации
– очень точная регулировка температуры при помощи пульта управления и механического переключателя. - Повышенная безопасность
– автоматическая работа с использованием защитных элементов (термостат), снижают риск возникновения опасностей в процессе эксплуатации оборудования. Такая печь не выделяет удушающих горючих газов. - Не требует заготовки топлива и места для их хранения, и подобных процедур, связанных с чисткой твердотопливных печей. Нужна лишь электрическая розетка.
Выбор электрокамина (220 или 380 Вольт)
Самым важным параметром при выборе электрокаменки является тип нагревательного элемента.
Каменка может быть ТЭН-овой, ленточной (низкотемпературная лента-пластина) и комбинированной. Большими преимуществами обладает ленточный и комбинированный тип,
потому что ТЭНы считаются более уязвимым и хрупким элементом.
Следует отметить, что мощность электропечи подбирается в соответствии с объемом прогреваемого помещения. От величины мощности будет зависеть и требуемое от сети напряжение 220 или 380 Вольт.
Электрокамин можно использовать с камнями, которые должны быть выложены без соприкосновения, рядом к ТЭНам, обладать низкой теплопроводностью, способностью выдержать перепады температур, не разрушаться, а также не иметь запаха. К примеру, можно в качестве банных камней применять такие горные породы, как габбро-диабаз, талькохлорид, базальт и другие варианты.
Выбрать дизайн электрокамина достаточно просто:от простых моделей в металлическом корпусе всех форм и размеров до дорогих сетчатых вариантов, где главным украшением становятся . Также есть модели с отделкой из камня в виде пластин вдоль всех стенок, значительно повышающих теплоотдачу оборудования.
Читайте также:
Изготовление печи для бани с теплообменником
Главной особенностью русской бани является наличие пара в помещении. По конструкции электропечи (220 или 380 Вольт) могут давать сухое тепло или образовывать пар за счет встроенного парогенератора, подвесной открытой емкости, расположенной над камнями, или, при помощи обрызгивания камней водой. Перед покупкой лучше удостовериться, можно ли лить воду на камни электрокамина или нет.
Вода добавляется только в специально отведённые для этого места. На электропечи (220 В или 380 В) без камней воду лить запрещается.
Все емкости для воды нужно заполнять только до начала работы печи, по желанию добавляя эфирные масла.
Изготовление электрокамина для сауны
Электрические печи для сауны предусматривают перед их изготовлением своими руками определиться с их видом и конструкцией. Также необходимо соблюдать правила пожарной безопасности при работе с электричеством. Для установки электропечи в сауне можно воспользоваться трехфазной сетью, напряжением 380 В, но, если помещение небольшое, то однофазная 220 В подойдет.
Первый вариант горизонтальной установки электропечи с каменкой (220 В или 380 В) – на уровне с полом. Для этого понадобятся воздушные ТЭНы, их количество выбирается исходя из размеров помещения сауны или бани, провода для включения выводятся в банное помещение. В конструкции сауны или бани на уровне пола оставляется полость – воздушное пространство, которое перекрывается досками, но под ТЭНами делается отверстие, выходящее в предбанник.
Баня, сауна, хамам и многие другие подобные помещения, в которые люди приходят отдохнуть, расслабиться и оздоровиться заметно отличаются друг от друга, но есть одна вещь, которая объединяет все существующие разновидности парилок – тепло.
Источником тепловой энергии в парилке традиционно служит печь. И если ранее для обогрева пространства парилки преимущественно использовались каменки, работающие на дровах и других разновидностях твердого топлива, то сегодня все большую популярность набирают электрические агрегаты, работающие от обычной сети 220 В.
Изучив нижеизложенную информацию, вы узнаете, как работают электрические печи, в чем их преимущества перед прочими моделями, чем руководствоватьс я при выборе подобного агрегата, а также как самостоятельно выполнить его установку и подключение в парной.
Конструкция типичной электрической печи для сауны состоит из корпуса, теплоизоляционно й прослойки и электронагревате ля (традиционно это ТЭНы). Наружная часть корпуса покрыта металлическими пластинами, внутри которых обустроены каналы для циркуляции воздуха. Корпус электрической печи для сауны заполняется камнями. Рекомендация по выбору таковых проста: чем больше размер уложенных камней, тем быстрее прогревается пространство парилки, обогреваемой электрической печью. Теплоизоляционны й слой в конструкции современных электрических печей для сауны представлен стальными экранами, размещенными один за другим.
Конструкция современных электрических печей абсолютно безопасна – в продаже присутствуют агрегаты, которые можно безо всяких опасений и сложностей использовать даже в квартирных саунах.
Схема традиционной модели электрической печи для сауны показана на следующем изображении.
«Сердцем» электрической печи являются ТЭНы. У многих неосведомленных граждан, планирующих приобрести подобный агрегат для своей сауны, возникает ряд вопросов в отношении нагревательных элементов. Ответы на наиболее популярные из них представлены в следующей таблице.
Таблица. Особенности использования ТЭНов электрических печей для сауны
| Вопрос | Ответ |
|---|---|
| | Укладка камней выполняется так, чтобы ТЭНы были полностью закрыты. Благодаря этому будет обеспечена защита нагревательных элементов от попадания воды. Одновременно с этим, между камнями нужно оставлять зазор для обеспечения должного воздухообмена. |
| | ТЭНы являются электрическими элементами, следовательно, лить на них воду нельзя. Подливать воду разрешается исключительно на камни, при этом жидкость должна быть теплой. В противном случае трубчатый электронагреватель, если и не сразу, то очень быстро выйдет из строя. |
| | В отношении данного момента все зависит от производителя, особенностей конструкции и эксплуатации нагревательного агрегата. На практике установлено, что средний срок службы бюджетных моделей и устройств средней ценовой категории составляет порядка 5-6 лет. Более дорогие ТЭНы исправно служат до 10 лет. В коммерческих саунах этот показатель уменьшается до 2-3 лет. |
Цены на электрическую печь для сауны
печь для сауны электрическая 220В
Почему именно электрическая печь?
Во-первых, современные электрические печи характеризуются гораздо более высокими показателями прочности и срока службы по сравнению со своими обыкновенными дровяными «собратьями».
К числу дополнительных достоинств электрических печей следует отнести нижеперечисленны е показатели:
- предельную простоту эксплуатации – достаточно просто включить агрегат одним нажатием кнопки и заняться подготовкой к предстоящим банным процедурам. За это время печь успеет прогреть помещение до комфортной температуры;
- простоту установки – электрическую печь можно установить хоть по центру парилки, хоть около какой-то стены. Нужно лишь выдержать рекомендованное производителем расстояние между корпусом печи, стенами и другими элементами окружающей обстановки;
- абсолютную безопасность – средства автоматизации, защитные элементы, цикличность работы и многие другие составляющие исключают риск возгорания и возникновения других проблем, связанных с работой более традиционных банных печей, работающих с использованием других источников энергии;
- удобство управления – практически каждая современная электрическая печь имеет не только встроенный, но и выносной пульт управления, благодаря которому использование агрегата становится максимально удобным.
При этом к обстановке, создаваемой электрической печью для сауны, нет никаких претензий: парилка прогревается максимально равномерно и быстро, а образующееся тепло является мягким и очень приятным.
Как правильно выбрать электрическую печь для сауны?
На современном рынке представлен огромный ассортимент электрических печей для сауны с разнообразными характеристиками и функциями. Наиболее популярные модели разных категорий представлены на следующем изображении.
Представленное многообразие моделей способно смутить и запутать неосведомленного пользователя. Чтобы выбрать оптимально подходящую электрическую печь для сауны, необходимо учесть ряд важных параметров и сопутствующих нюансов. Информация по этому поводу приведена в следующей таблице.
Таблица. Критерии выбора электрической печи для сауны
| Критерий выбора | Описание |
|---|---|
| | Для определения объема помещения необходимо, как известно, перемножить значения его высоты, ширины и длины. По результатам этого расчета определяется требуемая мощность электрической печи в киловаттах на основании простого правила: 1 кВт электроэнергии на каждый кубический метр пространства. Обязательно сопоставьте энерговозможности помещения (определяется индивидуально особенностями каждого проекта) с мощностью отопительного агрегата. Если будут расхождения, в лучшем случае печь попросту не включится, в худшем – произойдет короткое замыкание, возможные последствия которого в дополнительном озвучивании не нуждаются. Также убедитесь, что выбранная модель печи соответствует напряжению в сети вашей сауны (220 В либо же 380 В). |
| | Немаловажным критерием выбора электрической печки для сауны является механизм ее управления. Как отмечалось, печи могут комплектоваться встроенной панелью управления, выносным пультом либо же обоими элементами сразу. В отношении этого момента каждый покупатель принимает решение самостоятельно, отдавая предпочтение варианту, наиболее удобному именно для него. Если выбирается печь с пультом, проследите, чтобы дистанционное устройство позволяло как минимум включать агрегат, задавать требуемую температуру и отключать обогрев. |
| | Один из наиболее значимых критериев выбора. Как отмечалось, наибольшее распространение получили печи с ТЭНами. Помимо этого варианта, на рынке представлены модели с ленточными нагревателями, а также комбинированные вариации. ТЭНы способны разогревать окружающее пространство до впечатляющих показателей в сотни градусов. Их главными недостатками являются хрупкость и сравнительная недолговечность. Наибольшим качеством обладают ТЭНы, изготовленные из нержавеющих сплавов. Печи с ленточными нагревателями позволяют быстрее прогреть парилку до требуемой температуры по сравнению со своими аналогами, укомплектованными трубчатыми ТЭНами. Дополнительные преимущества ленточных нагревателей: — более высокие показатели экономичности использования; — экологичность; — более низкая температура нагрева поверхности, благодаря чему воздух «сжигается» не так ощутимо; — длительный срок службы. Комбинированные модели электрических печек для сауны объединяют в себе преимущества двух рассмотренных ранее моделей: — очень быстро прогревают пространство парилки; — обеспечивают максимально высокую температуру в помещении. Главным недостатком комбинированных моделей является высокая стоимость. |
| | Дизайн – личное дело каждого. Сегодня производители предлагают огромнейший ассортимент электрических печей для сауны, выполненных в самых разнообразных размерных вариациях и имеющих различный дизайн. К примеру, помимо стандартных моделей, устанавливаемых около стены, можно приобрести агрегат, предназначенный для установки по центру помещения либо в углу. Корпус электрической банной печи может быть как просто красивым металлическим, так и отделанным натуральным камнем (талькомагнезитом, талькохлоритом, змеевиком и др.). Наличие такой облицовки является не только данью дизайну, но и функциональности: — обеспечивается более эффективная защита посетителей парилки от прямого воздействия инфракрасными лучами; — камни аккумулируют (накапливают) тепло, а после в течение некоторого времени отдают его окружающей среде даже после выключения печи, что позволяет несколько сэкономить на счетах за электрическую энергию; — облицовка способствует исключению конвекционных температурных перепадов и созданию в целом гармоничного теплового фона в парилке и т.д. |
| | Попросите продавца предъявить сертификат соответствия на приглянувшуюся вам печь. При отсутствии такового, от покупки следует воздержаться, т.к. получить достоверные сведения в отношении того, где и кем была собрана печь, сколько она прослужит и является ли вообще такой агрегат безопасным, не получится. Важно! Ключевых документов 2: сертификат непосредственно на продукцию, а также на ее соответствие противопожарным нормам. |
Важные замечания перед установкой электрической печи для сауны
В соответствии с действующими нормативными положениями, установкой подобного рода оборудования должны заниматься профессиональные электрики, имеющие соответствующую лицензию. Однако многие владельцы решаются на самостоятельную установку электрических печей. При желании вы можете последовать их примеру, но помните: ответственность за любого рода последствия будет лежать исключительно на вас.
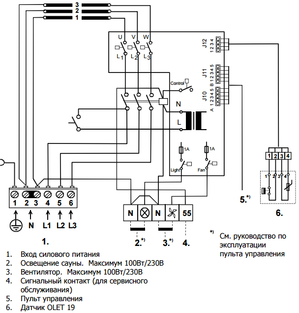
КАМЕНКА ЭЛЕКТРИЧЕСКАЯ ДЛЯ САУН VIZA Паспорт и инструкция по эксплуатации
Чтобы дальнейшая эксплуатация электрической печи для сауны была надежной и безопасной, необходимо обеспечить соблюдение нескольких важных требований.
Во-первых, в помещении должен присутствовать собственный заземляющий контур. При этом контур должен быть именно раздельным – подключение к нулевому проводу с электрической подстанции не подойдет. При отсутствии индивидуального заземляющего контура, нужно будет обустроить «зануление». Для этого выполняется соединение заземляющего кабеля устанавливаемой печи с нулевой клеммой распределительного щитка.
Во-вторых, подключение электрической печки должно быть выполнено через индивидуальное устройство защитного отключения, срабатывающего в случае чрезмерного перегрева воздуха либо короткого замыкания.
В-третьих, для подключения рассматриваемого устройства в сеть нужно использовать провод, рассчитанный на использование в подобных температурно-влажностных условиях.
В-четвертых, как отмечалось, установка агрегата должна быть выполнена с соблюдением зазоров по отношению к ближайшим поверхностям и предметам. Конкретные рекомендации по этому поводу приводятся в инструкции к печи – уточните в индивидуальном порядке. Минимально допустимые расстояния указаны на следующем изображении.
Для полного понимания процесса, следует также рассмотреть требования, предъявляемые к проводам, кабелям и прочим сопутствующим компонентам, которые используются в процессе подключения электрической печи. Информация в отношении этих моментов приведена в следующей таблице.
Таблица. Требования к элементам монтажной схемы
| Подключаемый элемент | Описание |
|---|---|
| Пульт управления | Если печь укомплектована выносным пультом, его установка осуществляется на стене возле двери, ведущей в парилку, или в другом помещении с нормальной комнатной температурой (некоторые модели допускают установку непосредственно в парной, уточняйте индивидуально). В распределительном щитке должен присутствовать отдельный автоматический выключатель для пульта. При этом номинал автомата подбирается в соответствии с токовой нагрузкой, которую потребляет конкретная печь (сведения указываются в инструкции производителя). В соответствии с актуальными требованиями, при подключении электрической банной печи либо устанавливается дифференциальный автомат, с 30 мА номиналом тока утечки, либо после выключателя в цепь включается устройство защитного отключения. |
| Кабель для подсоединения выносного пульта управления | Каких-то строгих требований к нему не предъявляется. Если сеть однофазная, используется трехжильный провод, если трехфазная – пятижильный. Рекомендованные марки проводов – NYM либо ВВГ-нг. |
| Жила заземления | Отмечалось, что электрическая печка для сауны подлежит обязательному заземлению посредством соответствующей жилы (РЕ). Метод прокладки кабелей определяется в соответствии с условиями конкретной ситуации. Чаще всего применяется способ прокладки по кабель-каналам. |
| Кабель для подсоединения электрической печи | Подключать саму печь с использованием проводов в виниловой изоляции нельзя. Чтобы эксплуатация отопительного агрегата была максимально безопасной и эффективной, подсоединение должно быть выполнено при помощи специального кабеля, оснащенного резиновой изоляцией с высокими термостойкими свойствами (зачастую его приходится докупать отдельно) либо посредством термостойкого одножильного провода марки РКГМ. Рекомендации в отношении оптимальных сечений проводов указываются в инструкции к печи, т.к. этот момент зависит преимущественно от мощности, которую потребляет агрегат. Защита проводов обеспечивается силами металлической трубки или заземленного металлического рукава. Наряду с этим, прокладка кабелей по трубкам и рукавам является технически сложным мероприятием, а провода в термостойкой оболочке стоят достаточно дорого. Есть компромиссный вариант решения данного вопроса, требующий монтажа дополнительной соединительной коробки. Ее установка осуществляется на стене, при этом выдерживается примерно метровое расстояние от печи и 50-сантиметровое от пола. В данном случае подключение выполняется так: — до монтажной коробки скрыто прокладываются кабели марок NYM/ВВГ-нг; — от монтажной коробки через трубы/металлический рукав прокладываются уже провода в термостойкой изоляции. |
| Провода для подсоединения датчиков | Данные элементы присутствуют в комплекте с электрической банной печью. Скручивать, наращивать, включать в промежуточные соединения такие кабели запрещается. Требования в отношении точек установки датчиков приводятся в инструкции производителя – строго соблюдайте каждое из них. Чаще всего установка выполняется над электрической печью, а также над выходом из парилки и над банными полками. |
| Стеновые проходки | Если печка и прилагающийся к ней выносной пульт управления будут размещены в разных комнатах, придется обязательно обустраивать стеновые проходки, которые должны быть выполнены в строгом соответствии с актуальными требованиями ПУЭ. Так, в точках проходок монтируется закладная трубка, выполненная на основе огнестойкого материала. После устройства кабеля такую трубку нужно заделать материалом, не поддерживающим горение и не способствующим распространению огня. К примеру, можно использовать цемент. Важно! Совместное прохождение линий подсоединения датчиков с силовыми линиями кабелей недопустимо. |
На этом перечень основных требований заканчивается. Выполнив их, вы получите в свое распоряжение полностью безопасный, удобный в использовании и эффективный агрегат. И не нужно обустраивать ни защитных экранов, ни дымоходов, ни прочих элементов, наличие которых является обязательным в случае использования печей, работающих за счет сжигания топлива.
Цены на УЗО
Привести универсальную инструкцию по подключению электрической каменки нельзя, т.к. конструкции таких агрегатов и схемы соединения элементов могут существенно различаться в зависимости от производителя и модели устройства. Ранее вы получили рекомендации по выбору проводов для подключения электрической банной печи и советы по ее безопасной установке. Далее вам нужно либо обратиться за помощью к профессиональном у электрику, либо выполнить соединение элементов схемы в соответствии с инструкцией, приложенной производителем.
Для примера будет рассмотрен порядок настенной установки и подключения электрической печи Cava
от компании SAUNATEC. Отдельно вы можете ознакомиться с руководством по монтажу популярной модели печи Harvia
.
Файл для скачивания – Инструкция по подключению печи Cava
Файл для скачивания – Инструкция по подключению печи Harvia
Подготовка к установке и подключению
Прежде чем приступать к установке и подключению электрокаменки, убедитесь, что в комплекте поставки присутствуют все заявленные производителем составляющие. В рассматриваемом примере это:
- непосредственно печь;
- мыльные камни (чаще всего изготавливаются из талькохлорита);
- крепежи для электрической печи;
- крепежная планка;
- саморезы по металлу;
- саморезы для крышки;
- крепежные и опорные пластины.
Количество перечисленных элементов, равно как и состав приведенного перечня, может меняться в зависимости от конструкции устанавливаемой печи, ввиду чего данные моменты подлежат индивидуальному уточнению.
ИНСТРУКЦИЯ ПО УСТАНОВКЕ И ЭКСПЛУАТАЦИИ HELO RONDO
Характеристики электрокаменки, взятой в качестве примера для написания данного руководства, приведены в следующей таблице.
Важно! В инструкции производителя обязательно указываются сведения в отношении того, с какими пультами управления совместима конкретная электрокаменка. Обязательно следуйте приведенным рекомендациям. Эксплуатация печки с неподходящим пультом не является безопасной.
Внимательно осмотрите электрическую печь перед началом ее установки и подключения. Если вы заметите любого рода наружные повреждения либо же обнаружите отсутствие каких-либо элементов из заявленного комплекта, отложите установку и обратитесь по месту покупки устройства.
Обязательно убедитесь, что мощности устанавливаемой печки будет достаточно для обслуживания вашей парилки. Рекомендации в отношении этих вопросов приводились ранее. Сведения насчет мощности и максимального объема обслуживаемого помещения обязательно приводятся производителями в инструкциях к своим печам.
Чтобы монтаж электрической печи для сауны был выполнен на высшем уровне, обеспечьте соблюдение нижеперечисленны х требований:
- проконтролируйте, чтобы строго соблюдались установленные монтажные размеры;
- используйте для финишной отделки потолка и стен деревянные панели – это более приемлемый для парилки вариант, но не единственный возможный;
- укрепите стены в местах монтажа крепежей электрокаменки любым доступным способом;
- не доверяйте подключение печи неквалифицирован ному исполнителю;
- не устанавливайте в парилке более одной электрической печи. Если мощности присмотренного агрегата недостаточно для эффективного обслуживания имеющегося объема помещения, купите более производительную электрическую каменку.
Установка и подключение
Инструкция по самостоятельной установке и подключению электрической печи для сауны приведена в таблице.
Таблица. Установка и подключение электрокаменки
| Этап работы | Описание |
|---|---|
| | Внимательно изучите инструкцию конкретно к вашей электрической печи для сауны с целью определения минимально допустимых безопасных расстояний между печью и окружающими предметами/поверхностями. Рекомендации конкретно для этого агрегата показаны на схеме. Так, расстояние между возгораемыми поверхностями и каменкой в случае ее размещения на высоте не более 45 см равны 1 см. Если электрическая печь устанавливается на высоте, превышающей упомянутый показатель, расстояние между ее боковыми стенками и поверхностями нужно увеличить минимум до 10 см, между фронтальной стороной и возгораемыми элементами – до значения D. Параметр D зависит от мощности устанавливаемого устройства. К примеру, в случае с электрической печью мощностью 6 кВт значение D равняется 30 см, при установке устройства мощностью 9 кВт – 35 см и т.д. |
| | Для крепления рассматриваемой печи используется планка, отверстия которой расположены на расстоянии 24 см друг от друга. Непосредственно для крепления устройства к стене применяются следующие элементы: — крепежи печи, обозначаемые на схеме буквой А; — крепежные детали для фиксации к стене (обозначены буквой В); — винты металлические диаметром 4,2 мм и длиной 13 мм; — винт крышки. В случае с этой печью он имеет диаметр 6 мм и длину 40 мм. |
| | Крепежи А необходимо разместить в отверстии, расположенном на задней панели электрической банной печи. Выполните их установку так, чтобы фиксирующая часть крепежного элемента была сориентирована наверх. На изображении продемонстрирован правильный способ закрепления элементов А в конструкции электрической печи. |
| | Настенная планка (отмечена как В) крепится к выбранному участку стены. Фиксация должна быть выполнена таким образом, чтобы отверстия с рассмотренными ранее крепежными элементами А располагались сверху. Также крепежную планку можно зафиксировать непосредственно на поверхности электрической печи. Предварительно разметьте на стене места крепления планки. Если нужно, можете просверлить направляющие отверстия для более удобного крепления. Далее вам останется прикрепить к стене устанавливаемое устройство. Для этого используйте саморезы из комплекта. Для крепления элементов печи к настенной стойке используйте саморезы, рассчитанные на работу с металлом. После завершения крепления к стене, удостоверьтесь в ровности и равномерности опирания ножек устройства на поверхность пола. При регулировке ножек выдерживается 15-миллиметровый допуск. Это дает возможность выполнения установки печки без перекосов и максимально ровно. |
| | Главная функция соединительной коробки сводится к обеспечению соединения электропроводов с термостойкой изоляцией, применяемых в парилке, а также проводов, посредством которых к устройству подводится напряжение, предоставляемое распределительным щитом. По возможности распределительную коробку следует установить за пределами помещения парилки – это оптимальный вариант. Если же такой возможности нет, место для монтажа коробки выбирается в соответствии с приведенной схемой. Устанавливаемая коробка должна иметь термостойкие свойства и уметь выдерживать температуру до +125 градусов. При этом подключение выполняется с помощью проводов, изоляция которых позволяет успешно эксплуатировать их при температуре до +170 градусов. При выборе места установки распределительной коробки убедитесь, что в дальнейшем не возникнет никаких затруднений при проведении ее обслуживания. |
| | Соединение пульта управления с электрической печью осуществляется посредством кабеля. В продаже существуют модели пультов, рассчитанные на установку как за пределами парилки, так и внутри этого помещения. Привести какую-либо универсальную инструкцию в отношении выбора места расположения пульта и монтажа этого устройства нельзя – положения меняются в зависимости от модели агрегата и подлежат индивидуальному уточнению в инструкции производителя. В рассматриваемом примере система комплектуется температурным датчиком модели OLET 19. Его монтаж осуществляется на стене парилки вдоль линии нагревателя. Расстояние между потолком парной и датчиком – 4 см (в инструкции конкретно к вашему датчику могут быть указаны другие значения, уточните). Установку температурного датчика необходимо выполнить в строгом соответствии с рекомендациями производителя. Отклонения от утвержденных нормативов способны в результате стать причиной перегрева парилки. Непосредственно функция датчика очень важна: если электрокаменка ввиду каких-то причин разогреет окружающее пространство сильнее допустимых показателей, ограничитель, включенный в схему температурного датчика, отключит электропитание и, следовательно, печь. После снижения температуры до нормальных показателей, пользователь сможет самостоятельно вернуть ограничитель в его начальное положение, нажав для этого кнопку возврата. Важно! Перед возвращением ограничителя в начальное положение, постарайтесь найти причину срабатывания ограничителя и предпринять действия к ее устранению. Если вы не можете справиться с решением этой проблемы самостоятельно, пригласите квалифицированного электрика – такой режим работы электрокаменки не является нормальным и безопасным. |
| Устройство вентиляционной системы | Чтобы работа электрической банной печи была правильной и, что главное, безопасной для посетителей сауны, в помещении должен быть организован эффективный воздухообмен. В случае с электрокаменкой, полная замена воздуха в помещении должна осуществляться 6 раз в течение одного часа. Вентиляция может быть естественной и принудительной. Схемы каждого варианта с сопутствующим описанием представлены далее. |
| | При обустройстве естественной вентиляционной системы воздухоподающий канал обустраивается за печкой, на минимальном возвышении от пола. Подачу воздуха по возможности следует организовывать напрямую с улицы. Если это невозможно – со смежной комнаты с сухим свежим воздухом. Вытяжка обустраивается под потолком, на максимальном отдалении от электрокаменки и на расстоянии не менее 1 м вверх от приточного канала, через который подается свежий воздух. Проходное сечение вытяжного вентиляционного канала должно примерно двукратно превышать соответствующий параметр канала подачи свежего воздуха. Каждый канал укомплектовывается собственной вентиляционной задвижкой по размеру. При этом на вытяжку рекомендуется установить 2 задвижки – одну у потолка, другую – под верхней полкой. Важно уметь правильно пользоваться вентиляцией. Так, если парилка не используется по своему прямому назначению и в помещении никого нет, задвижки следует закрыть. Прежде чем включать печь, надо полностью открыть задвижку воздухоподающего канала и частично задвижку вытяжки, обустроенной под верхней полкой. По мере разогрева помещения, интенсивность воздухообмена регулируется посредством изменения степени открытия вытяжной задвижки. После отключения электрической печи, верхняя вытяжка полностью открывается, что позволяет обеспечить эффективную просушку парилки. Дополнительные замечания: — между нижней частью двери, ведущей в парную, и поверхностью пола нужно оставить минимум 50-миллиметровый промежуток; — ввиду того что система укомплектовывается температурным датчиком, размещать входной канал в области над печью на высоте больше 100 см от поверхности потолка запрещается. |
| | В случае обустройства принудительной вентиляции, за подачу свежего воздуха будет отвечать вентилятор. Обустройство приточного канала осуществляется на 0,5 м выше электрической печи. Вытяжку нужно обустроить на минимальном расстоянии от пола (видно на схеме). При расчете мощности приточного вентилятора придерживайтесь правила, в соответствии с которым на каждого посетителя парилки должно приходиться не менее 10 м3 воздуха в течение одного часа. Важно помнить и о том, что повышение производительности вентиляционной системы неизбежно влечет за собой необходимость увеличения мощности электрического оборудования и способствует возрастанию энергопотребления. Зато наличие принудительного воздухообмена дает возможность организации более равномерного распределения подогретых воздушных масс по высоте помещения, что является большим преимуществом по сравнению с естественной вентиляцией. |
| Подключение печи к электросети | Для понимания процесса нужно изучить ряд правил и схем, что вам и предлагается сделать за пределами таблицы. |
Подсоединение рассматриваемого оборудования к сети выполняется посредством специальных кабелей в термостойкой изоляции. Оптимально подходят зарубежные марки VSB
и VSN
либо их отечественные аналоги РКГМ, ПВКВ и т.п. Для определения нужных параметров кабелей ориентируйтесь на сведения, приведенные в следующей таблице.
Непосредственно схемы подключения вы можете изучить в инструкции производителя, приложенной конкретно к вашей печи. В случае с рассматриваемым примером, монтажные схемы подключения имеют следующий вид.
Принципиальная схема подключения электрической печи для сауны представлена на следующем изображении.
Выполнив подключение печи в соответствии с вышеприведенными схемами, приступайте к проведению дальнейших этапов работы.
Таблица. Укладка камней
| Этап работы | Описание |
|---|---|
| | Мыльные камни укладываются только после того, как печь установлена в соответствии с инструкцией. Рекомендации по монтажу агрегата на стене приводились ранее. |
| | Распакуйте камни. Достаньте из упаковки короткие элементы. Камень, подлежащий укладке в первую очередь, вы узнаете по закругленным нижним углам. Аккуратно поместите элемент в паз печного корпуса. Углы оставшихся мыльных камней не отличаются, поэтому порядок их установки значения не имеет. |
| На этом этапе выполняется монтаж фиксирующих пластин (в рассматриваемом примере их 8). Установка пластин должна быть осуществлена таким образом, чтобы они перекрывали укладываемые камни. Благодаря этому между уложенными элементами будет оставаться требуемый зазор. Пластины монтируются с каждой стороны всех укладываемых мыльных камней, кроме самого первого. После завершения укладки фронтальных (коротких) камней, положите в печь элементы, рассчитанные на установку внутри нагревателя. Их суммарный вес для рассматриваемой печи должен составить порядка 30 кг. В комплекте поставки камней с большой долей вероятности не будет и вам придется добыть их самостоятельно. Лучший вариант – покупка в специализированном магазине. Более подробно этот момент будет рассмотрен далее. Укладывайте камни так, чтобы ТЭНы были полностью закрыты. Важно! Укладка камней должна быть выполнена строго в соответствии с приведенным руководством. Размещать камни между мыльными фронтальными элементами и ТЭНами нельзя. Помимо этого, запрет на эксплуатацию электрической печи для сауны накладывается в случае отсутствия мыльных фронтальных камней, а также при обнаружении трещин на укладываемых элементах. | |
| Уложив внутренние камни, приступайте к закреплению над ними опорных пластин из комплекта. Порядок установки этих элементов представлен на изображениях. Заглянув в корпус электрической печи для сауны, вы увидите специальные ограничители. Наличие этих элементов будет препятствовать перемещению мыльных камней после их размещения. Выполните установку пластин между предустановленными вертикальными ограничителями. Непосредственно камни, при этом, тоже будут расположены между ограничителями. | |
| | Для правильной укладки верхнего мыльного камня сначала вам надо продвинуть его край под одну из кромок, а после этого под вторую кромку, чтобы в результате был обеспечен упор элемента в поверхность ограничителя. При этом контролируйте, чтобы верхний мыльный камень располагался позади предустановленного ограничителя. |
| Выполните укладку верхнего мыльного камня, имеющего закругленные края. Данный элемент надо продвинуть под кромку со второго конца, после чего протолкнуть по опорной плите, пока не будет достигнут ограничитель. На соответствующем изображении отмечены стрелочками ограничители для фиксации положения укладываемых камней. | |
| | В случае с этой печью средние камни имеют длину 40,5 см. Установка выполняется так: сначала элемент проталкивается в пространство под правой кромкой, после чего продвигается по плите под кромку слева, пока не будет обеспечен упор с горизонтальным ограничителем. Завершив укладку, убедитесь, что между элементами обеспечены равномерные зазоры, а сами камни располагаются между ограничителями. |
| | Как отмечалось, полноценная и правильная работа электрокаменки обеспечивается комплексными усилиями облицовочных (мыльных) и сторонних внутренних камней, которые лучше всего отдельно приобрести в специализированном магазине для бань. Прежде чем укладывать камни в печь, их следует промыть и высушить. Внизу размещаются самые большие камни, вверху – элементы меньшего размера. Между укладываемыми камнями нужно выдерживать зазоры для циркуляции воздуха. Дополнительно следите, чтобы под воздействием камней не происходило прижатия нагревательных элементов по отношению друг к другу и к корпусу печки. Уложите камни так, чтобы нагревательные элементы были полностью закрыты. От использования чересчур мелких камней воздержитесь – при их наличии циркуляция воздуха заметно ухудшится. Между первым ТЭНом и передними облицовочными камнями внутренние камни не укладываются. Прежде чем включать печь, убедитесь, что все камни целые и расположены с соблюдением требований инструкции. Включать печь при обнаружении упомянутых нарушений нельзя. Важно! Не используйте керамические камни в комплексе с электрической печью для сауны – это может вывести ее из строя и лишить вас права на гарантийное обслуживание. Включать печь без камней запрещается. |
Чтобы электрокаменка максимально долго и качественно выполняла возлагаемые на нее задачи, ее нужно правильно прогреть перед вводом в постоянную эксплуатацию.
Первый нагрев осуществляется следующим образом:
- печь включается, выставляется 50-градусная температура;
- спустя час устройство выключается и камням дают полностью остыть.
Порядок второго прогрева следующий:
- печь включается, выставляется температура 80 градусов;
- печи дают прогреться в течение часа, после чего выключают.
Важно! При первых нагревах лить воду на камни запрещается. В противном случае они могут преждевременно разрушиться.
После второго прогрева устройство можно вводить в постоянную эксплуатацию.
Полезно знать! В процессе эксплуатации окраска мыльных камней может изменяться – это нормальное явление. К подобным изменениям приводят, во-первых, воздействия высокой температуры, во-вторых, качество разливаемой на камни воды.
Важно! Если вы обнаружите, что в процессе работы печи камни выделяют какой-либо запах или трескаются, откажитесь от их использования.
Рекомендации по правильной эксплуатации электрической печи для сауны
Печь установлена и подключена. Осталось лишь разобраться, как ей правильно пользоваться. Начать изучение этого раздела рекомендуется с более подробного ознакомления со сведениями в отношении первого включения электрической каменки.
Прежде всего, удостоверьтесь, что ваша печь надежно и правильно установлена, включена в сеть, камни разложены в соответствии с рассмотренными ранее требованиями, а температурный датчик и пульт управления находятся там, где должны и подключены с соблюдением требований соответствующих инструкций производителя.
Включите электрокаменку с помощью главного выключателя. Обычно он располагается внизу устройства. Выставьте рекомендованную ранее температуру (для первого прогрева – 50 градусов). Дайте печи поработать в течение часа, а после выключите. На протяжении этого времени внимательно следите за ее состоянием.
Важно! Первое включение может сопровождаться появлением стороннего запаха. Это является вариантом нормы и достаточно быстро проходит. Появление нехарактерного запаха при последующих включениях печи является поводом для обращения в сервисную службу.
Техника безопасности
Чтобы посещение сауны, укомплектованной электрической печью, вызывало лишь приятные впечатления и не доставляло никаких неприятностей, соблюдайте ряд простых правил.
Как ухаживать за электрической печью и сауной?
Прежде всего, в помещении парилки нужно поддерживать элементарную гигиену. После каждого посещения парной наводите в ней порядок и просушивайте, открывая для этого вентиляционный клапан.
Минимум 1 раз в год (в случае интенсивного использования сауны – раз в полгода) вынимайте все камни, осматривайте их на предмет целостности и заменяйте растрескавшиеся элементы. Осколки камней доставайте из печи и выбрасывайте. Для замены испортившихся элементов используйте исключительно высококачественн ые камни, разработанные специально для применения в комплексе с электрическими печами.
Регулярно протирайте печь увлажненной мягкой ветошью для устранения внешних загрязнений и в целом поддержания приемлемого внешнего вида устройства. Применять абразивные чистящие средства запрещается.
Ежегодно приглашайте профессиональног о электрика в свою сауну с целью проверки состояния соединений в клеммной коробке – постоянные температурные колебания приводят к ослабеванию винтовых соединений.
Популярные неисправности электрических печей для сауны
Не исключено, что в процессе эксплуатации электрокаменки возникнут разного рода проблемы. С описанием наиболее часто встречающихся неисправностей вы можете ознакомиться в следующей таблице.
Таблица. Популярные неисправности электрических печей для сауны
| Проблема | Варианты решения |
|---|---|
| Печь не нагревается | Попробуйте решить проблему, выполнив следующие действия: — включите главный выключатель; — активируйте нагрев при помощи пульта управления электрокаменкой; — убедитесь в наличии входного напряжения; — проверьте состояние ограничителя температуры – возможно, он сработал и отключил печь; — убедитесь в целостности предохранителей. |
| Печь греет недостаточно хорошо | Среднее время прогрева качественно утепленной парилки электрической печью составляет 1 час. Если в течение указанного периода ситуация в парной не изменилась к лучшему, попробуйте выполнить нижеперечисленные действия: — повысьте температуру, задав соответствующее значение на пульте управления; — убедитесь в правильности укладки камней и их достаточном количестве. Не забывайте о необходимости оставлять зазоры между отдельными элементами, отсутствие которых приводит к ухудшению циркуляции воздуха; — убедитесь, что мощности используемой печи достаточно для обслуживания парилки такого объема; — проверьте состояние вентиляционной системы – слишком интенсивная работа таковой приводит к необходимости повышения мощности печи; — проверьте работоспособность всех нагревательных элементов (во время работы они краснеют). |
Если предпринятые действия не помогли нормализовать ситуацию, проблемы являются достаточно серьезными и требуют привлечения квалифицированно го специалиста – справиться с ними самостоятельно без наличия соответствующих навыков не удастся.
Электрическая каменка – отличная альтернатива привычным печам, работающим на принципах сжигания топлива. Теперь вы сможете выбрать устройство и подготовиться к его подключению либо даже полностью справиться с этим мероприятием собственными силами.
Видео – Печь для сауны электрическая 220в
Если вы имеете свой дом за городом, то, несомненно, задумываетесь о строительстве бани, атмосфера которой напрямую зависит от печки. Можно приобрести готовый ее вариант, либо сделать электропечь для бани своими руками, сэкономив финансовые средства.
Решив приобрести данную конструкцию в магазине, обратите внимание на несколько параметров:
- Температурный режим и влажность, которую будет создавать печь.
- Надежность и экономность.
- Оптимальное сочетание с общим интерьером помещения.
Характеристика печей
Электрические банные печи завоевали свою популярность благодаря быстрому разогреву помещения, поддержанию температуры, отсутствию дымохода и грязи, а также ряду иных достоинств. К преимуществам электропечей можно отнести:
- Удобное использование. Благодаря встроенному пульту управления есть возможность регулировки параметров, в зависимости от ваших требований, а также отключения в любое время.
- Встроенный термостат с предохранителем защищают от перегрева.
- Ввиду отсутствия угарного газа, печь полностью безопасна.
- За счет материала корпуса и небольших габаритов практически исключена вероятность ожога.
Однако есть один недостаток, который заключается в большой затрате электроэнергии, необходимой на обеспечение работоспособности печи.
Самостоятельное изготовление банной электропечи
Прежде чем приступать к монтажному процессу, необходимо определить тип печи, которую вы желаете получить. После этого можно приступать к самостоятельному сооружению электрической печки-каменки. Как правило, такие печи подходят в тех случаях, когда в бане (сауне) требуется сухой воздух.
Основополагающим элементом в печи является тэн, независимо от того, будет ли она закрытой, или открытой.
Закрытая печь подходит для вертикальной или горизонтальной установки нагревательного элемента. В ее конструкцию входит токопроводящая шина, тепловой экран и нагреватель.
Для производства открытых нагревателей применяется нихромовая проволока, уложенная в керамическую подставку в виде спирали.
Лучше всего воспользоваться трехфазной сетью, которая имеет напряжение в 380 В, однако если баня небольшая, вполне подойдет однофазная в 220 В. Мощность, вырабатываемая однофазной печью, равна 3 кВт.
Металлический печной корпус требует обязательного заземления. При первом запуске, а также в процессе эксплуатации необходимо производить измерение сопротивления, которое должно быть в пределах 3-5 Ом.
Технология сборки электропечи
Сборка печки происходит в несколько этапов:
- Вычислите необходимые габариты, исходя из площади бани и требуемой мощности.
- Отталкиваясь от результатов расчета, определите подходящее число тэнов.
- Затем зафиксируйте и соедините их, используя перемычки.
- Возьмите лист из стали толщиной 3 мм требуемого размера, после чего закрепите его с помощью сварки или болтов.
- Далее уложите камни максимально плотно друг к другу, убирая все зазоры.
- Следующим вашим действием станет установка защитного кожуха, для изготовления которого вам потребуется несколько металлических листов, либо монтаж кирпичной стенки.
- С помощью параллельного и последовательного подключения присоедините устройство к сети с помощью терморегулятора или пульта управления. Стоит отдать предпочтение барабанным или поворотным переключателям.
Благодаря вышеописанной информации вы получите представление об электропечи для бани, ее преимуществах, способах монтажа и изготовления. Теперь процесс помывки в бане или сауне станет гораздо приятней, комфортней и удобней. С легким паром!
Современная электрическая печь обеспечивает в парилке заданные температурные условия и способна заменить русскую печку на дровах. Монтаж устройства можно выполнить самостоятельно, руководствуясь прилагаемыми рекомендациями.
Содержание:
Монтаж электрической печи несложен, с покупным изделием всегда поставляется инструкция производителя устройства. Специфика установки заключается в условиях, в которых будет работать электроприбор. Температура и влажность в бане создают опасность поражения электрическим током, поэтому при подключении печи необходимо учитывать множество факторов.
Выбор электропечи для бани
При покупке электрической печи для бани обратите внимание на следующие моменты:
- Мощность изделия определяется из условия: 1 кВт печи — на 1 м 3 парилки. При наличии плохо утепленных участков (стеклянных дверей, окон, кафеля) мощность устройства необходимо увеличивать. Каждый квадратный метр таких участков повышает объем парной для расчетов на 1,5 м 3 . Поэтому важно хорошо утеплять помещение, в первую очередь — потолок.
- Изделия работают от напряжения 220 В или 380 В, выбор должен соответствовать напряжению в сети бани.
- Покупайте печь мощностью на 25% больше расчетного значения.
- На рынке можно найти электрические печи с парогенератором для бани, работающие в полуавтоматическом режиме. Это небольшие устройства без камней.
- Выбирайте изделия с толстыми стенками, они долговечнее.
- В целях безопасности приобретайте изделие с автоматическим отключением электропитания при неполадках в электропроводке.
- Встроенная в печь автоматика должна отключать устройство, если в помещении слишком высокая температура.
- Печи могут устанавливаться на пол или крепиться к стене. Настенная экономит место в бане и не мешает при уборке.
- Корпус устройства должен быть изготовлен из металла толщиной до 4 мм.
Требования к проводке для электропечи в бане
Печи для бани электрические 220 В мощностью до 4,5 кВт работают на однофазном токе. Аппараты большой мощности используют трехфазный ток. Можно подключить несколько тэнов параллельно к сети, но при этом троекратно увеличивается сила тока. Поэтому в данном случае правильно подберите сечение электропроводов, рассчитанное на мощность печи.
Учитываете следующие моменты:
- Для однофазной сети используйте трехжильный кабель, для трехфазной — пятижильный.
- Обязательное условие для проводов — наличие заземляющего провода.
- К стене провода крепите с использованием обычных кабель-каналов.
- Кабель между пультом управления и печью должен быть в специальной резиновой изоляции. Иногда такой кабель поставляется с печью.
- Провода с усиленной изоляцией стоят дорого, поэтому рекомендуется уменьшить их длину. Для этого возле печи (не ближе 1 м), на стене, установите металлическую монтажную коробку. Между коробкой и пультом скрытно проложите обычные провода в виниловой изоляции, а от коробки к печи — провода с усиленной изоляцией. Термостойкие провода протяните через металлорукав или трубу, которую заземлите.
- В условиях высокой температуры скрутки медных и алюминиевых проводов окисляются, поэтому все провода в строении должны быть медными.
Правила размещения электропечи для бани
Электрическую печь рекомендуется устанавливать в ближайшем к входной двери углу. Производители изготавливают угловые электрические печи для русской бани, некоторые модели можно вешать на стену. Современные изделия можно устанавливать посреди парилки, если выполнены все требования по безопасной эксплуатации аппарата.
Выполняйте следующие требования:
- Между горячими поверхностями печи и стенками бани должны оставаться зазоры, указанные в техдокументации устройства. Обычно зазоры равны 50 см.
- Устройство можно ставить близко к горючей поверхности, если она защищена специальным экраном.
- В целях безопасности устройство ограждается защитными конструкциями. Зазор между ними и печью должен быть не менее 7 см, для каждого устройства свой.
- За печью предусмотрите входное отверстие вентиляции бани. Его изготовляют на высоте 5-10 см от пола. Выходить воздух должен через отверстие на противоположной стороне помещения. Диаметры отверстий для проветривания колеблются от 150 до 250 мм в зависимости от мощности печи.
- Фундамент для напольных конструкций не нужен, сделайте массивное основание из шамотного кирпича или металлического листа на теплоизолирующем основании.
- Можно пол, на котором стоит небольшая печь, покрыть негорючим материалом, например, керамической плиткой или плитой из асбестоцементного материала. Учтите, что с камнями печь имеет большой вес.
Особенности монтажа элементов электропечи в бане
Все электропечи имеют в своем составе одни и те же составные части, соединенные между собой кабелями. Принципиальная электрическая схема устройства несложная: на одни клеммы контроллера пульта подается напряжение от сети, к выходным клеммам подсоединены другие провода, идущие к обогревательному устройству. Если есть парогенератор — от пульта к нему протянуты свои провода. Монтаж каждого элемента ведется по определенным правилам.
Монтаж корпуса печи в бане
В корпусе установлены обогревающие элементы и места их подключения. Есть модели, в которых выделено место для камней, водяного бака или парогенератора.
Если печь должна работать с камнями, нельзя ее включать при их отсутствии, нагревающие элементы выйдут из строя. Камни перед укладкой хорошо промойте. Размеры камней также регламентированы. Обычно используют камешки размерами 5-9 мм. От их размеров зависит скорость обогревания парилки.
Монтаж пульта управления для электропечи в баню
При помощи пульта можно устанавливать температурный режим и различные эффекты. Датчики позволяют увидеть изменения в нагреве. В современных электрических печах для бани часто панель управления аппаратом встроена в корпус печи, и настройка устройства выполняется прямо из парной. Дистанционный пульт управления также поставляется с устройством и выполняет дублирующие функции. При монтаже пульта придерживайтесь следующих рекомендаций:
- Из-за высокой температуры и влажности в парилке пульт устанавливайте на стене в помещении, в котором поддерживается комнатная температура.
- От пульта провода протяните к электрощитку и подсоедините к отдельному автоматическому выключателю. Выключатель должен по номиналу соответствовать мощности электропечи.
- В цепи также должно присутствовать УЗО.
- Дистанционный пульт и печь в банях находятся в разных помещениях, поэтому для протяжки проводов выполните стеновые проходки.
- После выполнения в стене отверстия в проем установите трубку из негорючего материала, через которую протяните кабель. Затем отверстие заделайте негорючим материалом, например, цементом.
- Электрические кабели и провода от датчиков не укладывайте в одной стеновой проходке.
- Желательно прокладку кабелей выполнять на стадии возведения стен бани.
Датчики температуры и влажности электропечи в бане
Датчики подключаются с использованием специальных термостойких кабелей. Провода датчиков должны быть цельными, нельзя для удлинения использовать несколько соединенных между собой кабелей. Они устанавливаются в местах, указанных в инструкции по эксплуатации печи. Обычно датчики устанавливают над печью, полками или над выходом из парилки.
Заземление электропечи в бане
Помещение должно иметь собственный заземляющий контур, к которому подсоединяется печь. Контур закапывается в грунт на стадии строительства бани. Кабель заземления от печи к контуру протягивается через кабель-каналы. При отсутствии контура соедините заземляющий кабель печи с нулевой клеммой на электрощитке.
И напоследок представляем видео об электрических печах для бани:
На этом перечень основных правил установки электрического устройства в бане заканчивается. Выполняя их, вы сможете осуществить монтаж электрической печи для бани своими руками и получить безопасный, удобный в эксплуатации агрегат.































































