Импульсный паяльник своими руками
Dima_40rus 23-04-2015, 15:20 31 313 Видео / Инструменты / Электроника
ВКонтакте
Google+
ОК

Посмотрим видео:
Для работы на понадобится несколько простых вещей, в частности это блок питания, в виде китайского трансформатора TASCHIBRA или аналогичный

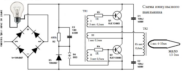
Справа сама задающая часть, а слева импульсный трансформатор, на котором есть первичная и вторичная обмотка.







Устанавливаем включатель







ВКонтакте
Google+
ОК
Чтобы написать комментарий необходимо войти на сайт через соц. сети (или зарегистрироваться): Обычная регистрация
Информация
Посетители, находящиеся в группе Гости, не могут оставлять комментарии к данной публикации.
usamodelkina.ru
Импульсный паяльник своими руками.
В интернете можно найти множество схем маломощных импульсных блоков питания, на основе которых можно собрать достаточно качественные импульсные паяльники. Такие паяльники отличаются компактными габаритами и легким весом, удобны для эксплуатации, а жало нагревается всего за несколько секунд.
Я тоже решил использовать в конструкции своего паяльника маломощный и компактный электронный трансформатор, предназначенный для питания галогенных ламп на 12 Вольт, от неизвестного мне производителя.Схема таких ЭТ стандартная — полумостовой инвертор. В отличии от схем производителя Taschibra, этот блок достаточно стабилен, тут нет отдельного трансформатора ОС, а базовые обмотки ключей намотаны на основном трансформаторе.
Мощность этого блока составляет 50 ватт, выходное напряжение 12 Вольт — о чем было сказано выше. По идее, если удалить вторичную обмотку и вместо нее мотать шину из одного витка, то с обмотки можно снять порядка 25 Ампер.
Этого вполне достаточно для нагрева жала нашего самодельного паяльника.Для начала был снят и разобран импульсный трансформатор.
Сердечник удобно подогреть зажигалкой и аккуратно разделить половинки сердечника. После этой операции снимаем вторичную обмотку на 12 Вольт, она намотана проводом 0,8 мм и состоит из 5-8 витков — количество зависит от рабочей частоты блока.
Далее нужно найти подходящую медную шину, в моем случае это экран от антенного провода — 2 жилы. Примерное сечение вторички получается где-то 6-7мм плюс минус. Обмотка всего одна. Для того, чтобы обмотка не замкнулась с сердечником (хотя на работу это не повлияет) в местах сечения последних были установлены кусочки картона, которые одновременно предают шине некую стойкость. Далее концы обмоток нужно залудить.

Включаем схему в сеть и кончики обмотки замыкаем многожильным проводом — диаметр особо не важен. Проволока (в зависимости от сечения) либо погреется за несколько секунд, либо расплавится. Если все так, значит схема работает должным образом. Напряжение на выходе не более 2-х Вольт, зато ток может доходить до 25 Ампер.Далее нужно думать о конструкции жала.
Жало удобно сделать из одножильного медного провода 1-1,2 мм. Провод сгибается так, как показано на фотографиях. Далее жало очищается от лака — греть провод не советую, от этого он станет более мягким, так, что лак лучше сдирать наждачкой или острым монтажным ножом.Остается прикрутить жало к шине — удобно болтами, можно также точечной сваркой или другим удобным способом.
Заводской корпус достаточно компактный и аккуратный, так, что всю схему можно разместить именно в этом корпусе. Заранее в передней части корпуса нужно просверлить два отверстия друг напротив друга — для жала. Следите, чтобы шина не замкнулась с корпусом — используйте изоляторы (стекловолокно, фторопласт и термостойкие пластинки).
Остается только приспособить ручку для нашего паяльника и применить его для радиолюбительских работ. Выключатель — устанавливается на входе питания, вместо выключателя удобно использовать кнопку без фиксации. В моем случае был использован готовый корпус от трансформаторного паяльника, поэтому долго с корпусом не мучился, просто припаял шину к держателю жала.
Ранее у меня имелся немецкий паяльник в виде пистолета. Основа работы такого паяльника та же, только в нем применен сетевой трансформатор. Работать этим паяльником крайне неудобно из-за большого веса, а при долговременном включении трансформатор перегревается очень сильно (однажды даже перегорела сетевая обмотка, пришлось мотать самому).
В нашей же схеме нет таких недостатков, даже без теплоотводов тепловыделение на ключах незначительное. Концы шины попросту запаяны к держателю жала, тепловыделения тут практически нет, значит припой будет держаться.Плату электронного трансформатора укрепил с помощью обычного силикона, никаких дополнительных примочек и приспособлений не использовал.
В ходе работы обмотка не греется, но при долговременном включение теплота передается от жала к обмотке.Паяльник получился достаточно легким, жало греется всего за 5-6 секунд.Его можно использовать для монтажных работ, но для более масштабных дел (лужение плат и т.п.) такой паяльник не самый лучший вариант.
Скачать печатную плату.
Автор: Ака Касьян
r-rl.ru
Полезный инструмент — паяльник импульсный :
В нашей статье мы расскажем о том, что такое паяльник импульсный. Этот инструмент часто используют для того, чтобы произвести монтаж или демонтировать элементы электронных и электротехнических изделий. Паяльник импульсный можно приобрести в магазине, но можно и сделать своими руками.
Как работает
Тем, кто пользуется этим инструментом, будет полезно узнать, как он устроен. Внутри паяльник импульсный имеет нагревательный элемент из медной проволоки. Сквозь него проходит низкочастотное электрическое излучение, за счет которого происходит нагревание. Импульсным этот паяльник назван потому, что электрический ток подается на нагреватель импульсами, то есть периодически. Поэтому нагревание происходит только во время пайки. Электроэнергии тратится мало, а значит, использование этого инструмента способствует ее экономии. Он потребляет всего 75 Вт и может работать непрерывно 15-20 минут. К тому же паяльник импульсный компактный и легкий. Однако таким он был не всегда. Преобразование дизайна произошло благодаря современным материалам и технологиям. К преимуществам импульсного паяльника относится возможность осуществлять пайку как мелких, так и массивных деталей.
Можно сделать самому
Устройство этого инструмента несложное. Поэтому народным умельцам не составит труда собрать импульсный паяльник своими руками. Внутри него находится понижающий трансформатор, который и является его основной частью. Для того чтобы самостоятельно собрать инструмент, у мастера должна быть перед глазами схема импульсного паяльника и необходимые детали. Среди них резистор, корпус, светодиоды, приборы электронной защиты. Если вы впервые собираете самодельный импульсный паяльник, вам надо знать, что прибор не должен перегреваться. Поэтому при его сборке используют специальное приспособление с регулируемым напряжением. А нагрев самого наконечника обеспечивает резистор с мощностью 0,5 Вт. Такой резистор изготавливается самостоятельно.
Грани мастерства
Если у вас есть схема импульсного паяльника, своими руками сделать его несложно. Включение и выключение этого инструмента осуществляется при помощи кнопки, которая расположена на его корпусе. Для удобства работы с паяльником в него монтируют осветительную лампочку небольшой мощности. Его наконечник изготавливают из медной проволоки, толщина которой будет равняться 1 мм. От того, какое будет поперечное сечение, будет зависеть время, за которое инструмент разогреется, и температура наконечника. Сердечник трансформатора надо собирать из железа (Ш-образного). Например, Ш-26, Ш-20. Далее первичную обмотку делают проводом ПЭД 0,22- 0,25 в количестве 1500 витков. Таким же проводом делают обмотку лампочки (25 витков). А потом уже силовую обмотку сердечника выполняют из медной проволоки, делая при этом 5-6 витков. Медная проволока должна обладать сечением 25х0,3мм. Сердечник сверху стягивается шпильками, а также гайками. Их необходимо изолировать стеклотканью и текстолитовыми шайбами. Аналогично изолируют и токопроводящие шины.
Процесс изготовления
Импульсный паяльник не обязательно собирать из новых деталей. Его можно собрать на основе трансформатора от старой электротехники или даже энергосберегающей лампы. Использованный трансформатор для начала надо избавить от старой обмотки, стараясь не повредить провод первичной обмотки, который можно также использовать в дальнейшем. Размер катушки можно регулировать так, чтобы поместилась и первая, и вторая обмотка. Для того чтобы намотать первичную обмотку, можно использовать специальный станок, но некоторые делают это вручную. После того как выполнена вторичная обмотка из медной проволоки можно выполнить ее изоляцию.
Дополнительные детали
К собранному трансформатору необходимо присоединить ручку, например, деревянную, главное, чтобы материал, из которого она сделана, был диэлектриком. Надо не забыть про кнопку, при помощи которой паяльник будет включаться и выключаться. Причем нагревание должно осуществляться только тогда, когда происходит нажатие на кнопку. Это очень удобно, так как позволяет экономить электроэнергию и не дает перегреться паяльнику. Также изготавливается и прикрепляется наконечник из медной проволоки. Лучше всего, если ее диаметр будет 1-3 мм.
Делаем наконечник
Медная проволока присоединяется к паяльнику при помощи болтов или цанговых соединений. Необходимо решить, какой толщины нужен наконечник в зависимости от того, какого размера детали надо будет спаивать. Не забывайте о том, что чем тоньше будет проволока, тем быстрее она будет нагреваться. С одной стороны, это хорошо, так как позволит быстро выполнить работу, а с другой, высокая температура приведет к быстрому перегоранию проволоки. Самым подходящим временем разогрева считается 4-8 секунд. В этом случае наконечник меньше изнашивается. Но добиться такого эффекта можно, только увеличив поперечное сечение проволоки. Но у этого метода также есть недостатки. Увеличение поперечного сечения ведет к тому, что паяльник начинает потреблять больше электроэнергии, а значит, может перегреться или даже воспламениться. Чтобы избежать нежелательных последствий, надо попробовать паяльник в действии, а затем устранить недостатки, если они будут.
Под свою руку
Обязательно надо попробовать изготовить импульсный паяльник своими руками. Такой инструмент всегда необходим в хозяйстве, а магазинные могут стоить дорого или не соответствовать заявленному качеству. В домашних же условиях мастер может создать надежный паяльник, отвечающий всем его запросам. Главное, не сделать ошибку в сборке. Но все приходит с опытом. Правильно собранный инструмент поможет избежать проблем с отлетевшими контактами, будет удобен и прост в использовании.
www.syl.ru
Импульсный паяльник своими руками
Паяльник — основное «оружие» электронщика. Достаточно мощный, компактный и легкий паяльник можно изготовить своими руками. Такой самодельный паяльник отличается от известных нам аппаратов тем, что тут нет обогревателя жала, точнее он есть, но принцип работы совсем другой. В обычных паяльниках используется достаточно простой и безотказный принцип обогрева жала — нихромовая спираль. Спираль играет роль обогревательного элемента, теплота которого передается жалу. Все мы привыкли ждать некоторое время, пока паяльник не погреется — это иногда очень раздражает, если работа срочная.
Как сделать импульсный паяльник
Паяльник, который мы собираемся изготовить, разогревается всего за 5 секунд, за это время он приобретает способность плавить олово. Основа такого паяльника — импульсный блок питания, в качестве которого использована схема управления (балласт) от ЛДС на 40 ватт. Балласт имеет сетевой фильтр, состоящий из дросселей для фильтрации ВЧ помех и конденсаторов для фильтрации сетевых НЧ помех. Также на плате имеется сетевой предохранитель и терморезистор.
Принцип работы импульсного паяльника основан на коротком замыкании вторичной обмотки трансформатора, вследствие чего, происходит нагрев. Жало паяльника одновременно является частью вторичной обмотки.
Вторичная обмотка состоит из медной шины с диаметром 3,5мм, в моем случае использовались две жилы 1,7мм каждая из них. Обмотка состоит всего из одного витка.
Жало — медный или никелевый провод с диаметром 1,5-2мм подключено непосредственно к вторичной обмотке трансформатора.
Трансформатор — ферритовое кольцо от импульсного преобразователя (можно использовать кольца от блоков электронных трансформаторов). Размеры кольца не критичны, главное поместить обмотки. Первичная обмотка (сетевая) состоит из 100-120 витков провода 0,5мм, растянута равномерно по всему кольцу.
Один из выводов балласта подключается к сетевой обмотке трансформатора через конденсатор (1000-1600 Вольт 4700ПФ, емкость может отклоняться в ту или иную сторону на 30%).
Такой самодельный паяльник достаточно легкий и не занимает много места, если использовать компактные балласты от ЛДС, при этом получается достаточно хороший инструмент, который всегда поможет вам в нужную минуту.
Loading…
all-he.ru
Стандартный паяльник имеет нагревающее устройство, которое состоит из проволоки из нихрома. Теплота от этой проволоки выделяется на наконечник из меди. Даже в домашних условиях легко сделать паяльник своими руками. Единственный минус его заключается в том, что надо долго ждать, пока он нагреется до нужной температуры. Но в импульсном паяльнике такой недостаток отсутствует. Такое наименование он получил потому, что его жало нагревается примерно за 5 секунд и даже быстрее. Чаще всего жало паяльника изготавливается из кусочка изогнутой меди, которая имеет диаметр в 1 или 2 миллиметра.
Жало импульсного паяльника нагревается всего за 5 секунд.
Импульсный паяльник и его изготовление своими руками
Схема, по которой он устроен, гораздо сложнее обычного. Чтобы изготовить такой паяльник своими руками, нужен трансформатор электронного типа. К нему подключается несколько галогеновых ламп, которые имеют выходное напряжение 12 вольт. Затем этому трансформатору нужна доработка. Ее суть в том, что требуется удаление вторичной обмотки и дополнительная намотка в виде 1-2 витков провода из меди толщиной в 1 миллиметр. Готовую, уже измененную обмотку помещают под корпус, который с виду похож на пистолет с курком. С помощью этого курка будет включаться устройство для пайки. Еще одно изменение – на место, где находится ствол полученного пистолета, помещается стойка диэлектрического типа, с прикрепленной к ней скобе из меди, которая получила название «жало». Такая скоба похожа на медицинский пинцет, с напряжением, которое подводится к его краям через выключатель с кнопкой. Чтобы модифицировать полученный инструмент, к нему подключается лампочка светодиодного типа.
Схема импульсного паяльника.
С помощью светильного прибора будет гораздо легче паять. Во время использования такого инструмента нужно быть внимательным к одной вещи. Не стоит держать слишком долго в положении “включено” жало, в котором идет нагрев. Это поможет избежать поломки его электросхемы.
Составляющие импульсного паяльника:
- трансформатор электронного типа;
- галогеновые лампочки;
- наконечник из меди;
- светодиоды.
Самостоятельное изготовление микросхемного паяльника
Отличие микросхемных паяльников от устройств иного типа состоит в том, что в нем допуск к перегреву его электронной составляющей напрочь отсутствует.
Единственное, необходимо присутствие специальных приспособлений для защиты, которые оберегают микросхемы от поломки. В таких паяльниках устройство, которое выступает в роли блока для питания, лучше всего применять следующее. Оно должно иметь регулируемое напряжение выхода, имеющее величину от 0 до 15 вольт. Элемент, который будет вызывать нагревание, может быть резистором МЛТ, имеющим номинал порядка 8 Ом и мощность 0,5 Ватт, иногда для этого используют ультразвук.
Чтобы сделать такой резистор, нужно удалить одну ногу и в месте, где она крепится, сделать отверстие (с помощью сверления), имеющее толщину 1,1 миллиметр. Чтобы сохранить безопасность, нужно куском слюды создать защиту его торца от прикосновения с внутренней полостью чаши резистора, когда вставляется жало. Таким образом получается паяльник для микросхем. Уже “модифицированный” паяльник лучше всего прикрепить на торце его корпуса любой поломанной ручкой, в которой закончился стержень. Это делается с помощью специального текстолита, имеющего две стороны, или монтажной планочкой. Благодаря этому напряжение на нагреватель резисторного типа выдает подачу от блока для питания. Инструмент готов.
Составляющие микросхемного аналога:
- резистор (блок питания);
- средства для защиты от поломки;
- корпус из шариковой ручки;
- светодиоды.
Таким образом, учитывая все вышеописанное, можно в домашних условиях изготовить паяльник своими руками, как и импульсный, так и для микросхем.
Loading…
В нашей статье мы расскажем о том, что такое паяльник импульсный. Этот инструмент часто используют для того, чтобы произвести монтаж или демонтировать элементы электронных и электротехнических изделий. Паяльник импульсный можно приобрести в магазине, но можно и сделать своими руками.
Как работает
Тем, кто пользуется этим инструментом, будет полезно узнать, как он устроен. Внутри паяльник импульсный имеет нагревательный элемент из медной проволоки. Сквозь него проходит низкочастотное электрическое излучение, за счет которого происходит нагревание. Импульсным этот паяльник назван потому, что электрический ток подается на нагреватель импульсами, то есть периодически. Поэтому нагревание происходит только во время пайки. Электроэнергии тратится мало, а значит, использование этого инструмента способствует ее экономии. Он потребляет всего 75 Вт и может работать непрерывно 15-20 минут. К тому же паяльник импульсный компактный и легкий. Однако таким он был не всегда. Преобразование дизайна произошло благодаря современным материалам и технологиям. К преимуществам импульсного паяльника относится возможность осуществлять пайку как мелких, так и массивных деталей.
Можно сделать самому
Устройство этого инструмента несложное. Поэтому народным умельцам не составит труда собрать импульсный паяльник своими руками. Внутри него находится понижающий трансформатор, который и является его основной частью. Для того чтобы самостоятельно собрать инструмент, у мастера должна быть перед глазами схема импульсного паяльника и необходимые детали. Среди них резистор, корпус, светодиоды, приборы электронной защиты. Если вы впервые собираете самодельный импульсный паяльник, вам надо знать, что прибор не должен перегреваться. Поэтому при его сборке используют специальное приспособление с регулируемым напряжением. А нагрев самого наконечника обеспечивает резистор с мощностью 0,5 Вт. Такой резистор изготавливается самостоятельно.
Грани мастерства
Если у вас есть схема импульсного паяльника, своими руками сделать его несложно. Включение и выключение этого инструмента осуществляется при помощи кнопки, которая расположена на его корпусе. Для удобства работы с паяльником в него монтируют осветительную лампочку небольшой мощности. Его наконечник изготавливают из медной проволоки, толщина которой будет равняться 1 мм. От того, какое будет поперечное сечение, будет зависеть время, за которое инструмент разогреется, и температура наконечника. Сердечник трансформатора надо собирать из железа (Ш-образного). Например, Ш-26, Ш-20. Далее первичную обмотку делают проводом ПЭД 0,22- 0,25 в количестве 1500 витков. Таким же проводом делают обмотку лампочки (25 витков). А потом уже силовую обмотку сердечника выполняют из медной проволоки, делая при этом 5-6 витков. Медная проволока должна обладать сечением 25х0,3мм. Сердечник сверху стягивается шпильками, а также гайками. Их необходимо изолировать стеклотканью и текстолитовыми шайбами. Аналогично изолируют и токопроводящие шины.
Процесс изготовления
Импульсный паяльник не обязательно собирать из новых деталей. Его можно собрать на основе трансформатора от старой электротехники или даже энергосберегающей лампы. Использованный трансформатор для начала надо избавить от старой обмотки, стараясь не повредить провод первичной обмотки, который можно также использовать в дальнейшем. Размер катушки можно регулировать так, чтобы поместилась и первая, и вторая обмотка. Для того чтобы намотать первичную обмотку, можно использовать специальный станок, но некоторые делают это вручную. После того как выполнена вторичная обмотка из медной проволоки можно выполнить ее изоляцию.
Дополнительные детали
К собранному трансформатору необходимо присоединить ручку, например, деревянную, главное, чтобы материал, из которого она сделана, был диэлектриком. Надо не забыть про кнопку, при помощи которой паяльник будет включаться и выключаться. Причем нагревание должно осуществляться только тогда, когда происходит нажатие на кнопку. Это очень удобно, так как позволяет экономить электроэнергию и не дает перегреться паяльнику. Также изготавливается и прикрепляется наконечник из медной проволоки. Лучше всего, если ее диаметр будет 1-3 мм.
Делаем наконечник
Медная проволока присоединяется к паяльнику при помощи болтов или цанговых соединений. Необходимо решить, какой толщины нужен наконечник в зависимости от того, какого размера детали надо будет спаивать. Не забывайте о том, что чем тоньше будет проволока, тем быстрее она будет нагреваться. С одной стороны, это хорошо, так как позволит быстро выполнить работу, а с другой, высокая температура приведет к быстрому перегоранию проволоки. Самым подходящим временем разогрева считается 4-8 секунд. В этом случае наконечник меньше изнашивается. Но добиться такого эффекта можно, только увеличив поперечное сечение проволоки. Но у этого метода также есть недостатки. Увеличение поперечного сечения ведет к тому, что паяльник начинает потреблять больше электроэнергии, а значит, может перегреться или даже воспламениться. Чтобы избежать нежелательных последствий, надо попробовать паяльник в действии, а затем устранить недостатки, если они будут.
Под свою руку
Обязательно надо попробовать изготовить импульсный паяльник своими руками. Такой инструмент всегда необходим в хозяйстве, а магазинные могут стоить дорого или не соответствовать заявленному качеству. В домашних же условиях мастер может создать надежный паяльник, отвечающий всем его запросам. Главное, не сделать ошибку в сборке. Но все приходит с опытом. Правильно собранный инструмент поможет избежать проблем с отлетевшими контактами, будет удобен и прост в использовании.
Импульсный паяльник своими руками
Выложить схема импульсного паяльника
пришло в голову после как наткнулся на одном из форумов. Достоинством импульсного самодельного паяльника
является быстрый нагрев жала, и так же удобство пайки деталей небольших размеров.
Это паяльник с приминением внутри маломощного компактного электронного трансформатора на 50Вт. В отличии от ЭТ высокой мощности, трансформатор выполнен на Ш-образном сердечнике, намотать нужную обмотку очень неудобно, поэтому для начала нужно выпаять и разобрать трансформатор.
Схема устройства:
Обмотка на 12 Вольт состоит из 8-10 витков провода 0,8-1мм, нам нужно отмотать эту обмотку и мотать новую.
Силовая обмотка состоит всего из одного витка, намотка делается шиной с сечением 5-6 мм. В моем случае в качестве шины использовался экран от телевизионного кабеля.
После намотки обмотке нужно предать некую стойкость. Для этого с боковых сторон сердечника вставлены кусочки картона.
Ранее у меня имелся немецкий паяльник в виде пистолета. Основа работы такого паяльника та же, что и у импульсного, только в нем применен сетевой трансформатор. Работать этим паяльником крайне неудобно из-за большого веса, а при долговременном включении трансформатор перегревается очень сильно (однажды даже перегорела сетевая обмотка, пришлось мотать самому).
В нашей же схеме нет таких недостатков, даже без теплоотводов тепловыделение на ключах незначительное.
Концы шины попросту запаяны к держателю жала, тепловыделения тут практически нет, значит припой будет держаться.
Плату электронного трансформатора укрепил с помощью обычного силикона, никаких дополнительных примочек и приспособлений не использовал.
Схема таких ЭТ стандартная — полумостовой инвертор, в отличии от схем производителя Taschibra, этот блок достаточно стабилен, тут нет отдельного трансформатора ОС, а базовые обмотки ключей намотаны на основном трансформаторе.
В ходе работы обмотка не греется, но при долговременном включение теплота передается от жала к обмотке.
Паяльник
получился достаточно легким, жало греется всего за 5-6 секунд.Его можно использовать для монтажных работ, но для более масштабных дел (лужение плат и т.п.) такой паяльник не самый лучший вариант.
Скачать печатную плату
Слово «паяльник» ассоциируется чаще всего с электрическим паяльником со спиральным нагревателем (ЭПСН), хотя на самом деле существуют различные виды паяльников, отличающиеся друг от друга видом потребляемой энергии, механизмами преобразования ее в тепловую и способами передачи тепла в зону пайки. Однако ассоциации на пустом месте не рождаются. К самым известным и наиболее широко используемым устройствам для пайки действительно относятся электрические паяльники типа ЭПСН. В качестве греющих элементов в них используется нихромовая проволока.
Виды паяльников
Паяльники с нихромовым нагревателем
оснащены проволочной нихромовой спиралью, через которую пропускается переменный сетевой или постоянный/переменный ток низкого напряжения (например, от трансформаторов для галогенных ламп).
У продвинутых паяльников температура нагрева наконечника контролируется встроенным термодатчиком, подающим сигнал на отключение спирали при выходе прибора на рабочий режим. В качестве термодатчика в них используется проверенная временем термопара.
Конструктивное исполнение нихромовых электропаяльников может быть различным. Самые простые имеют нихромовую спираль, намотанную на корпус, не проводящий ток, внутрь которого вставлен наконечник. В более сложных конструкциях нихром заделывают в специальные изоляторы, снижающие потери тепла и повышающие теплопередачу.
Иногда нихромовые нагреватели помещают внутрь белого по цвету стержневого изоляционного материала, который может быть принят за керамический нагреватель. Не исключено, что последнее как раз и входит в тайные замыслы производителей, желающих таким образом повлиять на выбор их паяльника потребителем.
В паяльниках с керамическим нагревателем
используются керамические стержни, нагревающиеся при подведении к их контактам напряжения. Керамические нагреватели считаются наиболее совершенными и обладают определенными преимуществами: более быстрым нагревом, большим сроком эксплуатации (при условии бережного использования), широким диапазоном регулировки температуры и мощности.
В индукционном паяльнике
нагрев осуществляется с помощью катушки индуктора. Наконечник имеет ферромагнитное покрытие, в котором катушкой создается магнитное поле с наведенными токами, от которых и происходит разогрев сердечника.
Устройство индукционного паяльника: 1 — индуктор, 2 — наконечник.
При достижении его температуры определенного значения (точки Кюри) ферромагнитное покрытие теряет свои магнитные свойства, и нагрев сердечника прекращается. При снижении температуры ферромагнитные свойства восстанавливаются, и нагрев возобновляется. Таким образом, происходит автоматическое поддержание температуры жала паяльника в определенном интервале без использования термодатчика и управляющей электроники.
Особую категорию электрических паяльников составляют так называемые импульсные паяльники
, включение которых в работу осуществляется нажатием и удержанием в нажатом положении кнопки пуска. При этом происходит быстрый (в течение нескольких секунд) разогрев наконечника до рабочих температур. После окончания пайки кнопка отпускается и паяльник охлаждается.
В отечественных импульсных паяльниках реализована схема, при которой наконечник в виде медного провода является частью электрической цепи, состоящей из частотного преобразователя и высокочастотного трансформатора. Первый повышает частоту сетевого напряжения до 18-40 КГц, второй снижает сетевое напряжение до рабочего. Жало паяльника крепится к токосъемникам вторичной обмотки трансформатора, что обеспечивает протекание в нем большого тока и быстрый разогрев. Современные импульсные паяльники имеют регуляторы уровня мощности и температуры, позволяющие производить пайку не только мелких электронных элементов, но и относительно крупных деталей.
Газовые паяльники
относятся к автономным устройствам, их можно использовать в любом месте, в чем и состоит их главное и единственное достоинство. Источником тепла для нагрева жала является пламя от сгорания газа, который заправляется в паяльник от обычного газового баллончика. Без насадки, такой паяльник превращается в газовую горелку.
К автономным устройствам относятся и аккумуляторные паяльники
. Они имеют небольшую мощность (обычно 15 Вт) и предназначены для пайки мелких электронных компонентов.
Термовоздушные и инфракрасные паяльные станции
не могут соперничать в популярности с обычными электропаяльниками. Но и они имеют свои достоинства и заслуживают упоминания.
При использовании термовоздушных паяльных станций
нагрев зоны пайки осуществляется струей горячего воздуха, выходящего из сопла паяльника. По своей сути — это фены, в которых выходящий горячий воздух (с температурой 100-500°C) сфокусирован с помощью сопла. По способу создания воздушного давления термовоздушные паяльные станции подразделяются на турбинные и компрессорные. У первых в ручке паяльника находится электродвигатель с крыльчаткой, создающий воздушный поток. В компрессорных станциях давление воздуха создается диафрагменным компрессором, находящимся в корпусе станции.
Инфракрасные паяльные станции
осуществляют нагрев инфракрасным излучением с длиной волны 2-10 мкм. Зона нагрева может колебаться от 10-ти до 60-ти мм. Ее прямоугольные размеры задаются системой регулировки окна ИК-излучателя. Произвольную форму можно получить, используя отражающую ленту из фольги, которая закрывает те области электронной платы, которые не подлежат нагреву.
Нужно упомянуть и старые паяльники, нагреваемые на открытом огне
. Они служили человеку тысячи лет и с появлением электрических собратьев были забыты. Однако в ситуации пайки массивных деталей, такой паяльник, сделанный из имеющихся железяк, может заменить недешевые электрические паяльники большой мощности.
Выбор паяльника
Выбор типа паяльника, его мощностных и температурных параметров определяется условиями использования паяльника и личными пристрастиями пользователя. Если нудно использовать паяльник в условиях отсутствия электропитания, приобретать следует автономные модели — газовые или аккумуляторные. Термовоздушные и инфракрасные паяльные станции используются обычно для специфических работ при пайке электронных компонентов. Импульсные паяльники выделяются среди прочих быстротой нагрева и популярны среди тех, кто не любит ждать, пока паяльник разогреется.
Мощность
. Требуемая мощность паяльника всецело зависит от вида выполняемых работ. Если паяльник приобретается только для пайки электронных компонентов, лучше чтобы мощность была 25 Вт. Для пайки электронных компонентов можно использовать и паяльник мощностью 40 Вт, при этом приделав на жало маленькое жало из медной проволоки или какую-нибудь другую насадку, а если учесть что таким паяльником можно паять и лудить толстые провода, удалять припой используя оплетку, то он может стать более подходящим.
Выполнение разных по характеру работу потребует большей мощности паяльника — до 100 Вт и более. Если паяльник приобретается для пайки объемных жестяных конструкций или массивных деталей с большим теплоотводом, то здесь, пожалуй, не останется иного варианта, как выбрать молотковый паяльник с мощностью в несколько сотен ватт.
В случаях, когда требуется паять массивные детали и требуется большая мощность, возможно, больше подойдут, более дешевые чем мощные паяльники, газовая горелка или паяльная лампа.
Термостабилизация
. Для тех, кто занимается пайкой профессионально, вопрос: какой паяльник лучше — с термостабилизацией или без — решен давно и однозначно. Термостабилизация значительно повышает удобство, производительность и качество пайки. Но и для любителя, занимающегося пайкой время от времени, возможность выставить необходимую температуру и не заботиться о ее поддержании на необходимом уровне, также является весьма удобной. Причем желательно, чтобы возможность установки температуры была реализована не только в виде тумблера со стрелочкой и указанием верхнего и нижнего предела температур, а в виде точного значения устанавливаемой температуры. Но под регулировкой температуры может скрываться регулировка мощности, не имеющая обратной связи, то есть при работе вхолостую жало может перегреваться, при пайке с незначительной теплоотдачей иметь нужную температуру, а при увеличении теплоотдачи иметь недостаточную температуру. Регулятор мощности, кстати, легко сделать для обычного паяльника из диммера Регулятор мощности для паяльника .
Жала
. Очень важный момент, на который стоит обратить внимание при покупке паяльника — наличие сменных жал различной конфигурации. Если наконечник паяльника выполнен из чистой меди, то форму жала можно сделать любой — заточив его или (еще лучше) отковав. Но если наконечник является «несгораемым», т.е. покрыт никелем или иным защитным металлом, затачивать его нельзя. Поэтому перед тем, как окончательно выбрать паяльник, не лишним будет поинтересоваться, укомплектован ли он сменными жалами.
У никелированных жал никель закрывает доступ к меди, защищая её, но такие жала требуют бережного обращения, боятся перегрева, и не факт, что производитель сделал достаточно качественное покрытие, за которое требует переплаты.
Существует большое количество форм наконечников — в виде конуса (3, 4), иглы, отвертки (1), скошенной кромки (2) — всех и не перечислить. Каждая хороша для определенной работы. Наиболее универсальными, удобными, подходящими для многих видов работ считаются жала в виде отвертки. Припой хорошо удерживается на кончике, достаточная площадь скоса позволяет при необходимости быстро прогреть деталь.
Производители утверждают, что важна укомплектованность «родными» жалами паяльников с керамическим нагревателем, поскольку замена фирменных наконечников на жала сторонних производителей способна нарушить температурный режим работы нагревателя и привести к его выходу из строя.
Керамический или нихромовый?
Возможно для тех, кто задается вопросом, какой паяльник выбрать — с нихромовым или керамическим нагревателем, окажется полезной нижеследующая информация, рожденная опытом использования электропаяльников с различным типом нагревателя.
Достоинства нихромового нагревателя: дешевле керамического, неприхотлив, не боится ударов и падений. Недостатки: греется несколько медленнее керамического, срок службы ограничен из-за постепенного сгорания нихромовой проволоки. Однако последнее сказывается только при каждодневном многочасовом использовании, при умеренном эпизодическом этот недостаток практически не проявляется.
Достоинства керамического нагревателя: долговечен при бережном отношении, может работать в течение долгих лет, не перегорая, греется быстрее, чем нихромовый. Недостатки: не переносит ударов, может треснуть при падении или ударе обо что-то твердое, требует использования только «родных» фирменных жал.
При использовании содержания данного сайта, нужно ставить активные ссылки на этот сайт, видимые пользователями и поисковыми роботами.
Давно интересовались мини паяльником с моментальным нагревом. В этом выпуске мастер показал, как изготовить и как работает такой прибор.
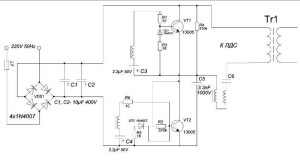
Имеется понижающий сетевой блок питания. Вторичная обмотка трансформатора замкнута жалом. Она из более тонкого провода, чем сама обмотка. При коротком замыкании жало будет нагреваться. Для этого устройства пригодились старые платы электронных трансформаторов на 60 ватт. Разобрал на запчасти, разработал компактную плату. Собрал блок на новое плате. Советуется проверить все компоненты, даже если они новые. Удобно это делать с помощью транзисторного тестера. Плату скачать . Все, что нужно к нему, купить дешево можно в этом китайском магазине .
Силовые транзисторы укреплены со стороны дорожек. Можно использовать такие ключи, как им же 1303, 13005 или 13007. Последний можно взять из компьютерного блока питания. Чтобы сделать мгновенный паяльник компактным и удобным, пришлось отказаться от штатного сердечника, который стоял на плате электронного трансформатора. В поисках нужного решения наткнулся на старый адаптер питания ноутбука. На проводе питания таких адаптеров имеет своеобразный фильтр помех в виде ферритовой бочки. Это тор, который как раз имеет нужны габаритные размеры для поставленной цели. Мастер взял первичную обмотку с родного трансформатора, который стоял на плате и намотал на этот сердечник.
Нежелательно делать обмотку на голом каркасе. У мастера не было под рукой подходящего изоляционного материала, работа осуществлялась в спешке. В итоге на полную сборку с учетом разработки и травления платы, было потрачено около 6 часов.
Вторичная обмотка содержит всего один виток. Намотка двойным проводом 3,5 миллиметра. Несмотря на то, что провод имеет лаковую изоляцию, желательно использовать дополнительную. Лучше трубку из стеклоткани, на крайний случай термоусадку.
Трансформатор был присоединен к плате при помощи эпоксидной смолы. Схема моментального паяльника перед вами.
Все стандартно. Двухтактный сетевой автогенератор, диодный мост рассчитан на ток в 1 ампер. Транзисторы нуждаются в теплоотвода. Корпуса обязательно нужно изолировать от радиатора.
Конечную сборку и собранный блок необходимо протестировать. Нельзя забывать о мерах безопасности. Обязательно нужно подключать сетевую лампу так, как это показано на рисунке.
После того, как убедитесь, что все работает нормально, лампу можно убрать.
Корпус желательно сделать из твердого термостойкого изоляционного материала. Эбонит или стекловолокно. Особенно высоких температур внутри корпуса не образуется, поэтому можно ограничиться пластмассой. Подойдет коробок от жевательной резинки. В некоторых местах корпуса необходимо просверлить отверстия. Это обеспечивает естественное охлаждение схемы. Держатель для жала изготовлен из монтажных клемм удобного размера. Жало от промышленного паяльника. Материал предположительно нержавеющая сталь. Допустимо использовать медную проволоку, согнутую аналогично. Во время начального мгновенного нагрева жала устройство может потреблять от сети до 8о ватт несмотря на то, что мощность блока питания составляет 50-60 Ватт. После правильного разогрева жало паяльника будет потреблять мощность около 35-40 ватт максимум.
Диаметр провода для жала в случае использования меди — от 1 до 2 миллиметров. Паяльник активируется нажатием кнопки. Кнопка должна быть рассчитана на сетевое напряжение и на минимальный ток 1 ампер. Получился достаточно удобный, легкий, компактный. Он готов к работе уже через 8-10 секунд после включения. Можно сделать узкую удлиненную плату, тогда паяльник станет более тонким и удобным для удержания в руке и пользования преимуществами моментального нагрева.
Домашнему мастеру приходится выполнять разные работы, соединять детали всевозможными способами. Среди них метод пайки провода, металлов и пластмасс остается одним из наиболее доступных.
Несмотря на большое количество в продаже промышленных моделей вашему вниманию предлагается ознакомиться с технологией изготовления удобного электрического паяльника своими руками, уяснить принцип его конструкции.
По предлагаемой статье несложно изготовить такой паяльник.
Неоспоримым преимуществом этой модели является практически мгновенный вывод в рабочее положение пайки из холодного состояния и быстрое остывание нагревательного элемента при отключении.
Это значительно уменьшает дымы и запахи, сопровождающие длительный разогрев обычного наконечника, используемого в резистивных моделях.
Электрический паяльник, взятый за образец
Вот такой раритетный экспонат уже четвертое десятилетие продолжает успешно работать в домашней мастерской практически без всяких поломок. Диэлектрическая рукоятка удобна при пайке, кнопка включения очень легко управляет нагревом, а лампочка накаливания освещает любое затененное рабочее место.
Мощности в 65 ватт вполне достаточно для пайки транзисторов, микросхем, проводов и других радиотехнических изделий.
Единственное условие поддержания работоспособности — своевременно заменять рабочее жало — наконечник, которое под действием высокой температуры со временем перегорает.
Наконечник выгибается круглогубцами из медной одножильной монтажной проволоки с поперечным сечением 1,5 мм квадратных. На концах создаются кольца, затягиваемые по ходу вращения крепежных гаек. Для обеспечения хорошего электрического контакта места соприкосновения проволоки, шайб и силовой шины необходимо поддерживать в чистоте, отчищать от нагара ножом или отверткой при замене жала.
Принцип работы электрической схемы паяльника
Трансформатор
В основу конструкции положен обыкновенный трансформатор, состоящий из:
- первичной обмотки на 220 вольт;
- закороченной вторичной силовой обмотки из двух витков;
- магнитопровода.
Для удобства пайки можно создать дополнительную вторичную обмотку на 4,5 вольта, питающую лампочку накаливания от карманного фонарика или мощный светодиод. Когда пространство магнитопровода ограничено, то допускается для цепи подсветки делать низковольтное ответвление от первичной обмотки по принципу автотрансформатора. Создастся экономия пространства и провода.
Силовая вторичная обмотка выполнена из толстой медной шины, постоянно работает в режиме короткого замыкания на более тонкий наконечник из меди. За счет большого теплового воздействия тока КЗ происходит быстрый разогрев жала паяльника до рабочей температуры.
Отвод тепла в окружающую среду и на расплавление припоя в кратковременном режиме пайки обеспечивают тепловой баланс, исключающий перегрев обмоток трансформатора и наконечника до критической температуры.
Схема питания трансформатора
220 вольт подается через обычную электрическую вилку со шнуром. Внутри рукоятки паяльника размещают микровыключатель, задействованный через нормально отключенный контакт с кнопкой управления.
При нажатии на кнопку питания напряжение подается на трансформатор, а при отпускании — снимается. В целях обеспечения электроинструментом рекомендуется устанавливать не одиночный, а сдвоенный микрик в разрыв каждого провода питания.
В такой конструкции опасный всегда будет отсутствовать на трансформаторе при разомкнутых контактах выключателя.
Материалы, необходимые для сборки паяльника
Чтобы собрать самодельный паяльник потребуется разобрать несколько однотипных трансформаторов, которые раньше широко использовались в старых ламповых телевизорах, магнитофонах, радиоприемниках и другой подобной аппаратуре.
Их пластины из трансформаторного железа будут использованы для создания магнитопровода, а лакированные провода обмотки пойдут на намотку катушки первичной обмотки и лампы подсветки.
Для изготовления вторичной силовой обмотки потребуется медная шинка прямоугольного сечения. У меня оно составляет 3х8 мм. Можно чуть меньше, но сильно занижать не желательно- увеличивается электрическое сопротивление цепи. Более толстые шинки займут все свободное место, не позволят намотать первичную обмотку.
Если прямоугольной медной шинки найти не удается, то можно попробовать использовать круглый проводник соответствующего сечения.
Также для сборки потребуются:
- микровыключатель;
- электрическая вилка;
- шнур питания или провод;
- лампочка;
- рукоятка, которую можно использовать от пластмассовых игрушечных пистолетов;
- бумага или лакоткань для изоляции;
- кусок жести для корпуса.
Последовательность расчета деталей электрической схемы
Выбор мощности паяльника
Основным показателем эффективности конструкции является количество теплоты, выделяемой на жале в момент прохождения через него электрического тока. Его сила, специально увеличенная режимом короткого замыкания, как раз и разогревает медь наконечника.
Ток, проходящий через жало моего паяльника, немного превышает 200 ампер. Специально проверял токоизмерительными клещами. А вот напряжение, даже в режиме холостого хода, меньше десятых долей вольта. Поэтому оно не представляет особой опасности при пайке.
Произведение тока, проходящего по силовой обмотке на величину напряжения на ней, характеризуется вторичной или выходной мощностью трансформатора S2. Вот эта величина нас и интересует. Однако, для упрощения расчета будем начинать оперировать с первичной мощностью S1, определяющей потребление электроэнергии.
Она отличается на коэффициент полезного действия — кпд. Ее значение в 65 ватт взято за основу промышленного образца, показанного на первой фотографии. Для своих целей я выбрал 80 ватт.
Влияние КПД
Конструктивное соотношение между вторичной мощностью трансформаторов для радиоэлектронных устройств и кпд приведено в таблице.
| КПД | Мощность в ваттах |
| 0,95÷0,98 | ≥1000 |
| 0,93÷0,95 | 300÷1000 |
| 0,90÷0,93 | 150÷300 |
| 0,80÷0,90 | 50÷150 |
| 0,50÷0,80 | 15÷50 |
Набор магнитопровода пластинами из трансформаторного железа
Магнитные характеристики магнитопровода и трансформатора в целом определяются:
- объемом железа;
- и его свойствами.
На второй параметр мы особо повлиять не можем, ибо используем то железо от старого трансформатора, которое попало под руку. Поэтому применяем самую простую усредненную методику, не особо вдаваясь в сложные коэффициенты, поправки, графики.
Для паяльника мы можем выбрать магнитопровод одной из форм:
- прямоугольника;
- Ш-образный.
Площадь его сечения для каждого случая показана на картинке. Здесь же приведены формулы для расчета.
Выбрав первичную мощность паяльника в ваттах и зная форму магнитопровода вычисляем Qc — площадь сечения по эмпирической формуле.
Определив ее и измерив размер «А» на железе можно рассчитать глубину «В», которую потребуется набрать определенным количеством пластин.
Расчет провода для обмотки катушки
Определение диаметра
По первичной мощности, например, 80 ватт и напряжению 220 вольт не сложно рассчитать ток, который будет протекать по первичной катушке.
Где d — диаметр проволоки в мм, а I — ток в амперах.
Определение числа витков
Используем эмпирическую закономерность, называемую количеством витков на вольт — ω’. Ее вычисляют:
Первичная катушка
Qc уже вычислена раньше. Определив ω’ следует эту величину умножить на 220, ибо у нас в первичной обмотке действует такое напряжение, а не один вольт.
Вторичная катушка
Для цепи подсветки напряжение 4,5 вольта. На него и умножаем полученное значение ω’.
Обе вычисленные величины: диаметр и количество витков усреднены. Ими придется варьировать в небольших пределах с учетом того, что пространство в окне магнитопровода ограничено. Диаметр провода лучше сразу занизить — паяльник работает в кратковременном режиме.
А вот с числом витков поступать следует осторожнее. Они сильно влияют на вольтамперную характеристику паяльника и общую картину нагрева жала.
Силовая катушка делается двумя витками.
Сборка паяльника
Каркас обмотки
Обычную катушку для намотки провода можно сделать из трансформаторного картона или даже от обычных коробок. Только лучше выбирать плотный материал.
Внутри каркаса должны поместиться все пластины железа, а между их полостями снаружи следует уложить витки провода. Все обмотки между собой изолируют лакотканью или бумагой. Первичная и вторичные обмотки отделяются гальванической развязкой.
Силовая обмотка
Ее потребуется выгнуть из медной шинки. Такую работу поможет выполнить металлический шаблон из куска металла по габаритам полости каркаса для железа. Работу выполняют в слесарных тисках аккуратными ударами молотка по заготовке.
На картинке показана последовательность выгиба, начатая с одного конца шинки. Несколько проще выполнять ее одновременно с середины обмотки.
Когда шинка выгнута, то ее витки изолируют между собой полоской бумаги, а затем размещают внутри картонного каркаса. Останется намотать остальные обмотки, обеспечив их изоляцию, и надеть железные пластины, создав их плотное прилегание с минимально возможными зазорами.
Перед пробным включением необходимо собранного трансформатора чтобы выявить ошибки, которые могут привести к короткому замыканию в первичной сети. Также убедитесь в работоспособности , защищающего вашу электропроводку.
Важно замерить сопротивление созданной изоляции относительно металлического корпуса паяльника мегаомметром, через которую могут возникать токи утечек при неправильной сборке. За ним надо периодически следить, а лучше — сразу в квартирном щитке установить .
Способы улучшения работоспособности паяльника
Если в процессе пайки паяльник перегревает жало или на способен его довести до нормальной температуры, то можно подкорректировать его работу изменением толщины медного провода, используемого для наконечника.
Более тонкий проводник будет быстрее разогреваться, а толстый — дольше служить.
Оптимальное поперечное сечение меди для наконечника — 2,5 мм кв. С этой величины и начинают испытания паяльника.
Заканчивая статью предлагаю по ее теме посмотреть полезный видеоролик по приемам пайки для новичков и не только владельца CHIP’n’BASS.
(16 голосов, в среднем: 4.9 из 5)
Два способа сделать импульсный паяльный пистолет
Паяльник является одним из основных инструментов, применяемых мастерами-электронщиками в своей работе. В процессе ремонта электронных схем собственно пайка занимает относительно небольшие промежутки времени.
При этом паяльник остаётся включенным и длительное время бесполезно излучает тепло. В таких случаях может оказаться весьма удобным простой импульсный паяльник, экономящий электроэнергию.
Отличительные качества
Импульсный паяльник имеет некоторые отличия от традиционных устройств, применяемых для пайки:
- работа в импульсном режиме, только при нажатой кнопке;
- быстрый разогрев до рабочей температуры, время которого не превышает нескольких секунд;
- жало импульсного паяльника представляет собой проводник, нагреваемый протекающим по нему током.
Обычный электропаяльник является прибором, обладающим существенной инерцией. Его жало изготавливается из медного прутка. Нагрев осуществляется контактным способом, путём теплопередачи от нихромовой спирали, нагреваемой электрическим током.
Нагрев такого прибора может длиться несколько минут, что естественно доставляет неудобства. По этой причине такие паяльники не выключают.
Импульсные паяльники выполняются в форме пистолетов, имеющих кнопку включения, расположенную в районе курка. На конце «ствола» располагается петля из медной проволоки, играющая роль жала импульсного паяльника.
Для удобства осуществления пайки, возле жала обычно располагается подсветка, включающаяся при нажатии кнопки включения. Роль подсветки в старых моделях импульсных паяльников играла низковольтная лампочка накаливания, в современных моделях используются светодиоды.
Два типа блоков питания
Внутри корпуса находится блок питания устройства, обеспечивающий ток накала и питание подсветки. Конструкции блоков питания бывают двух типов.
Первый тип – это трансформаторный паяльник. Схема такого блока весьма проста. Внутри его корпуса установлен обычный понижающий трансформатор, рассчитанный на работу от сети 220 вольт.
Трансформатор имеет две вторичные обмотки. Одна из них питает лампу или светодиод подсветки. Вторая является силовой, по ней протекает ток накала жала. Силовая обмотка содержит 1-2 витка, сделаннных медной шиной или толстым проводом. В конце «ствола» пистолета эта обмотка надёжно соединяется с проволочной петлёй, служащей жалом паяльника.
Курок пистолета осуществляет импульсное подключение первичной обмотки трансформатора к сети. При этом вторичная силовая обмотка, работая в режиме короткого замыкания, производит быстрый разогрев рабочей части.
Второй тип импульсных паяльных приборов содержит преобразователь высокой частоты. Такая схема, безусловно, сложнее предыдущей, но за счёт применения высокочастотного трансформатора, позволяет существенно снизить вес и габариты изделия.
Изготовление по трансформаторной схеме
Как уже было отмечено выше, электрическая схема трансформаторного устроства очень проста. Главными задачами, которые необходимо решить при изготовлении импульсного паяльника из трансформатора, – это найти подходящий трансформатор, пистолетную рукоятку с кнопкой и всё это скомпоновать.
Что касается трансформатора – подойдёт любой мощностью 50-100 Ватт. Если под рукой ничего такого нет, можно приобрести или снять со старого светильника трансформатор, использующийся в китайских люстрах для питания галогенных ламп на 12 Вольт.
Вторичную обмотку нужно аккуратно демонтировать, не повредив первичную. Вместо неё наматывается один виток шиной достаточного сечения. Здесь важно подобрать такой проводник, который пройдёт в окно магнитопровода трансформатора. Шина должна доходить до конца «ствола», где её нужно соединить с медной петлёй – жалом.
Расположить трансформатор можно либо в рукоятке, либо на линии «ствола». По возможности следует располагать трансформатор как можно ближе к жалу, так как по вторичной обмотке будет проходить значительный ток, и этот виток лучше сделать коротким.
Схема с высокочастотным преобразователем
Для изготовления самодельного импульсного паяльника второго типа необходимо собрать схему преобразователя частоты. Эта задача представляет определённую сложность, требует некоторой квалификации, и скорее всего игра бы не стоила свеч, если бы не одно обстоятельство.
Подходящий готовый преобразователь имеется в электронном балласте, который можно извлечь из энергосберегающей лампы или люминесцентного светильника.
Переделка внутренней схемы электронного балласта минимальна. Нужно замкнуть между собой проводники, питающие газоразрядную лампу. После этого остаётся только дополнить импульсный трансформатор устройства вторичной обмоткой из одного витка толстого провода. Всё просто, но не совсем.
На штатном трансформаторе, которым снабжена электронная пускорегулирующая аппаратура люминесцентных ламп, это сделать не удастся. Дело в том, что этот трансформатор весьма мал, и никакой провод внутрь его кольца не просунуть.
Выход один. Нужно найти ферритовое кольцо большего типоразмера и намотать на неё первичную обмотку, не забывая прокладывать между слоями изоляцию из лакоткани. Через оставшееся в середине кольца отверстие нужно пропустить один виток провода, который будет служить вторичной обмоткой.
Принцип компоновки тот же, что и в предыдущей конструкции. Трансформатор (а значит, и вся плата преобразователя) должен быть расположен как можно ближе к проволочному жалу. Кнопка, как и в предыдущем случае, должна включать подачу сетевого напряжения, в данной схеме – на плату преобразователя.
Преимущества и недостатки
Несколько слов о достоинствах и недостатках этих конструкций. Итак, в активе имеем следующие положительные качества:
- импульсный паяльник пистолет удобно держать в руке, кнопка включения находится под указательным пальцем;
- быстрый разогрев паяльника позволяет держать его отключенным, производя включение только по необходимости, что экономит электроэнергию;
- имеющаяся подсветка создаёт дополнительные удобства при пайке.
Имеются некоторые недостатки, проявляющиеся в работе импульсных устройств. Один из них связан с напряжённым режимом работы жал таких паяльников. Дело в том, что от величины сечения петли жала зависит скорость нагрева.
Если брать проволоку большого сечения, время разогрева, да и величина требуемого тока, увеличивается. Более тонкая проволока греется быстрее, однако и быстрее сгорает.
В отличие от обычного паяльника, жало импульсного прибора служит гораздо меньше. По этой причине в конструкциях следует предусматривать возможность лёгкой замены этого элемента.
Импульсный паяльник своими руками
В первую очередь необходимо обратить внимание на очень важный момент — импульсный паяльник нельзя использовать для пайки низковольтных микросхем, имеющих МОП структуру, а также боящихся статики элементов, поскольку они могут выйти из строя.
Отличия от обычного паяльника
У импульсного паяльника основные отличия от обычного заключаются в следующем:
- в качестве нагревательного элемента выступает вторичная обмотка трансформатора (собственно, это и есть причина, ограничивающая применение данного типа паяльников при пайке некоторых видов электронного оборудования);
- быстрый нагрев жала до рабочей температуры;
- низкая потребляемая мощность;
- возможность управлять мощностью (у некоторых моделей).
Делаем самодельный электропаяльник импульсного типа
Для изготовления импульсного паяльника своими руками есть две мотивационные причины:
- низкое качество заполонившей наш рынок китайской продукции;
- высокая стоимость паяльников таких известных брендов как: Blp, Ersa, HS, Intertool, Multisprint и т.д.
Сделать самодельный паяльник пистолет импульсного типа не так сложно, как может показаться. В качестве примера рассмотрим три варианта, начнем с самого простого.
Инструкция по изготовлению простейшего паяльника импульсного типа.
На рисунке ниже показана схема импульсного паяльника из маломощного трансформатора. К первичной обмотке подключается источник питания, к вторичной жало паяльника и лампа индикации работы. Простота исполнения обеспечивает высокую надежность, такому паяльнику нестрашны броски напряжения.

Такую реализацию имеют многие отечественные модели паяльников, например: Зубр, Сигма (Sigma) и Светозар. Как видите, все очень просто, нам понадобится только немного изменить обычный силовой трансформатор, который можно снять со старой электротехники. В первую очередь необходимо разобрать трансформатор и снять обмотку. Старайтесь делать это аккуратно, поскольку провод первичной обмотки нам еще пригодится.

Уменьшаем размер катушки (чтобы поместилась вторичная обмотка)

При помощи специального станка или вручную наматываем первичную обмотку, она должна содержать 1300 витков (можно использовать смотанный провод). Вторичную обмотку делаем из одного витка медной шины (в нашем случае 7х3 мм).

Для изоляции вторичной обмотки можно использовать термоусадку или стеклоткань.

После того как трансформатор собран, можно приступить к изготовлению рукояти. Ее можно сделать из любого диэлектрика (в нашем случае использовалось дерево). Форма также непринципиальна, главное, чтобы она была удобной.
Видео: Импульсный паяльник своими руками.
Из медной проволоки диаметром 2-3 мм делаем жало и прикрепляем его на концы медной шины.

В результате мы получаем импульсный паяльник, надежность которого не уступает продукции Эпси, Toolex, Topex, ZD и других известных производителей, правда, в нашей модели отсутствует регулятор мощности.

Перечислим основные материалы, которые нам понадобились для изготовления паяльника:
- силовой трансформатор;
- медная шина;
- медная проволока для жала;
- материал для рукояти.
Как видите, можно использовать практически подручные материалы, соответственно, собрать паяльник импульсного типа обойдется значительно дешевле, чем купить готовые модели NG, PK-SC, Rexant или RT, не говоря уже о профессиональных инструментах Weller и Stern.
Правда, у данной реализации есть серьезный недостаток – высокая потребляемая мощность. Поэтому рассмотрим более элегантные решения, позволяющие справиться с этой проблемой, в частности, изготовление импульсного паяльника на базе адаптера для галогенных ламп или из энергосберегающей лампы.
Стандартный адаптер необходимо незначительно переделать, а именно, добавить одну обмотку, на приведенной ниже схеме она обозначена 4.

Обмотку можно сделать из одного-двух витков оплетки, снятой со стандартного телевизионного кабеля. Поскольку намотать ее, не разбирая трансформатор, будет проблематично, выпаиваем его.

После добавления обмотки трансформатор устанавливается на место, а ее концы припаиваются к жалу.

В нашем случае использовался корпус и жало от сломанного паяльника неизвестного китайского производителя. В результате мы получаем паяльник с небольшой потребляемой мощностью. Единственный недостаток такого паяльника – нельзя регулировать мощность, но учитывая себестоимость, он — неплохая альтернатива Sting, Sturm и другим паяльникам известных брендов.
Паяльник на базе энергосберегающей лампы
Устройство, представляющее собой энергосберегающую лампу, — это практически готовый импульсный блок питания, и на его базе не составит труда сделать паяльник. Для этого потребуется внести в схему незначительные изменения.

В качестве примере приведена схема энергосберегающей лампы на 25Вт, выпускаемая под брендом Vitoone.
Когда удалены все отмеченные красным элементы, необходимо точки А и А` соединить перемычкой (это как раз те места, к которым подключается колба лампы). После этого необходимо домотать на трансформатор дополнительную обмотку, данный процесс практически ничем не отличается от переделки адаптера.
В некоторых моделях ламп размеры трансформатора не позволят домотать дополнительную обмотку, в этом случае выйти из затруднительного положения можно, используя дополнительный трансформатор, места подключения его первичной обмотки отмечены красными линиями.

Заметим, такой паяльник будет малогабаритный и легкий.
Чтобы вы смогли убедиться, в том, что сделать паяльник дешевле, чем приобрести его, приведем обзор стоимости в различных городах России и СНГ.
Обзор цен
При составлении таблицы рассматривались розничные цены на относительно недорогой паяльник Weller 8100 UC, стоимость моделей неизвестных китайских производителей не учитывалась, как и цена доставки.
| Город | Стоимость, USD | Город | Стоимость, USD |
| Днепропетровск | от 24,8 | СПб | от 24 |
| Донецк | от 24,8 | Минск | от 26 |
| Краснодар | от 25,4 | Москва | от 24 |
Как видно из таблицы, цена на этот электрический импульсный паяльник в различных городах России и стран СНГ не сильно различается, такой результат объясняется большим количеством магазинов, торгующих через интернет.
Импульсный паяльник своими руками
Автор: Игорь
Дата: 30.03.2018
- Статья
- Фото
- Видео
Некоторые модели импульсных паяльников может показаться рядовым пользователя слишком дорогим. Бюджетные варианты многие считают некачественными, поэтому иногда люди решаются сделать инструмент самостоятельно. Импульсный паяльник своими руками вполне возможно сделать, если иметь все необходимые инструменты и опыт в подобных делах. Не стоит рассчитывать, что по техническим характеристикам он будет соответствовать покупным моделям, а по удобству их превосходить, но благодаря относительно простому устройств, функциональную часть можно скопировать.
Принцип работы 
Если кто-то планирует сделать электронный паяльник самостоятельно, то принцип его работы должен совпадать с оригинальным изделием. Точность соблюдения параметров тут не имеет большого значения. Главное, чтобы самодельный импульсный паяльник работал, как и покупной, а также выполнял те же функции.
В дежурном режиме основной принцип работы основывается на том, что генератор в микросхеме устройства может функционировать прерывисто. Микросхема подает импульсы на трансформатор. В то же время сам трансформатор подает напряжение на конденсатор и диодный мост. По этой схеме оно достигает жала паяльника, но напряжения еще не достаточно для начала разогрева до нужной температуры. Он находится только в подогретом состоянии в «ждущем режиме».
Схема импульсного паяльника должна содержать в себе специальный переключатель, который и создает особенность работы устройства. При нажатии кнопки, паяльник переходит в рабочий режим. Здесь срабатывает емкость из нескольких конденсаторов, которая суммируется. Благодаря этому генератор начинает работать на понижение частоты до того момента, когда трансформатор полностью не насытится. После этого мощность импульсом подается в жало, которое моментально разогревается.
Материалы и инструменты для изготовления паяльника своими руками 
Даже для самостоятельного производства требуются базовые элементы, без которых никак не обойтись во время подготовки и непосредственного создания изделия. Простейший импульсный паяльник можно сделать при помощи следующих компонентов:
- Теплостойкий материал для создания рукояти инструмента;
- Медная проволока, которая будет выполнять функцию жала (один конец желательно заточить в нужную форму);
- Трансформатор, для создания нужного напряжения;
- Медная шина.
При создании импульсного паяльника своими руками, простая схема является не единственным вариантом. Помимо этого есть и другие варианты производства, основанные на использовании подручных средств.
Импульсный паяльник из лампы экономки 
Многие специалисты уверяют, что создать импульсный паяльник из энергосберегающей лампы своими руками оказывается очень просто. Это утверждение основано на том, что лампа экономка является готовым блоком питания для импульсных инструментов. Чтобы сделать из всего этого рабочий инструмент, потребуется немного преобразить схему.
Блок питания для паяльника из экономки
На схеме указаны детали, которые потребуется устранить из нее:
Схема без изменений
На примере показана энергосберегающая лампа мощностью в 25 Вт. После удаления выделенных красным частей, контакты нужно соединить перемычкой. После этого процесса на трансформатор доматывается обмотка. Если в конкретной модели лампы на трансформатор не удается добавить обмотку, то его можно заменить на другой или поставить дополнительный трансформатор.
На схеме цветом выделено место подключения первичной обмотки:
Схема с подключением первичной обмотки
Далее ко всему этому подключается нагревательный элемент с жалом, после чего уже можно приступать к тестированию инструмента. Это один из самых простых способов, как самому сделать импульсный паяльник, чтобы он получился легким и компактным.
Импульсный паяльник из китайского трансформатора 
Для опытных мастеров сделать импульсный паяльник из электронного трансформатора, который можно найти во многих китайских изделиях, также не составит труда.
Конечный результат паяльника своими руками
В отличие от других устройств, здесь часто встречается Ш-образный сердечник. На него не всегда удобно наматывать обмотку, так что порой его нужно предварительно выпаять и разобрать. Для паяльника подойдет обмотка из одного витка, которая выполнена проводом сечение около 6 мм. Чтобы сделать шину, пригодится экран от телевизионного кабеля. При таком количестве витков обмотка должна получить дополнительную стойкость. Чтобы он оставалась на месте, по бокам сердечника можно сделать картонные вставки. В схеме нет теплоотводов и прочих лишних вещей, что делает устройство максимально легким и простым в использовании. Здесь хорошо проявляется тепловыделение, так как концы шины запаиваются к держателю.
Для укрепления платы электронного трансформатора подойдет обыкновенный силикон, без использования каких-либо дополнительных приспособлений. Схема данного устройства выглядит следующим образом:
Схема паяльника на электронном трансформаторе
В схеме применяется стандартный трансформатор, который обладает стабильной работой. Все базовые обмотки ключей намотаны на него. При работе обмотка не нагревается, но при длительном сроке эксплуатации жало может прогревать обмотку, так что стоит выбирать для нее материалы со слабой проводимостью тепла. В среднем, прогревание жала у самодельных моделей, сделанных по такому типу, происходит за 5 секунд.
Какой паяльник эффективнее? 
Для пользователей первоочередным фактором важности должна быть эффективность работы. Становится понятно, что импульсный паяльник на 220В своими руками вполне возможно сделать. Он будет нормально работать и выполнять свои функции, а также обойдется в несколько раз дешевле покупного. У него могут отсутствовать определенные функции, которые есть у покупных вариантов. Естественно, что каждая схема создания инструментов своими руками наделяет его особыми свойствами, но практически все из них не дотягивают даже до бюджетных моделей.
Любой специалист может с уверенностью заявить, что покупные модели, особенно в профессиональном сегменте, намного эффективнее самодельных.
В них присутствует точность соблюдения параметров мощности, имеются регуляторы, удобный безопасный корпус и прочие особенности.»
Если сравнивать эффективность самодельных вариантов, то здесь уже будет играть роль не только выбранная схема, но и качество подобранных материалов. Оценить преимущества каждого варианта, без конкретных примеров, достаточно сложно.
Техника безопасности 
Рассматривая варианты, как сделать импульсный паяльник своими руками, не стоит забывать о безопасности. Все работы по разбору старых устройств и сборке новых по схеме должны проводиться при отключенных от сети устройствах. Это первое элементарное правило. При работе с горячими материалами нужно соблюдать правила пожарной безопасности и убрать все легковоспламеняющиеся предметы. Все детали, с которыми соприкасается человек, должны быть заизолированы и выполненными из не проводящих ток термостойких материалов
Заключение 
Несмотря на возможность создавать импульсные паяльники самостоятельно из подручных средств, намного проще и безопаснее обзавестись обыкновенной моделью, купленной в магазине. Самодельные паяльники имеют ограниченную сферу применения. Если для монтажных работ они вполне подойдут, то для более серьезных масштабных процедур потребуется использовать профессиональный инструмент.
Импульсный паяльник своими руками: отличия от обычного

- Импульсный паяльник: устройство прибора
- Паяльник своими руками: простые схемы сборки
- «Момент» из лампы-экономки
- Из китайского трансформатора
Импульсный паяльник: устройство прибора
Импульсный паяльник необходим для монтажа (демонтажа) элементов электротехнических и электронных изделий. Нагревательным элементом является жало, которое изготовлено из медной проволоки (диаметр 1−3 мм) с покрытием иными металлами. Разогрев жала происходит за счет пропускания через него тока низкого напряжения. Паяльник потребляет немного электроэнергии, т. к. ток через жало проходит исключительно во время пайки. Устройство имеет преобразователь сетевого напряжения с частотой 18−40 кГц. Вторичная (силовая) обмотка соединяется с токосъемниками жала.
Основное отличие импульсного от обычного паяльника — то, что его не нужно всегда держать включенным для поддержания температуры. Нагревание жала осуществляется в течение нескольких секунд. Вот именно из-за этого устройство большую часть времени не расходует электричество.
Разновидности паяльников:
- Индукционный;
- Керамический;
- Импульсный;
- Аккумуляторный.
Паяльник своими руками: простые схемы сборки
Перед изготовлением паяльника своими руками следует определить, для чего конкретно он будет применяться и какие материалы имеются дома.
«Момент» из лампы-экономки
Составные части устройства:
Преобразователь от энергосберегающей лампы (мощность 40 Вт);
- Трансформатор;
- Медная проволока;
- Корпус.
Характеристики преобразователя подходят для паяльника средней мощности. Безопасность устройства усиливается за счет штатного предохранителя и контроля перегрева на терморезисторе. Схема выходит очень компактной, и ее можно размещать в любом корпусе.
Трансформатор делается самостоятельно. Можно использовать ферритовое кольцо от сломанного электро-трансформатора. Первичную обмотку необходимо мотать из провода 0,5 мм, количество витков равно 100−120. А силовую делать из проволоки сечением от 3 до 3,5 кв. мм. Сделать нужно один виток. К ней крепим жало из нихромовой или медной проволки (1,5 — 2 мм). Толщина последней обмотки должна быть больше толщины жала. Далее, нужно придумать корпус устройству, сделать выключатель, и прибор готов.
Из китайского трансформатора
Для изготовления нужен либо исправный блок питания на двенадцать вольт, либо с перегоревшей вторичной обмоткой. Вполне подойдет любое китайское устройство.
Необходимо извлечь из корпуса схему, проверить исправность деталей. Преобразователь не трогаем, т. к. потребуется лишь изменить внешний вид трансформатора. Далее, удаляем вторичную обмотку, изготавливаем новую из медной проволоки (сечение должно быть 1,5−3 кв. мм). При маленьком сечении проволоку складываем вдвое. Важно общее сечение, которое будет не меньше трех квадратов. Обмотка равна одному неполному витку. Затем, осторожно продеваем ее в корпус трансформатора, первым делом согнув, как шпильку для волос. Трансформатор припаивается к плате управления, а силовую обмотку необходимо зафиксировать диэлектрическим клеем (к примеру, холодной сваркой). Далее, схему вставляем в корпус.
В качестве ручки может подойти деревянная, от обычного паяльника. Возможны другие варианты, учитывая компактность устройства в целом. В ручку вставляем не фиксируемый выключатель. Работа импульсного прибора основана на коротком замыкании вторичной обмотки, вследствие чего длительный нагрев способен привести к разрушению трансформатора и пожару. В связи с этим недопустим фиксированный пускатель. Далее, нужно собрать устройство полностью и установить зажимы для жала (например, вставки из контактной коробки для проводки). Такой прибор выходит очень компактным и удобным в использовании мелких работ при пайке. Благодаря сменному жалу можно изменять его внешний вид.
Эти варианты являются лишь небольшой долей среди разнообразия схем изготовления импульсных устройств.

- Прибор, преобразующий электричество в высокочастотное напряжение;
- Трансформатор понижающий, рассчитанный только на высокую частоту;
- Вторичная обмотка, которая образует замкнутое кольцо с петлеобразным жалом.
Импульсный паяльник — надежное и экономичное устройство, а при выполнении своими руками еще и практически бесплатное. Да и в большинстве случаев самодельный инструмент сможет собрать даже электрик-новичок, не обладая профессиональными знаниями в работе с радиотехникой.
Поделки своими руками для автолюбителей
Отличный, импульсный паяльник своими руками.
Давно хотел себе сделать импульсный паяльник, чтобы разогревался за считанные секунды, да ещё, чтобы он был и универсальным, то есть его можно было подключать в автомобиле, от зарядного устройства или другого блок питания.
Этот паяльник я сделал на основе трансформатора, то есть первичная обмотка, которая имеет 12 витков, а концы вторичной обмотки являются нагревательным элементом, то есть попросту жалом паяльника.
Итак, что нам потребуется для изготовления этого паяльника.
Медный провод толщиной 2 мм, ферритовый сердечник, 2 резистора на 10 килоом, 2 резистора на 470 ом, 2 полевых транзистора IRFZ44, 2 выпрямительных диодов 1N4007, конденсатор на 22 нф, дроссель 47 мкгн, подходящий разъём, болт и гайка.
Начинаем изготовления паяльника конечно же с трансформатора, на ферритовом кольцеобразном сердечнике наматываем 12 витков медным проводом толщиной 2 мм.
Концы обмотки оставляем сантиметра по 2 и хорошо зачищаем.
Полевые транзисторы в данной схеме желательно поставить на теплоотводы, в моем случаи теплоотводы являются как бы скелетом схемы.
Далее припаиваем остальные детали схемы.
К получившейся конструкции припаиваем конденсатор и выводы обмотки трансформатора.
Находим место под кнопку включения и под разъем, и припаиваем их.
Введите электронную почту и получайте письма с новыми поделками.
Кнопку включения нужно использовать без фиксации, то есть когда кнопка нажата — паяльник работает, кнопку бросаем — паяльник остывает.
Далее, находим приблизительно центр обмотки нашего трансформатора и припаиваем к нему дроссель.
Затем нам нужно сделать вторичную обмотку из проволоки тоже двухмиллиметровой, делаем 2 вывода.
Концы нужно будет зачистить от лака, а с другой стороны делаем кольца под болт.
Берём болт, просовываем одну из проволок, затем шайбу, изоляционное кольцо. Потом просовываем болт в трансформатор и с другой стороны делаем то же самое, стягиваем всё гайкой.
Затем нам понадобится простая скрепка, которую нужно обрезать и придать форму жала.
Эту скрепку через клеммники прикручиваем к выводам, получается отличное жало.
Паяльник практически готов, теперь можно его и испытать.
Подключать паяльник можно от любого блок питания, но стоит учитывать, что чем выше будет напряжение, тем быстрее будет разогрев жала.
Кстати этот паяльник не только можно подключать от блока питания, а можно сделать чтобы он работал и от аккумулятора, то есть набрать из аккумуляторов приблизительно 9 — 12 вольт и смело подключать к ним паяльник.

Паять им одно удовольствие, разогревается за считанные секунды, также и остывает. Осталось только подумать из чего сделать корпус, хотя паять можно и так, но с корпусом конечно же будет выглядеть красивей).
Всем доброго дня и хорошего настроения.
Устройство и работа высокочастотного импульсного паяльника

Виды паяльников
Нагревающийся инструмент, соединяющий специальным припоем из сплавов на основе свинца, олова или меди металлические детали, называется паяльником. Детали, составляющие устройство паяльника, просты и немногочисленны:
- Электрический питающий провод с вилкой.
- Рукоятка.
- Корпусная оболочка, защищающая внутреннюю часть инструмента.
- Нагревательный элемент.
- Стержень.
- Наконечник, или жало.
Для достижения максимального соединения для изготовления жала и стержня используется медь.
Одним из самых распространённых инструментов стал паяльник с нагревателем из нихромовой спирали. У некоторых моделей имеется датчик в виде термопары, отключающий инструмент при достижении рабочей температуры.

Прибор с наконечником, имеющим ферромагнитное покрытие, нагревается наведёнными токами магнитного поля. Это устройство называется индукционным паяльником. Пламя от горения газа через специальную насадку нагревает жало в газовом паяльнике. Это приспособление автономно, и заправка возможна от обычного газового баллончика.
Паяльники небольшой мощности с питанием от аккумулятора также являются мобильными и применяются для ремонта небольших деталей. Ультразвуковые инструменты используются для безфлюсовой пайки на основе припоев, не содержащих свинца.
Устройство с импульсным нагревом
Для того чтобы собрать схему электронного устройства, потребуется пайка. Но компоненты, составляющие содержимое таких приборов, очень малы, и применение простых нагревательных инструментов ограничено. Для этих целей подойдёт импульсный паяльник.
Медная проволока небольшого диаметра, из которой обычно изготовлено его жало, обладает хорошей теплопроводностью, а малая толщина позволяет добраться до самых небольших элементов. Низкое напряжение, которое используется для нагрева, не требует больших затрат на электроэнергию. К тому же она расходуется исключительно в момент проведения паяльной операции.
Основными компонентами такого прибора являются:
- Высокочастотный преобразователь, выдающий ток частоты от 18 до 40 килогерц.
- Понижающий автотрансформатор высокой частоты, на вторичной обмотке которого находятся токоприёмники для установки жала, которое закрепляется к ним винтами для плотного контакта.
- Управляющая схема с микропроцессором.

Небольшая масса и габариты обеспечивают работу с самыми мелкими компонентами микроплат сотовых телефонов и планшетных компьютеров. А если имеется устройство корректировки уровня нагрева, то такой прибор справится и с более крупными объектами, подойдёт и для обычных домашних операций пайки.
Но некоторые меры предосторожности соблюдать необходимо: есть электронные компоненты, негативно реагирующие на напряжение высокой частоты, которое подаётся на жало.
Самодельное оборудование
Мастеров по ремонту электроники очень много, поэтому спрос на импульсные паяльники довольно стабильный. Но всё же некоторые стараются изготовить такой паяльник из электронного трансформатора своими руками. Толкают их на это подобные причины:
- Дороговизна импортного высококачественного оборудования.
- Некачественная продукция китайского происхождения.
Простейший высокочастотный нагреватель
Для человека, немного знакомого с электротехникой, изготовить инструмент несложно. Для этого понадобятся:
- Трансформатор.
- Шинка и проволока из меди.
- Материал для изготовления ручки.
Для начала необходимо найти схему импульсного паяльника. Сделать это несложно с помощью интернета.
Первичная обмотка соединена с питающим элементом, а вторичная — с жалом и сигнальной лампой. Такая простота делает устройство надёжным и неприхотливым к качеству напряжения. Большинство недорогих изделий в своей основе имеют именно такую схему.

Вторичная обмотка представляет собой один виток из медной шины, изолированной стеклотканью или термоусадочной трубкой. К ней будет винтами подсоединяться жало. Ручку можно сделать из любого диэлектрического материала. Это может быть дерево или текстолит. Возможно использование старой рукоятки от ненужного паяльника или другого устройства. Вариантов много.
Ещё один компонент — выключатель, который должен обеспечивать кратковременную подачу напряжения на вторичку. Поэтому нужно приспособление без жёсткой фиксации по принципу: пока нажато — работает. Постоянное присутствие на вторичной обмотке электрического тока ведёт к её разрушению. После того как все компоненты готовы, их нужно аккуратно собрать и закрепить. Такая конструкция позволяет периодически менять наконечник для коррекции толщины пайки.
Прибор из электронного трансформатора

Модернизированная обмотка будет состоять из двух или трёх витков. А также необходима рукоятка, кнопка без удержания во включённом положении и лампочка для индикации. Всё это подбирается из имеющихся под рукой компонентов. Жало такого паяльника нагревается в один момент, однако временем постоянного накаливания злоупотреблять не следует.
Изготовление жала
В этом качестве используется медная проволока, подсоединённая к держателям на вторичной обмотке. Толщину подбирают экспериментальным методом, ориентируясь на скорость нагрева. Начинают подбор с провода сечением 1−2 квадрата. Здесь важно найти золотую середину: слишком толстое жало будет медленнее нагреваться, а тонкое — быстрее изнашиваться. Оптимальное время накаливания наконечника составляет от 4 до 8 секунд.
Увеличение диаметра жала ведёт к возрастанию потребляемой электропаяльником мощности и увеличению нагрева силовой обмотки. Поэтому подбор диаметра наконечника нужно проводить тщательно, с каждым новым размером проведя несколько паек. Неправильный выбор может привести к возгоранию всей конструкции.
Различия между аппаратами

Минусом в использовании импульсного инструмента стало постоянное нахождение жала под напряжением, что небезопасно при работе с микроэлементами, боящимися статического электричества.
Приспособление Sting
Этот паяльник задумывался ещё в советские годы, и предшественниками его стали модели Момент и Искра. Он позволяет работать на 10 уровнях мощности как с мелкими деталями, так и с большими. Нагрев до температуры пайки моментальный — полторы-две секунды. Рабочий цикл длится около 3,5 секунд. Защита от скачков напряжения обеспечивается встроенным стабилизатором. Составляющие детали:
- Микропроцессорный контроллер.
- Понизительный высокочастотный трансформатор.
- Стабилизатор напряжения.

Защита от перегрева функционирует таким образом: через 20 секунд после включения подача напряжения прекращается, для последующего начала нагрева надо убрать палец с кнопки и нажать ещё раз.
Профессиональная работа с микросхемами требует надёжного оснащения. Что выбрать, самодельное устройство или дорогой фирменный паяльник, каждый решает самостоятельно по мере необходимости и наличия финансов.
Originally posted 2018-04-18 12:17:13.
Стандартный паяльник имеет нагревающее устройство, которое состоит из проволоки из нихрома. Теплота от этой проволоки выделяется на наконечник из меди. Даже в домашних условиях легко . Единственный минус его заключается в том, что надо долго ждать, пока он нагреется до нужной температуры. Но в импульсном паяльнике такой недостаток отсутствует. Такое наименование он получил потому, что его жало нагревается примерно за 5 секунд и даже быстрее. Чаще всего жало паяльника изготавливается из кусочка изогнутой меди, которая имеет диаметр в 1 или 2 миллиметра.
Жало импульсного паяльника нагревается всего за 5 секунд.
Импульсный паяльник и его изготовление своими руками
Схема, по которой он устроен, гораздо сложнее обычного. Чтобы изготовить такой паяльник своими руками, нужен трансформатор электронного типа.
К нему подключается несколько галогеновых ламп, которые имеют выходное напряжение 12 вольт. Затем этому трансформатору нужна доработка. Ее суть в том, что требуется удаление вторичной обмотки и дополнительная намотка в виде 1-2 витков провода из меди толщиной в 1 миллиметр. Готовую, уже измененную обмотку помещают под корпус, который с виду похож на пистолет с курком. С помощью этого курка будет включаться устройство для пайки. Еще одно изменение – на место, где находится ствол полученного пистолета, помещается стойка диэлектрического типа, с прикрепленной к ней скобе из меди, которая получила название «жало». Такая скоба похожа на медицинский пинцет, с напряжением, которое подводится к его краям через выключатель с кнопкой. Чтобы модифицировать полученный инструмент, к нему подключается лампочка светодиодного типа.
С помощью светильного прибора будет гораздо легче паять. Во время использования такого инструмента нужно быть внимательным к одной вещи. Не стоит держать слишком долго в положении “включено” жало, в котором идет нагрев. Это поможет избежать поломки его электросхемы.
Составляющие импульсного паяльника:
- трансформатор электронного типа;
- галогеновые лампочки;
- наконечник из меди;
- светодиоды.
Вернуться к оглавлению
Самостоятельное изготовление микросхемного паяльника
Отличие микросхемных паяльников от устройств иного типа состоит в том, что в нем допуск к перегреву его электронной составляющей напрочь отсутствует.
Единственное, необходимо присутствие специальных приспособлений для защиты, которые оберегают микросхемы от поломки. В таких паяльниках устройство, которое выступает в роли блока для питания, лучше всего применять следующее. Оно должно иметь регулируемое напряжение выхода, имеющее величину от 0 до 15 вольт. Элемент, который будет вызывать нагревание, может быть резистором МЛТ, имеющим номинал порядка 8 Ом и мощность 0,5 Ватт, иногда для этого используют ультразвук.
Чтобы сделать такой резистор, нужно удалить одну ногу и в месте, где она крепится, сделать отверстие (с помощью сверления), имеющее толщину 1,1 миллиметр. Чтобы сохранить безопасность, нужно куском слюды создать защиту его торца от прикосновения с внутренней полостью чаши резистора, когда вставляется жало. Таким образом получается паяльник для микросхем. Уже “модифицированный” паяльник лучше всего прикрепить на торце его корпуса любой поломанной ручкой, в которой закончился стержень. Это делается с помощью специального текстолита, имеющего две стороны, или монтажной планочкой. Благодаря этому напряжение на нагреватель резисторного типа выдает подачу от блока для питания. Инструмент готов.
Составляющие микросхемного аналога:
- резистор (блок питания);
- средства для защиты от поломки;
- корпус из шариковой ручки;
- светодиоды.
Таким образом, учитывая все вышеописанное, можно в домашних условиях изготовить паяльник своими руками, как и импульсный, так и для микросхем.
Все больше приспособлений для работы радиолюбитель изготавливают самостоятельно. Импульсный паяльник не стал исключением. Его можно изготовить своими руками.
Радиолюбители со стажем хорошо помнят отечественный импульсный паяльник мгновенного нагрева «Момент» с лампочкой у нагревательного элемента.
Эта технология не забыта и сегодня. В магазинах радиотоваров можно купить паяльный пистолет за разумные деньги. А что если бесплатно? Запросто! Собрать такое устройство можно из элементарных деталей, которые есть в мастерской любого домашнего самоделкина.
Для начала рассмотрим устройство паяльника, работающего по импульсному принципу
Рабочее жало представляет собой кусочек медной проволоки диаметром 1-3 мм (в зависимости от деталей, которые надо паять). Разогрев рабочего наконечника производится за счет пропускания через него тока большой величины при минимальном рабочем напряжении.
Принцип короткого замыкания, или точечной сварки. Еще один элемент конструкции – преобразователь сетевого напряжения 50 Гц в высокочастотное, с частотой в десятки килогерц. Вторичная обмотка соединена с токосъемниками рабочего жала.
Прибор довольно экономичен. Главным образом по причине кратковременного использования. Главное отличие от обычного паяльника – его не нужно постоянно держать включенным, для поддержания рабочей температуры. Нагрев жала происходит в течение нескольких секунд.
Поэтому большую часть времени прибор не расходует электроэнергию.
Как самостоятельно изготовить паяльник «Момент» из лампы-экономки
Необходимо найти составные части б/у, от старых домашних электроприборов:
- Преобразователь (балласт) от лампы дневного света. Достаточно мощности 40 Вт;
- Рабочий трансформатор;
- Медная проволока 2-3 мм диаметром;
Корпус, точнее технология изготовления не принципиальна.
Схема устройства:
Фактически все, что мы видим на принципиальной схеме левее трансформатора Tr1 – входит в состав балласта от энергосберегающей лампы. Устройство комплектное, переделывать его или менять компоненты не требуется.
Характеристики преобразователя вполне подходят для импульсного паяльника средней мощности. Безопасность конструкции усиливает штатный предохранитель и контроль перегрева не терморезисторе.
Схема получается компактной, ее можно разместить в любом корпусе.
Рабочий трансформатор изготавливается самостоятельно. Для этого подойдет ферритовое кольцо от сломанного электронного трансформатора. Размер должен быть достаточным для размещения обмоток. Первичку мотаем из провода 0,5 мм. Количество витков 100-120.
Вторичная (силовая) обмотка делается из проволоки сечением 3-3,5 квадрата. Делаем один виток. Непосредственно к ней крепится жало паяльника из медной или нихромовой проволоки 1,5 – 2 мм.
ВАЖНО! Толщина вторичной обмотки должна быть больше, чем толщина жала.
Импульсный паяльник из энергосберегающей лампы готов. Остается придумать для него удобный корпус, установить выключатель, и можно оперативно заниматься ремонтом электроприборов.
Импульсный паяльник из китайского трансформатора
Необходимо найти исправный, или с перегоревшей вторичной обмоткой импульсный блок питания на 12 вольт. Подойдет любое китайское устройство, с более-менее адекватными комплектующими.
Извлекаем схему из корпуса, проверяем исправность деталей и монтажа. Преобразователь оставляем нетронутым, для переделки потребуется изменить лишь конфигурацию трансформатора.
Аккуратно удаляем вторичную обмотку трансформатора. Для изготовления новой, нам понадобится медная проволока сечением 1,5 – 3 квадратных мм. Если сечение маленькое – складываем проволоку вдвое. Ничего страшного в таком решении нет, нам важно общее сечение, оно должно быть не менее 3 квадратов.
Обмотка состоит из одного неполного витка. Аккуратно продеваем полученную обмотку в корпус трансформатора, предварительно согнув ее по принципу шпильки для волос.
Трансформатор припаиваем обратно к плате управления, новую вторичную обмотку фиксируем любым диэлектрическим клеем, например – холодной сваркой.
Самое главное техника безопасности при работе с паяльником, поэтому схему возвращаем обратно в корпус.
В качестве ручки прекрасно подойдет деревянная, от обычного паяльника. Возможны варианты, учитывая общую компактность устройства. В ручку устанавливаем не фиксируемый выключатель.
ВАЖНО! Работа импульсного паяльника основана на коротком замыкании вторичной обмотки, продолжительный нагрев может привести к пожару и разрушению трансформатора.
Поэтому фиксируемый пускатель недопустим.
Собираем прибор полностью, остается установить фиксаторы для жала.
В качестве зажимов можно использовать вставки из соединительной контактной коробки для электропроводки.
Паяльник получается компактным, его удобно использовать для мелких паяльных работ. Сменное жало позволяет менять его конфигурацию.
Вывод
Два рассмотренных варианта – лишь небольшая толика из разнообразных схем изготовления подобных устройств.
Главное – понимать принцип работы:
- Преобразователь напряжения в высокочастотное (задающая часть);
- Понижающий трансформатор, рассчитанный на высокую частоту;
- Силовая обмотка, образующая замкнутое кольцо с петлеобразным рабочим жалом.
А в заключении видео, в котором все подробно показано и рассказано как можно еще сделать импульсный паяльник
Устройство надежное, экономное, и, как выяснилось – практически бесплатное.
Паяльник своими руками является неплохой альтернативой дорогим магазинным аналогам. Правильно сконструированное изделие справится со всеми задачами, с которыми вы можете столкнуться в повседневной жизнедеятельности (восстановление отлетевших контактов, пайка проводов при их удлинении и т.п.).
Рисунок 1. Схема устройства простого паяльника.
На современном рынке электроинструментов паяльники представлены в широком ассортименте. Это могут быть как отечественные, так и зарубежные модели, которые отличаются между собой не только стоимостью, но также конструкцией и принципом действия. Поэтому, перед тем как приступить к сборке самодельного паяльника, необходимо рассмотреть классификацию данного инструмента и разобраться в принципе функционирования каждого вида. Обладая этими знаниями, вы сможете смастерить функциональное изделие, с которым будет работать не только удобно, но и безопасно.
Разновидности бытовых паяльников
Паяльник – это электрический инструмент, который предназначен для соединения между собой металлических элементов с помощью припоя. В качестве припоя используются металлические сплавы на основе меди, олова, свинца и т.п.
Самый простой паяльник состоит из следующих элементов (рис. 1):
Рисунок 2. Схема мини-паяльника с нихромовым нагревательным элементом.
- жало;
- стержень;
- нагреватель;
- корпус;
- ручка;
- электрошнур с вилкой.
Стержень и жало изготавливаются из красной меди. Это обусловлено тем, что данный материал имеет высокую теплопроводность, благодаря чему тепло от нагревательного элемента (нихромной спиралевидной нити) беспрепятственно передается припою, в результате и осуществляется пайка металла.
Кроме инструмента со спиралевидным нагревательным элементом (ЭПСН), также существуют и другие виды паяльников, среди которых наиболее популярными являются:
- Индукционный. Принцип его функционирования основан на индукторном элементе. Вокруг ферромагнитного сердечника с помощью катушки индуктивности образуется магнитное поле, которое приводит к нагреву наконечника.
- Керамический. В этом инструменте рабочим элементом выступает керамический стержень, который нагревается при подведении к нему электрического тока. Изделия из керамики характеризуются высокой эффективностью, быстрым разогревом жала, возможностью регулировки выходной температуры и долговечностью.
- Импульсный. Такой паяльник внешне напоминает пистолет, который включается в работу посредством удержания в нажатом положении пусковой кнопки. К основному преимуществу импульсного инструмента следует отнести практически мгновенный разогрев жала (в течение 4-6 с).
- Аккумуляторный. В качестве источника питания применяется аккумулятор. Мощность подобного изделия составляет около 16 Вт, поэтому им можно паять только несложные электронные элементы.
Мини-паяльник своими руками
Рисунок 3. Импульсный паяльник предназначен для выполнения несложных работ по сборке электронных микросхем.
Чтобы сделать самому миниатюрный паяльник для работы с микросхемами, необходимо приготовить следующие инструменты и материалы:
- источник питания напряжением 12 В или трансформатор;
- источник тепла (газовая или электрическая печь);
- нихромовая проволока толщиной 0,2 мм и длиной 30-35 см;
- медная проволока с сечением 1,5 мм и длиной 3,5-4,5 см;
- металлическая трубка;
- пластмассовая рукоятка;
- электрический шнур с вилкой;
- медная фольга;
- силикатный клей;
- тальк.
Схема мини-паяльника с нихромовым нагревательным элементом показана на рис. 2. Первым делом из медной проволоки изготавливается жало. Для этого один ее конец с помощью напильника затачивается под удобную форму (двусторонний угол или конус). Обработанные участки следует залудить.
Затем из силикатного клея и талька замешивается изолирующий раствор. Далее жало будущего паяльника необходимо обернуть медной фольгой. При этом рабочая часть изделия (около 1,0-1,5 см) должна быть открытой. Поверх фольги укладывается тонкий слой приготовленной электроизоляционной смеси и высушивается при температуре 120-140°C.
Рисунок 4. Электрическая схема самодельного импульсного паяльника.
На следующем этапе производится наматывание нихромовой проволоки. Витки должны быть плотными, длина прямого конца должна составлять около 3 см, а заворотного – 6 см. Затем изделие еще раз покрывается приготовленным раствором и высушивается при той же температуре.
Длинный конец проволоки укладывается на металлическую трубку так, чтобы между ним и меньшим концом было максимальное расстояние. После этого осуществляется последняя обработка изолирующим раствором и его запекание. Нагревательный элемент с жалом готов.
На последнем этапе сквозь рукоятку протягивается питающий шнур, к которому подсоединяются торчащие концы нихромовой проволоки. Оголенные места следует заизолировать оставшейся смесью. Для защиты рук от ожогов на нагревательный элемент можно надеть специальный кожух из термоизоляционного материала. Подключать такой самодельный паяльник нужно через понижающий трансформатор или источник питания, выдающий 12 В.
Сборка импульсного паяльника
Импульсный паяльник своими руками предназначен для выполнения несложных работ по сборке электронных микросхем. Рабочий элемент в нем, как и в первом примере, представляет собой медную проволоку, нагрев которой осуществляется с помощью импульсного электрического тока небольшого напряжения (рис. 3).
Перед тем как сделать паяльник импульсного типа, нужно приготовить такие инструменты и материалы:
- тестер;
- плоскогубцы, кусачки, напильник;
- электронный трансформатор;
- медную проволоку толщиной 1,5 мм;
- медную проволоку диаметром 1,0 мм;
- светодиод;
- кнопку включения/выключения;
- диэлектрическую стойку;
- изоляционный корпус.
Электрическая схема самодельного импульсного паяльника представлена на рис. 4. Основным элементом данного инструмента является электронный трансформатор, за основу которого можно взять импульсный блок питания мощностью 40 Вт, установленный в лампах дневного света. В этом блоке следует удалить вторичную обмотку трансформатора, а затем с помощью медной проволоки толщиной 1,0 мм сделать 1-2 витка вокруг сердечника.
После этого измененный трансформатор монтируется в заранее подготовленный корпус в виде пистолета. В качестве курка будет выступать кнопка включения/выключения инструмента. На месте ствола устанавливается диэлектрическая стойка с медным жалом на конце в виде петли. Рабочий элемент подсоединяется к концам намотанной на трансформатор проволоки. При нажатии на пусковую кнопку происходит замыкание цепи, в результате чего медное жало нагревается. Для визуализации работы паяльника его дополнительно можно оборудовать светодиодом.
В изготовлении паяльника своими руками нет ничего сложного, поэтому с предстоящими работами сможет справиться каждый. Не забывайте, что данное изделие работает от электричества. Поэтому в процессе работ соблюдайте все правила электробезопасности, что убережет вас от травмирования, а инструмент – от преждевременного выхода из строя.
Такой паяльник можно изготовить из понижающего сетевого блока питания, в котором жало будет присоединяться к вторичной обмотке трансформатора, создавая короткое замыкание. И как следствие, при этом жало будет нагреваться. Провод для изготовления жала будет иметь меньший диаметр, чем провод вторичной обмотки трансформатора.
В качестве материалов для изготовления паяльника были взяты старые электронные трансформаторы на 50-60 Вт.
Из них были извлечены все детали, из которых был собран новый блок на специально разработанной компактной печатной плате.
Для силовых транзисторов предусмотрена установка со стороны дорожек платы. Для сборки подойдут такие ключи, как MJE13003, MJE13005 или MJE13007. Последние можно извлечь из блока питания компьютера.
Для удобства и компактности штатный сердечник трансформатора, стоявшего на плате, был заменен на ферритовый бочонок, который выполнял роль фильтра помех на проводе старого адаптера питания для ноутбука. Этот сердечник прекрасно подошел по размерам для будущего паяльника.
Неизвестно, какая магнитная проницаемость у этого сердечника, и расчет обмоток не проводился. Провод первичной обмотки трансформатора, стоявшего на плате, был намотан на новый бочковидный сердечник.
Вторичная обмотка имеет только один виток и выполнена проводом диаметром 3,5 мм, сложенным вдвое. Несмотря на наличие лаковой изоляции на этом проводе, его следует дополнительно изолировать. Рекомендуется использовать трубку из стеклоткани. Но под рукой была только обыкновенная термоусадочная трубка.
Получившийся трансформатор был приклеен к плате при помощи эпоксидки. Это чтобы внутри ничего не болталось.
Диодный мост на входе блока питания рассчитан на 1 А тока. Транзисторам необходим теплоотвод. Их корпуса необходимо изолировать от радиаторов в обязательном порядке.
Перед конечной сборкой необходимо произвести тестирование паяльника, не забывая о мерах безопасности. Для этого необходимо подключить небольшую сетевую лампу так, как это показано на картинке:
После проверки, если все работает должным образом, лампу можно исключить из схемы.
В качестве корпуса лучше использовать что-то из термоизоляционного материала, к примеру, из эбонита или стекловолокна. Но можно обойтись и пластиком, поскольку внутри не должно происходить какого-либо значительного роста температуры. Но обязательно нужно сделать отверстия для естественной вентиляции.
Зажимы из монтажных клемм подошли в качестве держателей для жала паяльника.
Само жало взято из промышленного паяльника схожего типа. С виду оно выполнено из нержавейки, но можно взять и медную проволоку. Работать будет без проблем.
В момент нагрева жала прибор потребляет до 80 Вт мощности, даже невзирая на то, что мощность блока не превышает 50-60 Вт. После разогрева потребляемая мощность снижается до 35-40 Вт. Для медного жала диаметр провода должен составлять 1-2 мм. Устройство включается нажатием кнопки. Не рекомендуется использовать такую кнопку, как в примере.
Необходимо использовать кнопку, рассчитанную на 220 В и ток в 1 А.
Получившийся паяльник весьма легкий и компактный. Время готовности к работе составляет всего несколько секунд с момента включения. Вполне ценная вещица.
Для того чтобы паяльник стал более привычным для ваших рук и удобным, можно изготовить плату имеющую узкую форму чуть большей длины. Все зависит от вашего желания.
Импульсный паяльник «Момент»
На днях достал с чердака свою старую разработку — паяльник «Момент».
(10 лет провалялся он там без дела, неисправный. Времени не хватает катастрофически.) Заменил сгоревшие силовые транзисторы на современные высоковольтные BUT16 (с большим запасом параметров), заменил мощный стабилитрон на транзистор КТ817 со стабилитроном КС210 в базе. Заработал!
Стал искать схему — нет нигде. Нашел только в эмуляторе моего первого компьютера БК0010-11М схему, нарисованную в моем же схемном редакторе SET. Ностальгия!..
Пусть будет такая.
Идея такова. Заменить тяжелый силовой трансформатор в советском паяльнике «Момент» на легкий маленький ферритовый. Для этого рабочую частоту подымаем до 20 кГц.
Задающий генератор собран на двух элементах ИЛИ-НЕ микросхемы 176ЛЕ5. Он вырабатывает импульсы частотой 80 кГц. Далее идет делитель частоты на 4 — два D-триггера микросхемы 176ТМ2. На оставшихся двух элементах ИЛИ-НЕ собран распределитель импульсов для верхнего и нижнего ключей силового полумоста, обеспечивающий «мертвое» время между выключением одного ключа и включением другого. Эти импульсы через драйверы моста на транзисторах КТ315-КТ361 раскачивают первичную обмотку согласующего трансформатора Т1, вторичные обмотки которого управляют силовыми ключами.
Силовые ключи нагружены на первичную обмотку силового трансформатора Т2, вторичная обмотка которого (1 виток медной шины) нагружена на стальную проволоку — жало паяльника.
Обмотка III питает светодиод (у меня это индикатор работы, но теперь можно применить сверхъяркий светодиод для подсветки).
Конденсаторы С3,С4 100 мкФ и выше. Напряжение не менее 160 В. Диоды, параллельные силовым ключам — типа КД226 или современные быстродействующие высоковольтные (более 400 В и 1 А). На силовые ключи прикручены пластинки из дюрали — радиаторы для облегчения охлаждения. В норме они греются очень мало.
Питание слаботочной части — через выпрямитель и параметрический стабилизатор на мощном стабилитроне Д815 (заменен на мощный транзистор и маломощный стабилитрон КС210) и балластном конденсаторе 0.22 мк х 250 В.
Паяльник получился удобный, легкий, компактный. Довольно надежный. Мощность по ощущениям ватт 20-30. Два раза за
все время интенсивного использования вылетал мощный стабилитрон Д815 (пока я не заменил его на мощный транзистор со стабилитроном в базе), один раз вылетели мощные транзисторы (КТ872), поставил силовые транзисторы из компьютерного блока питания, работали гораздо надежнее.
Корпус вырезал из черного полистирола и склеил дихлорэтаном.
Теперь о недостатках. Планировалось применять сменные медные жала из проволоки
1.5 мм. Но тут ошибочка в расчетах. Для медной проволоки слишком высокое напряжение на вторичной обмотке. Поскольку меньше одного витка намотать не получится, надо увеличивать первичку (примерно до 300-400 витков). Я перематывать не стал, а применил стальное жало. По ощущениям пайки оно немножко хуже, зато «вечное».
Второй недостаток — вторичная обмотка весьма неравномерно распределена по магнитопроводу — весьма вероятно локальное насыщение и вылет силовых транзисторов (что у меня, возможно, и происходило с медным жалом). Чтобы
устранить этот недостаток, можно вторичную обмотку намотать 6-8 одиночными витками и соединить (сваркой) эти витки параллельно (или сделать объемный виток, но без токарного станка не обойтись). Тогда будет полное использование магнитопровода, и паяльник станет мощнее.
ID: 2493
В быту иногда возникает необходимость припаять контакты деталей, залудить провода или выполнить аналогичные операции. Но при отсутствии паяльника нужно приобрести дорогостоящее оборудование, что совершенно нецелесообразно для одноразовых работ, либо собрать паяльник своими руками из подручных материалов. Далее мы рассмотрим наиболее простые в реализации методы изготовления.
Способ №1: Из ПЭВ резистора
- Для такого паяльника вам понадобится старый резистор в керамической изоляции, который будет использоваться в качестве нагревательного элемента. Можно использовать резистор из старого электрооборудования, требуемые параметры рассчитываются по формуле: P = U2 /R,
- Где P – мощность паяльника;
- U – питающее напряжение;
- R – омическое сопротивление резистора.
Такой самодельный паяльник рассчитан на работу от низкого напряжения в 12 или 24 В, что следует учитывать при расчете мощности устройства. Благодаря чему его можно запитать как от понижающего блока питания, так и от автомобильного аккумулятора.
При необходимости, вы можете подобрать резистор и под напряжение питания сети 220 В, но в данном примере мы рассмотрим низковольтный вариант.
Помимо ПЭВ резистора для изготовления вам понадобятся кусочки текстолита, гетинакса или сухой древесины для изолирующей рукоятки, главное, чтобы они выдерживали высокие температуры.
Два медных стержня различного диаметра для изготовления теплоприемника и паяльного жала. Соединительные провода или заводской блок питания на 12В.
Также вам пригодятся элементы для фиксации, напильник, электролобзик, сверло, метчик, дрель.
Процесс изготовления паяльника состоит из таких этапов:
- Для токоприемника выбирается медный стержень, который должен плотно входить во внутреннее отверстие резистора. От плотности будет зависеть качество теплопередачи от нагревателя к жалу паяльника.
Рис. 1: плотно входит в отверстие
- Для жала подбирается медный прут или проволока меньшего диаметра. Заточите край прута для получения нужной формы, наиболее удобным для новичков считается форма плоской отвертки.
- Просверлите с обеих сторон отверстия и нарежьте в них метчиком резьбу – одно под фиксирующий болт с шайбой, второе под медный наконечник.
- Вставьте теплоприемник в резистор и замерьте глубину залегания, поставьте отметку на поверхности. По отметке сделайте радиальный паз при помощи напильника – в него будет вставляться стопорное кольцо, которое можно сделать из пружинки или шайбы.
- На одном конце медной проволоки для жала паяльника нарежьте резьбу и вкрутите ее в теплоприемник.
Рис. 2: вкрутите в теплоприемник
- Соберите всю конструкцию вместе, зафиксируйте оба медных прутка при помощи резьбовых соединений и стопорного кольца.
- Зачистьте концы блока питания от изоляции, если необходимо, удалите и штекер он больше не понадобиться.
- Закрепите концы медных проводов от блока питания на контактах резистора. Для этого используйте болтовое соединение, обязательно плотно зажимайте гайки, чтобы получить хороший контакт.
- При помощи лобзика выпилите из старой платы рукоятку, в данном примере она будет состоять из двух половинок, между которыми расположен электрический шнур. Также в ней можно пропилить борозду под провода
Рис. 3: поместите шнур питания в рукоятку
- Соберите рукоятку – закрепите половинки при помощи болтов или заклепок.
Аккумуляторный паяльник готов, его можно использовать для пайки микросхем, электрических контактов автомобильной проводки и т.д. Если под рукой нет керамического резистора, можно изготовить паяльник из нихромовой проволоки.
Способ №2: Из нихромовой нити
В отличии от предыдущего метода изготовления электрического паяльника, здесь вы самостоятельно изготовите нагревательный элемент из отрезка нихромовой проволоки. Следует отметить, что подобрать нужный диаметр можно как с помощью табличных величин удельного сопротивления нихрома на метр длины, так и опытным путем.
Второй вариант наиболее простой, так как, имея проволоку диаметром, допустим, в 0,5мм, вы можете натянуть ее на кусок сухой древесины и, подключив питание крокодилами наблюдать скорость и величину нагрева по цветовым изменениям.

При желании можно удлинить или укоротить нагреваемый участок путем перемещения крокодила – это позволит подобрать оптимальную температуру нагрева за счет длины, наиболее подходящую для вашего паяльника.
Помимо нихромовой нити вам понадобятся:
- Продолговатая заготовка из дерева округлой формы, чтобы удобно помещалась в вашей руке.
- Электрическая дрель и сверла различного диаметра для высверливания отверстий.
- Медная проволока для изготовления толстого или тонкого жала, диаметр подбирается индивидуально в каждой ситуации.
- Алебастр с водой для фиксации медной проволоки – объем довольно небольшой, поэтому вам хватит остатков с ремонта, приобретать новый пакет необязательно.
- Соединительные медные провода для подключения нагревательного элемента к питающему шнуру. Выбираются в соответствии с номиналом протекающего по ним тока.
- Изоляционные материалы – изолента, термоусадка, стеклотканевая изоляция.
- Блок питания на 12В, чтобы сделать мини паяльник.
- Слесарный инструмент, канцелярский нож и т.д.
В данном примере мы рассмотрим порядок изготовления низковольтного паяльника на 12В. Для этого выполните следующий алгоритм действий:
Оголенные проводники и места соединения заизолируйте с помощью термоусадки.
- Соедините провода питания паяльника и заизолируйте изолентой.
Миниатюрный паяльник готов и может использоваться для пайки проводов, smd элементов и т.д.

Способ №3 Мощный импульсный паяльник
Такой паяльник не подойдет новичку, так как для его создания требуются базовые знания в электротехнике и навыки чтения электрических схем.
За основу для изготовления этого агрегата берется импульсный блок питания от галогенных светильников.
Хорошо будет получить и схему этого устройства, в рассматриваемом примере она имеет такой вид, хотя может быть и любая другая, в зависимости от модели блока для паяльника:
Рис. 11: схема блока питания для импульсного паяльника
Принцип действия импульсного паяльника заключается в закорачивании вторичной обмотки трансформатора Т2 для получения максимального нагрева жала. Для этого применяется самодельная обмотка с одним витком и закороткой из более тонкой проволоки под наконечник.
Для изготовления паяльника вам понадобится блок от галогенного светильника, корпус (в данном случае используется пистолет из детской игрушки), медная проволока диаметром 6мм и проволока диаметром 1мм, керамические предохранители, болты для фиксации деталей паяльника, кнопка и шнур питания с вилкой. Из инструмента вам понадобятся пассатижи, отвертка, метчик и ножовка.
Процесс изготовления импульсного паяльника состоит из следующих этапов:
- Снимите крышку с блока питания от галогенного светильника, будьте аккуратны, чтобы не повредить внутренние элементы, места пайки и детали.
Рис. 12: снимите крышку с блока питания - С трансформатора удалите низковольтную обмотку, представленную несколькими витками медной проволоки.
Рис. 13: удалите низковольтную обмотку - Примерьте плату в заготовленный корпус и определите наиболее выгодный способ расположения. Заметьте, что нагревательный элемент будет сильно греться, поэтому под ним никакие элементы лучше не оставлять, куда безопаснее перенести их подальше, разделив плату.
- Аккуратно разделите плату и на две части, для безопасности деталей их можно удалить на время распила, если под рукой имеется хоть какой-то паяльник. В противном случае придется соблюдать предельную осторожность.
Рис. 14: обрежьте плату - Подключите к плате кнопку и шнур питания.
- В катушку с высоковольтной обмоткой трансформатора проденьте медную проволоку толщиной 6мм и согните при помощи пассатижей вокруг катушки, как показано на рисунке.
Рис. 15: проденьте медную проволоку в катушку - На выводы нагревательного элемента наденьте части керамической рубашки предохранителя, они должны предохранять пластиковый корпус паяльника от высокой температуры.
Рис. 16: наденьте куски керамической рубашки - Концы нагревателя расплющите, и сделайте отверстия при помощи метчика под фиксаторные болты.
Рис. 17: нарежьте резьбу - Закоротите теплоприемник медной проволокой диаметром в 1 мм. Если при первом включении этот проводник перегреется и перегорит из-за слишком большой температуры жала, его нужно будет заменить более толстым в 1,5 или 2 мм. Если нагрев будет слабым, установите более тонкую проволоку в 0,5 мм.
У вас получился один из самых мощных паяльников, работающих от сети 220В – он запросто может выпаять детали с мощными ножками, соединять контакты силовой цепи и т.д.
Рис. 18: готовый импульсный паяльник
Но назвать этот паяльник одноразовым нельзя, поскольку собирается он целенаправленно и требует серьезных усилий для создания. Также желательно иметь хоть какой-то рабочий паяльник при его изготовлении, это значительно упростит работу по разделению платы.
Более подробная статья про изготовление импульсный паяльник: https://www.asutpp.ru/impulsnyj-payalnik-svoimi-rukami.html
Видео способы
Источник: https://www.asutpp.ru/payalnik-svoimi-rukami.html
Простой импульсный паяльник на базе электронного трансформатора
Данная идея родилась, после того, как один хороший друг сделал аналогичный паяльник, где был использован ЭТ (электронный трансформатор) для питания галогенных ламп на 12 Вольт.
По сути, я ничего нового не придумал, а только собрал аналогичный паяльник с применением более компактного и маломощного электронного трансформатора на 50 ватт.
В отличии от ЭТ высокой мощности, трансформатор выполнен на Ш-образном сердечнике, намотать нужную обмотку очень неудобно, поэтому для начала нужно выпаять и разобрать трансформатор.

Обмотка на 12 Вольт состоит из 8-10 витков провода 0,8-1мм, нам нужно отмотать эту обмотку и мотать новую.

Силовая обмотка состоит всего из одного витка, намотка делается шиной с сечением 5-6 мм. В моем случае в качестве шины использовался экран от телевизионного кабеля.

После намотки обмотке нужно предать некую стойкость. Для этого с боковых сторон сердечника вставлены кусочки картона.
Ранее у меня имелся немецкий паяльник в виде пистолета.
Основа работы такого паяльника та же, что и у импульсного, только в нем применен сетевой трансформатор.
Работать этим паяльником крайне неудобно из-за большого веса, а при долговременном включении трансформатор перегревается очень сильно (однажды даже перегорела сетевая обмотка, пришлось мотать самому).

В нашей же схеме нет таких недостатков, даже без теплоотводов тепловыделение на ключах незначительное.
Концы шины попросту запаяны к держателю жала, тепловыделения тут практически нет, значит припой будет держаться.

Плату электронного трансформатора укрепил с помощью обычного силикона, никаких дополнительных примочек и приспособлений не использовал.
Схема таких ЭТ стандартная — полумостовой инвертор, в отличии от схем производителя Taschibra, этот блок достаточно стабилен, тут нет отдельного трансформатора ОС, а базовые обмотки ключей намотаны на основном трансформаторе. Схему смотрим ниже.
- В ходе работы обмотка не греется, но при долговременном включение теплота передается от жала к обмотке.
Паяльник получился достаточно легким, жало греется всего за 5-6 секунд.Его можно использовать для монтажных работ, но для более масштабных дел (лужение плат и т.п.) такой паяльник не самый лучший вариант.
Скачать список элементов (PDF)
Прикрепленные файлы:
Источник: https://cxem.net/master/68.php
Два способа сделать импульсный паяльный пистолет
Паяльник является одним из основных инструментов, применяемых мастерами-электронщиками в своей работе. В процессе ремонта электронных схем собственно пайка занимает относительно небольшие промежутки времени.
При этом паяльник остаётся включенным и длительное время бесполезно излучает тепло. В таких случаях может оказаться весьма удобным простой импульсный паяльник, экономящий электроэнергию.
Отличительные качества
Импульсный паяльник имеет некоторые отличия от традиционных устройств, применяемых для пайки:
работа в импульсном режиме, только при нажатой кнопке;
- быстрый разогрев до рабочей температуры, время которого не превышает нескольких секунд;
- жало импульсного паяльника представляет собой проводник, нагреваемый протекающим по нему током.
Обычный электропаяльник является прибором, обладающим существенной инерцией. Его жало изготавливается из медного прутка. Нагрев осуществляется контактным способом, путём теплопередачи от нихромовой спирали, нагреваемой электрическим током.
Нагрев такого прибора может длиться несколько минут, что естественно доставляет неудобства. По этой причине такие паяльники не выключают.
Импульсные паяльники выполняются в форме пистолетов, имеющих кнопку включения, расположенную в районе курка. На конце «ствола» располагается петля из медной проволоки, играющая роль жала импульсного паяльника.
Для удобства осуществления пайки, возле жала обычно располагается подсветка, включающаяся при нажатии кнопки включения. Роль подсветки в старых моделях импульсных паяльников играла низковольтная лампочка накаливания, в современных моделях используются светодиоды.
Два типа блоков питания
Внутри корпуса находится блок питания устройства, обеспечивающий ток накала и питание подсветки. Конструкции блоков питания бывают двух типов.
Первый тип – это трансформаторный паяльник. Схема такого блока весьма проста. Внутри его корпуса установлен обычный понижающий трансформатор, рассчитанный на работу от сети 220 вольт.
Трансформатор имеет две вторичные обмотки. Одна из них питает лампу или светодиод подсветки. Вторая является силовой, по ней протекает ток накала жала. Силовая обмотка содержит 1-2 витка, сделаннных медной шиной или толстым проводом. В конце «ствола» пистолета эта обмотка надёжно соединяется с проволочной петлёй, служащей жалом паяльника.
Курок пистолета осуществляет импульсное подключение первичной обмотки трансформатора к сети. При этом вторичная силовая обмотка, работая в режиме короткого замыкания, производит быстрый разогрев рабочей части.
Второй тип импульсных паяльных приборов содержит преобразователь высокой частоты. Такая схема, безусловно, сложнее предыдущей, но за счёт применения высокочастотного трансформатора, позволяет существенно снизить вес и габариты изделия.
Изготовление по трансформаторной схеме
Как уже было отмечено выше, электрическая схема трансформаторного устроства очень проста. Главными задачами, которые необходимо решить при изготовлении импульсного паяльника из трансформатора, – это найти подходящий трансформатор, пистолетную рукоятку с кнопкой и всё это скомпоновать.
Что касается трансформатора – подойдёт любой мощностью 50-100 Ватт. Если под рукой ничего такого нет, можно приобрести или снять со старого светильника трансформатор, использующийся в китайских люстрах для питания галогенных ламп на 12 Вольт.
Вторичную обмотку нужно аккуратно демонтировать, не повредив первичную. Вместо неё наматывается один виток шиной достаточного сечения. Здесь важно подобрать такой проводник, который пройдёт в окно магнитопровода трансформатора. Шина должна доходить до конца «ствола», где её нужно соединить с медной петлёй – жалом.





Расположить трансформатор можно либо в рукоятке, либо на линии «ствола». По возможности следует располагать трансформатор как можно ближе к жалу, так как по вторичной обмотке будет проходить значительный ток, и этот виток лучше сделать коротким.
Схема с высокочастотным преобразователем
Для изготовления самодельного импульсного паяльника второго типа необходимо собрать схему преобразователя частоты. Эта задача представляет определённую сложность, требует некоторой квалификации, и скорее всего игра бы не стоила свеч, если бы не одно обстоятельство.
Подходящий готовый преобразователь имеется в электронном балласте, который можно извлечь из энергосберегающей лампы или люминесцентного светильника.
Переделка внутренней схемы электронного балласта минимальна. Нужно замкнуть между собой проводники, питающие газоразрядную лампу. После этого остаётся только дополнить импульсный трансформатор устройства вторичной обмоткой из одного витка толстого провода. Всё просто, но не совсем.
На штатном трансформаторе, которым снабжена электронная пускорегулирующая аппаратура люминесцентных ламп, это сделать не удастся. Дело в том, что этот трансформатор весьма мал, и никакой провод внутрь его кольца не просунуть.
Выход один. Нужно найти ферритовое кольцо большего типоразмера и намотать на неё первичную обмотку, не забывая прокладывать между слоями изоляцию из лакоткани. Через оставшееся в середине кольца отверстие нужно пропустить один виток провода, который будет служить вторичной обмоткой.
Принцип компоновки тот же, что и в предыдущей конструкции. Трансформатор (а значит, и вся плата преобразователя) должен быть расположен как можно ближе к проволочному жалу. Кнопка, как и в предыдущем случае, должна включать подачу сетевого напряжения, в данной схеме – на плату преобразователя.
Преимущества и недостатки
Несколько слов о достоинствах и недостатках этих конструкций. Итак, в активе имеем следующие положительные качества:
- импульсный паяльник пистолет удобно держать в руке, кнопка включения находится под указательным пальцем;
- быстрый разогрев паяльника позволяет держать его отключенным, производя включение только по необходимости, что экономит электроэнергию;
- имеющаяся подсветка создаёт дополнительные удобства при пайке.
Имеются некоторые недостатки, проявляющиеся в работе импульсных устройств. Один из них связан с напряжённым режимом работы жал таких паяльников. Дело в том, что от величины сечения петли жала зависит скорость нагрева.
Если брать проволоку большого сечения, время разогрева, да и величина требуемого тока, увеличивается. Более тонкая проволока греется быстрее, однако и быстрее сгорает.
В отличие от обычного паяльника, жало импульсного прибора служит гораздо меньше. По этой причине в конструкциях следует предусматривать возможность лёгкой замены этого элемента.
Источник: https://svaring.com/soldering/instrumenty/samodelnyj-impulsnyj-pajalnik
Создаём простой импульсный паяльник своими руками

Импульсный паяльник: описание
В зависимости от вида работ, могут применяться паяльники различной конструкции, устройства и мощности, от индукционных до ультразвуковых. Обычный заводской паяльник, который постоянно находится в нагретом состоянии, хорош по своей эффективности, но имеет некоторые недостатки.
Например, сам процесс пайки занимает очень незначительное время, по отношению ко всему процессу. Ведь нужно зачистить и подготовить спаиваемые поверхности. И всё это время паяльник находится во включённом состоянии.
А это приводит не только к растратам электроэнергии впустую, но и к быстрому износу самого прибора.
Чтобы во время простоя паяльник постоянно не находился в рабочем состоянии, придумали импульсный паяльник, который отлично выполняет свою функцию и, одновременно, не находится постоянно разогретым. Именно из-за своей особенности потреблять электричество импульсами он и был так назван. Основные отличия импульсного паяльника от обычного:
- Способ нагрева;
- Высокая скорость нагрева до рабочей температуры;
- Незначительное энергопотребление;
- Возможность управления мощностью.
Принцип работы приспособления

Добиться подобного эффекта помогает встроенный в корпус маломощный высокочастотный понижающий трансформатор и преобразователь, выдающий электрический ток частотой от 18 до 40 кГц. На концах вторичной обмотки располагаются токосъёмники, на которых и закрепляется жало.
Создание изделия своими руками
Безусловно, «импульсник» вполне можно купить и успешно пользоваться заводской версией. Однако, есть два минуса, которые говорят в пользу самодельных аналогов:
- Низкое качество инструмента китайского производства на прилавках. Хотя и по приемлемой цене.
- Слишком дорогие «импульсники» известных брендов.
Для того чтобы сделать паяльник своими руками, нам понадобятся:
- Силовой маломощный трансформатор;
- Медная проволока 1−3 мм для жала;
- Медная шина;
- Материал для рукоятки.
- Когда всё необходимое у нас подготовлено, можно начать создавать импульсный паяльник своими руками, простая схема которого имеет следующий вид:
- Единственное, что нам придётся сделать — изменить немного трансформатор, который можно снять с какой-либо старой электрической техники.
Теперь трансформатор нужно лишить обмотки, но делать это стоит аккуратно, так как она нам ещё пригодится. Далее, вручную или станком наматываем первичную обмотку — должно быть 1300 витков. Вторичная обмотка делается из шины одним витком. Для изоляции понадобится стеклоткань или термоусадка. Осталось сделать рукоятку. Для этого подойдёт любой материал, обладающий диэлектрическими свойствами.
Конечно, нужно помнить и о нагревающейся части. Здесь понадобится медная проволока от 1 до 3 мм толщиной, которую необходимо согнуть наподобие английской буквы «U» и закрепить на концах шины. Получился самодельный паяльник импульсного типа, по своим характеристикам не уступающий заводскому аналогу.
Паяльник из электронного трансформатора
Созданный нами паяльник отлично подходит для работы, но у него есть несколько неприятных недостатков: высокая потребляемая мощность и излишний вес, что не всегда удобно. Однако решение этой проблемы есть — это создание паяльника из электронного трансформатора своими руками.
Для начала нам понадобятся следующие составляющие:
- электронный трансформатор;
- медная проволока для наконечника;
- индикаторы светодиодные;
- кнопка включения-выключения;
- пластиковая коробочка для корпуса;
- стойка с диэлектрическими характеристиками.

Нам понадобится импульсный блок питания, который можно взять из лампы дневного света на 40 ватт. Сделать нам придётся электронный трансформатор своими руками, то есть доработать взятый из лампы для её запуска.
Для этого нужно удалить вторичную обмотку и заменить её на один-два витка проволоки диаметром 1 мм. После проделанной работы останется лишь поместить всё это в подготовленный корпус. Для удобства желательно корпус делать в виде пистолета с ручкой, что будет значительно удобнее при работе.
После этого монтируется диэлектрическая стойка на месте «ствола», а уже на ней закрепляют само жало в виде петли. Само же жало подключается ко вторичной обмотке.
В рукоятку «пистолета» необходимо вмонтировать кнопку и светодиод, который будет сигнализировать о включении во время работы. Нажав на кнопку, наконечник будет греться.
Долго держать прибор включённым не рекомендуется, так как может выйти из строя вся конструкция.
Импульсник из энергосберегающей лампы
Если до этого мы использовали лишь часть энергосберегающей лампы, то в этом будем основываться полностью на ней. Ведь по своей сути это готовый импульсный блок питания. Таким образом, мы сделаем «импульсник» из энергосберегающей лампы по схеме (красным обозначены детали для удаления):
После удаления «лишних» деталей места, обозначенные «А» и «А», следует соединить при помощи перемычки. По аналогии с предыдущим способом трансформатор нужно переделать. Если места для лишней обмотки не хватает, то необходимо воспользоваться дополнительным трансформатором, который подключается первичной обмоткой в места, обозначенные красными линиями на рисунке:
Выполненные таким способом «импульсник» довольно лёгкий и удобный для работы. Тем более что оказывается практически бесплатным.
Микросхемное изделие импульсного принципа

В таких приборах для защиты микросхемы от перегревов реализуется специальное устройство, которое исключает возникновение поломок из-за перегрева. Роль блока питания здесь осуществляет резистор, а само устройство должно обладать регулируемым входом напряжения, изменяемое от 0 до 15 В. Резистор МЛТ с номиналом 8 Ом и мощностью 0,5 кВт обеспечивает нагрев наконечника.
Чтобы сделать такой резистор, одну ножку элемента удаляют, а там, где она закрепляется просверливают отверстие с помощью сверла на 11 мм. Во избежание прикосновения с внутренней полостью чаши резистора, когда устанавливается жало, создаётся защита торца с помощью слюды. Для индикации включения в цепь добавляется светодиод, который при нажатии на кнопку сигнализирует о работе прибора.
Вышеописанные электропаяльники очень удобны и практичны в работе. Моментальный нагрев позволяет паять без траты времени. Но стоит понимать, что далеко не для всех видов пайки они подойдут. Зато в своей области применения это по-настоящему отличный помощник, способный облегчить работу своему владельцу. К тому же почти бесплатный, что зачастую немаловажно.
Источник: https://ObInstrumentah.info/sozdayom-prostoj-impulsnyj-payalnik-svoimi-rukami/
Импульсный паяльник своими руками
Некоторые модели импульсных паяльников может показаться рядовым пользователя слишком дорогим. Бюджетные варианты многие считают некачественными, поэтому иногда люди решаются сделать инструмент самостоятельно.
Импульсный паяльник своими руками вполне возможно сделать, если иметь все необходимые инструменты и опыт в подобных делах.
Не стоит рассчитывать, что по техническим характеристикам он будет соответствовать покупным моделям, а по удобству их превосходить, но благодаря относительно простому устройств, функциональную часть можно скопировать.
Принцип работы
Если кто-то планирует сделать электронный паяльник самостоятельно, то принцип его работы должен совпадать с оригинальным изделием. Точность соблюдения параметров тут не имеет большого значения. Главное, чтобы самодельный импульсный паяльник работал, как и покупной, а также выполнял те же функции.
В дежурном режиме основной принцип работы основывается на том, что генератор в микросхеме устройства может функционировать прерывисто. Микросхема подает импульсы на трансформатор.
В то же время сам трансформатор подает напряжение на конденсатор и диодный мост. По этой схеме оно достигает жала паяльника, но напряжения еще не достаточно для начала разогрева до нужной температуры.
Он находится только в подогретом состоянии в «ждущем режиме».
Схема импульсного паяльника должна содержать в себе специальный переключатель, который и создает особенность работы устройства. При нажатии кнопки, паяльник переходит в рабочий режим.
Здесь срабатывает емкость из нескольких конденсаторов, которая суммируется. Благодаря этому генератор начинает работать на понижение частоты до того момента, когда трансформатор полностью не насытится.
После этого мощность импульсом подается в жало, которое моментально разогревается.
Материалы и инструменты для изготовления паяльника своими руками
Даже для самостоятельного производства требуются базовые элементы, без которых никак не обойтись во время подготовки и непосредственного создания изделия. Простейший импульсный паяльник можно сделать при помощи следующих компонентов:
- Теплостойкий материал для создания рукояти инструмента;
- Медная проволока, которая будет выполнять функцию жала (один конец желательно заточить в нужную форму);
- Трансформатор, для создания нужного напряжения;
- Медная шина.
Измеритель температуры жала паяльника — лучшие модели
При создании импульсного паяльника своими руками, простая схема является не единственным вариантом. Помимо этого есть и другие варианты производства, основанные на использовании подручных средств.
Импульсный паяльник из лампы экономки
Многие специалисты уверяют, что создать импульсный паяльник из энергосберегающей лампы своими руками оказывается очень просто. Это утверждение основано на том, что лампа экономка является готовым блоком питания для импульсных инструментов. Чтобы сделать из всего этого рабочий инструмент, потребуется немного преобразить схему.
Блок питания для паяльника из экономки
На схеме указаны детали, которые потребуется устранить из нее:
Схема без изменений
На примере показана энергосберегающая лампа мощностью в 25 Вт. После удаления выделенных красным частей, контакты нужно соединить перемычкой. После этого процесса на трансформатор доматывается обмотка. Если в конкретной модели лампы на трансформатор не удается добавить обмотку, то его можно заменить на другой или поставить дополнительный трансформатор.
На схеме цветом выделено место подключения первичной обмотки:
Схема с подключением первичной обмотки
Далее ко всему этому подключается нагревательный элемент с жалом, после чего уже можно приступать к тестированию инструмента. Это один из самых простых способов, как самому сделать импульсный паяльник, чтобы он получился легким и компактным.
Импульсный паяльник из китайского трансформатора
Для опытных мастеров сделать импульсный паяльник из электронного трансформатора, который можно найти во многих китайских изделиях, также не составит труда.
Конечный результат паяльника своими руками
В отличие от других устройств, здесь часто встречается Ш-образный сердечник. На него не всегда удобно наматывать обмотку, так что порой его нужно предварительно выпаять и разобрать. Для паяльника подойдет обмотка из одного витка, которая выполнена проводом сечение около 6 мм. Чтобы сделать шину, пригодится экран от телевизионного кабеля.
При таком количестве витков обмотка должна получить дополнительную стойкость. Чтобы он оставалась на месте, по бокам сердечника можно сделать картонные вставки. В схеме нет теплоотводов и прочих лишних вещей, что делает устройство максимально легким и простым в использовании.
Здесь хорошо проявляется тепловыделение, так как концы шины запаиваются к держателю.
Для укрепления платы электронного трансформатора подойдет обыкновенный силикон, без использования каких-либо дополнительных приспособлений. Схема данного устройства выглядит следующим образом:
Схема паяльника на электронном трансформаторе
В схеме применяется стандартный трансформатор, который обладает стабильной работой. Все базовые обмотки ключей намотаны на него.
При работе обмотка не нагревается, но при длительном сроке эксплуатации жало может прогревать обмотку, так что стоит выбирать для нее материалы со слабой проводимостью тепла.
В среднем, прогревание жала у самодельных моделей, сделанных по такому типу, происходит за 5 секунд.
Паяльник с отсосом
Какой паяльник эффективнее?
Для пользователей первоочередным фактором важности должна быть эффективность работы. Становится понятно, что импульсный паяльник на 220В своими руками вполне возможно сделать.
Он будет нормально работать и выполнять свои функции, а также обойдется в несколько раз дешевле покупного. У него могут отсутствовать определенные функции, которые есть у покупных вариантов.
Естественно, что каждая схема создания инструментов своими руками наделяет его особыми свойствами, но практически все из них не дотягивают даже до бюджетных моделей.
Любой специалист может с уверенностью заявить, что покупные модели, особенно в профессиональном сегменте, намного эффективнее самодельных.
«Важно!
В них присутствует точность соблюдения параметров мощности, имеются регуляторы, удобный безопасный корпус и прочие особенности.»
Если сравнивать эффективность самодельных вариантов, то здесь уже будет играть роль не только выбранная схема, но и качество подобранных материалов. Оценить преимущества каждого варианта, без конкретных примеров, достаточно сложно.
Техника безопасности
Рассматривая варианты, как сделать импульсный паяльник своими руками, не стоит забывать о безопасности. Все работы по разбору старых устройств и сборке новых по схеме должны проводиться при отключенных от сети устройствах.
Это первое элементарное правило. При работе с горячими материалами нужно соблюдать правила пожарной безопасности и убрать все легковоспламеняющиеся предметы.
Все детали, с которыми соприкасается человек, должны быть заизолированы и выполненными из не проводящих ток термостойких материалов
Заключение
Несмотря на возможность создавать импульсные паяльники самостоятельно из подручных средств, намного проще и безопаснее обзавестись обыкновенной моделью, купленной в магазине. Самодельные паяльники имеют ограниченную сферу применения. Если для монтажных работ они вполне подойдут, то для более серьезных масштабных процедур потребуется использовать профессиональный инструмент.
Источник: https://svarkaipayka.ru/oborudovanie/payalniki/impulsnyiy-payalnik-svoimi-rukami.html
Импульсный паяльник своими руками
Подробности Опубликовано 25.06.2013 16:24
В интернете можно найти множество схем маломощных импульсных блоков питания, на основе которых можно собрать достаточно качественные импульсные паяльники. Такие паяльники отличаются компактными габаритами и легким весом, удобны для эксплуатации, а жало нагревается всего за несколько секунд.
Большое спасибо Евгению, который отработал схему переделки электронного трансформатора, на основе которого собрал импульсный паяльник, полный цикл сборки был описан на одном из интернет-ресурсов.
Евгений в своей статье применил достаточно мощный электронный трансформатор, я же подумал использовать маломощный и компактный электронный трансформатор для питания галогенных ламп на 12 Вольт от неизвестного производителя.
Мощность блока составляет 50 ватт, выходное напряжение 12 Вольт — о чем было сказано выше. По идее, если удалить вторичную обмотку и вместо нее мотать шину из одного витка, то с обмотки можно снять порядка 25 Ампер.
- Этого вполне достаточно для нагрева жала нашего самодельного паяльника.
- Для начала был снят и разобран импульсный трансформатор.
Сердечник удобно подогреть зажигалкой и аккуратно разделить половинки сердечника. После этой операции снимаем вторичную обмотку на 12 Вольт, она намотана проводом 0,8 мм и состоит из 5-8 витков — количество зависит от рабочей частоты блока.
Далее нужно найти подходящую медную шину, в моем случае это экран от антенного провода — 2 жилы. Примерное сечение вторички получается где-то 6-7мм плюс минус. Обмотка всего одна.
Для того, чтобы обмотка не замкнулась с сердечником (хотя на работу это не повлияет) в местах сечения последних были установлены кусочки картона, которые одновременно предают шине некую стойкость. Далее концы обмоток нужно залудить.
Включаем схему в сеть и кончики обмотки замыкаем многожильным проводом — диаметр особо не важен. Проволока (в зависимости от сечения) либо погреется за несколько секунд, либо расплавится. Если все так, значит схема работает должным образом. Напряжение на выходе не более 2-х Вольт, зато ток может доходить до 25 Ампер.
- Далее нужно думать о конструкции жало.
Жало удобно сделать из одножильного медного провода 1-1,2 мм. Провод сгибается так, как показано на фотографиях. Далее жало очищается от лака — греть провод не советую, от этого он станет более мягким, так, что лак лучше сдирать наждачкой или острым монтажным ножом. Остается прикрутить жало к шине — удобно болтами, можно также точечной сваркой или другим удобным способом.
Заводской корпус достаточно компактный и аккуратный, так, что всю схему можно разместить именно в этом корпусе. Заранее в передней части корпуса нужно просверлить два отверстия друг напротив друга — для жала. Следите, чтобы шина не замкнулась с корпусом — используйте изоляторы (стекловолокно, второпласт и термоустойкие пластинки).
Остается только приспособить ручку для нашего паяльника и применить его для радиолюбительских работ. Выключатель — устанавливается на входе питания, вместо выключателя удобно использовать кнопку без фиксации. В моем случае был использован готовый корпус от трансформаторного паяльника, поэтому долго с корпусом не мучился, просто припаял шину к держателю жала.
Такой паяльник разогревается за считанные секунды, а в ходе работы схема не перегревается. Тепло может передаваться от жала к шине, поэтому не желательно долго включить такой паяльник.
АКА КАСЬЯН
Источник: http://vip-cxema.org/index.php/home/raznoe/63-impulsnyj-payalnik-svoimi-rukami
























Можно сделать самому










Можно сделать самому











































Преобразователь от энергосберегающей лампы (мощность 40 Вт);

















































Рис. 1: плотно входит в отверстие
Рис. 2: вкрутите в теплоприемник
Рис. 3: поместите шнур питания в рукоятку





работа в импульсном режиме, только при нажатой кнопке;









