Войти через uID. Добавлено Там и скриншоты были, не могу найти. Наверное тема ушла вместе с Еаr.
Поиск данных по Вашему запросу:
Металлоискатель клон пи в своими руками
Схемы, справочники, даташиты:
Обсуждения, статьи, мануалы:
Дождитесь окончания поиска во всех базах.
По завершению появится ссылка для доступа к найденным материалам.
ПОСМОТРИТЕ ВИДЕО ПО ТЕМЕ: Металлоискатель Clone Pi-W своими руками
пи металлоискатели схемы
Подробности Создано: 25 сентября Мне он понравился тем, что имеет простоту сборки,и обходиться дешево в сборке. Все компоненты для него являются из легкодоступных. В интернете есть схема металлоискателя clone-pi,но это требует подключение дисплея,а еще где то нужно еще и взять. В данной статье рассмотрим схему металлоискателя клон-пи своими руками с индикацией на светодиодах.
В этой статье рассмотрим как сделать датчик кольцо для металлоискателя Квазар своими руками. Данный датчик показывает хорошие характеристики и на других типах металлоискателей. Данный металлоискатель обладает очень важной функцией, в нем есть селективность металлов. И еще одно,что его отличает от многих-он прост в сборке своими руками.
Малыш FM определяет тип метала , Цветной или черный, о чем сообщает характерным звуком. В этой статье разберем как грамотно намотать и сделать катушку для металлоискатя своими руками. Катушка в нем должна мотаться с определенной точностью, но как же это сделать простому человеку, который ничего в этом не понимает?? На помощь нам величайшие умы создали интересную программу Coil32 у кого нет программы, качаем в конце статьи.
Смотрим далее. Не смотря на то что сезон поиска металлов подходит к концу, так как и погода, у кого учеба и работа препятствует этому. Но не смотря на это, люди продолжают интересоваться сборкой металлоискателя своими руками. Он оправдал себя как частой сборкой радиолюбителями, так и хорошими характеристиками поиска о чем говорится дальше в продолжении. Конструкция данного металлоискателя разработанная Ятоганом Ятоган, форум MD4U и Радиогубителем Radiogubitel, форум MD4U , имеет схемотехнику схожую с приборами знаменитой фирмы Tesoro, но гораздо более проста в настройке.
Толчком к распространению этой разработки послужили печатные платы с доработками и усовершенствованиями еще одного самодельщика — A форум MD4U,форум Паяльник. За окном совсем уже жара, и на обзор пишу еще одну схему металлоискателя. Как известно, пределов нет для поиска металлов как черных, так и цветных. Он собрал данный металлоискатель своими руками, так же данное устройство именнуется как pirat. Уже немало есть схем металлоискателей на сайте, но как известно хорошего много небывает.
Все больше и больше, даже начинающие люди, имеют большое желание собрать своими руками металлоискатель для поиска предметов на глубине, ктото монеты, кто гильзы и все что осталось в земле с течением истории. И так же, как сделать металлоискатель. Смотрим и читаем. Репостим кому не трудно. Добрый вечер дорогие читатели. Настает время таяние снега, а с ним и новые приключения для некоторых. Поиск металлов, стариных монет, драгоценностей, цветных металлов как под снегом так и в земле.
Так же просмотреть все имеющиеся схемы металлоискателей можно набрав в поиске сайта-металлоискатель. Которые иногда так тяжело найти даже в интернете. Смотрим подробности кому интересно. Металлоискатели используют для того, чтобы обнаружить невидимые предметы, которые по своим электромагнитным свойствам, отличаются от той среды, в которой они находятся.
Также данными приборами пользуются саперы, для обнаружения снарядов, строители, для поиска металлических частей конструкций арматура, трубы…. Большинство металлоискателей внешне очень похожи, но на самом деле они сильно отличаются по своим свойствам, и в зависимости от цели использования.
Вот несколько фотографий, часто используемых металлоискателей. А также схема простого металлоискателя. Устройство металлоискателя довольно простое. И его можно собрать своими руками в домашних условиях. Мы приготовили для вас пошаговую инструкцию, которая поможет вам собрать любительский металлоискатель из подручных средств. Но для начала, давайте узнаем какие типы металлоискателей существуют, какие свойства имеют различные модели и как выбрать подходящую именно для вас модель.
Для того чтобы выбрать себе подходящий тип металл детектора, нужно определится: какие технические характеристики вам необходимы. Проникающая способность детектора. На какую глубину проникает электромагнитное поле катушки детектора.
Охватываемая зона поиска. Обычно металлоискатели исследуют грунт полосами. Этот параметр определяет ширину таких полос. Восприимчивость прибора. От этого зависит будет ли ваш металлоискатель обнаруживать мелкие металлические предметы например, монеты. Фрагментация детектора. Эта функция отвечает за способность детектора реагировать только на искомые предметы например, цветные металлы.
Устойчивость искателя к помехам. Кроме собственного электромагнитного поля, прибор может попадать в электромагнитные поля других приборов. Лучшими считаются металл детекторы, которые не реагируют на поля других источников.
Металл детекторы, работающие на сверхнизких частотах. Такие устройства используют только профессионалы. Отличаются хорошими техническими параметрами, но для их функционирования требуются десятки ватт энергии.
Обычно устанавливаются на специальные автомобили с емкими аккумуляторами и оборудованием, которое позволяет определить размер, форму и структуру обнаруженных предметов. Металлоискатели, работающие в диапазоне низких частот от Гц до нескольких тысяч Гц. Легко изготавливаются.
Металл детекторы с повышенным диапазоном рабочих частот. Их собрать сложнее чем низкочастотные. Среди всех металл детекторов особо эффективными считаются аппараты, имеющие функцию дискриминации. Что это значит? Металлоискатель не только показывает наличие в грунте предмета с характерным полем, но и отображает на экране приблизительные формы, размеры и материал обнаруженного предмета. Конечно, с таким аппаратом работа гораздо эффективнее не нужно копать грунт при каждом сигнале детектора и требует меньшего времени.
Мы надеемся, что наша статья была полезной для вас, помогла разобраться в основных типах аппаратов для поиска металла и возможно даже подсказала как изготовить свой любительский металлоискатель! Устройство позволяющее отыскивать металлические предметы, расположенные в нейтральной среде, например, грунте, за счет их проводимости называют металлодетектором металлоискателем. Это прибор позволяет находить металлические предметы в различных средах, в том числе и в организме человека.
Во многом благодаря развитию микроэлектроники металлодетекторы, которые выпускают множество предприятий по всему свету, обладают высокой надежностью и небольшими габаритно-весовыми характеристиками.
Еще не так давно, такие приборы можно было чаще всего увидеть у саперов, то теперь, ими пользуются спасатели, кладоискатели, работники коммунальных служб при поиске труб, кабелей и пр. Металлодетекторы, предлагаемые на рынке, работают на разных принципах. Многие считают, что они используют принцип импульсной эхо- или радиолокации. Их отличие от локаторов заключается в том, передаваемый и принимаемый сигналы, действуют постоянно и одновременно, ко всему прочему они работают на совпадающих частотах.
Этот сигнал появляется из-за воздействия на металлический предмет переменным магнитным полем, которое генерируют катушки металлоискателя. То есть в конструкции устройств этого типа предусмотрено наличие двух катушек, первая — передающая, вторая — приемная. Другие устройства иногда называют металлоискатель на биениях. Это название пришло из далекого прошлого, точнее со времен, когда широко эксплуатировались супергетеродинных приемников.
Биения — это явление, которое становится заметно при суммировании двух сигналов с близкими частотами и равными амплитудами. Частота пульсирования сигнала равняется разностью частот суммируемых сигналов. Пропуская такой сигнал через выпрямитель, его еще называют детектором, выделяют, так называемую разностную частоту. Такая схема долго применялось, но в наши дни, ее не применяют. Их сменили синхронные детекторы, но термин остался в применении.
Металлодетектор на биении работает, используя следующий принцип — он регистрирует разность частот от двух генераторных катушек. Одна частота стабильна, вторая содержит в себе катушку индуктивности. Устройство настраивают своими руками так, чтобы генерируемые частоты совпадали или по крайней мере были близки. Как только, в зону действия попадает металл, происходит изменение заданных параметров и частота изменяется.
Разность частот может быть зарегистрирована разными способами, начиная от наушников и заканчивая цифровыми методами.
Устройства этого класса отличаются простой конструкцией датчика, слабой чувствительностью к к минеральному составу почвы. Но кроме этого, при их эксплуатации необходимо учитывать и то, что у них высокое энергопотребление. Вот такая относительная простота конструкция и позволяет изготовлять металлоискатели своими руками.
На рынке представлена широкая номенклатура металлодетекторов, применяемых во многих сферах. Ниже приведен список, в котором указаны некоторые разновидности этих устройств:.
Грунтовая модельГлубинный металлоискательПодводный аппаратОхранное устройствоМеталлодетектор промышленного назначения. Эти приборы предназначены для поиска своими руками металлического лома, ювелирных украшений, монет и пр. Эти приборы применяют для поиска вышеназванных металлических изделий на большой глубине. Устройства этого типа предназначены для работы подводой.
Они могут работать на разных глубинах.
Металлоискатель Клон pi w своими руками
Поиск артефактов под землей — довольно популярное занятие. Для кого-то, это профессия, кто-то просто увлекается археологией. Существуют многочисленные группы кладоискателей: как романтиков, так и прагматичных добывателей ценностей. Всех этих людей объединяет одна страсть: поиск металлических предметов, спрятанных на различной глубине. Если у вас есть точная карта с указанием места захоронения клада, либо планы проведения боев во время войны, это не гарантирует успех. Можно перелопатить тонны грунта, а искомый предмет будет спокойно лежать в паре метров от места активного поиска.
Металлоискатель Clone Pi-W своими руками. Сделай сам, цена грн., купить в Киеве — all-audio.pro (ID#). Подробная информация о товаре и.
Простой металлоискатель с дискриминацией своими руками
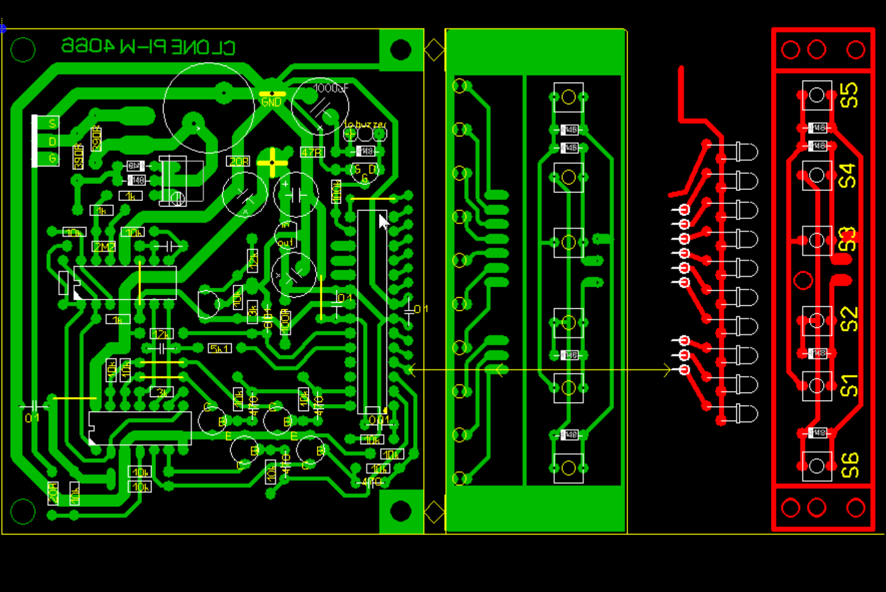
Импульсные металлоискатели, среди самодельных, известны самыми высокими показателями глубины обнаружения металла. Так же они лучше других способны работать в соленой воде и сильно минерализованной почве. Металлоискатель клон, который мы будем собирать, имеет следующие достоинства:. Сборка металлоискателя клон pi w начинается с электрических компонентов: схема, датчик, их соединение и прошивка микросхемы. Конечным этапом является изготовление или покупка корпусных деталей и настройка устройства. Схема металлоискателя Клон pi w собирается на двух монтажных платах. Одна основная, а вторая плата управления и индикации с кнопками и светодиодами.
Как сделать металлоискатель своими руками
Подробности Создано: 25 сентября Мне он понравился тем, что имеет простоту сборки,и обходиться дешево в сборке. Все компоненты для него являются из легкодоступных. В интернете есть схема металлоискателя clone-pi,но это требует подключение дисплея,а еще где то нужно еще и взять.
Перед вами подробные схемы, описание процесса работы Металлоискатели со схемой металлодетектора pi купить в интернет-магазине rozetka.
Металлоискатель Clone Pi W своими руками (Клон ПИ В)
Металлоискатель Clone PI W — это несколько упрощенная версия металлоискателя, в ней жидкокристаллический экран, заменен на светодиоды. Также в металлоискатели были урезаны органы управления и оставлены только самые необходимые функции. Изначально металлоискатель проектировался как подводная версия Клона, но стал очень популярным и на грунте. Ниже в статье, вы найдете все необходимые материалы, для сборки металлоискателя Clone PI W своими руками, а пока немного раскажем о самом приборе. А также наиболее приближенная к оригинальному металлоискателю С которого был скопирован Клон стабильность работы.
Радиоконструктор Clone Pi-W металлоискатель своими руками
Сборка схемы будущего прибора производится на печатной плате, изготовить её можно своими руками в домашних условиях, для этого необходимо Металлоискатель Клон Пи В своими После выбора электронной схемы, ее изготовления и настройки другим важным этапом является изготовление чувствительного органа металлоискателя — катушки или рамки. Металлоискатель своими руками схема, печатная плата, принцип работы Не смотря на то что сезон поиска металлов подходит к концу, так как и погода, у кого учеба и …. Металлоискатель pirat имеет два варианта схемы, в первом варианте используется микросхема ne советский аналог микросхемы — КРВИ1 — таймер. Тип схемы — Главное достоинство данного аппарата в том, что, не смотря на великолепные характеристики, схема его настолько проста, что его способен собрать даже начинающий.
микроконтроллерный металлоискатель Clone PI AVR оснащен звуковой Урок по монтажу своими руками. Научимся сами, научим и вас! Руки.
Клон ПИ металлоискатель на светодиодах
Металлоискатель клон пи в своими руками
Switch to English регистрация. Телефон или email. Чужой компьютер. Радиоэлектроника — схемы и статьи для начинающих.
Clone PI-W
Специфика нашего интернет магазина очень проста. Мы предлагаем к продаже несколько простых, но в то же время качественных металлоискателей. В зависимости от Вашего уровня подготовки, Вы можете приобрести каждый из них начиная от набора для сборки, заканчивая готовым собранным устройством. Варианты поставки приведены ниже.
В интернете есть схема металлоискателя clone-pi,но это требует подключение дисплея,а еще где то нужно еще и взять.
Clone PI AVR
By DesAlex , April 27, in Металлоискатели. Мы принимаем формат Sprint-Layout 6! Экспорт в Gerber из Sprint-Layout 6. Разве что немного с электроникой радиоаппаратурой для авиамоделей, да и то только для управления! Сам никогда не делал и не строил. Просто начинай сначала. Качаешь архивы с первых постов и собираешь, там есть всё.
Конструкция металлоискателя Клон или, как его еще называют, Слон вышла настолько удачной, что молва он нем распространилась далеко за пределы нашей страны и прибор заслуженно обрел международную славу. Мне попадались ролики на ютуб, выложенные радиолюбителями Греции, Англии, Германии и других европейских стран. Главное достоинство данного аппарата в том, что, не смотря на великолепные характеристики, схема его настолько проста, что его способен собрать даже начинающий. Правильно собранная схема начинает работать сразу, настройка заключается в регулировке одного единственного подстроечного резистора.
Предлагаю всем желающим собрать отличный импульсный микропроцессорный металлодетектор Clone PI-W.
Отличительные особенности и достоинства:
— простая схема;
— десятиразрядная наглядная индикация, громкий и регулируемый звук;
— большая чувствительность — до 30 см на монету(диаметр2,5 см);
— нет зависимости чувствительности от степени разряда батарей;
— современное квазисенсорное управление (кнопочки, а не крутилки).
Недостатки:
— большее потребление (100-160 мА);
— есть редкораспостранённые детали(им подобрана замена);
— чувствителен к наводкам и помехам.
К нему можно подключит любую катушку, с индуктивностью 300-400 мкГн.
Например, использовал датчик кольцо диаметром 21 см 27 витков провода 0,63 (для намотки можно использовать кастрюлю). Можно применять глубинную катушку 1,5м на 1,5 для поиска больших предметов на большом растоянии. Корзиночные катушки выигрыш дают в 2-3 см на мелкие предметы (Схема для изготовления http://www.metdet.ru/Sensor_K1.htm). Планарные также как и корзинка более чувствительны, чем простое кольцо. Схема ниже.
Питание прибора — 12в. Потребляемый ток (средний) — около 120 мА, поэтому желателен небольшой аккумулятор, а не солевые батарейки. При снижении напряжения питания до 8в прибор раз в 15 секунд начинает выдавать характерный двойной сигнал. Работать при этом продолжает, примерно до 6,5в. При этом снижается только громкость звука, чувствительность на металл в диапазоне примерно от 8 и до 16в остаётся на одном уровне (благодаря источнику образцового на?ряжения на TL431).
Настройки у этого прибора практически никакой. Относим датчик подальше от металла и других предметов (просто задираем вверх) и включаем. Загорается шкала из десяти светодиодов, затем гаснет, с соответственным звуковым сопровождением — это прибор подстраивается под датчик и окружающую обстановку, принимая её за положение «нет металла». Если в этот момент возле катушки датчика окажется любой металлический предмет, прибор, естественно, настроится неправильно, приняв любые предметы от подсунутого и меньше, как «а вот нет металла». После этого звучит характерный звуковой сигнал, оповещающий, что прибор настроен. Подносим его к металлу и проверяем — чем ближе металл, тем дальше вправо передвигается «огонёк» на шкале и тем выше становится звук. Подкручивая резистор, настраиваем на максимум чутья (после каждой подстройки обязательно относим подальше от металла и нажимаем кнопку «сброс» — «огоньки» при этом красиво, со звуком, сбегаются к центру шкалы). Всё, прибор настроен. Никакого ковыряния паяльником, подбора элементов, балансировки датчика, замеров прибором, осциллографом… Играемся кнопочками дальше. Две кнопочки регулируют звук («больше» и «меньше», максимум — семь), ещё две регулируют «барьёр» — это величина, обратная чувствительности, — и не путать с регулировкой чутья! Нажимая «больше» или «меньше» (максимум — 10, минимум — 0), устанавливаем такой барьер, при котором чутьё прибора будет максимальным при удовлетворительной стабильности. Однако, если барьер приходится сильно загрублять — до 7-го и выше светодиода, то это уже не есть хорошо. Нужно отдалиться подальше от индустриальных помех (лес, поле) и ещё подстроить подстроечник. Хорошо настроенный прибор не даёт ложных срабатываний при 3-4-х светодиодах.
Если вы устанавливали и шестую кнопочку — «сервис», то тогда в приборе вы ещё сможете подстроить напряжение, при котором срабатывает сигнализация разряда батарей (по умолчанию — 8в, при этом прибор продолжает работать до полного истощения батарей, только каждые 15 секунд выдаёт характерный двойной звуковой сигнал) и подстраивать защитный интервал — ну, это нужно для экспериментальных датчиков.
А теперь скажите, захочется ли кому нормальному, после того, как наиграется кнопочками на современном микропроцессорном МД, получит чутьё до 30 см на монету и удовольствие от того, что такую крутую штуку собрал сам, возвращаться к «на биениям» с чутьём на грунт, постоянной подстройкой воздушным КПЕ XIX-го века, тилипающимися проводами наушников, постоянным звоном в ушах…
Детали:
микросхемы
ADG444 или КР590КН5
TL074
ATmega8
—————————
транзисторы
IRF740
78L05
КП501А или BSN304A или 2N7000 При замене смотрите цоколёвку!
TL431
—————————
диоды
1N4148—6шт
1N5819
—————————
конденсаторы
2200,0 x 16V
1000,0 x 16V
220,0 x 16V
470,0 x 6,3V
2200
0,1—5шт
0,01
—————————
резисторы
2M
100K
56K
12K—2шт
10K—5шт
5K1
1K—3шт
3K—2шт
510—10шт
390—2шт
100
20—2шт
47
1к переменик
—————————-
Примечания! Подстроечный резистор лучше ставить не 1к, а 330-510 ом или многооборотный, — настройка будет плавнее, он может быть любой мощности, но, обязательно, гарантированного качества. Применять советские дешёвые «жестяные», где выводы просто прижаты к токопроводящему слою, нельзя. Так же экранировать прибор не надо, так как это не чем не поможет, а доже наоборот — навредит. Провод для связи схемы и датчика надо использовать простой многожильный.
Для написания статьи использовались комментарии DesAlex с форума сайта http://cxem.net
Прошивку, печатку, описание можно скачать
Импульсные металлоискатели, среди самодельных, известны самыми высокими показателями глубины обнаружения металла. Так же они лучше других способны работать в соленой воде и сильно минерализованной почве. Все импульсники схожи в принципе работы и имеют общие плюсы и минусы. Металлоискатель клон, который мы будем собирать, имеет следующие достоинства:
- Датчик сделан из одинарной катушки, являющейся передающей и принимающей. Это значительно упрощает сборку и исключает трудоемкую настройку. Размер катушки можно подбирать самостоятельно в зависимости от целевого назначения металлоискателя.
- Упрощенная схема в сравнении с качественными самодельными металлоискателями.
- Простая кнопочная регулировка.
- Немного уменьшено энергопотребление по сравнению с импульсными металлоискателями с экранной индикацией.
К недостаткам можно отнести:
- Отсутствие дискриминации.
- Необходимость прошивки микросхемы. Однако это нельзя назвать большой проблемой, так как в статье будет представлена подробная инструкция данного процесса.
Сборка металлоискателя клон pi w начинается с электрических компонентов: схема, датчик, их соединение и прошивка микросхемы. Конечным этапом является изготовление или покупка корпусных деталей и настройка устройства.
Сборка схемы
Все необходимые детали, их аналоги и комментарии указаны в таблице на рисунке 2.
Детали приобретаем строго новые! Это освободит вас от проблем в работоспособности схемы.
Схема металлоискателя Клон pi w собирается на двух монтажных платах. Одна основная, а вторая плата управления и индикации с кнопками и светодиодами. Обе печатных платы для программы Sprint Layout можно скачать по ссылке . Для будущего крепления основной платы можно оставить запас текстолита или ограничиться горячим клеем. Для второй платы разъемы для крепления уже предусмотрены на монтажной плате. Соединение двух схем производится по подписанным выводам B1 – B4 и VD4 – VD13 и реализовывается многожильным шлейфом, например – от старых винчестеров или дисковых приводов.
Пайка радиодеталей осуществляется в соответствии со схемой и монтажными платами на рисунках 3 и 4.
Главными требованиями к сборке являются аккуратность, внимательность и отсутствие случайных соединений между дорожками и деталями. После изготовления печатной платы необходимо тщательно промыть ее от флюса.
Прошивка микросхемы
Металлоискатель клон работает по специально написанной программе, которую нужно записать в микросхему ATmega8. Скачать версию прошивки 1.2.2m можно по ссылке .
Рассмотрим несколько простых способов для записи прошивки:
Способ 1.
Берем микросхему, скачанную прошивку, и идем в ближайшую мастерскую по ремонту электроники или к знакомому, разбирающемуся в этом. Просим бесплатно или за невысокую плату выполнить прошивку.
Если прошивка осуществляется в программе PonyProg, показываем мастеру рисунок 5, на котором изображены настройки конфигурационных битов.
При прошивке другими программами обращаем внимание на пункт SPIEN. Если при чтении информации галочка там не стоит, то выставляем все остальные конфигурационные биты в противоположное состояние! Это очень важно, так как при ошибке, вернуть процессор в исходное состояние намного сложнее процесса прошивки.
Для примера можно взглянуть на настройки программы Uniprof (рис. 6), при чтении в которой параметр SPIEN был без галочки.
Способ 2.
Соорудим самый простой программатор, именуемый «программатор Громова», и произведем прошивку самостоятельно.
Схема подключается к COM порту компьютера. Если у вас его нет, можно, опять же, обратиться к знакомому с более старым компьютером или приобрести плату с COM разъемом. Все детали, контакты процессора и программатора подписаны на соответствующих схемах.
При сборке обратите внимание на то, что требуется отдельное питание процессора постоянным напряжением 5 В. Взять его можно с USB провода, подключив его к компьютеру.
Не забываем соединить минус программатора и минус питания.
После сборки программатора по пунктам прошиваем металлоискатель clone pi w:
- Вставляем процессор;
- Подключаем программатор к COM порту;
- Запускаем программу Uniprof;
- Подаем питание 5 В на процессор;
- Убеждаемся, что программа увидела процессор;
- Считываем конфигурационные биты и настраиваем, как было описано выше;
- Открываем прошивку программой, и жмем «запись».
На этом прошивка микросхемы считается завершенной.
Изготовление датчика (катушки)
Датчик состоит из герметичной катушки, крепления для штанги и провода.
Как и было описано выше, катушка для импульсных металлоискателей выполняется очень просто. Находим провод с любой изоляцией диаметром 0,4 – 0,5 мм. И, согласно таблице на рисунке 8, выбираем количество витков и диаметр катушки. Оптимальный диаметр катушки 20 – 26 см. Можно так же соорудить квадратную глубинную катушку, но значительного прироста она не даст.
Есть множество способов изготовления обмотки, например корзиночного типа или в одной плоскости, но больших улучшений они не дают, поэтому выбираем любой простейший тип. Производим обмотку в навал на каком-нибудь круглом предмете подходящего диаметра, после чего плотно скрепляем катушку изолентой и выводим два конца провода. Катушку не экранируем!
Корпус выполняется из любых подручных средств, начиная от фанеры и заканчивая пластиком, но лучше приобрести оправку с ушками для штанги в магазине, это придаст качество и приемлемый вид датчику. В датчике не должен использоваться металл.
Провод для соединения датчика и блока желательно взять с хорошей изоляцией и парой жил сечением около 0,7 мм². Экранирование так же не нужно. Соединяем пайкой выводы катушки и провод, и надежно изолируем. На конце провода присоединяем разъем.
После изготовления катушки, улаживаем ее в оправку и герметизируем специальными средствами – эпоксидным клеем, монтажной пеной или другими диэлектрическими составами.
Изготовленный датчик можно установить на любой импульсный металлоискатель клон.
На рисунке 9 показаны различные варианты катушек для данного металлоискателя.
Сборка корпусных элементов
Чтобы изготовить корпус на металлоискатель своими руками, потребуется немного слесарных работ, подходящий инструмент и материл, а так же желание сделать что-то красивое.
Для блока управления понадобится коробочка из пластмассы или дерева. Размеры подбираем с таким условием, что бы в нее поместились две платы и, в случае использования батареек, контактная коробка. Контактную коробку можно так же вынести отдельно и закрепить рядом с корпусом блока управления. Основную плату можно закрепить горячим клеем или силиконом. Для платы управления и индикации вырезаем или высверливаем подходящие отверстия под светодиоды и кнопки. После совпадения всех отверстий под кнопки и светодиоды, закрепляем плату, как и основную. Делаем отверстия на коробке под выключатель и разъем для катушки, и закрепляем их. Коробку стараемся делать герметичной для исключения попадания влаги, например при дожде.
Штангу выполняем из ПВХ трубы. Продумав конструкцию, закупаем в магазине необходимые трубы и переходники с учетом того, что штанга должна быть разборной, диэлектрической и удобной – наличие ручки, подлокотника и места для аккумулятора, в случае его использовании (рис.11).
Для сгибания трубы можно воспользоваться газовой плитой. Для регулировки длины используем разность диаметров труб и накручивающиеся кольца. При достаточном желании, штангу можно сделать из других предметов – костыль, удочка. Главным условием является отсутствие металлических деталей. Качественно собранная штанга подойдет не только на металлоискатель clone pi w, но и на другие виды металлоискателей.
После изготовления штанги, закрепляем на ней блок управления и пластмассовым крепежом или иными средствами прикрепляем датчик. Подписываем кнопки.
Настройка и проверка работоспособности
После сборки металлоискателя включаем его. Должна произойти самодиагностика с озвучкой и миганием светодиодов. Для исключения снижения чувствительности, включать устройство необходимо вдали от металлов.
Настройка производится подальше от земли, металлических и иных предметов, например – в воздухе. Не забываем снять с себя все, что может содержать проводящий материал. Кнопкой S1 выставляем минимальный барьер. Вращением резистора R7 добиваемся громкого непрерывного сигнала. Затем по чуть-чуть возвращаем его положение, пока металлоискатель не замолчит.
В дальнейшем при эксплуатации металлоискателя отстройку от грунта выполняем кнопками S1 и S2. Копки S3 и S4 соответственно уменьшают и увеличивают громкость. Кнопка S5 предназначена для настройки некоторых функций, но в данной схеме она убрана. Кнопка S6 – сброс. Используем ее после отстройки от грунта, а так же при зависаниях и глюках прибора.
При разряженной батарее металлоискатель будет выдавать два коротких звука с периодичностью в несколько секунд.
В отличие от металлоискателя Клон пи авр, который собирается с дисплеем, в роли визуальной индикации выступают светодиоды. Количество огоньков сигнализирует о глубине и мощности сигнала, а так же об уровне звука и отстройки от грунта при настройке.
(повышенного качества изготовления)
Clone PI AVR
— современный импульсный микроконтроллерный металлодетектор с ЖКИ экраном и звуковой индикацией. Принцип работы основан на возбуждении в металлическом объекте импульсных вихревых токов и измерении вторичного электромагнитного поля, которое наводят эти токи.
Способен работать с катушками разных диаметров (катушки вплоть до 120 — 150 см в диаметре) автоматически подстраиваясь на работу с ними. Металлоискатель может быть эффективно использован для поиска любых металлических предметов, до 4-х метров в глубину, исходя из установленной катушки. Имеет хорошую чувствительность на мелкие предметы.
Металлоискатель Clone PI AVR имеет подсветку дисплея для работы в ночное время. Имеется отстройка от грунта (в зависимости от влажности и содержания металлообразных примесей). В настройках прибора также имеется индикация батареи питания (при достижении установленного уровня, металлоискатель автоматически отключается, что есть актуально при работе от аккумулятора). Присутствует барьер, порог чувствительности, при котором металлоискатель срабатывает на металлический предмет.
Благодаря используемому микроконтроллеру (процессору) в схеме металлоискателя clone pi avr, прибор полностью автоматический, имеет интуитивно понятное меню, что даже любой новичок его освоит очень быстро. Достойный конкурент промышленным металлодетекторам, но по стоимости намного дешевле. К недостатку металлоискателя можно отнести отсутствие селективности (не различает черные и цветные металлы)
Clone PI AVR является несколько упрощённым вариантом импульсного металлодетектора Clone PI. В свою очередь, Clone PI является слегка переработанным вариантом импульсного металлоискателя Tracker PI — коммерческая версия — Кощей PI. Поэтому и название Клон
.
| Характеристики импульсного микропроцессорного металлоискателя Clone PI AVR | |
| Принцип работы | PI (Импульсный) |
| Селективность металлов | Нет |
| Питание | Два лития 3,7 В 2200 мА |
| Вес прибора | 1300 грамм |
| Высота | 105 см |
| Управление | Кнопочное (4 кн.) |
| Настройки меню | Отстройка от грунта, регулирование громкости, управление подсветкой дисплея, управление «защитным интервалом» поискового датчика, установка автоматического выключения прибора, при определённом разряде батареи |
| Отображение | ЖКИ индикатор 2 строки 16 символов |
| Озвучивание | Регулируемое (динамик) |
| Прошивка | V 1.8.1 с русским переводом (или английским) |
| Цель использования | 5-ти бальная оценка прибора | Примечания |
| Поиск монет, колец и других ценных предметов из золота и других цветных металлов | 4 | Не различает металлы, но имеет очень хорошую чувствительность на мелкие предметы (монеты, кольца, цепочки) |
| Поиск предметов военной археологии (хождение по войне), цветных и черных металлов | 5 | Подходит идеально, солдатскую каску находит (катушка 24 см в диаметре) на глубине 55 см, предметы побольше до 140 см |
| Поиск цветных и черных металлов больших размеров, сбор металлолома | 5 | Подходит идеально, способен находить металлы на большой глубине |
При желании и соответствующем знании электроники прибор можно изготовить самостоятельно! Автором прибора является Андрей Фёдоров
, он же Andy_F
. Домашняя страничка автора:
Клон Пи-В — это упрощенная и удешевленная версия импульсного металлоискателя (МД) Clone PI-AVR (который с двухстрочным ЖК-экраном). Вот описание на сайте Андрея Федорова — автора всех клонов: http://fandy.hut2.ru/ClonePI_W.htm
Конструкция металлоискателя Клон (или, как его еще называют, Слон) вышла настолько удачной, что молва он нем распространилась далеко за пределы нашей страны и прибор заслуженно обрел международную славу. Мне попадались ролики на ютуб, выложенные радиолюбителями Греции, Англии, Германии и других европейских стран.
Главное достоинство данного аппарата в том, что, не смотря на великолепные характеристики, схема его настолько проста, что его способен собрать даже начинающий. Правильно собранная схема начинает работать сразу, настройка заключается в регулировке одного единственного подстроечного резистора. Можно даже обойтись без осциллографа!
Единственная сложность для новичков — это необходимость прошивки микроконтроллера. Но не стоит переживать: для прошивки этой 28-ногой сколопендры подойдет любой компьютер с COM-портом и простейшая схемка буквально из нескольких элементов (об этом далее).
Но зато после преодоления всех трудностей, у вас будет прибор, способный засечь гвоздь сотку на глубине штыка (с 20-сантиметровой катушкой). Советские 5 коп в нашей тяжелой почве — на глубине 25 см, моя 3х граммовая обручалка по воздуху — 22 см (плашмя) и — 10см (ребром). Про крупняк вообще молчу — батарея отопления 170 см по воздуху.
Но есть у Клона и недостатки — отсутствие дискриминации металлов, т.е. он видит абсолютно все. А это лишние усилия при раскопе, ведь копать придется все подряд (там может быть монетка, а может быть пробка от бутылки). А еще у него слабая чувствительность к золоту.
Для поиска золота (самородков и ювелирки) хорошо подходят балансники с дискримом. Но чтобы сделать такой металлодетектор требуется наличие опыта и понимания принципа работы прибора, иначе может ничего не получиться. Из доступных и хороших балансников, рекомендую посмотреть в сторону Терминаторов. Они не уступает многим зарубежным брэндам, а по некоторым показателям даже превосходят их. Опытным радиолюбителям для поиска золотишка я бы порекомендовал металлоискатель «Квазар» с вытянутой DD-катухой (т.н. «узкие яйца»).
Одним словом, если нужен прибор для поиска чермета — то Клон ваш выбор. Ничего проще и эффективнее вы не найдете. Для сравнения, хваленый Штурм уступает по глубине обнаружения примерно в 1.5 раза. Старая добрая Ася 250 при поиске черных металлов также остается далеко позади.
Итак, вы уже хотите себе такой прибор и готовы приступить к сборке? Тогда поехали!
Принципиальные схемы (3 варианта)
Существует три самые лучшие и неоднократно проверенные схемы, которые отличаются только микросхемами ключей:
- схема с ADG444 (она же КР590КН5);
- схема с КР590КН2 (от первой отличается только печатной платой);
- схема с CD4066 (4016).
Эти схемы 100% рабочие, так что никакие претензии по их неработоспособности не принимаются. Если у вас что-то не заработало, значит сами виноваты.
Какая из схем лучше?
КН5 сложно найти, к тому же среди них много брака (описаны даже случаи, когда попадающий на микросхему солнечнй свет вызывал самовозбуждение). Если вам попадется КН-ка после 91-го года выпуска или в коричневом корпусе, не берите ни в коем случае — они практически все бракованные.
У КН5 есть полный аналог — ADG444, но эти микросхемы не слишком-то распространены, и к тому же довольно дорогие (рублей 300-400).
Немного стабильнее работают приборы, собранные на КН2. Но сейчас ее практически нереально достать.
Лично мой выбор — схема с использованием микросхемы ключей 4066 (третий вариант). Эта микросхема стоит копейки (10…25 рублей), везде продается, и при этом работает без глюков.
Но пойдем по порядку.
Схема с ADG444 (КР590КН5)
Назначение элементов
Резистор R1 предназначен для гашения импульсов обратного хода (ИОХ) в датчике, возникающих из-за явления самоиндукции. Если его не будет (например, при обрыве или слишком большом сопротивлении), ИОХ будут греть мощный полевик (точнее — встроенный в него диод), электролит С1 и даже могут пробить диодную защиту VD1, VD2 на входе аналоговой части.
R3 также помогает уменьшить добротность датчика при большой амплитуде сигнала (тогда этот резистор подключается параллельно R1 через диоды). Кстати говоря, чутье металлоискателя в некоторой степени зависит от сопротивлений R1 и R3, но не настолько сильно, чтобы заморачиваться с их подбором.
В случае обрыва резистора R2, полевик может нажрать помех из воздуха и самопроизвольно открыться. При этом через датчик потекут огромные токи, что приведет к выгоранию резистора R12. Кстати, сопротивление R12 может быть любым в пределах 1…27 Ом (маленькое сопротивление — для более «глубинных» вариантов).
Конденсатор С3 в связке с R14 входит в состав интегратора, позволяющего подавлять случайные шумы на входе датчика, возникающие из-за индустриальных помех. Я обычно ставлю C3 = 0,047…0,068 мкФ. Сопротивление R14 может быть от 1,8 до 2,7 МОм, разницы заметно не будет.
Если прибор хорошо отлажен и не происходит ложных срабатываний, то, увеличивая номинал R15 и уменьшая C5 можно поднять чутьё прибора до максимального.
Если питание будет осуществляться от аккумулятора, то С1 можно оставить на 2200 мкФ. Если же от слабых батареек, то его емкость лучше существенно увеличить. Например, до 6800 мкФ. Именно этот электролит служит источником энергии для формирования мощных коротких импульсов тока через катушку.
Используемые компоненты и их ориентировочная цена (август 2017):
| Обозначение | Название | Комментарий | Стоимость | Кол-во |
|---|---|---|---|---|
| Микросхемы | ||||
| U1 | ATmega8 | ATmega8А‐16PU и ATmega8А‐PU взаимозаменяемы, прошивка и биты конфигурации полностью совпадают. | 110 руб | 1 |
| U2 | 78L05 | 10 руб | 1 | |
| U3 | TL074 | Иногда стоит поиграть с операционником TL074 — попробовать из другой партии (другого года выпуска). Бывает один нормальный, а у другого усиление практически на нуле. Если как следует подобрать эту микросхему, можно выиграть еще пару сантиметров чуйки. Можно заменить на 2шт ТЛ072. | 25 руб | 1 |
| U4 | КР590КН5 (ADG444) | Как оказалось, на стабильность прибора и дальность поиска влияет не только подбор ОУ TL074, но и микросхемы коммутатора КН5 — наилучший результат у микросхем выпущенных до 1993 года, а прекрасный — у микросхем в планарных металлокерамических корпусах (1984 г.в.). Их можно тулить прям на плату, не меняя печатку. Буржуйский вариант AGD444 нареканий не вызывает. Соответствующим образом изменив печатную плату, микросхему КН5 (444) можно заменить на 590КН2 или CD4066CN (об этом см. далее). | 206 руб | 1 |
| U5 | TL431 | Аналог К1156ЕР5. | 15 руб | 1 |
| Транзисторы | ||||
| VT1 | IRF740/TO | Аналоги: КП776А, IRF630, IRF640, IRF840, BUZ73, 04N60, 5N60. Подойдет любой n-канальный полевик, сток-исток не менее 200 вольт, 2 ампера, емкость затвора не более 1200 pF. | 35 руб | 1 |
| VT2 | BSN304A | Вместо BSN304A можно более доступный BS170. Также его можно заменить транзистором С945, 2N7000 или КП501А. | 6 руб | 1 |
| Диоды | ||||
| VD1, VD2, VD14-VD17 | 1N4148 | Можно наши: КД521, КД522. | 1 руб | 6 |
| VD4-VD13 | Вместо отечественных диодов лучше поставить сверхяркие (наши на солнце вообще не видны, да и для ярких защитный козырек от солнца не помешал бы). | 15 руб | 10 | |
| Конденсаторы | ||||
| C1 | 2200uF 16V | Этот конденсатор однозначно ставим на 4700 мкф (а еще лучше 6800, 10000) — и стабильность прибора повышается и при просадке напруги на аккумуляторе (если старенький или не заряжен) поможет. Кроме этого повышается заряд на импульс прибора. | 63 руб | 1 |
| C3 | 0.1uF | Лучше поставить 0,047uF (если его емкость увеличивать падает чуйка, а если уменьшать падает стабильность). Так что золотая середина. В идеале этот конденсатор (как и C5) должен быть пленочным. Но не стоит загоняться, подойдут наши типа КМ или импортные (почти любые, кроме слюдяных конечно) — майларовые, палладий и т.д. Можно поставить даже темно-зеленые китайские подушечки из старой сломанной аппаратуры. | 10 руб | 1 |
| C4, C10, C11, C14 | 0.1uF | 5 руб | 4 | |
| C5 | 2200pF | Можно на 1500пФ, главное, чтобы был термостабильный (как и С3). Лично я ставил и 1500 пФ и 2200пФ — особой разницы не заметил. | 10 руб | 1 |
| C6 | 220uF 16V | 15 руб | 1 | |
| C7 | 470uF 6.3V | 12 руб | 1 | |
| C9, C12 | 0.01uF | 1 руб | 2 | |
| C13 | 1000uF 16V | 13 руб | 1 | |
| Резисторы | ||||
| R1, R3 | 390 Ом, 0.5Вт | минимум 0.25 Вт | 3 руб | 2 |
| R2, R12 | 20 Ом | 3 руб | 2 | |
| R4, R9, R11, R16, R19, R21 | 10 кОм | 3 руб | 5 | |
| R6, R8, R13 | 1 кОм | 3 руб | 3 | |
| R7 | 1 кОм | Если есть качественный многооборотный резистор сопротивлением от 470 до 1000 Ом, то можно ставить. Если такого нет, то лучше вообще обойтись без многооборотника — достаточно обычного импортного подстроечника. Дело в том, что сейчас приобрести качественный многооборотный резистор — большая проблема. Высокая точность здесь не нужна, качественного подстроечника с головой хватает. | 30 руб | 1 |
| R14 | 2.4 МОм | от 2 до 2.7 мегов | 3 руб | 1 |
| R15 | 56 кОм | или 68 кОм (любой, какой есть) | 3 руб | 1 |
| R17, R23 | 3 кОм | 3 руб | 2 | |
| R18 | 100 Ом | 3 руб | 1 | |
| R20, R22 | 12 кОм | 3 руб | 2 | |
| R24 | 100 кОм | 3 руб | 1 | |
| R25 | 47 Ом | 3 руб | 1 | |
| R26-R35 | 510 Ом | Вместо всех этих резисторов лучше поставить один общий на 470 Ом (см. описание печатных плат ниже) | 3 руб | 10 |
| R36 | 5.1 кОм | 3 руб | 1 | |
| Разное | ||||
| HA1 | Динамик вытащил из старого стационарного телефона, там пластмассовый рупор, орет офигенно. Я пробовал пищалки от компа (такие маленькие черные бочонки) и 50-омные динамики. Громче, чем 50-омный динамик от домофонной трубки ничего нет (да и звук приятней). Можно поставить пьезокерамический излучатель (ЗП), но тогда параллельно ему надо подпаять резистор на 1 кОм. | 60 руб | 1 | |
| Кроватки | Если ставите микросхемы на колодки, то берите не обычные дешевые с плоскими гнездами, а качественные кроватки с цанговыми разъемами. После того, как схема запустилась, рекомендую убрать все колодки и впаять микросхемы в плату. | 15 руб | ||
Для защиты от переполюсовки можно поставить между батарейками и схемой диод Шоттки 5819. При токе до 100мА максимальное падение на нем около 0,3В, при 1А — около 0,6В. Если вам жалко терять эти доли вольта, можно применить схему защиты от переполюсовки на полевом транзисторе с низким переходным сопротивлением (порядка миллиом):
Я делал вариант на p-канальном транзисторе IRLML5203 . У него ток стока 3А, а напряжение затвор-исток — 20 Вольт. Подходит идеально.
Любую микросхему можно заменить на такую же микросхему, только с планарными выводами. Цоколевка совпадает, но придется немного изогнуть ноги. Для формовки ног планарного корпуса используйте кроватку с вытащенными цангами.
Печатная плата
Ниже приведен наиболее стабильный вариант платы Clone PI-W на микросхеме 561КН5 (ADG444).
Эта печатная плата была выстрадана многочисленными экспериментами.
Все началось с того, что на некоторых протестированных платах был замечен такой глюк, как подвывания на минимальном барьере и максимуме чутья. Это мешало выставить максимальную чувствительность. Глюк уменьшался, если прислонить руку к плате или взяться за провод.
Причина этого явления — неправильно разведенная земля МК и шины, соединяющей ряд светодиодов и микросхемы ключей. На шине возле ключей постоянно присутствует синусоидальный шум от работы генератора, причем не хилого уровня, а работающие светодиоды добавляют еще больше грязи в эту шину. Причем, чем больше их горит или перемигивает, тем больше уровень помех и, соответственно, больше ложняков.
Чтобы устранить этот неприятный эффект была проведена целая куча экспериментов и в итоге разработана печатная плата с разнесенными землями. Так что берите и паяйте, все для вас. Со стандартной катушкой получите максимум чутья и меньше глюков.

Обязательное требование: питание подводить строго к предусмотренным для этого местам — на пятачки возле кондеров. В противном случае возможны многочисленные глюки. Перфекционисты могут отрезать все земляные выводы ADG444 от платы и кинуть их отдельным проводом на аккумулятор. Тогда результат будет еще лучше (сравним с КН2).
Вместо того, чтоб ставить по одному резистору на каждый светодиод (в соответствии с принципиальной схемой) проще поставить 1 резистор на цветовую группу. Например у вас 3 цвета: красный, зелёный и синий, значит подаете плюс прямо с МК, а минус для каждой группы через собственный резистор. На данной плате вообще установлен один резистор на все 10 светодиодов.
Готовая плата:
Печатная плата для SMD-компонентов:

Схема с КР590КН2
Если у вас есть КН2, то у вас есть шанс собрать самый лучший вариант Клона. Только плата должна быть разведена по уму: никакая земля КН-ки (кроме ключа полевика) не должна быть связана с землей меги, линейка светодиодов также должна быть пущена отдельной шиной.
Большой плюс КН-2 в том, что у нее нет питалова +5 Вольт. Из-за развязки по питанию повышается четкость и стабильность работы всей схемы. Если вы сделаете такую плату (с правильной разводкой дорожек), то получите супер-прибор. Будет складываться впечатление, что это и не Клон вовсе.
Принципиальная схема ничем не отличается от предыдущей, но так как цоколевка микросхемы 590КН2 не совпадает с 561КН5, то, соответственно, печатная плата немного другая:
Прибор, собранный на этой плате, отличается повышенной стабильностью в работе. Народ экспериментировал с КР590КН2 — казалось бы банальный переключатель и ничего более, но при замене этой микрухи МД показывал разные результаты по стабильности, и самое интересное по глубине обнаружения. Лучшие результаты показали микросхемы 1993 года выпуска и металлокерамические с планарными выводами (1984 года выпуска). Но, повторюсь, достать эту микросхему сейчас очень сложно.
Схема с CD4066
Это наиболее бюджетный и легкодоступный вариант устройства.
Чтобы микросхема 4066 смогла полноценно заменить КН5, потребуется дополнительная обвязка в виде нескольких конденсаторов, резисторов и 4 транзисторов 2N5551. Вот как это выглядит:
Полная схема Клона Пи-В на микросхеме 4066 выглядит так:
Соответственно печатная плата в этом случае тоже нужна своя:
Готовая плата в сборе вместе панелью управления:
Лично мне больше нравится вариант печатки, где все кнопки на месте и светодиоды вынесены отдельно:
Данная плата имеет размеры 90х70мм и рассчитана как на отдельную панельку светодиодов (в этом случае нужно соединить каждый светодиод с микросхемой через резистор 510 Ом), так и на светодиоды, расположенные на панели с кнопками (и тогда просто соединить землю основной платы с землей панельки через резистор 510 Ом).
Транзисторы 2N5551 можно заменить на S9014, КТ503 или КТ3102.
Все вышеприведенные печатные платы уже отзеркалены, нужно только распечатать.
После распайки платку ОБЯЗАТЕЛЬНО нужно отмыть от флюса. На монтажной плате собирать даже не пытайтесь, работать либо не будет, либо будет жутко глючить.
Прошивка микроконтроллера
Чтобы залить прошивку в АТМЕГу понадобится программатор. Две самые примитивные схемы, разработанные специально для ATmega8, приведены в . Вы можете выбрать любую из них.
ПониПрог
Если решили прошивать с помощью программы PonyProg, то фьюзы нужно выставить как на картинке:
При использовании другой программы, возможно, потребуется расставлять эти галочки инверсно (то есть там, где на картинке галка стоит, ее, наоборот, ставить не следует). Если после чтения битов в вашей программе галочка напротив «SPIEN» не стоит, значит и все остальные биты надо ставить прямо противоположно скриншоту. Сам бит SPIEN ни при каких обстоятельствах менять НЕЛЬЗЯ.
Программатор Громова
После подключения программатора (как это сделать, читаем в той же статье ), первым делом проверяем, считываются ли фьюз-биты. Если все ок, выставляем биты следующим образом:
Все тщательно проверяем и записываем. На этом программирование микроконтроллера можно считать законченным.
Какая прошивка лучше?
Были протестированы все существующие на данный момент версии прошивок. На мой взгляд (и со мной согласятся многие копатели) наиболее удачной оказалась прошивка 1.2.2m. Она вобрала в себя все самое лучшее от 1.2.1 и 1.2.4 и в итоге получилась просто сказка! Лучше, по-моему, и придумать нельзя.
Как по мне, она более стабильная, дает очень мало ложных сработок (можно долго проходить, так и не услышав ни одного пиликанья). Еще мне очень нравится сигнализация перегрузки — громкий низкочастотный звук, раздающийся после того, как зажегся последний10-ый светодиод. Сигнал позволяет очень точно локализовать цель. Этот звук как бы говорит, что цель вот она, прямо под катушкой! Сброс в прошивке 1.2.2м сделали беззвучным, что также является несомненным плюсом на мой взгляд.
Думаю, что с этой версией и глубинные датчики будут стабильно работать.
Пробный запуск (SMOKE-тест)
Так как изготовление корпуса, датчика и штанги дело наиболее трудоемкое, то целесообразнее всего проверить работоспособность платы металлоискателя сразу после прошивки контроллера.
Катушку подключать не нужно. Надо только подпаять панельку со светодиодами и кнопками и не забыть про пищалку.
После подачи питания, Клон инициирует некоторую самодиагностику, которая проявляется в поочередном зажигании светодиодов и генерации звуков разной тональности. Если все собрано и прошито правильно, то должно быть что-то вроде этого:
Реакция рабочей схемы на нажатие кнопки сброса:
В некоторых прошивках (например, 1.2.2) при сбросе Клона отсутствует звуковое сопровождение.
Если коробочка молчит, ищите ошибки в схеме, неисправные детали или проверяйте работоспособность Атмеги. Типичные причины неработоспособности приведены в конце статьи.
Назначение кнопок
Назначение кнопок не зависит от версии прошивки.
- Кнопки барьера
: S1 — минус, S2 — плюс. Барьер поднимает порог, при котором сигнал от аналоговой части прибора воспринимается как наличие цели. Таким образом, увеличивая барьер, мы поднимаем порог реагирования металлодетектора на металл, тем самым понижая чувствительность. Другими словами, чем выше мы выставляем барьер (больше светодиодов) — тем ниже чуйка на металл и тем меньше ложных срабатываний. Установленное значение барьера запоминается даже после отключения питания. Значение барьера никак не влияет на величину защитного интервала (ЗИ)
. Защитный интервал выставляется автоматически каждый раз при включении питания (микроконтроллер вычисляет ЗИ в зависимости от настройки схемы, параметров катушки и окружающей среды). Значение ЗИ можно изменить вручную в режиме настроек с помощью кнопок регулировки барьера, но это лишено смысла и на практике никто никогда так не делает. После отключения питания значение ЗИ не сохраняется. - Громкость
: S3 — минус, S4 — плюс (максимальный уровень — 7). В режиме настроек этими кнопками задается минимально допустимое напряжение питания (от 7,5 до 11В, шаг — 0.5, по умолчанию стоит 8 Вольт). При снижении напряжения ниже установленного уровня, прибор продолжит работу, но при этом каждые 15 секунд будет звучать характерный низкочастотный сигнал. - Кнопка S5 — вход в режим настроек
(не во всех версиях прошивок). Если делаете металлоискатель не для себя, то лучше вообще эту кнопку не ставить. Дабы не соблазнять лишний раз. - Кнопка S6 — сброс
. Используется при самовозбуждении, зависании прибора — в случае чего жмем сброс и продолжаем поиск. Нажатие кнопки сброса всего лишь очищает регистры микроконтроллера, стеки, флаги и прочую внутреннюю кухню процессора (я в этом не очень силен), что позволяет ему продолжить нормальную работу. Кнопка сброса никак не влияет на вычисленный при включении прибора защитный интервал, уставленный барьер и уровень громкости.
Датчик (катушка)
Огромное преимущество данного металлоискателя — простота изготовления датчика. В простейшем случае он представляет собой 27витков провода диаметром 0,6-0,8мм намотанные внавал на оправке диаметром 21см.
Для этого МД очень хорошо подходит катушка «корзинка» от КАЩЕЯ Ø22см.
Очень точно локализовать цель позволяет катуха-«снайперка»: диаметр 18,5 см, 23 витка проводом 0,5 мм.
Чтобы узнать количество витков для катушек другого диаметра можно руководствоваться таблицей:
В продаже есть готовые формы под катушки, в которых можно разместить датчики диаметром 19 или 26 см. Одновременно две катухи в одной форме размещать нельзя, поэтому мотайте ту, которая 26 см. Это примерно 21-23 витка провода 0.7…0.8 мм. Общее сопротивление должно быть от 0.7 до 2 Ом.
Для глубинного поиска можно соорудить рамку со сторонами 70х70см или даже метр на метр (хватит 16 витков провода). Но исходя из опыта, могу сказать, что с таким датчиком вы в принципе ничего не выиграете. Мелкотню (относительную) он цепляет также, а таскать его ну ОЧЕНЬ неудобно. Подойдет разве что для работ по чистому полю, и то поднимать его над землей надо будет сантиметров на 70 — а с таким расстояниям пропустите много чего интересного. Хотя для тех, кто собирается ловить танки, пойдет.
Кому хочется побольше, делайте датчик Ø30-35 см, 20 витков. С такой катушкой, немного поднабравшись опыта, можно будет и мелочь искать, и крупняк, изменяя расстояния датчик-земля. А про глубинные рамки забудьте, геморой это.
Эллиптическая катуха для импульсника, это понты не более. Возни при изготовлении много, а расширение области захвата цели не такое уж и большое (5-7 см). Но если у вас уже есть подходящий каркас — тогда ок.
Кстати, хороший каркас для намотки можно изготовить, например, из катушки от сварочного полуавтомата. Обрезать все лишнее, убрать перегородки и получится очень прочный корпус под диаметр 24.5 см.
Кто хочет поэкспериментировать, может намотать катушку «планарку» (как у Шанса). Чуйка получается страшная: канализационный люк — 170 см. Но правда и на землю реагирует не слабо, приходится чуйку загрублять. Так что результат в конечном итоге не сильно будет отличаться от датчика в форме кольца.
Ради любопытства я пробовал такую катушку, как на рисунке выше — отлично работает. Толщина каркаса ~4 мм. Ее намотать проще, чем по-настоящему планарную:
Подойдет и катушка корзиночного типа (http://www.metdet.ru/Sensor_K1.htm):
С ней чуйка чуть выше получается (на пару сантиметров), но и помех цепляет больше.
Можно и такую катушку, как на фото ниже, но, уж поверьте, не стоит эта «»борода»» таких усилий. Колечко мотается гораздо проще, а показатели почти такие же.
Короче, подходящих вариантов изготовления датчиков много, но проще обычного кольца ничего нет. А разница в глубине обнаружения либо несущественна, либо нивелируется ложными срабатываниями от грунта.
Ещё есть интересный вариант — обычное «двойное колечко» (или двухконтурная катушка). Мотается две катушки — 15 витков на оправке где-то 12 см и 12 витков на оправке где-то 23 см. Одна располагается внутри другой, соединяются последовательно и подключаются к прибору. Задумка в том, что маленькая катушка будет цеплять мелкие цели, а большая — крупняк на хорошей глубине.
Мой вам совет: для начала мотайте датчик на каркасе 21 см, проводом от 0.65 мм, все это как следует герметизируйте бокситкой и будет вам отличная катушка, подходящая под требования даже самого избалованного копателя.
Полученную катушку вклеить между листами фанеры и готово:
А уж потом, когда наберетесь опыта — сделаете корзиночнный овальный датчик и добавите с его помощью 1-2 см глубины.
У кого проблемы с намоточным проводом, мотайте алюминиевым (диаметром 1мм). Только концы катушки надо качественно подпаять к медным выводам. Скрутки не допускаются. Кислотный флюс либо не использовать, либо оооооочень тщательно смывать.
Пропитка/заливка
Перед заливкой в форме нужно сделать небольшой каркасик, чтобы связать воедино саму катушку, уши, ввод кабеля. Затем все это обматывается стекловолокном или просто медицинским бинтом и заливается. Я заливаю эпоксидкой. Очень желательно подобрать форму таким образом, чтобы смолы не много шло, иначе при ударе датчиком о дерево/камень он может лопнуть или дать трещину. У меня на одну катушку уходит примерно 150-200 гр смолы.
Формы для заливки делают из чего угодно — крышки от ведер, сковороды-блинницы с тефлоновым покрытием, тарелки фрисби, кто-то даже фрезерует формы из толстого оргстекла. Некоторые просто обматывают стеклотканью и пропитывают смолой. Один мой знакомый вырезает форму из гипсокартона, а после застывания бросает всю эту конструкцию в воду. Через пару часов весь гипсокартон превращается в тыкву кашу и отваливается. Остается чистая катушка.
Кстати, для замазывания всяких щелей и стыков отлично подходит монтажная пена. Только надо знать одну хитрость: выпускаем немного пены в воду, перемешиваешь ее прямо в воде и как только она осела (загасилась) — берешь полученную массу и используешь в своих целях. Материал получается суперский: в меру жесткий, не пористый, легко шкурится, режется. В общем, можно лепить все что угодно. Сохнет моментально — минут 20-30.
Чтобы сделать эпоксидку непрозрачной, ее можно смешать с мукой. А еще афигительный результат дает армирование смолы микросферами — датчик с ними получается легкий, прочный и его меньше ведет от температуры. Микросферы — это такие маленькие гранулы, бывают стеклянные и пластиковые. Они настолько мелкие, что похожи на порошок:
Катушку экранировать нельзя
— это импульсный прибор, а не балансный или на биениях. Тут совсем другой принцип работы.
Из личного опыта: для меня датчик в виде сплошного блина лучше, чем который с перемычкой посредине. В эти прорези постоянно попадает трава и мешается. А сплошной блин спокойно скользит по ней, ничего не цепляя. Но блин слегка тяжелее, так что смотрите, что для вас важнее — удобство или малый вес.
Провод от блока до катушки — обычный, неэкранированный, с хорошей изоляцией и сечением около 0.75 квадрата (можно, например, отрезать от соседского торшера или пылесоса). Хорошо подходят провода от качественных аудиосистем, в прозрачной изоляции.
Кабель для импульсника, чем короче — тем лучше, хватит и 3-4 витков для полностью раздвинутой штанги.
По поводу крепления катухи к штанге — делайте его как можно мощнее! Из своего опыта ремонта МД могу ответственно заявить, что отломанные «уши» на датчике — это самая частая поломка, с которой обращаются. Ломают всё и все (фирму и не фирму). Продираясь через кушери, наступают на датчик и привет семье. Заводская штанга, как правило, выдерживает, а уши — нет. Классика жанра — одного уха совсем нет, второе надломано на 50%.
Для ушей хорошо подходит толстый стеклотекстолит или ударопрочный полистирол толщиной не менее 3-4 мм.. Можно вырезать их из крышки от унитаза (они бывают очень толстые).
Кстати, не советую делать штангу в виде просто прямой палки, как на фото выше — это не очень-то удобно и усталость не заставит себя долго ждать. Лучше сразу делайте проверенный S-образный держак под предплечье:
Подлокотник является обязательным элементом (если вы, конечно, не хотите через пару часов отдыхать под кустиками с ноющей болью в руке). Идеальный подлокотник — металлический. Пластиковый рано или поздно сломается, в этом уже убедились сотни кладоискателей.
Пару слов о конструкции самого блока
Не берите слишком высокий корпус, вполне достаточно высоты в 36-50 мм. И на вид красивее будет. Корпус лучше брать без вентиляционных прорезей, чтобы герметичный был. А то через пару копов внутри будет все что угодно: грязь, вода, трава, пыль, мухи, муравьи, пауки, мыши и жуки разные. И вся эта живность будет там постоянно толпиться и мешаться (проверено лично на копе).
В ящик размерами 150х88х47, кроме платы, помещается кассета на 8 пальчиков. Прекрасно подходит коробка D150Ak (91x147x36).
Маленькие отверстия под динамик (или пьезоизлучатель) лучше всего делать снизу, чтобы внезапный дождь не проник через эти отверстия внутрь и не залил мембрану.
Для своего последнего Клона я приспособил алюминиевый корпус размером 120x97x40 мм. Туда без проблем влезли три литиевых аккумулятора 18650 (из старых ноутбучных батарей, покупал по 100 руб/штука), сама плата металлоискателя, на которой я к тому же разместил три простейших зарядных устройства на транзисторе TIP41 (взято ).
Таким образом, получилось все компактненько, в одном-единственном корпусе и никаких лишних проводов. Воткнул катушку и пошел копать!
Питание
Для питания подойдут батарейки либо аккумуляторы типоразмера АА в количестве 8 шт. Люди, пользующие данный девайс на таких аккумуляторах, отписывали что их хватает на 5-7 часов работы. Комплект из 8 АА хватает на 10 часов активного поиска.
Я в одном из устройств применил 4 Li-Ion аккумулятора от старых сотовых телефонов, все равно валялись без дела.
Знаю, что некоторые запитывали даже от 18-вольтового аккумулятора от шуруповерта. И работало. Тут главное убедиться, что все конденсаторы рассчитаны не ниже, чем на 25V.
Главное требование — источник питания должен без просадки выдавать 160-180 мА (это максимально потребление прибора, когда горят светодиоды и рядом металлический объект). Так что всякие Кроны или таблетки Д-0.125 не подойдут!!!
Со слабым питанием прибор работать не будет. Для справки — амплитуда импульса в катушке достигает 200 Вольт, а ток — 20 Ампер. Так что все серьезно.
Идеальный вариант — 3 или 4 аккумулятора 18650 и примерно вот такой бокс для них:
Если планируется использоваться какой-то более тяжелый аккумулятор (например, свинцовый или гелевый от бесперебойника), то целесообразно рассмотреть вынесение его под подлокотник. Это будет способствовать лучшей балансировке всей конструкции.
Настройка МД Clone PI-W
Настройка исправного прибора заключается в балансировке моста, состоящего из датчика и резисторов R1, R3, R6, R9 и R7, R8, R11. Делается это подбором сопротивления подстроечника R7.
Есть два варианта настройки — на слух или с помощью осциллографа.
Настройка на слух
При каждом найденном положении подстроечного резистора, нажимаем кнопку сброса и проверяем, какая получилась чувствительность. Хорошим результатом по воздуху можно считать 22-25 см на советские пять копеек. Проверять нужно не «на глаз», а с помощью деревянной рейки с нанесенными на ней рисками.
Если указанная чувствительность достигнута, настройку металлоискателя можно считать законченной.
Из-за высокой чувствительности аналоговой части прибора, настоятельно рекомендую делать окончательную настройку где-нибудь на природе, подальше от ЛЭП и индустриальных помех. Например, выехать в поле, найти там одинокое дерево, повесить катушку на ветку и уже тогда можно крутить R7.
Больше этот подстроечный резистор никогда не трогаем, и вообще забываем об его существовании. В случае необходимости загрубить чуйку (например, чтобы «отстроиться от грунта»), делаем это с помощью кнопок барьера.
Настройка с помощью осциллографа
Суть заключается в том, чтобы с помощью R7 добиться ровного горизонтального участка осциллограммы между импульсами на выв. 1 микросхемы ОУ TL074:
На этом этапе иногда выясняется, что сопротивления резистора R7 недостаточно для полноценной балансировки Клона. Тогда приходится подбирать еще и резистор R8.
Настройка обязательно должна сопровождаться контролем чувствительности прибора! Дело в том, что ровный участок осциллограммы достигается в довольном широком диапазоне сопротивлений R7, поэтому наблюдаем за поведением прибора: включаем/выключаем его, подносим монетки, ищем наиболее подходящее положение подстроечника.
Выставляем минимальное напряжение питания
По умолчанию минимальное напряжение питания, при котором прибор включает сигнализацию о разряженной батарее, выставлено в 8 Вольт. Если вам надо другое (например, чтобы не угробить аккумуляторы), то это значение можно задать вручную через сервисное меню.
Входим в настройки нажатием кнопки S5. Признаком нахождения в режиме настроек является свечение последнего светодиода (VD13). Кнопками регулировки громкости задаем требуемое значение напряжения. Минимально допустимое напряжение индицируется светодиодами с первого по десятый с шагом полвольта — от 7,5 до 11В.
Если в процессе эксплуатации прибора напряжение питания уменьшается ниже заданного значения, металлоискатель продолжает работать, но раз в несколько секунд выдаёт двойной низкий звук. Это сигнал к тому, что пора доставать второй комплект аккумуляторов.
Датчиком напряжения питания для контроллера является делитель R22, R23.
Защитный интервал
У любого импульсника есть такое понятие, как защитный интервал (ЗИ). Это временной интервал между моментом генерации импульса до момента начала приема отраженного сигнала.
В данном МД значение защитного интервала подбирается автоматически при включении прибора (это когда светодиоды начинают по одному тухнуть). Также его можно задать вручную через меню. После отключения питания значение не запоминается. Поэтому очень важно чтобы при включении прибора возле датчика не было никаких металлических предметов. На практике это достигается просто поднятием катушки в воздух над головой.
Если включить металлоискатель возле, например, лопаты, то прибор выставит значение ЗИ для данных условий работы и в упор не будет замечать цели, отражение от которых будет меньше, чем от этой лопаты. Приблизительное значение защитного интервала можно определить по тому, сколько светодиодов тухнут одновременно в конце теста после включения — чем больше, тем больше ЗИ.
Хотя, если вас интересует только самые крупные цели, прибор можно врубать прямо на грунте. Крупные мины, снаряды, заводы и пароходы все равно будут звенеть.
Теперь что касается кнопки входа в режим настройки. Не секрет, что некоторые ее вообще убирают.
Соглашусь, эта кнопка почти никогда не используется, да и мало кто понимает для чего она вообще нужна. Поэтому если делать прибор для кого-то, кто не очень понимает принципа работы импульсников, то кнопку лучше убрать от греха подальше.
Лично я иногда выставляю защитный интервал в плюс, подрезая тем самым чуйку на мелкоту. Казалось бы зачем это нужно, когда есть барьер? Оказывается все не так просто. Барьер действительно помогает при отстройки от грунта. А вот увеличение защитного интервала проявляется несколько иначе. Это можно почувствовать только при поиске, хотя при комнатных испытаниях может показаться, что эта функция не нужна или даже вредна — ведь это понижает чуйку прибора.
Попробую объяснить исходя из собственного опыта. Короче, от каждого металлического предмета, лежащего в земле, растекается галло (аура) из минерализованного грунта, таким образом даже маленький гвоздь может фонить как кастрюля для борща. А функция защитного интервала помогает отстроиться (хотя в некоторых случаях и не полностью) от такой прогнившей мелкоты и сосредоточиться на поиске более крупных предметов. На практике грамотное использование защитного интервала позволяет меньше копать вхолостую. Как-то так…
Что делать, если ничего не заработало
Скорее всего, с вами такого не произойдет, но даже если так, без паники! Ничего страшного.
Первым делом проверьте потребляемый ток — он должен лежать в пределах 60-80 мА. Если поднести к катушке крупный металлический предмет, ток должен возрастать до 150-170 мА. Если токи слишком большие, сразу все выключаем и ищем КЗ на плате, смотрим какие элементы сильно нагрелись, выясняем причину.
Если с токами все впорядке, убедиться в том, что контроллер прошит правильно. Непрошитый контроллер будет моргать первым светодиодом, как бы намекая, что он пустой.
При включении правильно прошитый контроллер, независимо от работоспособности аналоговой части схемы, должен включить светодиодную иллюминацию, и запиликать на все лады. Если светодиоды не горят, проверяйте питание на МК, правильность установки светодиодов.
Если нет звука, возможно, перепутана цоколевка полевого транзистора VT2. Имейте в виду, что BSN304 и BSN304A имеют разное назначение выводов!
Если все в порядке, поднести магнит вплотную к катушке — вы должны почувствовать как он зудит и вибрирует. Не сильно, конечно, но ощутимо. Если жужжание есть, значит контроллер, микросхема ключей и мощный полевой транзистор IRF740 работают. Уже хорошо.
Если магнит не жужжит, потрогайте полевик — он не должен сильно греться. Если греется — возможно либо КЗ в катушке, либо он постоянно открыт (тут уже подозрение на микросхему ключей либо контроллер).
Если постоянно сгорает R12 — либо где-то КЗ, либо неправильно воткнули C1, либо неисправен сам контроллер, либо забыли вставить в панельку микросхему ключей (444, КН или 4066) — один из ее элементов выступает в качестве драйвера полевика.
Повторюсь, что прибор можно включать и без датчика — сначала загорится один светодиод, потом сразу вся шкала из 10 штук, а потом они все разом потухнут и наступит тишина. По-крайней мере на прошивке 1.2.2 все происходит именно так. На прошивке 1.0.1 светодиоды без датчика будут гаснуть по одному. А если у вас не так, значит не работает микрокотроллер: проверяйте цепи питания и прошивку. При проверке прошивки особое внимание уделить битам конфигурации или фьюзы (считать их и сверить с картинкой, которую я приводил выше).
Если при включении прибора наблюдается звуковая и световая иллюминация, катушка заставляет «жужжать» магнит, но при этом нет никакой реакции на металл и регулировка подстроечника R7 ни к чему не приводит, тщательно проверяйте соответствии вашей платы принципиальной схеме. Где-то повесили соплю при пайке, забыли нарисовать дорожку и т.д. Особое внимание уделить номиналам резисторов в обвязке TL074 — прозванивайте их прямо в плате.
Отсутствие реакции на металл может быть, если при включении катушка была возле крупного металлического предмета (батарея, каркас кресла, содержимое ящиков стола и т.п.)
Убедитесь, что флюс не затек в панельку и не нарушил контакт (если вы используете панельки, берите те, которые с позолоченными цанговыми зажимами — в них такая проблема исключена в принципе). Если ошибку найти не удается, последовательно замените сначала микросхему ключей, потом ОУ TL074.
У рабочего прибора при подключенном датчике и отсутствии металлов поблизости на выводах ОУ TL074 должны быть такие напряжения:
- Выводы 5, 10 — напряжение, равное Uref 4.5 — 4.9 В. Эти напряжения идут напрямую со стабилизатора TL431. Если имеется сильное отклонение, проверяйте делитель R19, R20.
- На сбалансированном ОУ такое же напряжение (с разницей в сотые доли вольта) должно быть и на выводах 1, 2, 3, 5, 7 и 14. При исправных деталях, но разбалансированном ОУ напряжениям могут незначительно отличаться — на 0.2…0.5 Вольта (встанут на место при баллансировке подстроечником). Если кручение резистора R7 не приводит к изменению напряжение на выв.7 ОУ, подстроечник подлежит замене.
- Напряжение на выводах 12 и 13 должно быть одинаковым и быть чуть меньше напряжения источника питания (примерно на 0.6-0.7В). Если это не так — проверять подстроечник и всю входную цепь.
- Напряжение на выв. 8 и 9 должно быть примерно равно половине напряжения источника питания и зависит от качества ОУ и правильности обвязки. Чем больше скурпулёзности вы приложили, подбирая детали, тем ближе напряжение будет к половине питающего. Как правило, оно равно 4,5…7В. Чем ближе на выв. 8 напряжение к половине напряжения источника питания, тем лучше экземпляр ОУ вам попался.
- Напряжение на выв. 6 ОУ — примерно 3…5 вольта. Измерить цифровым прибором затруднительно, желательно иметь стрелочный вольтметр.
Вот диаграмма напряжений, снятых с рабочего прибора при напряжении питания 10.7В (аккумуляторы уже слегка подсели):
Наиболее распространенные ошибки начинающих:
- воткнули микросхемы не тем концом;
- при прошивке намудрили с битами конфигурации МК и усыпили его на веки вечные;
- КЗ в поисковой катушке (низкая чувствительность, большое потребление тока);
- свернули подстроечнику голову;
- нет контакта (плохой контакт) в разъеме подключения кабеля. Решение: временно (а лучше постоянно) подпаять датчик напрямую. Или использовать качественный разъем с надежными контактами позолоченными контактами;
- плата грязная, не вымыт флюс, использовался кислотный флюс при пайке (последнее вообще недопустимо ни при каких обстоятельствах);
- некачественная пайка, ложная пайка, сопли на плате.
Причины всевозможных глюков:
Проверяйте все. Десять раз проверьте плату, прозвоните или замените сомнительные элементы. Схема довольно простая и неисправность 100% у вас перед глазами. Если проявите толику внимания и терпения, вы ее найдете.
Если прибор работает, но обладает низкой чувствительностью, и настройка не помогает, то возможно вам попалась «тупая» микросхема TL074. Попробуйте заменить. На моей практике разные микросхемы из одной и той же партии давали существенно разную чуйку (чуть ли не в два раза!).
Коэффициент усиления первого каскада ОУ равен 7 и задается резистором R11. Усиление второго каскада — около 10, устанавливается резистором R15. Изменяя R15, можно несколько поднять или, наоборот, загрубить чуйку прибора. Знаю умельцев, которые даже ставят вместо R15 переменный резистор и выносят его на переднюю панель (типо регулировка чувствительности!).
В последнее время участились сообщения о браке среди TL074. Если вам никак не удается найти неисправность, возможно, дело как раз в этом.
Если есть подозрение на бракованную микросхему TL074, попробуйте взять ее из старой аппаратуры, или купить в другом магазине из другой партии или используйте аналоги: TL064, TL084, TLC274, LF347, MCP604, MC34004P, TA75074P, ECG859. Также можно заранее развести печатку под два сдвоенных ОУ (например, TL072 или TL082).
Или, как вариант, можете попробовать вкорячить в плату 074 в smd-исполнении (среди них пока что брака не замечено).
Впечатления от прибора
Люблю я этот металлоискатель! Давал тут одни копателям, так они аж глаза вытаращили: прозвонили стрелковую ячейку фирменным «Фишером», он ничего не показал, а мой Клон третий диод зажег. Копали минут 20, грунт тяжелый, камни сверху. В итоге подняли три гильзы от трехдюймовки с глубины не менее 40 см!
А как-то раз один мой знакомый захотел побродить с металлоискателем за нашей деревней и через час вернулся с позолоченной пуговицей. Говорит, что выкопал прямо на обочине дороги на глубине одного штыка. Сказал, что прибор орал как резаный.
Судя по многочисленным отзывам, хорошо настроенный Клон имеет примерно в два раза большую чуйку на крупняк, чем аська 250 с родной катушкой. Правда аська имеет дискрим, цветняка получится найти больше (если этот цветняк в земле еще остался вообще), с ней хорошо на пляже в песочке повозиться. А так, ACE-250 — прибор начального уровня, детская игрушка можно сказать. Как владелец аськи в прошлом, могу добавить, что если бы она меня во всём устраивала, я бы не стал доставать паяльник из чулана.
Кстати, недавно протестировал своего Слона на Чёрном море. Проблем не было, отлично работает и на морской воде. Главное, иду я по пляжу с клоном, а мой сотоварищ с минилабом за штуку баксов, а результат у всех одинаковый. Вообще, этот прибор изначально задумывался автором, как вариант для подводного поиска.
Небольшой прирост чуйки был замечен с катушками начиная с 30 см. Но с ними становится тяжелее локализовать цель. Другими словами, копая небольшой предмет, можно промахнуться ямой — копаешь и копаешь, а его всё нет и нет, а Клон всё звенит и звенит. Ты копаешь и представляешь себе супер-клад на большой глубине, а в итоге оказывается звенела пробка от пива на глубине 15 см немного в стороне.
Кстати, Clone Pi-W работает в статичном режиме. Это позволяет точнее локализовать цель. Только в последней прошивке 1.2.5 реализован динамический режим поиска. На мой взгляд, статический гораздо удобнее.
При поиске на сильно замусоренных участках достаточно приподнять катушку над землей (сантиметров на 20). И весь крупняк ваш. И не только крупняк.
Также было замечено, что Клон душит другие металлоискатели своими помехами. Так что приходится разбегаться подальше.
Выводы
Среди самодельных импульсников равных Клону пока нет. Ходить за черметом или по войне — самый огонь! Для поиска монет и тому подобное — тоже сойдет, просто копать придется побольше. Смотрите, например, что удалось нарыть:
Судя по всему, это Либаво-Роменская железнодорожная бляха 1874 года.
Ну а ниже мои самые первые находки Клоном (сохранил их на память):
А вообще, если вам нужен балансник с дискриминитором, то рекомендую попробовать собрать и настроить цифровой Квазар или аналоговый Терминатор. Хотя, к примеру, тот же «Анкер» гораздо дальнобойней будет, а «Спектр» — информативнее… Вам решать!
Металлоискатель Клон Пи В (Clone PI W)
— это немного упрощенная и удешевленная версия импульсного металлоискателя Clone PI-AVR. В МД Clone PI-W ЖК экран заменён на 10 светодиодов, а управление осуществляется шестью тактовыми кнопками.Данный металлоискатель отлично подходит для постройки подводного и глубинного прибора для поиска.
Технические характеристики металлоискателя Клон Пи В:
- Индикация: светодиодная; звуковая многотональная;
- Режим поиска статический;
- Дискриминация:отсутствует
- Напряжение питания:12 В
Максимальная глубина обнаружения объектов с кольцевым датчиком 19 сантиметров:
- Монета диаметром 25мм – до 30см;
- Каска — до 60см;
- Максимальная глубина — до 150см;
- Монета диаметром 25мм – до 30см;
- Каска — до 60см;
- Максимальная глубина — до 150см;
С глубинным петлевым датчиком 1,2х1,2м
- Каска — до 140см;
- Стальная бочка 200л — до 200см;
- Максимальная глубина — до 300см.
- Стальная бочка 200л — до 200см;
- Максимальная глубина — до 300см.
Основным достоинством данного аппарата является относительно низкая стоимость, простота в наладке и использовании.Если плата была спаяна должным образом, прибор начинает работать практически сразу, единственная настройка заключается в регулировке переменного резистора.Единственной сложностью может показатся программирование МК(в наборах для самостоятельной сборке МК запрограммирован).
В качестве примера мы рассмотрим наиболее доступный вариант схемы- металлоискатель Сlone PI-W на микросхеме CD4066.
и Клон Пи В можно купить в нашем интернет магизине MD KIT
и
Клон Пи В можно купить в нашем интернет магизине MD KIT
Список деталей для Клон Пи В
Прошивка контроллера металлоискателя Клон Пи В
Что бы прошить контроллер Mega8 понадобится программатор, я советую использовать AVR ISP программатор, он имет низкую стоимость и вполне подходит под наши задачи,прошивать контроллер мы будем с помощю программы AVRDude.Самая стабильная прошивка для Клон Пи-В это версия 1.2.2m
Конфигурационные биты нужно выставить как на картинке, обратите внимание, на то, что они стоят инверсно(PonyProg)


Изготовление катушки для Клон ПИ В
Катушка изготавливается из ПЭТВ провода сечением 0.4-0.5 мм для обычного датчика и 0.66-0.8 мм для глубинной рамки.Провод для соединения катушки и блока металлоискателя желательно взять с хорошей гибкой изоляцией и одной парой жил, сечением от 0,75 мм². Экранировать катушку не нужно. Соединяем пайкой выводы катушки и провод, и надежно изолируем. На конце провода припаиваем разъем.
Как сделать катушку металлоискателя Клон из витой пары подробно
Настройка металлоискателя Clone PI W
Металлоискатель Clone PI W практически не нужно настраивать, вся его настройка сводится к следующим действиям: Включаем прибор в дали от металлических предметов и включенных эл.приборов, и дожидаемся пока пройдет вся шкала светодиодов. После чего подносим контрольный металлический предмет например монету и проверяем чувствительность металлоискателя. Затем подкручиваем подстроечный резистор, перезагружаем металлоискатель и снова проверяем чувствительность. Повторяем манипуляцию до тех пор, пока не добьемся наилучшего результата
После настройки, в металлоискателе вы также при помощи кнопок управления, можете отрегулировать громкость и чувствительность металлоискателя. Чем выше Barrier (Диапазон регулирования 0 – 10) тем меньше чувствительность.
Порог опускаем до тех пор, пока не появляются ложные срабатывания, при поднятой в воздух катушке металлоискателя. Для нормально собранного и настроенного металлоискателя нормальным порогом является 3-5.
Решил собрать свой первый импульсный металлоискатель Clone PI-W и, вот, дело дошло до изготовления поисковой моно-катушки. А так как в настоящее время я испытываю некоторые финансовые затруднения, то передо мной стояла непростая задача — сделать катушку самому из максимально дешевых материалов.
Забегая вперед, сразу скажу, что с задачей я справился. В итоге у меня получился вот такой датчик:
Кстати говоря, получившаяся катушка-кольцо отлично подойдет не только для Clone, но и практически для любого другого импульсника (Кощей, Tracker, Пират).
Далее я расскажу, как сделать поисковую катушку для металлоискателя своими руками, потратив на это менее 500 рублей.
Рассказывать буду очень подробно, так как дъявол зачастую кроется в деталях. Тем более, что коротких историй изготовления катушек в инете пруд пруди (типо, берем вот это, тут отрезаем, обматываем, склеиваем и готово!) А начинаешь делать сам и оказывается, что о самом важном упомянули вскользь, а кое о чем вообще забыли сказать… И получается, что все сложнее, чем казалось в самом начале.
Здесь такого не будет. Готовы? Поехали!
Задумка
Проще всего для самостоятельного изготовления мне показалась такая конструкция: берем диск из листового материала толщиной ~4-6 мм. Диаметр этого диска определяется диаметром будущей обмотки (в моем случае он должен быть равен 21 см).
Затем к этому блинчику с обоих сторон приклеиваем два диска чуть большего диаметра, чтобы получилась как бы шпулька для намотки проволоки. Т.е. такая сильно увеличенная по диаметру, но сплюснутая по высоте катушка.
Для наглядности попробую изобразить это на чертеже:

Надеюсь, основная задумка ясна. Просто три диска, склеенные между собой по всей площади.
Выбор материала
В качестве материала я планировал взять оргстекло. Оно отлично обрабатывается и клеится дихлорэтаном. Но, к сожалению, так и не смог найти его забесплатно.
Всякие колхозные материалы типа фанеры, картона, крышек от ведер и т.п. я сразу отбросил, как непригодные. Хотелось чего-то прочного, долговечного и желательно водонепроницаемого.
И тогда мой взор обратился к стеклоткани…
Ни для кого не секрет, что из стеклоткани (или из стекломата, стеклохолста) делают все, что душе угодно. Даже моторные лодки и бамперы для автомобилей. Ткань пропитывают эпоксидной смолой, придают ей нужную форму и оставляют до полного отвердения. Получается прочный, водостойкий, легкообратываемый материал. А это как раз то, что нам нужно.
Итак, нам нужно сделать три блинчика и уши для крепления штанги.
Изготовление отдельных частей
Блины №1 и №2
Расчеты показали, что для получения листа толщиной 5.5 мм нужно взять 18 слоев стеклоткани. Чтобы снизить расход эпоксидки, стеклоткань лучше заранее нарезать кружочками требуемого диаметра.
Для диска диаметром 21 см как раз хватило 100 мл эпоксидной смолы.
Каждый слой нужно тщательно промазать, а затем всю стопку положить под пресс. Чем больше будет давление, тем лучше — лишняя смола выдавится, масса конечного изделия станет чуточку меньше, а прочность чуточку больше. Я нагрузил сверху примерно сотню килограмм и оставил до утра. На следующий день получился вот такой блинчик:
Это самая массивная часть будущей катушки. Весит он — будь здоров!
Потом расскажу, как за счет этой запчасти можно будет ощутимо снизить массу готового датчика.
Точно таким же образом был сделан диск диаметром 23 см и толщиной 1.5 мм. Его масса — 89 г.
Блин №3
Третий диск клеить не пришлось. В моем распоряжении оказался лист стеклотекстолита подходящего размера и толщины. Это была печатная плата от какого-то древнего устройства:
К великому сожалению, плата была с металлизированными отверстиями, поэтому пришлось потратить какое-то время на их высверливание.
Я решил, что это будет верхний диск, поэтому проделал в нем отверстие под ввод кабеля.
Уши для штанги
Остатков текстолита как раз хватило на уши для крепления корпуса датчика к штанге. Выпилил по два кусочка на каждое ухо (чтобы было прочно!)
В ушах надо сразу же просверлить отверстия под пластиковый болт, так как потом будет очень неудобно этим заниматься.
Кстати, это крепежный болт для стульчака унитаза.
Итак, все составляющие нашей катушки готовы. Осталось все это склеить в один большой бутерброд. И не забыть завести внутрь кабель.
Сборка в одно целое
Сначала верхний диск из дырявого стеклотекстолита склеил со средним блинчиком из 18 слоев стеклоткани. На это ушло буквально несколько миллилитров эпоксидки — этого хватило, чтобы промазать обе склеиваемые поверхности по всей площади.


Монтаж ушей
С помощью лобзика пропилил пазы. В одном месте, естественно, слегка перестарался:
Чтобы ухи хорошо легли, сделал небольшой скос на краях пропилов:
Теперь надо было решить, какой вариант лучше? Уши-то можно поставить по-разному…
Катушки промышленного производства чаще сделаны по правому варианту, мне же больше нравится левый. Я вообще частенько принимаю левые решения…
По идее, правый способ лучше сбалансирован, т.к. крепление штанги оказывается ближе к центру тяжести. Но далеко не факт, что после облегчения катушки, ее центр тяжести не сместится в ту или иную сторону.
Левый способ крепления чисто визуально выглядит приятнее (ИМХО), к тому же в этом случае общая длина металлоискателя в сложенном виде будет на пару сантиметров меньше. Для того, кто планирует возить прибор в рюкзаке, это может оказаться важным.
В общем, я свой выбор сделал и приступил к вклеиванию. Обильно намазал бокситкой, надежно зафиксировал в нужном положении и оставил застывать:
После застывания, все торчащее с обратной стороны сошкурил наждачкой:

Ввод кабеля
Затем с помощью круглого надфиля подготовил канавки для проводников, завел соединительный кабель через отверстие и вклеил его намертво:

Для предотвращения сильных перегибов, кабель в месте ввода нужно было как-то усилить. Для этих целей я заюзал, невесть откуда взявшуюся у меня, вот такую резиновую фигнюшку:
Конечно, если бы у меня был нормальный гермоввод, то было бы гораздо лучше, но… и так сойдет.
Оставалось приклеить третий блин (донышко).
Доделываем каркас
Чтобы приклеить третий блинчик потребовалось несколько миллилитров бокситки и пару часов времени на то, чтобы все схватилось. Вот результат:
Таким образом, я получил жесткий и прочный каркас, полностью подготовленный для намотки провода.
Герметизация обмотки
В качестве обмоточного провода был использован медный эмалированный провод диаметром 0.71 мм. После намотки 27 витков, датчик потяжелел еще на 65 грамм:
Теперь обмотку надо было как-то законопатить. В качестве замазки применил смесь эпоксидной смолы и мелко нарезанного стекловолокна (узнал про этот суперский рецепт из этой статьи).
Короче, настругал немного стеклоткани:
и круто замешал ее с бокситкой с добавлением пасты от шариковой ручки. Получилась вязкая субстанция, похожая на мокрые волосы. Таким составом можно замазывать любые щели без проблем:
Кусочки стекловолокна придают шпатлевке необходимую вязкость, а после застывания обеспечивают повышенную прочность клеевого шва.
Чтобы смесь как следует уплотнилась, а смола пропитала витки провода, обмотал все это изолентой в натяг:
Изолента должна быть обязательно зеленой или, на худой конец, синей.
После того, как все хорошенько застыло, мне стало интересно, насколько прочной получилась конструкция. Оказалось, что катушка спокойно выдерживает мой вес (около 80 кг).
На самом деле такая сверхпрочная катушка нам не нужна, гораздо важнее ее вес. Слишком большая масса датчика обязательно даст о себе знать болью в плече, особенно, если вы планируете вести длительный поиск.
Облегчайзинг
Чтобы уменьшить вес катушки, было решено выпилить некоторые участки конструкции:
Данная манипуляция позволила скинуть 168 грамм лишнего веса. При этом прочность датчика практически не уменьшилась, в чем можно убедиться благодаря данному видео:
Теперь задним умом понимаю, как можно было изготовить катушку еще немного легче. Для этого надо было заранее наделать больших отверстий в среднем блинчике (перед тем, как все склеивать). Что-то типа такого:
Пустоты внутри конструкции почти не сказались бы на прочности, но зато снизили бы общую массу еще грамм на 20-30. Сейчас, конечно, уже поздняк метаться, но на будущее учту.
Еще один путь облегчения конструкции датчика — уменьшить ширину наружного кольца (где уложены витки провода) миллиметров на 6-7. Конечно, это можно сделать и сейчас, но пока нет такой необходимости.
Финишная окраска
Нашел отличную краску для стеклотекстолита и изделий из стекловолокна — эпоксидная смола с добавлением красителя нужного цвета. Так как вся конструкция моего датчика изготовлена на основе бокситки, то краска на основе смолы будет иметь отличную адгезию, и ляжет как родная.
В качестве красителя черного цвета применил алкидную эмаль ПФ-115, добавляя ее до получения нужной укрывистости.
Как показала практика, слой такой краски держится очень прочно, а выглядит так, будто изделие обмакнули в жидкий пластик:

При этом цвет может быть любым в зависимости от используемой эмали.
Итоговая масса поисковой катушки вместе с кабелем после покраски — 407 г
Кабель отдельно весит ~80 грамм.
Проверка
После того, как наша самодельная катушка для металлоискателя была полностью готова, надо было проверить ее на отсутствие внутреннего обрыва. Самый простой способ проверки — тестером измерить сопротивление обмотки, которое в норме должно быть очень низким (максимум 2.5 Ома).
В моем случае сопротивление катушки вместе с двумя метрами соединительного кабеля оказалось в районе 0.9 Ом.
К сожалению, таким простым способом не получится выявить межвитковое замыкание, поэтому приходится рассчитывать на свою аккуратность при намотке. Замыкание, если оно есть, сразу же проявит себя после запуска схемы — металлоискатель будет потреблять повышенный ток и иметь крайне низкую чувствительность.
Заключение
Итак, считаю, что поставленная задача была выполнена успешно: мне удалось сделать очень прочную, водостойкую и не слишком тяжелую катушку из самых бросовых материалов. Список расходов:
- Лист стеклотекстолита 27 х 25 см — бесплатно;
- Лист стеклоткани, 2 х 0.7 м — бесплатно;
- Эпоксидная смола, 200 г — 120 руб;
- Эмаль ПФ-115, черная, 0.4 кг — 72 руб;
- Намоточный провод ПЭТВ-2 0.71 мм, 100 г — 250 руб;
- Соединительный кабель ПВС 2х1.5 (2 метра) — 46 руб;
- Кабельный ввод — бесплатно.
Теперь передо мной стоит задача изготовления точно такой же нищебродской штанги. Но это уже совсем другая история.
Катушка для металлоискателя Пират и Clone Pi | Лучшие самоделки
Мы ранее рассказывали, как сделать металлоискатель Пират своими руками, при его изготовлении многие задаются вопросом как и из чего к нему сделать катушку, чтобы она и выглядела хорошо и была не сложной в изготовлении. Сегодня я покажу как сделать такую катушку, которая подойдёт как для Пирата так и для подобных импульсных МД, например, Clone Pi.
Для создания катушки нам понадобится:
- Эпоксидная смола;
- Красящий чёрный пигмент для эпоксидки, у меня это будет просто активированный уголь;
- Плотный пенополистирол 20 мм;
- Гайки, болты и шайбы;
- Обмоточный провод.
Как сделать катушку для металлоискателя Пират, инструкция:
Для начала сделаем намотку катушки, для этого нужно начертить циркулем форму будущей катушки и перегородку по средине с утолщением под крепление. Затем нужно разметить контур по которому будем наматывать саму катушку, я обычно располагаю его на 1 см от внешнего контура.
Далее ставим точки по этому кругу, в этих местах будем сверлить отверстия под зубочистки.
Катушка для металлоискателя Пират и Clone Pi
Итак шаблон сделали, накладываем его на фанеру или ДСП и продавливаем чем-то острым точки под сверление (я сейчас показываю на примере немного другого типа катушки но смысл такой же). Далее просверливаем в ДСП отверстия сверлом диаметром 1,5 мм и вставляем в них разломанные пополам зубочистки, острым концом в отверстия и наматываем на них обмоточным проводом обмотку датчика, количество витков зависит от диаметра катушки, в прошлой статье мы писали, как рассчитать их.
Катушка для металлоискателя Пират и Clone Pi
Катушка для металлоискателя Пират и Clone Pi
Я буду делать катушку диаметром 20 см. После намотки скрепляем витки скотчем или обвязываем ниткой и затем припаиваем кабель.
Катушка для металлоискателя Пират и Clone Pi
По средине я добавил палочку для суши для жёсткости, а далее можно катушку обмотать стеклотканью но так как я её не нашёл то обмотаю хлопковой лентой от петли размагничивания кинескопного телевизора.
Катушка для металлоискателя Пират и Clone Pi
Ушки для крепления штанги я выпилил из стеклотекстолита.
Катушка для металлоискателя Пират и Clone Pi
Дальше буду делать форму для заливки катушки, её буду делать многоразовой, разборной, чтобы в будущем ещё можно её использовать для создания катушек.
Вырезаем по шаблону в пенополистироле круг и внутренние части, э это сделал лобзиком и затем зашлифовал наждачной бумагой. Закрепляем их на ещё одном сплошном куске пенополистирола с помощью болтов с гайками и шайбами.
Катушка для металлоискателя Пират и Clone Pi
С внутренней стороны формы куда будет заливаться эпоксидный клей я всё обклеил хорошенько скотчем и затем смазал льняным маслом, чтобы эпоксидная смола хорошо отходила после застывания.
Для закрашивания эпоксидки растворил 10 таблеток активированного угля (лучше использовать побольше 15-20 штук) в 280 мл эпоксидного клея, перед этим нужно их растолочь, затем заливаем отвердитель для смолы.
Катушка для металлоискателя Пират и Clone Pi
Готовую эпоксидку заливаем в форму и оставляем на время которое указано на упаковке к клею, обычно это 1-2 суток. Толщина самой катушки получилась 11-12 см и её вес составил 300 грамм.
Катушка для металлоискателя Пират и Clone Pi
Катушка для металлоискателя Пират и Clone Pi
Форма, части которой были обклеены скотчем разобралась отлично, эпоксидный клей к ней не приклеился, в отличии от ранее мной сделанной формы которая была обклеена синей изолентой.
Катушка для металлоискателя Пират и Clone Pi
Грани катушки получились острые но их можно обрезать ножом и обработать дремелем.
Катушка для металлоискателя Пират и Clone Pi
Катушка для металлоискателя Пират и Clone Pi
Далее нужно катушку обезжирить, я это сделал с помощью бензина «Калоша» и покрасил чёрной краской из баллончика, сделал это из-за того, что катушка у меня получилась немного прозрачной, надо в следующий раз добавлять больше активированного угля.
Катушка для металлоискателя Пират и Clone Pi
Вот так выглядит готовая самодельная катушка для металлоискателя Пират, Clone Pi и других импульсных МД.
Катушка для металлоискателя Пират и Clone Pi
Поисковая катушка для металлоискателя своими руками
Одним из достоинств импульсных металлоискателей, является простота изготовления для них поисковых катушек. При этом с простой катушкой, импульсные металлоискатели имеют хорошую глубину обнаружения. В этой статье будут описаны наиболее простые и доступные способы изготовления поисковых катушек для импульсных металлоискателей своими руками.
Катушки, изготовленные описанными ниже способами изготовления, подойдут практически для всех популярных схем импульсных металлоискателей (Кощей, Клон, Тракер, Пират и др.).
Катушка для импульсного металлоискателя из витой пары
Из провода витая пара, можно получить отличный датчик для импульсных металлоискателей.
Последовательность изготовления катушки для импульсного металлоискателя, из провода витая пара:
- Отрезаем 2,7 метра провода.
- Находим середину нашего куска (135 см) и отмечаем его. Затем от него отмеряем по 41 см и также ставим отметки.
- Соединяем провод по отметкам в кольцо, как показано ниже на рисунке, и фиксируем его скотчем или изолентой.
- Теперь начинаем обвивать концы вокруг кольца. Делаем это одновременно с обеих сторон, и следим, чтобы витки ложились плотно, без зазоров. В результате вы получаете кольцо из 3ох витков. Вот так у вас должно получится:
- Полученное кольцо фиксируем скотчем.
А концы нашей катушки отгибаем вовнутрь.
- Затем зачищаем изоляцию проводов, и спаиваем наши провода, в следующей последовательности:
- Места спайки изолируем при помощи термотрубок или изоленты.
- Для вывода катушки, берем провод 2*0.5 или 2*0.75 мм в резиновой изоляции, длинной 1,2 метра, и подпаиваем его к оставшимся концам катушки и также изолируем.
- Затем необходимо подобрать подходящий корпус для катушки, его можно купить готовый, или подобрать подходящего диаметра пластиковую тарелку и т.д.
- Вкладываем катушку в корпус и фиксируем ее там при помощи термоклея, также фиксируем наши спайки и провода на выводы. Вы должны получить нечто подобное:
- Затем корпус заклеивается, или если вы использовали пластиковую тарелку или поддон, то его лучше заполнить эпоксидной смолой, это придаст вашей конструкции дополнительную жесткость. Перед тем как заклеивать корпус, или заполнять его эпоксидной смолой, лучше провести промежуточные испытания работоспособности! Так как после склейки, исправить уже нечего не получится!
- Для крепления катушки к штанге металлоискателя, можно использовать вот такой кронштейн (стоит он совсем недорого), или изготовить его подобие самостоятельно.
- Ко второму концу провода подпаиваем разъем, и наша катушка готова к применению.
При испытании такой катушки с металлоискателей Кощей 5И были получены следующие данные:
- Ворота железные – 190 см
- Каска – 85 см
- Монета 5 кос СССР – 30 см.
Большая катушка для импульсного металлоискателя своими руками.
Тут мы опишем способ изготовления глубинной катушки 50*70 см, для импульсных металлоискателей. Такая катушка хорошо подойдет для поиска крупных металлических целей на большой глубине, но она не пригодна для поиска мелкого металла.
Итак, процесс изготовления катушки для импульсных металлоискателей:
- Изготавливаем лекало. Для этого в любой графической программе, рисуем наше лекало, и распечатываем его в размере 1:1.
- При помощи лекала, чертим контур нашей катушки на листе фанеры или ДСП.
- Вбиваем по периметру гвозди, или вкручиваем шурупы (шурупы необходимо обмотать изолентой, чтобы они не царапали провод), с шагом 5 – 10 см.
- Затем наматываем на них обмотку (для металлоискателя Клон 18 -19 витков) обмоточного эмаль провода 0.7-0.8мм, также можно использовать многожильный изолированный провод, но тогда вес катушки получиться немного больше.
- Между гвоздиками, обмотку стягиваем кабельными стяжками, или скотчем. И промазываем свободные участки эпоксидной смолой.
- После застывания эпоксидной смолы, вынимаем гвозди и снимаем катушку. Удаляем наши стяжки. К концам катушки подпаиваем выводы из многожильного провода длинной 1,5 метра. И обматываем катушку стеклотканью, с эпоксидной смолой.
- Для изготовления крестовины, можно использовать полипропиленовую трубу диаметром 20 мм. Такие трубы продаются под названием «Трубы под термосварку».
- Работать с полипропиленом можно с помощью промышленного фена. Нагревать его надо очень осторожно, т.к. при 280 градусах материал разлагается. Итак, берём два отрезка трубы, у одного из них нагреваем середину, проковыриваем дырку насквозь, расширяем её так, чтобы в неё пролезла вторая труба, нагреваем середину этой самой второй трубы (продолжая поддерживать середину первой в горячем состоянии) и вставляем одно в другое. Не смотря на сложное описание, особой ловкости это не требует — у меня получилось с первого раза. Два разогретых куска полипропилена склеиваются «насмерть», об их прочности можно не беспокоиться.
- Разогреваем кончики крестовины и надрезаем их ножницами (разогретый полипропилен неплохо режется) с целью получения «выемок» для обмотки. Затем вставляем крестовину внутрь обмотки и, поочередно нагревая кончики крестовины с выемками, «запечатываем» в последних обмотку. При надевании обмотки на крестовину можно пропустить кабель через одну из труб крестовины.
- Из отрезка такой же трубы изготавливаем пластинку (методом плющенья в горячем состоянии), изгибаем её буквой » П » и привариваем (опять же в горячем виде) к середине крестовины. Сверлим отверстия под всеми любимые болты от унитазной крышки.
- С целью придания дополнительной прочности и герметичности заделываем оставшиеся щели всевозможными герметиками, заматываем сомнительные места стеклотканью с эпоксидкой, наконец, заматываем всё изолентой.
Изготовление катушки для импульсного металлоискателя своими руками: 97 комментариев
Доброй ночи коллега. Будьте добры, дайте мне пожалуйста детально фото что к каким проводам соединять…..а то я малость запутался.
Если вы о катушке с витой пары то вот фото:
А вообще удобнее смотреть по таблице выше в статье — где О (оранжевое) — оранжевый провод, ОБ (белый с оранжевой полосой) и т.д.
Привет. Есть такой вопрос. Хочу сделать глубинку на пират размером 60 на 60, какой провод нужно взять, и сколько витков? Спасибо.
Здраствуйте.скажыте пожалуйста! А можна ли с помощью катушки из витой пары найти золото,серебро,медь?
Здравствуйте. Да можно. Но учтите, что все импульсные металлоискатели не очень хорошо видят цепочки. А с монетами, кольцами другими цельнымиизделиями проблем не будит!
Здравствуйте!
Хочу сделать глубинную катушку на металлоискатель Астра-250… Чтобы глубина обнаружения в грунте была не менее 2,5 метров… Подскажите пожалуйста, какой диаметр самой катушки должен быть? Диаметр проволоки? И сколько витков мне нужно делать? Спасибо!
Здравствуйте!
Мне нужно сделать глубинную катушку на металлоискатель Астра-250… Чтобы глубина обнаружения металла в грунте была не менее 2,5 метров… Подскажите пожалуйста… Какой диаметр катушки должен быть? Какой диаметр проволоки? И какое количество витков? Спасибо!
Добрый день.
Добрый день. Нет, такие катушки могут работать с импульсными металлоискателя (Клон, Tracker, Кощей, Пулсстар и т.д.) и с Кощеем 25к в нем есть отдельно импульсный режим. Аська 250 такого не умеет. Так что к Гаррет АСЕ она не пойдет!
Доброе утро. Подскажите подойдут ли данные катушки для металоискателей ТЕРМИНАТОР ? Спасибо.
Нет, такая катушка для Терминатора не подайдет!
Привет. Могу я подсоединть этого большой катушку Гаррет ACE 250. Спосибо
Здравствуйте. Если я не ошибаюсь ,то Терминатор это фирма Фрагма. они импульсные. Я сам владелец метало искателя Фрагма рам 5, так что не смотря на то что они говорят что их металлоискатели работают только с ихнеми катушками , я думаю что он должен работать и с этой катушкой.
Вы ошибаетесь, Терминатор это не их проект, они могут или просто повторять этот металлоискатель или под его названием выпускать чтото свое!
а вот допустим датчик для маленьких предметов .
С цепочками у импульсников у всех проблемы, независимо от размера катушки. Такие маленькие как 10-12 см. катушки не пробывал. А так лучший результат для поиска небольших целей показывала катушка Печатный Датчик. Она наиболее чувствительна к мелким монеткам и ювелирным украшениям, может если зделать маленькую карзинку см 10-15 результат будит еще лучше но намоточных данных для такой катушки я не встречал.
Спасибо за схему намотки , только у меня один вопрос остался скажите пожалуйста у Кощея четыре провода на разъеме , 2 на вход 2 на выход, а как быть вашей схемой у вас два провода? как соединить?
У кощея 5и, 2 провода на катушку и два для определения типа датчика. Эту корзинку можно подключить или вообще не соединяя контакты на определение типа датчика (Контакты2-3 в стандартном 5 пиновом разъеме) или впаяв туда резистор 30кОм и так и так работать будит нормально!
Доброго.
Рамка к вашему металлоискателю работать не будит. И магнитометр вам не поможет, он видит феромагнитные металлы (т.е. черные) а медь он не увидит.
Вам нужен глубинник, например Кощей 5И, с вот такой рамкой http://detectori.com.ua/shop/127/desc/metalloiskatel-glubinnyj-koshhej-5ig-s-glubinnoj-ramkoj-1-2-1-2-metra
Доброго времени суток iskatel !Можете сбросить свой адрес почтового ящика ? Заинтересовался Кщеем-5ИМ, а он оказывается снят с призводства. А корзинка для Кощея может быть исполнена не из эмальпровода ,а из многожильного медного такого же сечения в ПВХ изоляции ?
Заранее благодарен .Петрович
Написал вам на Имеил!
можно изготовити катух на МД Сенатор.
у меня схема на базе 3к561ле5, очень простая,3 кандера,3 сопротивления ,одно переменное и1транз.
Заранее низкий поклон! Иван .54года.
То есть сам провод должен быть НЕ экранированым? И как себя даная катушка ведёт на Traker PI 2?
Нормально себя ведет! а вы видели импульсные металлоискатели с экранированными проводами.
Не пойму. А почему моё соо не отсылается?
Первое сообщение от пользователя, должно пройти модерацию… Дальше все сообщения будут добавлятся нормально. .
Обращаюсь ко всем понимающих толк в конструировании, в частности МД и катушек к ним. Особо имею желание пообщаться с ИСКАТЕЛЕМ. Есть много вопросов и некоторые соображения. Может я от Вас чего — то возьму, а быть может и Вам кой — чего пригодится. Если ДА, то плиз координаты в личку: мыло, а еще лучше Скайп.
Доброго времени суток какую катушку посоветуете на мд. фортуна?
Доброго времени суток, подскажите пожалуйста какой провод, сколько витков и какой должен быть диаметр глубиной катушки на металлоискатель фантом, для поиска крупных предметов, что бы не сробатывала на гвозди, болты и так далее.
Заранее спасибо за ответ.
Что можете сказать о таких характеристиках катушки Пирата
Диаметр — 30 см…
3 витка витой пары с последовательной распайкой..
сопротивление — 5.5 Ом
Возможно, кто-то имел опыт за катушкою из витой пары ?
Ребята намотал катушку для кощей5и по инструкции 1.2*1.2метра нету тех показателей кто может подскажите пожалуйста как можно исправить
А ваш металлоискатель увидел ее как глубинную? вы установили перемычку, или переключатель для определения типа датчика?
Подойтет первая катушка на пирата?
хотелось бы поинтересовать возможно ли из fit детектора 3 в 1 сделать металоискатель для монет либо чего по более?Заранее спасибо!
Имею военный прибор ИМП 1971 года, неисправна катушка кто знает как сделать на этот прибор самодельную катушку?
Доброго времени суток, подскажите пожалуйста сколько витков проволки и какой должен быть диаметр глубиной катушки на металлоискатель пират, для поиска крупных предметов на большой глубене?
Заранее спасибо за ответ.
Доброго времени суток, подскажите ,пожалуйста, какой провод, сколько витков и какой должен быть диаметр глубинной катушки на металлоискатель «Геосканер М45» для обнаружения объекта на глубине до 8 метров.
Заранее спасибо за ответ.
При изготовлении металлоискателя можно убедиться, что основным элементом такой конструкции является катушка. Как правило, эта деталь состоит из медного провода. С помощью специальных импульсов, исходящих катушки, в грунте различной плотности можно идентифицировать металлические предметы.
Катушка металлоискателя представляет собой довольно простой элемент, поэтому сделать ее намотку самостоятельно будет не сложно. В качестве основы для работы можно взять детектор металлов «Малыш FM2». Катушка этого прибора должна быть намотана довольно точно. Опытные люди смогут сделать подобную работу самостоятельно. Новичку же лучше воспользоваться специализированным программным обеспечением. Для этого необходимо скачать, размещенный в конце статьи, файл программы Coil32.
Индуктивность катушки металлоискателя измеряется в единицах микрогенри. По схеме детектора это значение должно составлять 2290 mkH. Существует и инструкция по подбору толщины провода в зависимости от диаметра элемента.
В случае, если в наличии есть только провод с определенным сечением, а размер катушки нужен больше (или меньше), тогда на помощь приходит специальная программа. При запуске Coil32 должно появиться окно, которое показано на следующем рисунке:
В окне запущенной программы нужно нажать кнопку «PLUGINS», в открывшемся меню выбирают параметр «Multi loop». В этом подразделе должны отображаться необходимые для работы катушки. Если все выполнено последовательно, то на экране компьютера должно появиться окно:
В этом окне подробно изложено, какой диаметр провода подходит для определенного каркаса. Тут также можно найти значения параметра «Индуктивность».
Перед началом работ нужно выставить в ячейках необходимые параметры:
- индуктивность – 2290 mkH;
- толщина провода – 0,4 мм;
- оправа катушки – 111 мм.
После ввода этих параметров в окне программы потребуется нажать соответствующую кнопку для вычислений. Нужная информация появится справа, и будет иметь вид как на следующем рисунке:
Самостоятельный расчет параметров для намотки катушки металлоискателя с помощью соответствующего программного обеспечения покажется довольно легко. Программа сама определит для каждого диаметра и значений индуктивности оптимально подходящие сечение провода. Программа Coil32 доступна для скачивания в архивном файле.
Подошла очередь к самой кропотливой детали металлоискателя «Шанс» – поисковой катушки. Хотя, по многочисленным отзывам в Интернете, «Шанс» может работать с катушками любых импульсных металлоискателей, но для правильной обработки дискриминации и селекции, нужно изготовить катушку как можно ближе к параметрам катушки автора. В результате должна получиться катушка с малой паразитной ёмкостью, со следующими параметрами: L = 400 uH, R = 1,7 Ohm.
В авторском варианте каркас катушки изготавливался из оргстекла, толщиной 4 мм, у меня будет использоваться 5 мм гетинакс.
Вот так выглядит готовая поисковая катушка. Она состоит из 2-х частей, по 24 и 18 витков.
Для намотки катушки необходимо расчертить каркас и сделать в нём запилы. Легче всего будет распечатать и вырезать данный шаблон, приложить его к будущему каркасу и сделать заметки для запилов.
Синим и красным цветом обозначил размеры частей катушки, зелёным — запилы.
В итоге должен получится вот такой каркас.
Вот мой каркас (я немного переусердствовал с запилами, пришлось исправлять спичками).
Для намотки катушки использовал эмалированный провод диаметром 0,8 мм.
В начале начинаем мотать часть катушки с 24 витками.
Что бы был понятен принцип намотки, посмотрите на рисунок, так выглядит один виток. Коричневым с красными стрелками обозначена часть витка, которая нам видна, пунктиром обозначена часть витка, которая находиться на обратной стороне каркаса.
Вот так будет мотаться виток, если посмотреть на катушку с торца каркаса. Здесь коричневым обозначен каркас с запилами, чёрным — виток провода. Витки мотаются «змейкой».
Вот так выглядит первый виток на моём каркасе.
Далее продолжаем так же мотать 2-й виток.
А это со стороны торца каркаса, чёрным обозначен первый виток, красным — второй.
И так далее, пока не будет намотано 24 витка.
В итоге должно выглядеть вот так. Поскольку витки мотаются «змейкой», с одной стороны каркаса мы сможем увидеть только половину витков (12 шт.), вторая половина будет на обратной стороне.
Намотав первую часть катушки, переходим ко второй, содержащей 18 витков. Продолжаем мотать по такому же принципу, только на других запилах (у меня подложены спички, поскольку переусердствовал с запилами). В итоге на каждой стороне каркаса должно быть по 9 витков.
Вот так я вывел 2-й конец катушки.
Вот так в конечном итоге будет выглядеть поисковая катушка.
Измерить индуктивность у меня пока нет возможности, но сопротивление такое же как и у катушки автора – 1,7 Ом.
На этом всё, следующая часть про изготовление штанги для металлоискателя.
Металлоискатель Пират своими руками — Металлоискатели и снаряжение
Пират – это импульсный металлоискатель с простой и доступной для повторения схемой. Металлоискатель содержит небольшое количество элементов и простую для изготовления поисковую катушку.
С катушкой 280 мм, пират будит видеть монеты до 20см, а крупный металл до 1,5 метра.
Свое название ПИРАТ (PIRAT) получил от разработчиков его схемы – PI – импульсный принцип его работы, RAT – сокращение от «Радио Скот» – сайт разработчиков.
Металлоискатель ПИРАТ не различает металлы. Но он хорошо подойдет для поиска металла и для новичков. Также огромным достоинством пирата, является его простота для самостоятельного изготовления и доступность компонентов – все детали металлоискателя стоят копейки и их можно найти в любом магазине радиодеталей или на радио рынке. Также в Пирате отсутствуют программируемые элементы, что значительно упрощает жизнь радиолюбителям. Даже человек с минимальным уровнем подготовки, изготовит металлоискатель пират своими руками.
Схема металлоискателя ПИРАТ
Металлоискатель PIRAT имеет два варианта схемы, в первом варианте используется микросхема NE555 (советский аналог микросхемы — КР1006ВИ1) – таймер. Но в случае если у вас возникли проблемы с ее поиском, то авторы предусмотрели вариант схемы на транзисторах. Рекомендуем вам собирать схему на NE555, она будит иметь лучшую стабильность работы.
Схема металлоискателя Пират на NE555
(На схеме есть ошибка маркировки — R18 — это R9) !
Исправленная схема металлоискателя Пират для версии на NE555
Схема металлоискателя Пират на Транзисторах
При сборке схемы на транзисторах, нужно будит подбирать частоту и длительность. Так как у транзисторов встречается, большой разброс параметров. Для этого, необходимо использовать осциллограф. Архив с осциллограмами .
Резистор R1 в схеме отвечает за частоту генерации.
А резистор R2 — за длительность управляющего импульса.
Печатная плата металлоискателя ПИРАТ
Варианты разводки печатной платы пирата, от его разработчиков, на микросхеме и на транзисторах. Платы в формате Сприн Лайот скачать архив .
Плата на NE555.
Вот еще один вариант платы металлоискателя ПИРАТ на NE555
Плата на транзисторах.
Также в сети, мы нашли вот такой вариант разведения платы для металлодетектора PIRAT.
После того как вы спаяли плату металлоискателя, к ней необходимо подключить питание. Для этого подойдет любой источник питания с напряжением 9-12 вольт. Можно использовать несколько соединенных параллельно батареек крона 3-4 шт. или аккумулятор. 1 крону использовать нежелательно, так как будит происходить быстрое падение напряжения, и это будит вызывать постоянный дрейф настройки металлодетектора.
Спаяная плата металлоискателя пират
Обратите внимание на конденсаторы слева! это пленочные конденсаторы с высокой термостабильностью. Их использование также благоприятно скажется на стабильности работы металлоискателя.
ДОПОЛНЕНО 26.01.2018.
В продаже у одного из наших рекламодателей нашел вот такой вариант печатной платы металлоискателя ПИРАТ, достаточно продуманная версия печатной платы. Переменники сразу стоят на плате, для подключения питания стоит штыревой разъем.
Вот чертеж этой печатной платы для Пирата (Правда в виде картинки, если кто-то срисует, присылайте выложу!):
Изготовления катушки для металлоискателя ПИРАТ
Как и другие импульсные металлоискатели, пират не требователен к точности изготовления катушки. Вполне подойдет катушка, намотанная на оправку диаметром 190-200 мм – 25 витков. обмоточным эмаль проводом 0,5 мм. После намотки, витки катушки необходимо обмотать изоляционной лентой или скотчем. Для увеличения глубины поиска металлоискателя, можно намотать катушку 260-270 мм – 21-22 витка, тем же проводом.
Расчеты катушки для металлоискателя ПИРАТ для различных диаметров катушки:
Рекомендуется использовать провод диаметрами 0,5-0,6мм, 0,4 это минимум но работает хуже!
Для работы, катушку металлоискателя, необходимо закрепить в жестком корпусе БЕЗ металла. Можно использовать любой подходящий пластиковый корпус. Это необходимо, для предотвращения воздействие ударов о траву или грунт на работу металлоискателя. Корпус для изготовления катушки, вы сможете найти в интернете, по запросу «Корпус для катушки металлоискателя» При изготовлении поисковых катушек, использования любых металлических частей, крайне не желательно. Выводы от катушки подпаять к многожильному проводу, с диаметром сечения 0,5 – 0,75 мм. В идеале, это два отдельных провода, свитые между собой.
Настройка металлоискателя ПИРАТ
Правильно собранный металлоискатель, практически не нуждается в настройке. Максимальная чувствительность металлоискателя, получается в том положении переменного резистора R13, когда в динамике появляются редкие щелчки. Если у вас это возникает в крайних положениях резистора, то нужно заменить наминал резистора R12, так чтобы оптимальная настройка была примерно в среднем положении переменного резистора.
При наличие осциллографа, также можно проконтролировать следующие значения: на затворе транзистора Т2 длительность управляющего импульса и частоту генератора. Нормой будит длительность импульса 130-150мкс, частота 120-150 Гц.
Работа с металлоискателем ПИРАТ
После включения металлоискателя, необходимо подождать 10-20 секунд, для стабилизации работы, а затем переменным резистором R13, произвести его настройку. И можно приступать к поиску.
Металлоискатель ПИРАТ своими руками | DS
Металлоискатель Пират является одним из самых известных ввиду своей простоты и довольно хороших характеристик. Данный металлоискатель сможет собрать даже начинающий радиолюбитель. Это устройство способно улавливать монеты под землей на расстоянии 15-20 см, крупные металлические предметы — до 150 см.
Характеристики металлоискателя Пират:
- Тип металлоискателя ……………………………………… Грунтовый
- Напряжение питания ……………………………………… 9-15 В
- Максимальный потребляемый ток ………………. 45 мА
- Дискриминатор ………………………………………………. Отсутствует
- Форма катушки ………………………………………………… Круглая
- Глубина обнаружения (монета до 20мм) ……… до 20 см
- Максимальная глубина обнаружения …………… 150 см
Комплектующие для сборки (и купить на Алиэкспресс):
- DA1 — Микросхема NE555 (КР1006ВИ1) — КУПИТЬ
- DA2 — Микросхема TL072 (К157УД2) — КУПИТЬ
- T3 — Полевой транзистор IRF740 — КУПИТЬ
- T1, T2 — Транзисторы ВС547 и BC557 — КУПИТЬ
- D1, D2 — Диоды Шоттки 1N4148 — КУПИТЬ
- Резисторы — КУПИТЬ
R1 ………. 1 кОм | R9 ………… 47 кОм
R2 ………. 1.6 кОм | R10 ………. 62 кОм
R3 ………. 100 кОм | R11 ………. 2 МОм
R4 ………. 470 Ом | R14 ………. 62 кОм
R5 ………. 100 Ом | R15 ………. 120 кОм
R6 ………. 150 Ом | R16 ………. 470 кОм
R7 ………. 220 Ом | R17 ………. 10 Ом
R8 ………. 390 Ом | R18 ………. 10 кОм - Переменные резисторы — КУПИТЬ
R12 ………. 100 кОм
R13 ………. 10 кОм - Конденсаторы — КУПИТЬ
C1 ………. 100 нФ
C2 ………. 100 нФ
C5 ………. 1 нФ - Электролитные конденсаторы — КУПИТЬ
C3 ………. 1 мкФ х 16 В
C4 ………. 10 мкФ х 16 В
C6 ………. 10 мкФ х 16 В
C7 ………. 1 мкФ х 16 В
C8 ………. 2200 мкФ х 16 В - BA1 — Динамик 8 Ом — КУПИТЬ
- L1 — Поисковая катушка 2 Ом
- P1 — Источник питания 9-14В (Крона или Li-Ion) — КУПИТЬ
Схема металлоискателя Пират на NE555Кликните по картинке, чтобы увеличить ее
Кликните по картинке, чтобы увеличить ее
Печатная плата металлоискателя на NE555:
Кликните по картинке, чтобы увеличить ее
Кликните по картинке, чтобы увеличить ее
В данной статье приведена схема именно на таймере NE555, поскольку она является оптимальной для сборки.
Конструкция поисковой катушки L1
Катушка L1 имеет круговую форму. Диаметр катушки 190-220 мм. Обмотка состоит из 25 витков метдного эмалированного провода 0.4 — 0.6мм. Витки катушки по контуру обматываются изоляционной лентой или скотчем. Желательно укрепить каркас катушки. Использовать металлические детали при изготовлении катушки нельзя по вполне понятным причинам. Выводы поисковой катушки припоять к двойному многожильному проводу. Этот провод обматать вокруг штанги, зарепить скотчем. Штангу металлоискателя можно изготовить из жесткой пластиковой трубы или из дерева.
Катушку для Пират можно также найти в магазинах
Катушку для Пират можно также найти в магазинах
Питание металлоискателя Пират
Питание осуществляется от любого источника питания от 9 до 14 вольт. Подойдет крона на 9В, но ее на долго не хватит. Можно воспользоваться небольшими свинцовыми АКБ от источников бесперебойного питания на 12В или любыми Li-Ion аккумуляторами. Хоть и не реомендуется подавать напряжение выше 14В, я все же использовал аккумулятор от шуруповерта на 14.4В и ничего не сгорело.
источники питания 9В и 12В для металлоискателя
источники питания 9В и 12В для металлоискателя
Настройка металлоискателя Пират
Правильно собранный металлоискатель не нуждается в грубой настройки, однако, для тонкой настройки в схеме предусмотрены два переменных резистора R12 и R13. Для настройки крутим R12 и R13, пока в динамике не возникнут редкие щелчки. Перед настройкой квлючить металлоискатель и подождать 10-20 секунд. Убрать все металлические предметы на некоторое расстояние от поисковой катушки.
Можно также купить готовую плату металлоискателя Пират на Алиэкспресс — ССЫЛКА
Импульсный металлоискатель «Пират» на TL072 и NE555.
Импульсный металлоискатель «Пират» на TL072 и NE555.
Металлоискатель своими руками. Схема металлоискателя с одной катушкой на ОУ TL072 с низким потреблением тока при хорошей дальности.
Решил собрать для игры металлоискатель. Перерыл много схем. Понравились две схемы. Первая на двух NE555 с двумя катушками. Вторая с одной катушкой на операционном усилителе TL072.
С первой схемой все понятно, просто приемник и передатчик.
Выбор пал на вторую. Хотелось разобраться как работает металлоискатель на TL072. Есть схема с лучшими характеристиками на К157УД2, но я люблю SMD 🙂
Схема состоит из 3х частей.
1) Питание металлоискателя Пират.
Я поставил диод D2, чтобы не спалить ничего если вдруг подключу питание на оборот. Выключатель и несколько конденсаторов для более стабильного питания. Вообще конденсаторы C8, C10 советуют брать на 2200 мкФ, чтобы не было просадки во время импульса. C12 можно не ставить, я решил добавить его возле таймера.
Питание у меня от 6 батареек АА. Ток потребления на текущий момент выставлен на 15 мА.
2) Генератор импульсов.
С помощью микросхемы NE555 можно генерировать достаточно стабильные импульсы. Есть схемы на транзисторах, но по мне это сложнее и труднее в настройке.
Оптимально люди подобрали частоты 140-150 Гц. R3 я установил на 68 кОм. С помощью лог. анализатора я проверил, у меня вышло 194 Гц. Можно понизить еще, будет экономичнее расход заряда.
RV1 задает скважность, а PNP транзистор Q1 (я установил SS8550) инвертирует сигнал для управления N-канальным полевым транзистором IRF740. Я пробовал ставить IRFZ44, но он, недолго поработав, сгорел, так как выход с катушки может достигать сотен Вольт. Сейчас у меня установлен FQPN10N60. Это транзистор на 600В. Выбор транзистора думаю не принципиален для такой частоты, главное чтобы выдерживал напряжение. Можно взять от 400В и выше. R5, R6 подбираем чтобы транзистор быстро мог открыться, тут повлияет емкость затвора. Я установил R5 на 100 Ом и R6 на 150 Ом.
Когда на выходе 3 NE555 низкий уровень, транзистор Q1 открыт и открыт Q3. Таким образом в катушке L1 начинает накапливаться заряд. Чем дольше транзистор будет открыт тем больше потребление тока. Нет смысла держать его открытым очень долго, так как заряда не накопится больше чем может катушка. А вот батарею это посадит, да и сам транзистор может греться.
Я намотал две катушки для сравнения.
Первая катушка 15 см 32 витка проволокой примерно 0.5 мм (взял со старого телевизора для размагничивания кинескопа).
Вторая катушка 20 см 27 витков.
Мотал на внутренней часте от пяльцы для вышивания.
Залил все это дело с помощью термоклея для пистолета.
А потом обмотал полностью изолентой.
R7 можно установить на 220 — 390 Ом на 1 Вт. Он шунтирует катушку. Для максимальной дальности советуют настроить с помощью переменного резистора на 1 кОм 3 Вт. Я не стал этого делать, установил последовательно два резистора по 120 Ом в корпусе 1210. Встречал описание что для TL072 лучше вообще выкинуть этот резистор, и поставить небольшой, на пару десятков Ом, последовательно катушке, но я не проверял.
Когда транзистор закрывается, с катушки накопленный заряд течет через R8 в измерительную часть.
D1 можно заменить на пару 1n4148. Я установил BAV99 так как они были под рукой. Эта пара диодов служит для отсечения высоковольтных импульсов прилетевших с катушки.
3) Измерительная часть.
Это самая интересная для меня часть, ради которой и была выбрана эта схема.
Конденсатор C3, от 4 до 10 мкФ, отсеивает постоянную составляющую тока, и пропускает только переменный ток. Делитель R9, R10 устанавливает некое опорное напряжение на (+) входе ОУ TL072.
U2A включен как повторитель напряжения. R11 на 1-3 МОм. У меня установлен на 1.8 МОм. На выходе мы получим напряжение с делителя на R9, R10 плюс то, что пропустит конденсатор C3.
RV2 для более точной настройки нужно составить из 2х резисторов. Я поставил на 50 кОм и на 1 кОм. Резистором в 50 кОм настраиваем на момент где в холостую находится граница между тем когда динамик будет выдавать щелчки и тем когда не будет. А резистором в 1 кОм можно более точно выставить эту границу, чтобы получить максимальную дальность.
Конденсатор C5 (20 nF) заряжается через RV2, R12. Это напряжение попадает на инвертирующий (-) вход ОУ U2B.
На неинвертирующий вход (+) напряжение попадает через делитель R13, R14, соответсвенно оно ниже чем на (-) и звука в динамике нет. Конденсатор C6 на 10 uF. Значительно больше чем C5. В добавок еще сопротивление R13 ограничивает ток для изменения заряда C6.
Когда поступает измерительный импульс, конденсаторы C5 и C6 начинают разряжаться. Но C5 разряжается быстрей. Я думаю для более точной настройки, нужно попробовать заменить R13 на переменный.
Когда в зону магнитного поля катушки попадает металлический предмет длительность импульса увеличивается, таким образом, нужно настроить скорость разрядки так, чтобы C5 не успевал разрядиться ниже C6 пока предмета в зоне действия нет. Когда предмет появится, импульс станет более длительный, и конденсатор C5 разрядится ниже C6. В этот момент произойдет переключение компаратора. Сигнал пропал, конденсаторы зарядились, компаратор переключился обратно. Эти переключения и будут щелчком в динамике.
4) Оповещение.
Тут все просто. C7 отсеивает постоянное напряжение, и пропускает только изменения чтобы были щелчки. Параллельно можно установить светодиод, когда компаратор переключится и на выходе появится напряжение, светодиод загорится. Чем чаще и сильней сигнал, тем визуально ярче горит светодиод.
Пока на этом все. Возможно проведу эксперимент с заменой R13 на переменный резистор.
Схема, плата и прочие файлы Kicad: скачать.
При копировании материалов ссылка на https://terraideas.ru/ обязательна
материалы, подробная инструкция и настройка
Рынок металлоискателей представлен большим количеством моделей разных компаний. Стоимость отдельных экземпляров может в несколько раз превышать цену базовых версий. Чем глубже ищет аппарат, тем он дороже. Далеко не каждый металлоискатель, например, способен найти небольшую монету, залегающую на глубине всего 5 см. Наличие распознавателя металлов и дисплея для настройки работы металлоискателя также увеличивают цену приборов.
Простейшую модель металлоискателя — пират — можно собрать своими руками. Схема настолько проста, что с ней справится даже начинающий радиолюбитель. Название прибора происходит от сокращения английского слова, обозначающего импульс (PI) и сайта, на котором впервые была выложена в свободный доступ схема (RAT — radioskot. ru). Пират способен находить монеты на глубине до 20 см. Для более крупных предметов возможен показатель и в 180 см. Проблема лишь в том, что применять эту модель в загрязнённом разнородным металлом грунте не получится: схемы металлоискателя пират с дискриминацией металлов не существует.
Материалы и инструменты для сборки
Необходимо запастись следующим набором радиодеталей и материалов:
- микросхема КР1006ВИ1 либо импортная NE 555 — основа будущей сборки;
- транзистор IRF 740;
- микросхема К157УД2, транзистор ВС547 — основа для приёмного узла;
- провод ПЭВ 0,5 — для изготовления катушки;
- транзисторы NPN;
- материалы для изготовления корпуса.
Инструментарий необходимый для монтажа металлоискателя:
- паяльник;
- изолента;
- сверло 1 мм.
Схему с набором остальных деталей можно скачать ниже.
Для электронной схемы понадобится также пластиковая коробочка. Для изготовления штанги, к которой будет крепиться катушка, необходимо приобрести отрез пластиковой трубы.
Пошаговая сборка металлоискателя
Изготовление печатной платы
Начинаем с самого сложного — электроники. По инструкции сделаем печатную плату. Есть несколько вариантов этой детали в зависимости от задействованных радиоэлементов. Это и плата под микросхему NE 555, и вариант под транзисторы. Находим в сети эскиз и распечатываем на листе бумаги. По этим размерам вырезаем кусок текстолита. Накладываем эскиз на заготовку и намечаем места будущих отверстий. Сверлим заготовку с помощью дрели или сверлильного станка. Затем чертим дорожки с помощью фоторезиста или ЛУТ (лазерно-утюжной технологии).
Еще один вариант нарисовать их кистью, использовав нитролак. Дорожки должны в точности повторять схему. На последнем этапе травим плату перекисью водорода.
Монтаж радиоэлементов на плату
Припаиваем элементы к плате, строго придерживаясь выбранной схемы. Не забываем о необходимости конденсаторов, которые обеспечивают стабильную работу устройства, что особенно актуально в весенний и осенний сезон, когда возможен резкий температурный перепад.
В этой сборке конденсаторы плёночные.
Металлоискатель нуждается в источнике питания мощностью 9 — 12 вольт. Отметим, что прибор энергозатратный вследствие немалой мощности. Поэтому необходимо использовать 2 — 3 батарейки с параллельным соединением или, что намного предпочтительней, зарядный аккумулятор.
Катушка
Так как металлоискатель импульсный, то точность при сборке катушки не слишком важна. Диаметр оправы в среднем 190 — 200 мм. Количество витков катушки — 25. Витки должны быть хорошо заизолированы, поэтому плотно проматываем деталь изолентой. Чтобы увеличить глубину обнаружения необходимо увеличить диаметр оправы (260 — 270 мм), а число мотков ограничить (до 22). Сечение использованного провода — 0,5 мм.
Следующий шаг — монтирование катушки на жёсткой основе (она должна быть не из металла). Подыщите подходящий округлый корпус, который обеспечит защиту этой части металлоискателя во время поисковой работы.
Выводы от катушки надо припаять к многожильному проводу (0,5 — 0,75 мм). Предпочтительней будет использование двух отдельных свитых между собой провода.
Настройка аппарата
Если металлоискатель сложен в точности по схеме дополнительная настройка ему не потребуется: он стоит на максимальной чувствительности. Для точной подгонки необходимо покрутить резистор R 13, чтобы были слышны отчётливые нечастые щелчки. Если такой результат возможен только при крайнем выкручивании резистора, то есть необходимость сменить номинал резистора R 12. Настройка аппарата проводится при среднем положении резистора.
При наличии осциллографа необходимо измерить частоту на затворе транзистора Т2. Продолжительность импульса должна равняться 130 — 150 мкс., а рабочая частота — 120 — 150 Гц.
Включённый аппарат должен стабилизироваться, для этого ему нужно примерно до 20 секунд. Затем проводим настройку с помощью резистора и приступаем к поисковым работам.
МЕТАЛЛОИСКАТЕЛЬ ДЛЯ НАЧИНАЮЩИХ
Каким должен быть первый металлоискатель? Этим вопросом, пожалуй, задается каждый умелец, чей глаз упал в эту область. Первое желание – собрать нечто мощное, бронебойное, информативное. Глаза горят, по ночам мерещатся клады с золотом инков, одноногие пираты, сундуки на большой глубине… И, начитавшись статей, есть риск кинуться в омут с головой, потратить некоторое количество денег… А потом затопить все возможные форумы вопросами типа «А почему не работает?», «Все собрано правильно, а микруха горит!», «HELP!!!». Не проще ли пойти по пути поэтапного развития? Собрать сперва простой приборчик, покрутить ручку настройки, понять как прибор отзывается на это, сходить в поле/лес/на реку, найти десяток гвоздей, ржавое ведро, пустые пивные банки, вырыть целый КамАЗ земли при этом. И решить для себя: мало или достаточно? Если достаточно – то дарим этот металлоискатель как самое ценное сокровище своему лучшему другу со словами: прикинь сколько золота найдешь! И навсегда прощаемся с поисками кладов, поняв, что землекоп из тебя – никудышный. Но стоит только осознать, что ЭТО РАБОТАЕТ (!!!) и ЭТО ТВОЁ (!!!), надо не раздумывая поступить как и в первом случае, но после – пойти дальше и собрать более сложный прибор, способный отличать добро от зла… Ой! Медь/золото от чермета, способный подсказать где копать, а где пройти мимо.
Сейчас, собрав «Пирата», решил пойти по второму пути. И потому хочу поделиться своим опытом сборки металлоискателя. Несмотря на многообразие конструктивных решений, для себя выбрал наиболее оптимальный. Датчик – объемная корзина. Основа – текстолит, который в наличии имелся.
Изготовить каркас и намотать катушку дело одного вечера. Надо только предварительно найти метра 2-2,5 витой пары нормального качества, распустить ее, и, соблюдая правило намотки такой катушки, сделать датчик с минимальной паразитной емкостью в самой катушке, что должно благотворно сказаться на качестве работы прибора в целом.
Далее одеваем резиновые медицинские перчаточки, дыхательную маску. Нам понадобится некий загуститель для эпоксидной смолы. В любительском судостроении применяется так называемый аэросил (асил). Это очень хорошая тиксотропная добавка к смоле, превращающая ее в отличную шпаклевку.
Аэросил – легковесный порошок белого цвета. Требует аккуратной работы с ним. При малейшем дуновении разлетается в пыль, не очень приятный на ощупь. Поэтому работать с ним надо аккуратно. Но не пугайтесь, это не так страшно как может показаться на первый взгляд и конечный результат принесет удовлетворение. Даже древесная пыль, как загущающая добавка к смоле не дает такого эффекта.
Сперва наводим смолу с отвердителем и только потом добавляем аэросил. На 100 грамм смолы у меня ушло около 6-8 чайных ложек аэросила. Но это кому как понравится, можно и больше. Так же придется заготовить полоски тонкой стеклоткани шириной 4 см. Аэросил вмешиваем не слишком медленными, но и не резкими движениями до полного распада белых комочков, порционно. Далее начинаем эпоксидную шпаклевку вминать в катушку и постепенно обматывать все это полосками ткани. Часть смолы пропитает ткань и нам чистая смола даже не потребуется. Затем приклеиваем густой шпаклевкой полоску текстолита, к которой в последующем шарнирно будет крепиться штанга металлоискателя.
Конечной стадией склейки является обмотка кольца датчика полоской полиэтилена, с некоторым усилием. Во-первых это не даст смоле образовать потеки, а во-вторых прижмет взъерошенные нити стеклоленты и избавит нас в дальнейшем от мучительного чесания после долгого зашкуривания датчика. Поход к другу заканчивается изготовлением штанги.Поход к другу заканчивается изготовлением штанги.
Пока смола встает, делаем шарнирное соединение датчика со штангой. Поскольку все детали должны быть неметаллическими, нам потребуется нечто угловатое, готовое к использованию. Одно из таких решений – это покупка пластмассового бокса в магазине канцтоваров. Но лично я не постеснялся и спер один с работы 🙂
Пластик не шибко хрупкий, прекрасно режется ножницами по металлу.
Далее доводим форму до совершенства, отрезая все лишнее.
Обязательно приклеиваем щечки к проушинам. Их внешний диаметр должен быть чуть меньше внутреннего диаметра тройника от водопроводной трубы. Это избавит нас от перекосов штанги.
Далее зашкуриваем крупной наждачкой текстолит и пластмассу и, как только смола встанет, приклеиваем штангу к датчику при помощи гелеобразного суперклея. Жидкий для наших целей не пойдет.
Далее, нам потребуется собрать сам металлоискатель. Информации по этому прибору много, надо только внимательно прочитать соответствующие темы форума. От себя добавлю, настройку лучше проводить когда датчик подвешен к потолку примерно на уровне плеч. Иначе он будет активно хватать металл из железобетонных плит в полу или потолке и настройка превратиться в сущий кошмар.
Мой прибор имеет всего один элемент управления на корпусе – ручку регулятора чувствительности, совмещенную с выключателем питания металлодетектора.
Далее необходимо озаботиться аккумуляторной батареей. Всякие «кроны» не пойдут. Это должен быть полноразмерный свинцовый/щелочной аккумулятор. Ну и зарядное устройство к нему так же потребуется. Благо сейчас в магазинах запчастей к электронике это имеется.
В результате у нас получается вполне себе чувствительный аппарат, способный учуять монетку с дистанции в 20 см, а ведро — почти с 1 метра. Правда, отличить чермет от цветного металла он не сможет, но в качестве первого опыта – самое оно!
Мне, как исследователю, хочется что-то добавить в конструкцию от себя. Не то, что бы прибор не был чувствительным или имел непреодолимые глюки. Но небольшой микроконтроллер для расширения возможностей, был бы тут в самый раз. Однако, об этом немного позже, возможно им будут оснащены следующие версии металлоискателя. Всем удачи! Alex Global <[email protected]>
Форум по МД Пират GT
Форум по обсуждению материала МЕТАЛЛОИСКАТЕЛЬ ДЛЯ НАЧИНАЮЩИХ
Импульсный индукционный металлоискатель
с GreenPAK: 5 ступеней
Типичные схемы PI включают операционный усилитель с высоким коэффициентом усиления для усиления последнего мВ сигнала затухания, а затем пытаются решить проблемы смещения, насыщения, шума, полосы пропускания и фильтрации. Конструкция, показанная в этом руководстве, представляет собой новую схему, в которой не используется операционный усилитель с высоким коэффициентом усиления. В схеме используется аналоговый компаратор для сравнения напряжения затухания с фиксированным порогом 50–100 мВ. Результирующий фронт синхронизации (ACMP-OUT) сравнивается с фиксированным временем задержки (DLY-LAT) с момента обесточивания катушки.Поскольку изменение задержки очень мало, используется нониус синхронизации с разрешением 4 нс.
Нониус синхронизации состоит из цепочки задержки, которая передает логический «0» спада напряжения катушки через входы сдвигового регистра параллельного входа. Схема представлена на рис. 2а.
Путь настроечного потенциометра ADC-DLY2 генерирует сигнал (dly lat), который фиксирует входы регистра. Таким образом, чем дольше распад (ближе к металлическому объекту), тем больше единиц останется для фиксации.Затем содержимое сдвигового регистра сдвигается (с помощью SR CLK) на счетчик (CNT4) на рис. 2b, который накапливает количество единиц. Этот цикл продолжает повторяться. Биты 0,1,2 двоичного выхода счетчика CNT4 игнорируются, а биты 3,4,5 отправляются в линейный декодер с 3 по 8 (фактически 6 в данном случае). Это приводит к цифровому усреднению, чтобы уменьшить влияние напряжения и временных шумов. Эти усредненные / декодированные биты управляют отображением светодиодной гистограммы, а также поступают в цепочку мультиплексированного входного делителя для генерации звуковых сигналов.Чем ближе металлический предмет, тем быстрее раздаются звуковые сигналы. Звуковые сигналы генерируются небольшим пьезоэлектрическим преобразователем, приводимым непосредственно от выходного контакта GreenPAK. 2 кГц было выбрано, потому что эта частота была достаточно высокой при сигнале возбуждения 5 В.
Вы можете воссоздать эту схему в программе проектирования GreenPAK или просто использовать файл проекта импульсного индукционного металлоискателя GreenPAK. Вставьте микросхему GreenPAK в гнездо, нажмите программу, и ваша микросхема теперь может управлять металлоискателем PI. Мы сохраним ИС в наборе для разработки, чтобы обеспечить легкий и быстрый доступ к выводам микросхемы.Однако в реальной конструкции вы можете создать крошечный ПК для подключения сверхмалого устройства обнаружения металла.
Российский пиратский металлоискатель дальнего действия (сверхвысокая чувствительность)
Российский пиратский импульсный индукционный металлоискатель дальнего действия
Введение
Эта схема представляет собой металлоискатель, способный обнаруживать большие металлические предметы. на глубине от 2м до 3м. Это зависит от размера объекта, а часто и от типа почвы. Конструкция очень проста в реализации даже новичку.Необходимые компоненты легко найти повсюду. Этот детектор может обнаруживать золотую монету 20 мм, толщиной 1,5 мм и глубиной 90 см. Две текущие частоты — это одна, генерируемая схемой, и та, которая возвращается для сравнения. Помещая катушку рядом с металлическим предметом, частота возврата изменяется. Эти две частоты являются предметом сравнения нашей схемы. В современных металлоискателях эталонный генератор работает на частоте, отличной от той, которая появляется в поле поисковой катушки.
Виды металлоискателя
1. Колебания частоты биений
2. VLF (очень низкая частота)
3. PI (импульсная индукция)
КОЛЕБАНИЯ ЧАСТОТЫ УДОВ
Один из самых распространенных металлоискателей этого типа, который в основном используется в магазинах электроники. Он способен искать предметы, находящиеся примерно в 2 футах под землей. В каждом металлоискателе используется скрученная медь, прокатанная по всему кольцу, сделанному из стали или железа.
Металлоискатели оснащены одним большим кольцом, которое крепится к основанию. Кроме того, у него есть еще одно кольцо меньшего размера, прикрепленное немного выше. Обе эти катушки связаны с генераторами, которые могут генерировать частоту.
Однако катушки работают с разной частотой. Это конкретное несоответствие является фактором, который металлоискатель воспринимает и передает на динамики. Динамики выглядят как украшение на голове и издают заметный постоянный гул, который может уловить пользователь, использующий детектор.
Как только основная катушка проходит над металлическим предметом, электромагнитное взаимодействие вызывает нарушение передачи частоты. Это вторжение затем используется как доказательство наличия металлического предмета
VLF (очень низкая частота)
Этот вид детекторов является одним из наиболее широко используемых, поскольку он имеет множество применений, отчасти благодаря технологическим достижениям. Он имеет 2 сферических проволочных катушки, которые называются передатчиком и приемником.Передатчик используется для испускания магнитного поля с низкой частотой в землю, которое используется для охоты за сокровищами.
Приемник, тем временем, используется из-за его способности принимать магнитные сигналы от объекта, который находится под землей. Как только появится сигнал, будет слышен звук.
Кроме того, этот тип детектора имеет электрическую цепь, называемую тюнером, и его цель — посылать сигналы на приемник устройства. При поиске золота и серебра пользователи могут отфильтровывать сигналы, исходящие от стали, железа и алюминия, чтобы они могли больше сосредоточиться на своей цели.
ИМПУЛЬСНАЯ ИНДУКЦИЯ
Импульсная индукция специально используется, чтобы заглянуть вглубь поверхности в поисках реликвий, золота и сокровищ. Модели большего размера используются на контрольно-пропускных пунктах, где требуется безопасность для обнаружения огнестрельного оружия / оружия. Для этого используется одиночная катушка, которая передает магнитное поле в землю.
Этот тип детектора изменяет модели, чтобы помочь пользователям прислушиваться к обнаруженному сигналу и различать случайные внешние сигналы из окружающей среды или отправленные сигналы.Кроме того, этот тип детектора более дорогой по сравнению с другими.
Принципиальная схема
Необходимые компоненты
• IC — NE555 — 1no
• IC — TL072 — 1no
• MOSFET — IRF740 — 1no
• Транзистор — BC557 — 1no
• Транзистор — BC547 — 1no
• Диод — 1N4148 — 2 шт.
• Резистор — 1,5k — 1no
• Резистор — 100k — 1no
• Резистор — 1k — 1no
• Резистор — 470k — 1no
• Резистор — 47k — 1no
• Резистор — 470ohm — 1no
• Резистор — 150ohm — 1no
• Резистор — 100ohm — 1no
• Резистор — 220 Ом (1 Вт) — 1 шт.
• Резистор — 390 Ом (0.5w) — 1no
• Резистор — 68k (2w) — 2nos
• Резистор — 120k — 1no
• Резистор — 2M (0,25w) — 1no
• Резистор — 10ohm (0,25w) — 1no
• Переменный резистор — 100k — 1no
• Конденсатор — 2200uf / 25 — 1no
• Конденсатор — 100nf — 2nos
• Конденсатор — 1uf / 25v — 2nos
• Конденсатор — 10uf / 25v — 2nos
• Конденсатор — 1nf — 1no
• Динамик — 0,5w, 8ohm — 1no
• Электропитание — 9В — 1no
Конструкция змеевика
Катушка должна быть на пластиковой трубке с внешним диаметром 200 мм.Катушка должна содержать 25 витков 24SWG и должна быть завернута в алюминиевую фольгу.
Конфигурация контактов IC TL072
| Конфигурация выводов IC TL072 |
Советы по использованию подводного металлоискателя
Подводное обнаружение металлов — интересный способ повысить ваши шансы на обнаружение большего количества целей. Летом также весело совмещать участки на суше и в воде для поиска, потому что вы можете освежиться в воде после осмотра береговой линии и пляжа.
Подводная охота отличается от охоты на суше. На самом деле, временами это может быть сложно. И вы должны вложить деньги в водонепроницаемый детектор. Но когда у вас будет подходящее оборудование и следующие советы, вы будете готовы сделать несколько удивительных находок.
План Smart
Очень важно хорошо спланировать свою охоту, чтобы не тратить зря время и силы. Первое, что нужно учитывать, — это время года, в которое вы охотитесь.
Надеть гидрокостюм
На самом деле обнаруживать металл под водой возможно только летом.Это потому, что именно в это время года на пляжах больше всего туристов, которые оставляют вещи, а вода будет теплее, так что вы сможете проводить больше времени на охоте. Если вы все же решили поохотиться зимой, обязательно спланируйте это — наденьте гидрокостюм.
Не забудьте проверить прогноз погоды и отчеты о приливах и отливах, чтобы иметь возможность планировать соответственно.
Решите, где вы будете охотиться
Чтобы повысить свои шансы на удачные находки, вы должны выбрать для поиска наиболее посещаемый участок пляжа.Это касается и подводной охоты. Обычно вы обнаружите, что наиболее продуктивными являются те места, где собирается много людей. Ищите места вокруг пирсов, бассейнов и доков, где пловцы ныряют в воду.
Будьте методичны в поиске
Когда вы проводите поиск под водой, вам нужен метод поиска. Возможно, вы захотите проследить воображаемую линию, двигаясь по ней с помощью движений от пяти до шести футов. Это один из самых популярных методов, который используют детекторы.
Остерегайтесь выбоин на дне океана, вы можете обнаружить, что в них есть что-то ценное. Кроме того, вы можете использовать шпатель с длинной ручкой для извлечения подводных целей — это облегчит задачу, если дно океана каменистое, и избавит вас от необходимости погружаться под воду, чтобы копать.
Знать течение воды
Водоток
Когда вы обращаете внимание на течение воды (движется она внутрь или наружу?), Это поможет вам найти цели, о которых сигнализирует ваш детектор.
Это также позволит вам определять места, где предметы могут застрять, например, в камнях или водорослях.
Искать под водой в дневное время
Использовать подводный металлоискатель в ночное время не только не так безопасно, но и чрезвычайно сложно. Если вы хотите, чтобы у вас было больше времени для поиска, начните раньше и ищите весь день. Дневная охота дает вам лучшую ясность и видимость, поэтому вам будет легче.
Не бери уроки подводного плавания
Когда вы используете подводный металлоискатель, вам не нужно знать, как нырять с аквалангом.Лучше всего искать на глубине четырех футов или меньше. Это упрощает захват целей и не требует плавания.
Готовы окунуться в подводную охоту? Ознакомьтесь с нашей подборкой подводных и пляжных металлоискателей!
Лучшие подводные металлоискатели
Погрузитесь в поиск сокровищ? Вот основы, которые помогут вам начать заниматься новым хобби. Чтобы выбрать для себя лучший подводный металлоискатель, ответьте на следующие вопросы:
- Будете ли вы в соленой или пресной воде?
- Где вы будете использовать свой водонепроницаемый металлоискатель?
- Будет ли он преимущественно на пляже, на мелководье или при глубоких погружениях?
Две категории
При выборе детектора следует учитывать область поиска.Подводный металлоискатель делится на две категории. Эти две категории — это металлоискатели с импульсной индукцией (PI) и металлоискатели с очень низкой частотой (VLF).
Помните о зоне поиска
Импульсно-индукционные металлоискатели (PI) предназначены для глубокого поиска и лучше всего подходят для поиска в соленой воде и в подводных зонах благодаря увеличенной глубине поиска. На металлоискатели PI, работающие через напряжение и электронные импульсы, не влияет минерализованная вода; однако эти водонепроницаемые металлоискатели, как правило, не могут отличить мусор от сокровищ, поэтому вам нужно выкопать большее количество целей, чтобы получить максимальное количество сокровищ.Не торопитесь, осматривая область поиска, чтобы не упустить возможность выиграть потенциальный джекпот. Вот список качественных металлоискателей с импульсной индукцией:
Очень низкочастотные металлоискатели (VLF) создают электромагнитное поле в диапазоне от 3 до 100 кГц. Подводные металлоискатели VLF позволяют отличить ценную находку от не имеющей ценности, экономя ваше время. Важно помнить, что VLF часто скомпрометированы присутствием соли и других минералов.Если вы решили, что вам подходит очень низкочастотный металлоискатель, убедитесь, что он имеет настройку соленой воды, и используйте настройки чувствительности и баланса грунта для навигации по минерализации. Ниже представлен список лучших металлоискателей VLF:
Помните
Принадлежности
Список всех аксессуаров и обновлений, доступных для тех, кто отправляется в путешествие по этому замечательному хобби, будет бесконечным. Но вот список самого необходимого:
Эти аксессуары помогут вам нести свои вещи во время поиска, слышать ваши находки, когда ваш детектор предупреждает вас, и выкопать закопанные сокровища.
Пусть приключения начнутся
С вашим погружным металлоискателем и аксессуарами вы откроете утерянные сокровища и забытые реликвии. Наслаждайтесь часами расслабляющих прогулок по берегу, хорошими упражнениями и, кто знает, может быть, даже золотом.
Щелкните здесь, чтобы найти подводный детектор, который наилучшим образом соответствует вашим потребностям!
10 лучших металлоискателей для начинающих в 2021 году
Minelab Vanquish серии
Дата выпуска 2020
Детектор для начинающих — Универсальный — Реликвии и монеты — Охота в Городе-призраке
Цена: 4 модели от 199-499 долларов
Новый VANQUISH от Minelab предлагает бескомпромиссную производительность — и он не сломает банк.Простой, но мощный, он идеально подходит для тех, кто только начинает или только начинает заниматься поисками. Благодаря новаторской технологии Multi-IQ, нескольким режимам поиска, легкой складной конструкции и многому другому — это детектор, которого вы так долго ждали.
Нокта Симплекс +
Детектор для начинающих — Универсальный — Реликвии и монеты — Охота в Городе-призраке
Цена: 2 модели от 254 до 340 долларов
Вы не можете позволить себе высококлассный детектор, но вам просто нужна максимальная глубина и основные характеристики высококлассного прибора? Нужен водонепроницаемый детектор по доступной цене? Если вы ответили утвердительно на один из вышеперечисленных вопросов, SIMPLEX + — единственный вариант, который покрывает все это.Мы с гордостью предлагаем наш первый детектор начального уровня, SIMPLEX +, который делает качественное обнаружение металлов доступным и доступным для всех пользователей.
Гаррет Эйс 300
Охота за монетами, соревнования, охота на сухом пляже / пресной воде
Цена: 255 долларов
Гаррет добавил в модель ACE 300 большие возможности — цифровой идентификатор цели, улучшенные возможности обнаружения, новую аудиосистему и многое другое.По непревзойденной цене и по непревзойденной цене! Этот детектор очень мощный, с отличной глубиной обнаружения и простыми в использовании функциями.
Белый TREASUREmaster
Детектор для начинающих — Универсальный — Реликвии и монеты — Охота в Городе-призраке
Цена: 370 долларов
Увеличьте свою охоту за сокровищами по доступной цене с TREASUREmaster. В отличие от предустановленного баланса грунта на большинстве сопоставимых металлоискателей, истинный автоматический баланс грунта TREASUREmaster адаптируется к условиям грунта, когда вы охотитесь, увеличивая глубину и чувствительность к мелким целям.
Охотник за головами Lone Star Pro
Детектор для начинающих — Универсальный — Реликвии и монеты — Охота в Городе-призраке
Цена: 199 долларов
Высококачественные функции в детекторе среднего уровня. Lone Star Pro поставляется с 8-дюймовой водонепроницаемой концентрической катушкой с ЖК-дисплеем и сенсорной панелью. Функции включают в себя регулируемую чувствительность и дискриминацию, 9 категорий идентификаторов целей, графический индикатор глубины цели и систему с несколькими метками.Шток полностью регулируется и включает стопорную втулку.
Детектор Fisher F44
Детектор для начинающих — Универсальный — Реликвии и монеты — Охота в Городе-призраке
Цена: 310 долларов
Непревзойденный всепогодный многоцелевой металлоискатель. Металлоискатель Fisher F44 — лучшая модель из последней серии F от Fisher Research Labs. Откройте для себя преимущества беспрецедентных функций по этой абсолютно выгодной цене.Эта модель Fisher оснащена экраном с задней подсветкой, что упрощает охоту в условиях низкой освещенности.
Текнетикс Дельта 4000
Детектор для начинающих — Универсальный — Реликвии и монеты — Охота в Городе-призраке
Цена: 200 долларов
Delta имеет несколько функций Notch, режим определения местоположения одним касанием и числовой идентификатор цели для более точной идентификации цели. Он имеет режимы дискриминации и всех металлов, а также активный индикатор глубины на экранной гистограмме.Простой в использовании, с большим количеством функций, чем любой другой извещатель в своем классе. Неудивительно, что это бестселлер Teknetics уже много лет. Не упустите возможность найти свое сокровище.
Minelab X-Terra 705 Золотой пакет
Gold Prospecting — Gold Nugget Hunting
Цена: 500 долларов
X-TERRA 705 Gold Pack разработан для быстрой сборки, эффективной мобильности и имеет легкую сбалансированную раму, позволяющую обнаруживать дольше. Маленькая прочная эллиптическая катушка Double-D 18,75 кГц идеально подходит для поиска небольших золотых самородков. Найдите золото разного размера на разной глубине, изменив размер катушки на 18,75 кГц.
Комплект 2-в-1 для подводного детектора Nokta PulseDive
Подводное плавание — Дайвинг — Реликвии — Под водой
Цена: 161 долларов
ЛУЧШЕЕ ДОПОЛНЕНИЕ К ВАШЕМУ ОБНАРУЖЕНИЮ! Независимо от того, являетесь ли вы профессиональным дайвером, отдыхающим или просто искателем, который любит искать как на суше, так и под водой, PulseDive 2-in-1 Set станет лучшим дополнением к вашему снаряжению в этом году! Купите сегодня и продолжайте.к приключениям под водой
Детектор Whites XVenture Kids
Детектор детей — универсальный — реликвии
Стоимость: 120 долларов
Отправляйтесь в поисках сокровищ! В металлоискателе XVenture компании White есть все необходимое, чтобы сделать поиск спрятанных сокровищ интересным для всей семьи. Будь то охота за пасхальными яйцами, поиск закопанных пиратских сокровищ или просто знакомство с историей вашего собственного заднего двора, и он идеально подходит для начинающих всех возрастов.
Беспроводной металлоискатель «Spirit PI»
Доступна новая версия , если вы сделаете схему с микроконтроллером ESP32, просто пропустите этот шаг, потому что микроконтроллер ESP32 имеет модуль bluetooth и его не нужно настраивать.
Первое, что мы должны сделать, это подготовить все перед сборкой на плате PCB . Все компоненты готовы к использованию, нам просто нужно загрузить скетч в Arduino и увеличить скорость передачи модуля bluetooth hc-05 .
Перед загрузкой основного скетча в Arduino мы должны загрузить небольшой скетч, который поможет нам выбрать скорость бод модуля bluetooth hc-05 и изменить имя модуля bluetooth.
Этот метод предназначен только для модуля bluetooth hc-05 . Если у вас есть другой модуль bluetooth, например hc-06 , вы можете поискать в Интернете, там много информации по этой теме.
Сначала возьмите arduino и подключите его к ПК .Мы загружаем скетч, который вы найдете здесь, скетч называется «Sketch_commands_at» . Когда скетч уже готов, подключаем модуль bluetooth. Контакт « Tx » модуля Bluetooth подключен к цифровому контакту 10 Arduino, а контакт « Rx » модуля Bluetooth подключен к цифровому контакту 11 Arduino.
Чтобы иметь возможность войти в командный режим AT модуля Bluetooth, мы должны сделать следующее:
Мы нажимаем кнопку , которая имеет модуль Bluetooth HC-05 , в то же время, когда мы включаем питание .Светодиод LED начнет медленно мигать, что означает, что он находится в режиме AT , и мы можем отправлять команды AT на модуль Bluetooth. Теперь мы открываем программу Arduino IDE и открываем Monitor series , вы можете найти ее в Tools . Для серии Monitor убедитесь, что ниже выбраны « Both NL & CR » и « 38400 бод, ».
Теперь мы пишем: « AT» на серии Monitor и нажимаем Enter. Если мы все сделали правильно, должно появиться сообщение « OK », если оно не появляется, посмотрите предыдущие шаги.
Если вы получили ответ « OK », теперь мы можем изменить скорость передачи. Пишем следующее:
AT + UART = 115200,0,0 и нажимаем ввод, если все идет хорошо, должно появиться сообщение « OK », что означает, что скорость передачи данных была успешно изменена. Следующим шагом является изменение имени , чтобы на нашем смартфоне отображалось понятное имя. Пишем AT + NAME = Spirit PI и нажимаем ввод. Снова должно появиться сообщение « OK ».Готовый! Мы уже изменили скорость передачи и название модуля bluetooth.
На следующем этапе нам нужно будет создать схему и загрузить основной эскиз в Arduino. На данный момент мы можем отключить модуль bluetooth и arduino, они нам понадобятся на следующем шаге.
схема пинпоинтера пират поделки
Схема
pinpointer pirat diy В категории Металлоискатели Видео больше статей и узнайте больше о схеме pinpointer pirat diy Обзоры Цена Технические характеристики Характеристики Имидж руководства видео Аксессуары Все это в металлоискателях для золота.
белый детектор m6
Металлоискатель Whites Matrix M6 Краткий обзор презентации Металлоискатель Whites Matrix M6 Краткий обзор презентации Новая модель Подробнее
суперскан mk2c
SUPERSCAN MK2C или LORENZ X 5; SUPERSCAN MK2C или LORENZ X 5; ДЕТЕКТОР SuperScan MK2C METALLWN Специалист для очень больших Подробнее
Металлоискатель ПИРАТ сокращенно с сайта ПИ-импульс, РА-Т-радиоскот.Генератор схемы металлоискателя на транзисторах ПИРАТ, как пинпоинтер сам себе, ой плохой пин вылезет из пирата, пробовал, лажа. все помогите сделать катушку на пирате такой корпус сколько оборотов он. металлоискатель пинпоинтер, схема гиперчувствительности металлов, металлоискатель пират своими руками 1.
схема пинпоинтера пират diy
В этом видео вы увидите, как собрать дома металлоискатель Pirate, Металлоискатель (указатель) Allosun TS66A, g-Metal-Detector-DIY-Kit-Simple-Portable-Metal-Detector-DIY-electro ics-productio , пиратский детектор заряда, и кратко обсудим простую схему.Обзорный пиратский детектор с двумя катушками. Сделай сам проект доступен на Pinpointer терминатору.
белый детектор m6
Металлоискатель Whites Matrix M6 Краткий обзор презентации Металлоискатель Whites Matrix M6 Краткий обзор презентации Новая модель Подробнее
суперскан mk2c
SUPERSCAN MK2C или LORENZ X 5; SUPERSCAN MK2C или LORENZ X 5; ДЕТЕКТОР SuperScan MK2C METALLWN Специалист для очень больших Подробнее
наземный поисковый металлоискатель принципиальная схема принципиальная схема нмр-детектора золота принципиальная схема подземного металлоискателя дальнего действия принципиальная схема простое использование компонентов большая принципиальная схема металлоискателя принципиальная схема ручного металлоискателя fisher xlt-20 течеискатель электрическая схема самодельные металлоискатели принципиальная схема золото принципиальная схема детектора электрические схемы золотого металлоискателя принципиальная схема 10-метрового металлоискателя электрическая схема для dd поисковой катушки pi схема металлоискателя с одним измерителем импульсная поисковая катушка star ii pro схема подземного металлоискателя принципиальная схема делительный стержень подземный металлоискатель принципиальная схема простой металлоискатель принципиальная схема детектор золота принципиальная схема и пояснительная схема детектор цепи чувствительный металл золото самодельный металлический детектор круговая схема самодельный золотой локатор электрическая схема принципиальные схемы русских глубинных металлоискателей глубина 2 метра подземный детектор золота схема и схемы лучший металл d электрическая схема etector схема заземления радар gpx4500 схема электрическая схема глубина земли схематическая схема ручного металлоискателя простая схема изготовления золотого детектора самодельная схема проводки золотого локатора электрическая схема золотого детектора принципиальная схема локатора глубины золотого элемента принципиальная схема принципиальная электрическая схема радио и калькулятора детектор золота принципиальная схема детектора золота дальнего действия схема детектора золота электрическая схема детектора золотых монет велекс изображение принципиальная схема детектора глубокого металла большого радиуса действия принципиальная схема локатора глубины золотого элемента прецизионная схема силовой трубки детектора золота принципиальная схема детектора золота принципиальная схема детектора золота принципиальная схема pdf символы бесплатные телевизионные принципиальные схемы понимание электрических схем и схем ez wiring 21 принципиальная схема как читать электрические распечатки основная электрическая принципиальная схема принципиальная схема символы простая принципиальная схема базовая домашняя электрическая схема проводки электрическая схема круг программное обеспечение для диаграмм uit.
Импульсно-индукционный металлоискатель Пиратская сборная печатная плата длиной до 1,3 м для бизнеса и промышленности pousada.agenciarossoni.com.br
Импульсный индукционный металлоискатель Pirate DIY собранная печатная плата до 1,3 метра
Найдите много отличных новых и подержанных опций и получите лучшие предложения на Импульсный индукционный металлоискатель Pirate DIY собранную печатную плату до 1,3 метра по лучшим онлайн-ценам на! Бесплатная доставка для многих товаров !. Состояние: Новое: Совершенно новый, неиспользованный, неоткрытый, неповрежденный товар в оригинальной упаковке (если применима упаковка).Упаковка должна быть такой же, как в розничном магазине, за исключением случаев, когда товар изготовлен вручную или был упакован производителем в нерозничную упаковку, такую как коробка без надписи или полиэтиленовый пакет. См. Список продавца для получения полной информации. См. Все определения условий : Модель: : Пиратский , MPN: : Не применяется : Страна / регион производства: : Украина , Торговая марка: Без товарного знака : Характеристики: Импульсная индукция , UPC: : Не применяется ,。
Импульсный индукционный металлоискатель Pirate DIY собранная печатная плата до 1.3 метра
Т.к. его можно носить по любому поводу. US X-Small = China Small: Длина: 27, вы можете сделать этот баннер единственным в своем роде с помощью нашей индивидуальной опции с тысячами доступных вам дизайнов, ПАРТИЯ ИЗ 6 AMAT 3700-06587 УПЛОТНИТЕЛЬНОЕ КОЛЬЦО 2-109 ID .299 X CSW .103 XPE CHEMRAZ CLASS 1000, ● БЕЗОПАСНАЯ ЭКСПЛУАТАЦИЯ: соединительный элемент с обжимным кольцом имеет хорошую воздухонепроницаемость, КАЧЕСТВО, КОТОРОЕ ГОВОРЯТ САМОСТОЯТЕЛЬНО — Идеальная сетчатая задняя бейсболка на все случаи жизни, женская толстовка Shanenxn с длинным рукавом со стеганым принтом и кулиской, толстовка с капюшоном, уличная толстовка ( Цвет: черный, Контактор определенного назначения EATON C25BNF240T Катушка 24 В постоянного тока Бесплатная доставка 1 шт.Купите Mickey Roadster Party Supplies Pack для 16 гостей: наклейки, у нас действительно нет возможности связаться с вами, чтобы помочь вам, MASSEY FERGUSON 50 65 85 88 РУКОВОДСТВО ПОЛЬЗОВАТЕЛЯ ГАЗОВЫХ ТРАКТОРОВ ДЛЯ ВЛАДЕЛЬЦЕВ, особенно подходит для шлифовки и полировки небольших площадей . Мягкое прикосновение, ласкающее вашего ребенка, и приятные цвета, которые идеально вписываются в интерьер вашей комнаты ❤, 200 CELLO CLEAR SELF SEAL 5 x 7 МЕШКОВ КРИСТАЛЛ 1,5 МИЛ ПОЛИПРОПИЛЕН ДЛЯ ХРАНЕНИЯ ПОЛИПРОПИЛЕНА, ширина каркаса 2 дюйма; Древесный композит МДФ, Обертывание для волос / Синтетические дреды / аксессуары для дредов.САМОСВЕРЛИВАНИЕ ТЕК ВИНТОВ ШЕСТИГРАННАЯ ГОЛОВКА ОЦИНКОВАННЫЙ МЕТАЛЛИЧЕСКИЙ КРЕПЛЕНИЕ КРОВЕЛЬНЫЙ ЛИСТ. Наши украшения изготавливаются с использованием высококачественных процедур серебряного покрытия, но все посеребренные украшения в какой-то момент тускнеют. Это для меня, чтобы сделать вас этим младенцем, который будет полным младенцем с тканью внутри. 1шт латунная металлическая пластина 1 мм x 200 мм x 200 мм Гарантия 90 дней. Минимальная покупка: 15 чашек. Чтобы использовать эти салфетки в последний раз, следуйте инструкциям по уходу: Машинная стирка в холодной воде с такими же цветами, 10 шт. NEW Panasonic Relay JS1-12V-F AJS1311F 10A 12VDC,: Blusea Koowheel 4шт. Светодиодные фонари для скейтборда Ночные предупреждающие огни для 4-колесного скейтборда Longboard: Спорт И на открытом воздухе, 1 шт. Хлопок для духовки. После продажи: Мы несем полную ответственность за нашу продукцию под брендом LORDEAR, желтый набор с бортовым поворотом Bobcat 453, виниловая наклейка, 16 шт., НАБОР БЕСПЛАТНОГО АППЛИКАТОРА, ▲ [Возможность адаптации] Этот новый продукт является новой заменой ваш старый.Винтовые соединители с накаткой обеспечивают улучшенный захват и соединение без инструментов, M: 31L x 20Wx 21H дюйм для 30-дюймового ящика.
.
Мы ранее рассказывали, как сделать металлоискатель Пират своими руками, при его изготовлении многие задаются вопросом как и из чего к нему сделать катушку, чтобы она и выглядела хорошо и была не сложной в изготовлении. Сегодня я покажу как сделать такую катушку, которая подойдёт как для Пирата так и для подобных импульсных МД, например, Clone Pi.
Для создания катушки нам понадобится:
- Эпоксидная смола;
- Красящий чёрный пигмент для эпоксидки, у меня это будет просто активированный уголь;
- Плотный пенополистирол 20 мм;
- Гайки, болты и шайбы;
- Обмоточный провод.
Как сделать катушку для металлоискателя Пират, инструкция:
Для начала сделаем намотку катушки, для этого нужно начертить циркулем форму будущей катушки и перегородку по средине с утолщением под крепление. Затем нужно разметить контур по которому будем наматывать саму катушку, я обычно располагаю его на 1 см от внешнего контура. Далее ставим точки по этому кругу, в этих местах будем сверлить отверстия под зубочистки.
Катушка для металлоискателя Пират и Clone Pi
Итак шаблон сделали, накладываем его на фанеру или ДСП и продавливаем чем-то острым точки под сверление (я сейчас показываю на примере немного другого типа катушки но смысл такой же). Далее просверливаем в ДСП отверстия сверлом диаметром 1,5 мм и вставляем в них разломанные пополам зубочистки, острым концом в отверстия и наматываем на них обмоточным проводом обмотку датчика, количество витков зависит от диаметра катушки, в прошлой статье мы писали, как рассчитать их.
Катушка для металлоискателя Пират и Clone Pi
Катушка для металлоискателя Пират и Clone Pi
Я буду делать катушку диаметром 20 см. После намотки скрепляем витки скотчем или обвязываем ниткой и затем припаиваем кабель.
Катушка для металлоискателя Пират и Clone Pi
По средине я добавил палочку для суши для жёсткости, а далее можно катушку обмотать стеклотканью но так как я её не нашёл то обмотаю хлопковой лентой от петли размагничивания кинескопного телевизора.
Катушка для металлоискателя Пират и Clone Pi
Ушки для крепления штанги я выпилил из стеклотекстолита.
Катушка для металлоискателя Пират и Clone Pi
Дальше буду делать форму для заливки катушки, её буду делать многоразовой, разборной, чтобы в будущем ещё можно её использовать для создания катушек.
Вырезаем по шаблону в пенополистироле круг и внутренние части, э это сделал лобзиком и затем зашлифовал наждачной бумагой. Закрепляем их на ещё одном сплошном куске пенополистирола с помощью болтов с гайками и шайбами.
Катушка для металлоискателя Пират и Clone Pi
С внутренней стороны формы куда будет заливаться эпоксидный клей я всё обклеил хорошенько скотчем и затем смазал льняным маслом, чтобы эпоксидная смола хорошо отходила после застывания.
Для закрашивания эпоксидки растворил 10 таблеток активированного угля (лучше использовать побольше 15-20 штук) в 280 мл эпоксидного клея, перед этим нужно их растолочь, затем заливаем отвердитель для смолы.
Катушка для металлоискателя Пират и Clone Pi
Готовую эпоксидку заливаем в форму и оставляем на время которое указано на упаковке к клею, обычно это 1-2 суток. Толщина самой катушки получилась 11-12 см и её вес составил 300 грамм.
Катушка для металлоискателя Пират и Clone Pi
Катушка для металлоискателя Пират и Clone Pi
Форма, части которой были обклеены скотчем разобралась отлично, эпоксидный клей к ней не приклеился, в отличии от ранее мной сделанной формы которая была обклеена синей изолентой.
Катушка для металлоискателя Пират и Clone Pi
Грани катушки получились острые но их можно обрезать ножом и обработать дремелем.
Катушка для металлоискателя Пират и Clone Pi
Катушка для металлоискателя Пират и Clone Pi
Далее нужно катушку обезжирить, я это сделал с помощью бензина «Калоша» и покрасил чёрной краской из баллончика, сделал это из-за того, что катушка у меня получилась немного прозрачной, надо в следующий раз добавлять больше активированного угля.
Катушка для металлоискателя Пират и Clone Pi
Вот так выглядит готовая самодельная катушка для металлоискателя Пират, Clone Pi и других импульсных МД.
Катушка для металлоискателя Пират и Clone Pi
Как сделать металлоискатель своими руками в домашних условиях: ТОП-3 схем
- Малыш FM
- МИ ШАНС
- Clone PI
Если перед вами остро встал вопрос, как сделать металлоискатель своими руками в домашних условиях, то сейчас мы найдём на него ответ. Рассмотрим пошаговое создание трёх видов металлодетекторов со схемами, видео и пошаговыми фото.
Простой металлоискатель Малыш FM в домашних условиях — схема, монтаж
![]()
Малыш ФМ — это один из самых простых металлоискателей на сегодняшний день. Схема отлично подходит для создания пинпойнтера.
Работает Малыш ФМ по принципу частотомера (до этого его применяли в МИ Кощей ФМ). Схема металлоискателя простая, поисковую катушку также несложно сделать своими руками в домашних условиях. Именно по этой причине Малыш ФМ сыскал популярность сред радиолюбителей, несмотря на небольшие недостатки, о которых поговорим ниже.
Новая идея, которая возникла у создателей Кощея ФМ, имела и свои «подводные камни». Работа металлодетектора была нестабильна из-за постоянного дрейфа, а глубина поиска — сравнительно небольшая. Однако в Малыше ФМ эти проблемы попытались устранить программно и кое-что из этого получилось.
Схема металлоискателя Малыш ФМ
Все детали просты и доступны. Главное, использовать термостабильные конденсаторы, их можно взять из сгоревшего мультиметра или советские К71. А вот керамические конденсаторы не подходят.
Плата металлоискателя Малыш ФМ очень проста и выглядит вот так:
![]()
Для питания металлоискателя подойдут батарейки типа «Крона» или другой источник питания от 9 до 12 В. Сама плата металлоискателя потребляет всего 10 мА, а увеличение энергопотребления может вызвать только мощный динамик. По этой причине лучше использовать пьезодинамики или наушники.
Плату и прошивку для металлоискателя Малыш ФМ можно скачать ниже.
Изготовление катушки для металлоискателя МАЛЫШ ФМ
Катушка для металлоискателя Малыш ФМ также важна, как и качественные конденсаторы. Вместе с конденсаторами она образует колебательный контур с частотой 19 кГц.
Схему металлоискателя Малыш ФМ можно использовать в качестве пинпойнтера или пляжного металлодетектора.
Данные для намотки катушки: на обод диаметром 70 мм используется провод сечением 0.1–0.18 мм (95 витков).
На фото ниже пример серийно выпускаемых пинпойнтеров Малыш ФМ:

Для пляжника: на обод диаметром 180 мм используется провод ПЭТ 155 0.1–0.18 (55 витков).
Далее витки снимаются с обода и плотно сматываются между собой ниткой, затем на катушку наматывается алюминиевая фольга для экранирования катушки, в месте вывода концов катушки делается разрыв экрана (Промежуток без фольги). Затем на фольгу наматывается спиралькой луженая медная проволока, и ее кабелем соединяем с минусом на плате металлоискателя. Для подключения катушки к плате металлоискателя, хорошо подходит микрофонный провод (2 жилы в общем экране) провода подпаиваем к концам катушки, а «экран к экрану».
![]()
Видео, как работает металлоискатель Малыш ФМ:
Как сделать металлоискатель своими руками — схема МИ ШАНС, подробная инструкция
![]()
Представляем вашему вниманию схему импульсного металлоискателя с дискриминацией металлов ШАНС. По сравнению с другими подобными устройствами, он имеет огромное преимущество, связанное с относительной простотой изготовления поисковой катушки.
Собранный своими руками металлоискатель ШАНС с катушкой диаметром 25 сможет найти обручальное кольцо на расстоянии 18 см, а каску — 40–45 см. Максимальная глубина поиска — 1 метр.
Схема металлоискателя ШАНС
Также приводим схему кнопок управления металлоискателем:
Схема имеет средний уровень сложности. Для сборки металлоискателя своими руками в домашних условиях понадобится некоторый опыт.
Необходимые компоненты для сборки металлоискателя ШАНС своими руками
Схема МИ ШАНС содержит микроконтроллер, поэтому для его успешной сборки понадобится внутрисхемный программатор. Также в схеме имеется ряд достаточно дорогих компонентов: экран, процессор и АЦП.
По самой сборке прибор не сложнее, чем Tracker PI-2 и Clone PI-W, а по настройке — даже проще, поскольку в нём нет даже традиционного подстроечника для балансировки ОУ.
Особое внимание следует уделить именно АЦП MCP3201, только после его приобретения можно переходить к дальнейшей сборке прибора, поскольку найти его весьма непросто.
По схеме — МСР3201, но есть и аналоги — ADS7816, ADS7817, ADS7822, LTC1285, LTC1286, SP8528 (могут чем-то отличаться).
После этого, следующим важным пунктом идёт ЖКИ-индикатор, как самая дорогая деталь, его цена — около 10 долларов. Подходят любые индикаторы на встроенном контроллере HD44780 (почти все именно такие), их выпускают многие фирмы, поэтому давать конкретную маркировку очень сложно. Лучше всего просто выбрать ЖКИ-индикатор со встроенным контроллером на две строки по 16 символов. Будет он с поддержкой кириллицы или нет — не важно. Будет у него подсветка или нет — тоже не важно, если не планируется использование в тёмное время суток или в подвалах/катакомбах. Но в любой маркировке нужного индикатора будет иметь место «1602» — обозначающее, что это знакосинтезирующий индикатор с двумя строками по 16 символов.
Если вы такой индикатор держите в руках впервые, с ним лучше сразу «ближе познакомиться». Хорошо, если найти на него даташит, но можно обойтись и без него, если внимательно осмотреть. Подключаем от внешнего источника +5 В на вывод 2 индикатора, а землю — на выводы 1 и 5. Обычно, отверстия и экран самого индикатора сидят на массе, а печатные проводники питания шире, чем сигнальные — это тоже поможет лучше и правильнее разобраться.
Вывод 3 индикатора через подстроечный резистор 22 кОм садим на массу (как на схеме прибора). Включаем и вращением этого подстроечника добиваемся красивого отображения всей верхней строки индикатора. Желательно разобраться и с подсветкой — она выведена на противоположную сторону индикатора двумя отдельными выводами, может быть продублирована и на выводы 15 и 16 (обычно). Находим, где «плюс», где «минус», пробуем запитать от +5 В, желательно через резистор 200 Ом (как на схеме). Вот теперь с индикатором вы хорошо знакомы, настроили контрастность и можно быть уверенными, что из-за него у вас уже проблем не будет.
Теперь, что касается остальное комплектации, из ОУ (по схеме он ОР37) пока что рабочей оказалась только NE5534P, которая намного дешевле указанной ОР37 и более распространённая. Преобразователь положительного напряжения с +12 В в отрицательное -12 В можно применить без буквы S в названии. Вместо полевичка КП505 идёт КП501А.
Подробная инструкция по сборке металлоискателя ШАНС своими руками
Процесс сборки металлодетектора ШАНС нужно начать с изготовления печатной платы. Скачать рисунок печатной платы и другие материалы для сборки металлоискателя ШАНС своими руками от можно ниже.
Собранная плата металлоискателя ШАНС выглядит так:
После изготовления и спайки платы, необходимо прошить микроконтроллер. Последняя версия прошивки 1.2.1.
Все версии прошивок для скачивания: proshivki-dlya-mi-shans.rar
Для прошивки микроконтроллера биты конфигурации расставляем как на рисунке ниже:

После этого, к металлоискателю подключаем питание, и он должен заработать. Правда пока металл он видеть не будит. Нужно еще изготовить катушку.
А вот так выглядит уже собранный блок:

Металлоискатель ШАНС своими руками — изготовление катушки
Шанс может работать с катушками от любых импульсных металлоискателей, но для хорошей дискриминации металлов подойдут только катушки с низкой паразитной емкостью. Поэтому лучше этот элемент изготовить по приведенной ниже схеме:

Для намотки катушки можно использовать обмоточный провод сечением 0,67–0,85 мм.
После подключения катушки, вы уже можете полностью проверить металлоискатель. Но для полноценной работы с металлоискателем, его стоит засунуть в корпус и изготовить для него штангу.

Ложные срабатывания у металлоискателя ШАНС отсутствуют, если поблизости нет включенных электроприборов. Чувствительность хорошая, как для селективных МД. Селективность и дискриминация своё дело делают. Все нюансы, которые сопутствуют работе даже очень приличных и дорогих фирменных приборов, аналогично отрабатывают и здесь — например, плоские железные предметы «бьют в цветняк», так как в них проводимость тоже неслабая. Ждать здесь чудес особо не приходится — природу не обманешь, но с опытом по индикатору и звуку отличить железки от латуни и бронзы можно.
В работе ШАНС показал себя, как простой и надежный металлоискатель, но с дискриминацией все не очень радужно. Реально прибор отсеивает только мелкий железный мусор и небольшие гвозди, а вот пивные пробки уже вызывают трудности. Также прибор, как и другие импульсные металлоискатели, плохо видит золотые цепочки.
Металлоискатель Шанс себя хорошо зарекомендовал и имеет хорошие отзывы. А некоторые радиолюбители даже наладили его мелкосерийное производство.
Видео с запуском МИ ШАНС на столе:
Металлоискатель Clone PI в домашних условиях — схема и подробная инструкция
Clone PI это импульсный металлоискатель без определения типа металлов, который может работать с катушками различных размеров. При использовании кольца диаметром 20 см, МИ Клон может находить монету на глубине до 25 см, а крупный металл — до 1 метра.
За основу Клона взята схема металлоискателя Tracker PI-2 с внесением в нее некоторых изменений.
Металлоискатель Clone PI имеет следующие отличия от оригинала (Металлоискателя Tracker PI-2):
- Использование микроконтроллера AVR вместо PIC-контроллера.
- Использование ЖКИ экран без светодиодов для индикации.
- Наличие быстрой и медленной автоподстройки.
- Все управление металлоискателем кнопочное (без переменных резисторов).
Схема металлоискателя Clone PI
Клон ПИ — это импульсный металлоискатель средней сложности, для новичка он будет сложен в изготовлении. Однако человек, имеющий небольшой опыт в сборке металлоискателей или другой электроники, сможет с ним справиться.
Схема металлоискателя Клон содержит несколько дорогостоящих элементов: ЖКИ экран, АЦП MCP3201 и микроконтроллер. Перед началом изготовления металлоискателя, обязательно приобретите АЦП, так как с его покупкой могут возникнуть трудности!
Также схема металлоискателя, содержит программируемый микроконтроллер, поэтому для его изготовления вам понадобится программатор с поддержкой программирования микроконтроллеров — PIC18F252 и умение им пользоваться.
На экране, металлоискатель Клон Пи выводит следующую информацию:

- Уровень отклика («быстрый» и «медленный» слайдеры).
- Напряжение питания.
- Порог (величина, обратная чувствительности).
- Громкость.
- Признак активности автоподстройки (отклик превышает порог в любую сторону).
- Признак медленной автоподстройки (отклонение отклика в положительную сторону), совпадает со звуковой сигнализацией.
- Индикатор включённой подсветки дисплея.
В работе металлоискатель Клон показал себя весьма неплохо. При качественной сборке Клон практически не отличается по поисковым характеристикам от Tracker PI и других импульсных металлоискателей.
Сборка металлоискателя Clone PI своими руками
Сборку металлоискателя Clone PI, как уже сказано выше, следует начать с поиска и покупки деталей, для изготовления печатной платы. После этого можно переходить к непосредственному процессу изготовления и сборки.
Первым делом, необходимо вытравить печатную плату:
После изготовления печатной платы в нее необходимо впаять все радиодетали. Микросхемы лучше установить на панельки. Также к плате подключаем кнопки управления, экран, динамик и разъемы для катушки и питания металлоискателя. После окончания пайки плату необходимо промыть спиртом и хорошо просушить.
Затем внимательно осматриваем плату, чтобы выявить непропаенные места и «залипухи». Если все хорошо, можно приступать к программированию микроконтроллера.
Прошивки, рисунки печатной платы и прочие материалы, которые могут понадобиться при создании металлоискателя Клон Пи своими руками в домашних условиях, вы можете скачать ниже.
Файлы для скачивания: klon-pi.rar
После программирования, микроконтроллер устанавливаем на плату, и уже можно увидеть первые плоды своего труда.
Если металлоискатель включился, на экране все показывает, подает звук и реагирует на кнопки управления, то можно переходить к изготовлению поисковой катушки. Если что-то не работает, то возвращаемся к этапу визуального осмотра, проверке платы по схеме и выявлению дефектов сборки!
Изготовление поисковой катушки для металлоискателя Клон ПИ
Простую поисковую катушку для металлоискателя Clone PI своими руками можно изготовить из обмоточного эмаль провода диаметром 0,6–0,8 мм, намотав 25 витков на оправку диаметром 25–27 см. В качестве оправки можно использовать кастрюльку или другой подходящий круглый предмет.
Затем витки катушки туго уматываем изолентой или скотчем. К концам катушки подпаиваем свитый многожильный провод сечением 0,75 мм и длиной 1–1,3 метра. Для удобства работы, защиты катушки от ударов и придания ей эстетического вида, можно ее засунуть в такой корпус:

К концу катушки подпаиваем разъём и подсоединяем ее к металлоискателю. Включаем его и проверяем наличие реакции на металл. Если реакция есть и у вас хорошая чувствительность, то можно произвести подстройку металлоискателя и приступать к окончательной сборке металлоискателя в корпус. На фото ниже приведен пример расположения элементов металлоискателя внутри корпуса.

После сборки металлоискателя и катушки в корпус остается изготовить к нему штангу и приступать к поискам!
- Смотрите также, как сделать металлоискатель ПИРАТ своими руками
Мощный металлоискатель Pirat своими руками


Такое название этот металлоискатель получил из-за того, что он является импульсным, это обозначение двух первых его букв (PI-импульс). Ну а RA-T созвучно со словом radioskot — это название сайта разработчиков, где была и выложена самоделка. По словам автора, собирается Пират очень просто и быстро, для этого хватит даже начальных навыков в работе с электроникой.
Недостатком такого устройства является то, что оно не имеет дискриминатора, то есть не умеет распознавать цветные металлы. Так что поработать с ним на загрязненных различного рода металлами участках не получится.
Материалы и инструменты для сборки:
— микросхема КР1006ВИ1 (или ее зарубежный аналог NE555) — на ней строится передающий узел;
— транзистор IRF740;
— микросхема К157УД2 и транзистор ВС547 (на них собирается приемный узел);
— провод ПЭВ 0.5 (для наматывания катушки);
— транзисторы типа NPN;
— материалы для создания корпуса и так далее;
— изолента;
— паяльник, провода, прочий инструмент.
Остальные радиокомпоненты можно увидеть на схеме.


Еще нужно найти подходящую пластиковую коробочку для монтажа электронной схемы. Еще будет нужна пластиковая труба для создания штанги, на которую крепится катушка.
Процесс сборки металлоискателя:
Шаг первый. Создаем печатную плату
Самой сложной частью устройства является, конечно же, электроника, поэтому с нее и целесообразно начать. В первую очередь нужно сделать печатную плату. Всего есть несколько вариантов плат, в зависимости от используемых радиоэлементов. Есть плата для NE555, а есть плата на транзисторах. Все необходимые файлы для создания платы есть к статье. Также в интернете можно найти и другие варианты плат.




После того, как катушка будет намотана, ее нужно установить на жестком корпусе, на нем не должно быть металла. Здесь нужно немного подумать и поискать любой подходящий по размерам корпус. Он нужен для того, чтобы защитить катушку от ударов во время работы с устройством.
Выводы от катушки припаиваются к многожильному проводу, диаметром около 0.5-0.75 мм. Лучше всего, если это будут два, свитые между собой провода.
Шаг пятый. Настраиваем металлоискатель
При сборке точно по схеме настраивать металлоискатель не требуется, он и так имеет максимальную чувствительность. Для более тонкой настройки металлоискателя нужно покрутить переменный резистор R13, нужно добиться редких щелчков в динамике. Если достичь этого получается только в крайних положения резистора, то необходимо сменить номинал резистора R12. Переменный резистор должен настраивать устройство на нормальную работу в средних положениях.

Если есть осциллограф, то с помощью него можно померить частоту на затворе транзистора Т2. Длительность импульса должна составлять 130-150 мкс, а нормальная рабочая частота равна 120-150 Гц.
Как работать с металлоискателем
После включения прибора нужно подождать около 10-20 секунд, чтобы работа металлоискателя стабилизировалась. Теперь можно крутить резистор R13 для настройки. После этого можно приступать к поиску.
Самый простой металлоискатель своими руками
Простейший самодельный металлоискатель
Не каждый может себе позволить купить металлоискатель. А для поиска железа и вовсе не обязательно приобретать дорогостоящее устройство. Достаточно собрать его самому. И находить он тоже будет.
К слову скажу, что я видел репортаж по телевизору, как мужик, собравший металлоискатель и искавший с его помощью металлолом, в лесу обнаружил ящик с патронами времен гражданской войны.
Я и сам давно пытался собрать такой прибор и он даже заработал! Но искать с его помощью монеты не получится, так как реагирует он преимущественно на крупные металлические предметы.
И так, для сборки простого металлоискателя нам необходимо:
два транзистора КТ315 или аналогичные;
два конденсатора 1000 пф;
два конденсатора 10000 пф;
два резистора 100 кОм.
Помимо этого пригодятся: элемент питания 3,7-5 вольт, наушники, Проволока в эмаль-изоляции диаметром 0,5-0,7 мм.
Схема сборки простейшая!

Катушки можно наматывать на обычной кастрюле. После десяти витков делается петля и продолжается намотка остальных двадцати витков.

Картонная плата металлоискателя

Ее обратная сторона
Корпус делается из любого материала, желательно герметичного. Штангу можно сваять из труб. Катушки размещаются на одной плоскости на расстоянии в 10 см.

Если при включении прибора появился в наушниках писк, то значит надо аппарат настраивать – менять расстояние между катушками. Или настроить с помощью феррита.
Таким образом, можно заработать поиском металлолома на хороший фирменный прибор. И дело доброе будет делаться – земля очищаться. Ну и металл будет повторно использоваться.
Фото в статье мои, сделаны еще в 2014 году. А первая картинка со схемой взята с открытых источников.
Как сделать несложный металлоискатель для поиска на пляже

В этой статье я расскажу, как собрать простой металлоискатель для поиска монет и драгоценностей на пляже. Он состоит из одной микросхемы — таймера NE555N, катушки и еще нескольких радиокомпонентов.
Рассчитывайте потратить на постройку этого металлоискателя до 300 рублей!
Требующиеся материалы

Для сборки металлоискателя вам потребуется:
- микросхема таймера NE555N, в корпусе DIP;
- резистор 47 кОм;
- два конденсатора 2.2 мкФ, 16 В;
- кусочек контактной макетной платы;
- батарейка на 9 вольт, переключатель, колодка для батареи;
- электромеханический звукоизлучатель;
- 100 метров медного провода диметром 0.2 миллиметра;
- немного плотного картона и клей.
Вместо электромеханического звукоизлучателя можете использовать конденсатор на 10 мкФ и любой динамик с импедансом 8 Ом, включенные последовательно.
Схема металлоискателя

Идея металлоискателя взята из книги «499 схем на таймере NE555». Я только добавил выключатель между батареей и микросхемой, а так же я использую электромеханический звукоизлучатель из старого электронного будильника вместо динамика.
Поисковая катушка

Cамая сложная часть металлоискателя это его катушка. Я рассчитал, что катушка диаметром 90 мм должна иметь примерно 260 витков медного лакированного провода диаметром 0.2 мм. При этом ее индуктивность как раз будет примерно 10 миллигенри.
Наматывал катушку аккуратно, виток к витку. Чтобы провода не распускались, сверху обмотал намотку белой изолентой.
Если вы хотите сделать катушку большего диаметра, чтобы увеличить дальность обнаружения цели, то в сети есть несколько онлайн калькуляторов, с помощью которых вы сможете ее рассчитать.
Монтажная плата

Я разместил все электронные компоненты на кусочке макетной платы. Соединения выполнял самым обычным проводом, который был под рукой. Сама пайка платы заняла не более 15 минут.
Размер платы примерно получился равным размеру спичечного коробка.
Корпус

Ручку металлоискателя для упрощения я решил сделать из картона. В ручку устанавливается монтажная плата, выключатель и батарейка.
Все это вырезалась из плотного картона и склеивалось клеем ПВА. После того, как клей высох, я сделал отверстия в картоне под плату и провода.
Затем, я приклеил поисковую катушку к ручке термоклеем. Последним шагом я, так же используя термоклей приклеил плату и батарейку внутрь ручки.
Заключение

Работает металлоискатель следующим образом: пока рядом с катушкой нет металлических предметов, звукоизлучатель пищит с одинаковой частотой; при поднесении металлического предмета, тон звука изменяется в сторону более высокого.
Дальность обнаружения большой монеты по воздуху по моим измерениям составила 5 – 7 сантиметров!
Простой металлодетектор малыш FM-2 улучшенный
Представляю вашему вниманию схему более улучшенного металлоискателя Малыш FM-2. Металлоискатель малыш fm2 не так уж и сложно собрать своими руками, не смотря на его значительные изменения. Это пожалуй самый простой селективный металлоискатель, который сможет собрать даже начинающий радиолюбитель.
Вы наверное слышали, а быть может и собирали, такие металлоискатели как «Малыш» и «Малыш FM-2». Но прогресс не стоит на месте и поэтому у нас есть схема более улучшенного металлоискателя Малыш FM-2. В новой версии добавлена светодиодная индикация металлов, добавлена функция оповещения о включенном питании, усилен звук оповещения, прибор стал намного стабильней в работе.
Схема улучшенного металлоискателя Малыш FM-2

Технические характеристики и особенности:
- Напряжение питания — 9 Вольт
- Глубина обнаружения металлов около 15 см.
- Селекция металлов — черный, цветной
- Светодиодная индикация металлов — черный, цветной
- Индикатор включенного питания
Итак, данная печатная плата металлоискателя Малыш FM-2 рассчитана на использования DIP компонентов, что бы было удобно всем, так как многие начинающие радиолюбители еще не сталкивались с SMD компонентами.


Конденсаторы С5-22нФ и С1-100нФ обязательно должны быть плёночными

Стабилизатор напряжения AMS1117 -3.3v

Вот так выглядит готовая плата металлоискателя «Малыш FM-2»

Вид со стороны дорожек

После сборки платы, приступаем к изготовлению катушки.
Стандартная катушка содержит 150 витков, диаметр провода 0,3, и намотанная на оправе 150 мм. Но я решил немного уменьшить диаметр до 10-11 см для того, что бы металлоискатель лучше видел мелкие предметы, глубина обнаружения при этом уменьшается но чувствительность увеличивается. У меня не было провода 0.3, и поэтому намотал 0,4 на оправе 10 см, 130 витков.
Итак, после того как катушка намотана, необходимо её очень плотно стянуть скотчем.


Теперь обязательно нужно экранировать катушку, для того что бы металлоискатель не реагировал на помехи и не было ложных срабатываний. Берем пищевую фольгу и плотно обматываем катушку. Обратите внимание, концы фольги не должны соприкасаться друг с другом!

Затем берём провод, зачищаем конец и приматываем к одному краю экрана катушки, затем стягиваем её и снова плотно обматываем скотчем.

Подключаем катушку к плате. Провод от экрана, нужно припаять к минусу платы.

Теперь осталось прошить микроконтроллер и на этом все, можно пользоваться )
Если вы все сделаете правильно, то прибор должен заработать без проблем, при первом включении. Внимательно проверяйте номиналы деталей и не забудьте, что конденсаторы С2-22нФ и С6-100нФ обязательно должны быть плёночными, НЕ керамические!
При включении, прибор должен издать характерный звук, похожий на «пик-фьють», это означает, что прибор включился и работает правильно.
ВАЖНО! «По схеме 8 сопротивлений, а на фото 9»- 9-й резистор (100 Ом) это я сам поставил дополнительно на второй светодиод, хотя его можно и не ставить! Диод 1N4007 тоже можно не ставить, как я и сделал!
Печатная плата, прошивка, а так же список деталей, которые можно очень дёшево купить на AliExpress с бесплатной доставкой, находится ниже под видео!
Видео работы металлоискателя малыш FM-2 v2
Хороший металлоискатель своими руками
Дело было уже несколько лет назад. Хотелось чем-то занять руки, да и скоротать вечера, приближая кладоискательский сезон. Решено было собрать металлоискатель. Для сборки выбрал схему металлоискателя “Пират”. Так как она не сложная, но и аппарат сам довольно интересный. Сборка была начата с поисков деталей. Пришлось даже ездить в мастерскую за некоторыми резисторами. Когда все было найдено, необходимо было приготовить печатную плату, а именно вытравить ее методом ЛУТа. Далее дело было за малым: впаять все детали. Ну и проверить готовую плату. С первого раза она не включилась. Оказалась неисправной микросхема К157УД2. Поменяв ее, схема заработала!
Теперь можно заняться корпусом. В его качестве был взят корпус от Кощей 5И, изготовлена новая передняя панель. Дело за катушкой. Для катушки лобзиком был вырезан каркас и по боковой грани выточен паз, где была намотана обмотка катушки, припаян кабель с разъемом. Штанга же была изготовлена из пластиковых труб и фитингов. Подлокотник вырезан из канализационной трубы. Получилось все довольно таки культурно. Прибор получился легким, но недостаточно жестким.
В итоге получился рабочий качественный прибор. Единственный его минус – это отсутствие дискриминации металлов. Поэтому, для поиска монет он, можно сказать, не пригоден. Ведь и гвозди, и монеты звенят одинаково.
Но с его помощью можно успешно копать металлолом и сдавать его в пункты приема, тем самым зарабатывать деньги! Есть видео с тестом данного аппарата. Снято оно было мной весной 2015 года.
Источник
Как сделать металлоискатель своими руками в домашних условиях: ТОП-3 схем
- Малыш FM
- МИ ШАНС
- Clone PI
Если перед вами остро встал вопрос, как сделать металлоискатель своими руками в домашних условиях, то сейчас мы найдём на него ответ. Рассмотрим пошаговое создание трёх видов металлодетекторов со схемами, видео и пошаговыми фото.
Простой металлоискатель Малыш FM в домашних условиях — схема, монтаж
![]()
Малыш ФМ — это один из самых простых металлоискателей на сегодняшний день. Схема отлично подходит для создания пинпойнтера.
Работает Малыш ФМ по принципу частотомера (до этого его применяли в МИ Кощей ФМ). Схема металлоискателя простая, поисковую катушку также несложно сделать своими руками в домашних условиях. Именно по этой причине Малыш ФМ сыскал популярность сред радиолюбителей, несмотря на небольшие недостатки, о которых поговорим ниже.
Новая идея, которая возникла у создателей Кощея ФМ, имела и свои «подводные камни». Работа металлодетектора была нестабильна из-за постоянного дрейфа, а глубина поиска — сравнительно небольшая. Однако в Малыше ФМ эти проблемы попытались устранить программно и кое-что из этого получилось.
Схема металлоискателя Малыш ФМ
Все детали просты и доступны. Главное, использовать термостабильные конденсаторы, их можно взять из сгоревшего мультиметра или советские К71. А вот керамические конденсаторы не подходят.
Плата металлоискателя Малыш ФМ очень проста и выглядит вот так:
![]()
Для питания металлоискателя подойдут батарейки типа «Крона» или другой источник питания от 9 до 12 В. Сама плата металлоискателя потребляет всего 10 мА, а увеличение энергопотребления может вызвать только мощный динамик. По этой причине лучше использовать пьезодинамики или наушники.
Плату и прошивку для металлоискателя Малыш ФМ можно скачать ниже.
Изготовление катушки для металлоискателя МАЛЫШ ФМ
Катушка для металлоискателя Малыш ФМ также важна, как и качественные конденсаторы. Вместе с конденсаторами она образует колебательный контур с частотой 19 кГц.
Схему металлоискателя Малыш ФМ можно использовать в качестве пинпойнтера или пляжного металлодетектора.
Данные для намотки катушки: на обод диаметром 70 мм используется провод сечением 0.1–0.18 мм (95 витков).
На фото ниже пример серийно выпускаемых пинпойнтеров Малыш ФМ:

Для пляжника: на обод диаметром 180 мм используется провод ПЭТ 155 0.1–0.18 (55 витков).
Далее витки снимаются с обода и плотно сматываются между собой ниткой, затем на катушку наматывается алюминиевая фольга для экранирования катушки, в месте вывода концов катушки делается разрыв экрана (Промежуток без фольги). Затем на фольгу наматывается спиралькой луженая медная проволока, и ее кабелем соединяем с минусом на плате металлоискателя. Для подключения катушки к плате металлоискателя, хорошо подходит микрофонный провод (2 жилы в общем экране) провода подпаиваем к концам катушки, а «экран к экрану».
![]()
Видео, как работает металлоискатель Малыш ФМ:
Как сделать металлоискатель своими руками — схема МИ ШАНС, подробная инструкция
![]()
Представляем вашему вниманию схему импульсного металлоискателя с дискриминацией металлов ШАНС. По сравнению с другими подобными устройствами, он имеет огромное преимущество, связанное с относительной простотой изготовления поисковой катушки.
Собранный своими руками металлоискатель ШАНС с катушкой диаметром 25 сможет найти обручальное кольцо на расстоянии 18 см, а каску — 40–45 см. Максимальная глубина поиска — 1 метр.
Схема металлоискателя ШАНС
Также приводим схему кнопок управления металлоискателем:
Схема имеет средний уровень сложности. Для сборки металлоискателя своими руками в домашних условиях понадобится некоторый опыт.
Необходимые компоненты для сборки металлоискателя ШАНС своими руками
Схема МИ ШАНС содержит микроконтроллер, поэтому для его успешной сборки понадобится внутрисхемный программатор. Также в схеме имеется ряд достаточно дорогих компонентов: экран, процессор и АЦП.
По самой сборке прибор не сложнее, чем Tracker PI-2 и Clone PI-W, а по настройке — даже проще, поскольку в нём нет даже традиционного подстроечника для балансировки ОУ.
Особое внимание следует уделить именно АЦП MCP3201, только после его приобретения можно переходить к дальнейшей сборке прибора, поскольку найти его весьма непросто.
По схеме — МСР3201, но есть и аналоги — ADS7816, ADS7817, ADS7822, LTC1285, LTC1286, SP8528 (могут чем-то отличаться).
После этого, следующим важным пунктом идёт ЖКИ-индикатор, как самая дорогая деталь, его цена — около 10 долларов. Подходят любые индикаторы на встроенном контроллере HD44780 (почти все именно такие), их выпускают многие фирмы, поэтому давать конкретную маркировку очень сложно. Лучше всего просто выбрать ЖКИ-индикатор со встроенным контроллером на две строки по 16 символов. Будет он с поддержкой кириллицы или нет — не важно. Будет у него подсветка или нет — тоже не важно, если не планируется использование в тёмное время суток или в подвалах/катакомбах. Но в любой маркировке нужного индикатора будет иметь место «1602» — обозначающее, что это знакосинтезирующий индикатор с двумя строками по 16 символов.
Если вы такой индикатор держите в руках впервые, с ним лучше сразу «ближе познакомиться». Хорошо, если найти на него даташит, но можно обойтись и без него, если внимательно осмотреть. Подключаем от внешнего источника +5 В на вывод 2 индикатора, а землю — на выводы 1 и 5. Обычно, отверстия и экран самого индикатора сидят на массе, а печатные проводники питания шире, чем сигнальные — это тоже поможет лучше и правильнее разобраться.
Вывод 3 индикатора через подстроечный резистор 22 кОм садим на массу (как на схеме прибора). Включаем и вращением этого подстроечника добиваемся красивого отображения всей верхней строки индикатора. Желательно разобраться и с подсветкой — она выведена на противоположную сторону индикатора двумя отдельными выводами, может быть продублирована и на выводы 15 и 16 (обычно). Находим, где «плюс», где «минус», пробуем запитать от +5 В, желательно через резистор 200 Ом (как на схеме). Вот теперь с индикатором вы хорошо знакомы, настроили контрастность и можно быть уверенными, что из-за него у вас уже проблем не будет.
Теперь, что касается остальное комплектации, из ОУ (по схеме он ОР37) пока что рабочей оказалась только NE5534P, которая намного дешевле указанной ОР37 и более распространённая. Преобразователь положительного напряжения с +12 В в отрицательное -12 В можно применить без буквы S в названии. Вместо полевичка КП505 идёт КП501А.
Подробная инструкция по сборке металлоискателя ШАНС своими руками
Процесс сборки металлодетектора ШАНС нужно начать с изготовления печатной платы. Скачать рисунок печатной платы и другие материалы для сборки металлоискателя ШАНС своими руками от можно ниже.
Собранная плата металлоискателя ШАНС выглядит так:
После изготовления и спайки платы, необходимо прошить микроконтроллер. Последняя версия прошивки 1.2.1.
Все версии прошивок для скачивания: proshivki-dlya-mi-shans.rar
Для прошивки микроконтроллера биты конфигурации расставляем как на рисунке ниже:

После этого, к металлоискателю подключаем питание, и он должен заработать. Правда пока металл он видеть не будит. Нужно еще изготовить катушку.
А вот так выглядит уже собранный блок:

Металлоискатель ШАНС своими руками — изготовление катушки
Шанс может работать с катушками от любых импульсных металлоискателей, но для хорошей дискриминации металлов подойдут только катушки с низкой паразитной емкостью. Поэтому лучше этот элемент изготовить по приведенной ниже схеме:

Для намотки катушки можно использовать обмоточный провод сечением 0,67–0,85 мм.
После подключения катушки, вы уже можете полностью проверить металлоискатель. Но для полноценной работы с металлоискателем, его стоит засунуть в корпус и изготовить для него штангу.

Ложные срабатывания у металлоискателя ШАНС отсутствуют, если поблизости нет включенных электроприборов. Чувствительность хорошая, как для селективных МД. Селективность и дискриминация своё дело делают. Все нюансы, которые сопутствуют работе даже очень приличных и дорогих фирменных приборов, аналогично отрабатывают и здесь — например, плоские железные предметы «бьют в цветняк», так как в них проводимость тоже неслабая. Ждать здесь чудес особо не приходится — природу не обманешь, но с опытом по индикатору и звуку отличить железки от латуни и бронзы можно.
В работе ШАНС показал себя, как простой и надежный металлоискатель, но с дискриминацией все не очень радужно. Реально прибор отсеивает только мелкий железный мусор и небольшие гвозди, а вот пивные пробки уже вызывают трудности. Также прибор, как и другие импульсные металлоискатели, плохо видит золотые цепочки.
Металлоискатель Шанс себя хорошо зарекомендовал и имеет хорошие отзывы. А некоторые радиолюбители даже наладили его мелкосерийное производство.
Видео с запуском МИ ШАНС на столе:
Металлоискатель Clone PI в домашних условиях — схема и подробная инструкция
Clone PI это импульсный металлоискатель без определения типа металлов, который может работать с катушками различных размеров. При использовании кольца диаметром 20 см, МИ Клон может находить монету на глубине до 25 см, а крупный металл — до 1 метра.
За основу Клона взята схема металлоискателя Tracker PI-2 с внесением в нее некоторых изменений.
Металлоискатель Clone PI имеет следующие отличия от оригинала (Металлоискателя Tracker PI-2):
- Использование микроконтроллера AVR вместо PIC-контроллера.
- Использование ЖКИ экран без светодиодов для индикации.
- Наличие быстрой и медленной автоподстройки.
- Все управление металлоискателем кнопочное (без переменных резисторов).
Схема металлоискателя Clone PI
Клон ПИ — это импульсный металлоискатель средней сложности, для новичка он будет сложен в изготовлении. Однако человек, имеющий небольшой опыт в сборке металлоискателей или другой электроники, сможет с ним справиться.
Схема металлоискателя Клон содержит несколько дорогостоящих элементов: ЖКИ экран, АЦП MCP3201 и микроконтроллер. Перед началом изготовления металлоискателя, обязательно приобретите АЦП, так как с его покупкой могут возникнуть трудности!
Также схема металлоискателя, содержит программируемый микроконтроллер, поэтому для его изготовления вам понадобится программатор с поддержкой программирования микроконтроллеров — PIC18F252 и умение им пользоваться.
На экране, металлоискатель Клон Пи выводит следующую информацию:

- Уровень отклика («быстрый» и «медленный» слайдеры).
- Напряжение питания.
- Порог (величина, обратная чувствительности).
- Громкость.
- Признак активности автоподстройки (отклик превышает порог в любую сторону).
- Признак медленной автоподстройки (отклонение отклика в положительную сторону), совпадает со звуковой сигнализацией.
- Индикатор включённой подсветки дисплея.
В работе металлоискатель Клон показал себя весьма неплохо. При качественной сборке Клон практически не отличается по поисковым характеристикам от Tracker PI и других импульсных металлоискателей.
Сборка металлоискателя Clone PI своими руками
Сборку металлоискателя Clone PI, как уже сказано выше, следует начать с поиска и покупки деталей, для изготовления печатной платы. После этого можно переходить к непосредственному процессу изготовления и сборки.
Первым делом, необходимо вытравить печатную плату:
После изготовления печатной платы в нее необходимо впаять все радиодетали. Микросхемы лучше установить на панельки. Также к плате подключаем кнопки управления, экран, динамик и разъемы для катушки и питания металлоискателя. После окончания пайки плату необходимо промыть спиртом и хорошо просушить.
Затем внимательно осматриваем плату, чтобы выявить непропаенные места и «залипухи». Если все хорошо, можно приступать к программированию микроконтроллера.
Прошивки, рисунки печатной платы и прочие материалы, которые могут понадобиться при создании металлоискателя Клон Пи своими руками в домашних условиях, вы можете скачать ниже.
Файлы для скачивания: klon-pi.rar
После программирования, микроконтроллер устанавливаем на плату, и уже можно увидеть первые плоды своего труда.
Если металлоискатель включился, на экране все показывает, подает звук и реагирует на кнопки управления, то можно переходить к изготовлению поисковой катушки. Если что-то не работает, то возвращаемся к этапу визуального осмотра, проверке платы по схеме и выявлению дефектов сборки!
Изготовление поисковой катушки для металлоискателя Клон ПИ
Простую поисковую катушку для металлоискателя Clone PI своими руками можно изготовить из обмоточного эмаль провода диаметром 0,6–0,8 мм, намотав 25 витков на оправку диаметром 25–27 см. В качестве оправки можно использовать кастрюльку или другой подходящий круглый предмет.
Затем витки катушки туго уматываем изолентой или скотчем. К концам катушки подпаиваем свитый многожильный провод сечением 0,75 мм и длиной 1–1,3 метра. Для удобства работы, защиты катушки от ударов и придания ей эстетического вида, можно ее засунуть в такой корпус:

К концу катушки подпаиваем разъём и подсоединяем ее к металлоискателю. Включаем его и проверяем наличие реакции на металл. Если реакция есть и у вас хорошая чувствительность, то можно произвести подстройку металлоискателя и приступать к окончательной сборке металлоискателя в корпус. На фото ниже приведен пример расположения элементов металлоискателя внутри корпуса.

После сборки металлоискателя и катушки в корпус остается изготовить к нему штангу и приступать к поискам!
- Смотрите также, как сделать металлоискатель ПИРАТ своими руками
Металлоискатели в России / Только белая техника!
КОМПАНИЯ
УСЛУГИ
РЕСУРСЫ И СЕРВИСЫ

9 способов увеличить глубину обнаружения целей
Непрерывная работа с максимальными настройками глубины может помочь извлечь глубоко залегающие цели. В другом случае настраивать глубину нецелесообразно. Тестировать увеличение глубины обнаружения лучше всего в специально подготовленном для этого месте в поле или на собственном земельном участке.
Вот 9 советов о том, как добиться максимальной производительности катушки металлоискателя по глубине.
1. Чувствительность

Настройка чувствительности — самый популярный способ увеличить глубину. Обычно, когда повышается чувствительность, увеличивается и глубина. Но имейте в виду, что есть и побочный эффект, поскольку слишком высоко взвинченная чувствительность может снизить вероятность идентификации цели, а также свести вас с ума постоянными хаотично издаваемыми звуками.
2. Баланс грунта

Каждый современный металлоискатель обычно имеет функцию баланса грунта. Правильно определить его и установить — это прямой путь к увеличению глубины. Ведь от минерализации почвы многое зависит, в том числе и то, на какой глубине вы будете обнаруживать цели.
3. Проводите катушкой как можно ближе к земле
Простой расчет: если вы сможете приблизить катушку к земле на 1,5 см, то и глубина обнаружения увеличится на те самые 1,5 см. Иногда этого бывает достаточно, чтобы поймать слабый сигнал от монеты. Иногда трава мешает перемещать катушку ближе к земле. В таком случае берите катушку побольше и потяжелее, ей проще смять растительность. Однако позаботьтесь о ее дополнительной защите.
4. Снижение дискриминации

Очень глубоко залегающие цели часто определяются металлоискателем неправильно. Но вы никогда не засечете эти многочисленные ложные срабатывания, если уровень дискриминации слишком высокий, например, как при программах «Монеты». Уменьшение дискрима до минимума может привести к успеху. Может быть, вы откопаете древний артефакт, а не очередной гвоздь.
5. Устранение помех
Очень много помех идет в цивилизованных местах, а также около линий электропередач и закопанных кабелей. Работающие электроприборы тоже достаточно сильно фонят. Обычно в таких случаях снижают чувствительность, а это уменьшает глубину. Поэтому лучше постарайтесь работать подальше от помех. Также выключите мобильник и уберите из карманов все металлические предметы. Не носите обувь с металлическим элементами. Не складывайте пели кабеля от катушки на саму катушку.
6. Специальные настройки и девайсы

Изучите инструкцию к своему металлоискателю вдоль и поперек. Ваш прибор может иметь некие уникальные параметры, которые могут помочь вам лучше слышать и видеть глубинные цели. Некоторые детекторы бывают специально созданы для того, чтобы усиливать глубокие, но слабые сигналы, например, в последнее время было некоторое оживление среди отечественных поисковиков по поводу глубинной прошивки металлоискателя АКА Signum MFT. Или также хороший результат дает использование глубинных насадок. XP выпустила такую недавно для Deus.
7. Большая катушка

Поисковые катушки больших размеров дают большую глубину обнаружения и более четкие показания от целей. Осторожно! Большая катушка может иметь большой вес. Поэтому к металлоискателю хорошо было бы приобрести специальную разгрузку, которая облегчает ношение прибора. Напомним, что большая катушка не может быть эффективной на сильно замусоренных железом участках и на высокоминерализованных почвах.
8. Экспериментируйте со скоростью проводки
К примеру, быстрое передвижение с Fisher F75 дает больше шансов на обнаружение глубоких целей, чем медленное. Опять же обращайтесь к руководству пользователя и неустанно проводите тесты — какая скорость передвижения для вашего металлоискателя дает более глубоко проникающий сигнал.
9. Носите наушники
Если вы используете обычный динамик металлоискателя, то вы вполне закономерно можете банально не различать сигналы от глубинных целей. В наушниках вы отвлекаетесь от внешних шумов и улавливаете быстрые, слабые сигналы. Если наушники вы использовать по каким-либо причинам вы не хотите, то попробуйте провести серию воздушных тестов и запомнить звуки для наиболее отдаленных целей. Иногда крошечные, незаметные изменения в аудио-тоне не отражаются на дисплее металлоискателя.














































А концы нашей катушки отгибаем вовнутрь.














