В. Кандауров (ex US5MQH), п. Камышеваха, Луганская обл.
В трансиверах в качестве S – метра радиолюбители обычно используют стрелочные приборы. Однако при больших уровнях сигнала (особенно при отсутствии в трансивере системы АРУ) стрелка прибора резко зашкаливает, что может привести к повреждению прибора. Предлагаемое дополнение обезопасит прибор от повреждения.
При работе в эфире сигналы изменяются от слабых, дальних корреспондентов, до мощных местных. Стрелочный индикатор при этом резко отклоняется, ударяясь в концевой упор. Дополнив схему S – метра стабилитроном, от этого эффекта можно избавиться. Предлагаемая схема S – метра (рис.1) была установлена в ламповом варианте трансивера “Альбатрос” [1], в котором S – метр отсутствовал. Нумерация элементов соответствует схеме трансивера, дополнительные элементы показаны утолщенными линиями. Однако в принципе данное схемное решение можно использовать в любом трансивере. Напряжение стабилизации стабилитрона и величина резистора в цепи прибора зависит от уровня НЧ сигнала и чувствительности стрелочного прибора. Принцип работы схемы такой – при достижении уровня сигнала, приближающемся к максимальным показаниям прибора, стабилитрон плавно открывается, ограничивая ток отклонения прибора. Следовательно, напряжение стабилизации должно соответствовать этой величине. Подобрать (при необходимости) напряжение стабилизации можно, соединив последовательно несколько стабилитронов, либо дополнить стабилитрон обычными диодами в прямом включении. Оксидный конденсатор, включенный параллельно стабилитрону, увеличивает инерционность прибора, улучшая плавность показаний. Его емкость также зависит от чувствительности прибора (чем меньше чувствительность прибора – тем емкость должна быть больше). Характеристика S – метра становится мягкой, нормально отклоняясь в начале шкалы, к концу шкалы стрелка подходит плавно, без резкого удара.
Литература
- В. Сушков. Трансивер “Альбатрос 160”// Радиолюбитель. – 1993 — №3. – С.32.
- Полупроводниковые приборы. Диоды выпрямительные, стабилитроны, тиристоры. // Москва: Радио и связь, 1998.
- Справочник по электроизмерительным приборам. // Ленинград: Энергоатомиздат, 1983.
Трансивер — (Tranceiver, Transmit+Receive, передача+прием) это устройство, которое одновременно выполняет роль приемника и передатчика информации. В радиоэлектронике трансиверами называются устройства, которые позволяют осуществлять связь (принимать и передавать сигналы радиоволн) на разных диапазонах частот.
Как правило, в трансивере приемник и передатчик нераздельны, узлы электронной схемы используются как для приема сигнала, так и в режиме передачи. В отличие от трансиверов — в радиостанциях чаще всего схема радиоприемника и радиопередатчика разделены и выполняют свои задачи отдельно.
В разделе представлены принципиальные схемы и описания ламповых трансиверов и радиостанций, которые можно изготовить самостоятельно своими руками. Очень много схем КВ трансиверов, а также схем малоламповых трансиверов на УКВ диапазон частот.
Присутствуют простые схемы трансиверов на 1-2 лампах, которые подойдут начинающим радиолюбителям, а также схемы сложных многодиапазонных приемо-передатчиков радиосигнала, для изготовления которых нужен определенный опыт и знания.
УКВ передатчик с кварцевой стабилизацией на 85мГц, 10Вт (6Н7С, 6V6, 832)
Схема лампового УКВ передатчика с кварцевой стабилизацией на 85мГц, 10Вт (6Н7С, 6V6, 832). Передатчик с одной ступенью имеет ряд недостатков, главным из которыхявляется неустойчивость частоты. Известно, что достаточную устойчивостьчастоты в передатчике можно обеспечить применением кварцевойстабилизации.
При этом отпадают наиболее трудно устранимые«болезни» УКВ передатчика: неустойчивость частоты и паразитная частотнаямодуляция, вызывающая фон переменного тока и искажения …
3
1794
Очень простой ламповый УКВ передатчик на 85-87 мГц (6V6, 6Ж5, 6П3)
Радиолюбитель, начинающий работать на УКВ, может легко изготовить иналадить несложный по схеме передатчик с генератором на самовозбуждении.Однако при работе с таким передатчиком при обычной его конструкциимогут сильно проявляться два недостатка, присущих подобной схеме: 1)паразитная частотная модуляция и 2) неустойчивость частоты и амплитудыколебаний.
Первый недостаток проявляется в появлении фонапеременного тока и искаженной передаче, второй — в срыве колебаний приглубокой модуляции, когда под действием модулятора понижается анодноенапряжение …
4
2403
Простой любительский УКВ трансивер, дальность 2-7км (6Ж5, 30П1М)
Для радиолюбителя, освоившего прием на УКВ и желающего перейти кследующему этапу связи на УКВ-приему и передаче, можно рекомендоватьпостройку простого приемопередатчика. Для постройки УКВ передатчиканеобходимо получить разрешение в Министерстве связи СССР через местноеуправление Министерства связи.
В маломощных УКВ установках большоераспространение получили схемы приемопередатчиков, в которых одни и теже лампы и детали путем переключения используются попеременно дляпередачи и приема сигналов. Постройка такого приемо-передатчика …
4
1515
УКВ радиостанция на 430 — 440 Мгц (6С1Ж, 12С3Сб 6Ж8, 6П3)
Описываемая радиостанция конструктивно достаточно проста и не содержит дефицитных деталей. Постройка ее доступна широкому кругу радиолюбителей, которые захотят направить свои силы на освоение 70 — сантиметрового диапазона. Питание радиостанции может производиться от силового блока, содержащего …
2
1141
Ламповая УКВ радиостанция на 85-87 МГц (6Н8С, 6С5, 6Ф6)
Описываемая ниже радиостанция (трансивер) работает телефоном в диапазоне85-87 Мгц, схема выполнена на трех лампах — 6Н8С, 6С5, 6Ф6. Приведеноподробное описание лампового УКВ трансивера, принципиальная схема,особенности монтажа и настройки.
Радиостанция собрана по трансиверной схеме (рис. 1), в которой одни и теже лампы и детали входят в состав как передатчика, так и приемника.Установка имеет всего три лампы: двойной триод 6Н8С, триод 6С5 и пентод6Ф6 …
2
1120
Одноламповые трансиверы на диапазон 10м, 28МГц (1Н3С, 6П6С)
Принципиальные схемы двух очень простых трансиверов на одной лампе, работают в 10-метровом диапазане частот — 28МГц.Трансивер с питанием от батарей.Приемо-передатчик по схеме рис. 2, а при работе на прием потребляет от анодной батареи ток 3 ма и при работе на передачу 5 ма …
10
4694
Ламповая КВ радиостанция на диапазон 10м, 28МГц (6Ж8, 6Н5С, 6Н1П, 6Н15П)
Схема этой самодельной КВ радиостанции на четырех лампах получила распространение среди радиолюбителей. Передатчик работает на двух лампах: модуляторной Л1 и генераторной Л2 (левый триод лампы работает в модуляторе); в приемнике применены также две лампы: в усилителе ВЧ 6Н1П и …
2
5
2119
Портативная УКВ радиостанция на 430 МГц (6Н3П)
В статье описана несложная и доступная по конструкции радиостанция, работающая в диапазоне 430-440 Мгц. Несмотря на свою простоту, в Полевом дне 1962 г, она показала хорошие результаты при дальности связи 40- 60 км.После Полевого дня при специальной …
3
2443
УКВ радиостанция Ломановича на 144 МГц (7 ламп, 6Н3П, 6П1П, 6Ж1П)
Радиостанция предназначена для. радиотелефонной связи в диапазоне 144-146 Мгц (2,05-2,09 м) и имеет универсальное питание, что дает возможность применять ее в походных условиях. Радиостанция состоит из пятикаскадного передатчика с кварцевой стабилизацией частоты и анодной модуляцией …
6
1758
Самодельный батарейный УКВ трансивер на 30-40 МГц (2П1П)
Принципиальная схема самодельного лампового трансивера на диапазон 30-40 МГц, выполнен на лампах 2П1П, низковольтное питание от батарей. Напоминаем, что до постройки рации необходимо через местный радиоклуб получить в областном управлении Министерства связи разрешение на постройку, а затем на эксплуатацию любительской рации. Без этого разрешения строить и эксплуатировать передающие радиостанции категорически …
2
1
1123
Все описание в одном файле
(WinZIP — 1,2 Мб)
Коротковолновый трансивер «Дружба-М» предназначен для проведения любительских
радиосвязей SSB и CW на всех девяти КВ диапазонах от 160 до 10 м. Он
является дальнейшей разработкой трансивера «Десна» («Дружба») и представляет
собой конструкцию, доступную для повторения радиолюбителями средней
квалификации. При проектировании трансивера «Дружба-М» ставилась задача
создать недорогой аппарат с приемлемыми электрическими характеристиками,
обладающий высокой повторяемостью и доступной для большинства радиолюбителей
элементной базой. Данная конструкция не содержит каких – либо оригинальных
схемных решений, это «сборная солянка» из узлов, ранее описанных другими
авторами и хорошо зарекомендовавших себя при массовом повторении.
Трансивер имеет следующие основные технические характеристики:
- Чувствительность приемного тракта при соотношении
сигнал / шум 10 дБ, не хуже 0,25 мкВ; - Двухсигнальная избирательность при расстройке сигналов
20 кГц не менее 80 дБ; - Диапазон регулировки АРУ не менее 80 дБ при изменении
выходного напряжения на 6 дБ; - Выходная мощность передающей части трансивера 10 Вт.
КВ — трансивер «Дружба-М» представляет собой трансивер
с одним преобразованием частоты и содержит семь функционально законченных
блоков или плат:
- Основная плата;
- Плата полосовых фильтров, аттенюатора и усилителя
высокой частоты (ПФ, АТТ, УВЧ); - Плата усилителя мощности (УМ-10);
- Плата фильтров нижних частот
(ФНЧ); - Блок синтезатора частоты (СЧ) или блок генератора плавного
диапазона (ГПД-02); - Цифровая шкала (ЦШ);
- Блок питания (БП).
1. Основная плата
| | | |
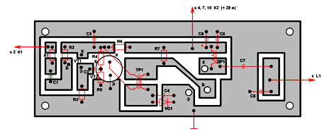
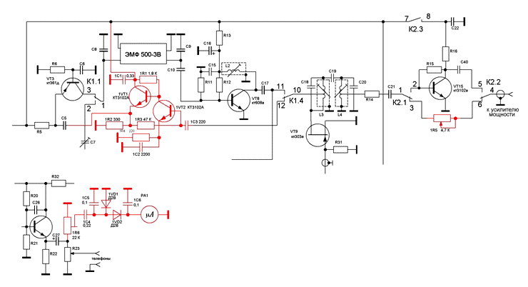
| Принципиальная схема основной платы КВ трансивера «Дружба-М». | Принципиальная схема основной платы КВ трансивера «Дружба-М». | |
| | | |
| Монтажная схема основной платы КВ трансивера «Дружба-М». | Монтажная схема основной платы КВ трансивера «Дружба-М». | |
![]() | ||
| Карта напряжения и токов основной платы КВ трансивера «Дружба-М». | ||
Основная плата КВ трансивера «Дружба – М» имеет три варианта, по повторяемости,
простоте настройки прекрасно зарекомендовали себя второй и третий варианты.
Обе платы прошли испытания серийным производством на П.П. «Контур».
Отличия второго и третьего вариантов основных плат в тракте НЧ, так
во втором предварительный УНЧ, усилитель АРУ и микрофонный усилитель
выполняются на двух микросхемах серии 548УН1, а в третьем все более
упрощено и эти узлы выполняется на транзисторах.
Операционный усилитель К548УН1, применяемый во втором варианте это двухканальная
микросхема имеет малый уровень шумов (2дБ), некритичен к нестабильности и пульсациям
питающего напряжения, отличается малым числом навесных элементов, он доступен
и не дорог, но очень капризен в настройке, т. к. имеет очень большой разброс
параметров от микросхемы к микросхеме. И, скорее всего микросхемы тут ни причем,
а вина лежит на тех людях, которые выбрасывают на наш рынок все, что работает
и не работает. Остановимся на 3 варианте основной платы.
Первые каскады основной платы КВ трансивера «Дружба–М»: высокоуровневый двойной
балансный кольцевой смеситель, широкополосный усилитель синтезатора частоты
(ГПД-02), каскад согласования смесителя и восьмикристального кварцевого фильтра
с использованием мощного полевого транзистора КП903 (VT 1), каскады, собранные
на КП350 (VT 2), и КТ315 (VT 11) — это схемные решения, давно всем известные
и прекрасно себя зарекомендовавшие (Урал Д-04).
Два каскада УПЧ, выполненны на двухзатворных малошумящих полевых транзисторах
КП327 (VT 3 и VT 4). Между ними включен четырехкристальный подчисточный кварцевый
фильтр с изменением полосы пропускания (только на прием в режиме CW) при помощи
варикапов КВ-127, на которые напряжение подается с транзистора КТ315 (VT 19).
Оба каскада УПЧ охвачены АРУ.
Модулятор – демодулятор (второй смеситель) это кольцевой смеситель на диодах
КД922 (КДС523), в схему которого, для упрощения балансировки введен подстроечный
резистор.
Предварительный УНЧ двухкаскадный выполнен на малошумящем транзисторе КТ3102Е
(VT 15) с коэффициентом усиления порядка 600 – 800 и КТ315 (VT 16). После
достаточного усиления сигнала предварительным УНЧ открылась возможность использования
в оконечном УНЧ доступной микросхемы К174УН14 (DD 2), как говорят радиолюбители
— в легком режиме. На транзисторе КТ815 (VT 17) выполнен электронный ключ,
с помощью которого шунтируется тракт НЧ трансивера в режиме передачи.
В трансивере применяется самая простая и хорошо зарекомендовавшая себя схема
АРУ выполненная на транзисторах серии КТ3102Е (VT 13 и VT 12), на VT 14 собран
усилитель АРУ, сигнал на который подается с первого каскада УНЧ в результате
чего исключается зависимость работы схемы АРУ от положения переменного резистора
«Усиление НЧ». Выключение АРУ производится замыканием на «корпус» базы транзистора
VT 13 не на прямую, а через сопротивление 3,3К, что дает возможность защитить
Вас от «любимого» соседа «подошедшего» с кВт–ом поздороваться. В этом случае,
АРУ сработает. На базу транзистора VT 12 через развязывающий диод подается
напряжение с ручного регулятора усиления ПЧ, а к эмиттеру, через подстроечный
резистор, подключается прибор 100 мкА (S -метр).
На транзисторах КП302 (VT 20) и КТ646 (VT 21) выполнены кварцевый опорный
генератор и широкополосный усилитель по стандартным, давно зарекомендовавшим
себя схемам.
Микрофонный усилитель выполнен на транзисторах типа КТ3102Е (VT 6, VT 7)
с коэффициентом усиления 600 – 800. Входные цепи его подобраны для работы с
динамическими микрофонами типа МД-66, МД80, МД382. Каскад на КТ815 (VT 5)
– эмиттерный повторитель.
На первый каскад микрофонного усилителя питание подается с переключателя SSB/CW
через электронный ключ на транзистор КТ361 (VT 8), в режиме «передача» подключается
питание ко второму каскаду с шины «+ТХ».
Генератор CW собран на транзисторе КТ315 (VT 10) по схеме емкостной трехточки.
Управление генератором CW производится ключом на транзисторе КТ361 (V 18).
Самоконтроль в режиме CW можно реализовать двумя способами: первый — это собирается
RC генератор (800 — 1000 Гц) на микросхеме типа К561ЛА7 (DD 1), который запускается
высоким логическим уровнем, поступающим на вывод 6 с коллектора транзистора
VT 6, а с выхода 10 уже звуковой сигнал подается на вход микросхемы УНЧ К174УН7
(DD 2). Желаемый уровень сигнала устанавливается подстроечным резистором.
Во втором способе реализации самоконтроля сигнал с генератора CW через конденсатор
10Н, включенный параллельно контактам реле Р2, подается на второй балансный
смеситель, где выделяется разностная частота 700 — 1100 Гц, поступающая в тракт
НЧ.
Выбор промежуточной частоты трансивера зависит от примененного кварцевого
фильтра. В литературе неоднократно описывались схемы и методики изготовления
самодельных фильтров на различные частоты. Основная плата трансивера «Дружба-М»
разработана, под восьмикристальный основной и четырехкристальный подчисточный
кварцевые фильтры «Десна» (fc = 8,865 МГц), которые изготавливают в г. Брянске
на базе кварцевых резонаторов от телевизионных PAL/SECAM приставок. Как показали
измерения, указанные кварцы имеют высокую добротность, резонансный промежуток
составляет от 14 до 20 кГц. Восьмикристальный кварцевый фильтр из таких резонаторов
имеет следующие параметры:
- Коэффициент прямоугольности по уровням 6 и 60 дБ – 1.5 – 1,7;
- Затухание за полосой пропускания более 80 дБ;
- Неравномерность в полосе пропускания – 1.5 — 2 дБ;
- Полоса пропускания по уровню 6 дБ – 2.4 кГц;
- Входное и выходное сопротивление 200 — 270 Ом.
Схема формирования режима RX / TX выполнена на реле РЭС-49 (РЭК-23) с напряжением
срабатывания не более 12 вольт. Все внешние соединения с основной платы производятся
через два разъема Х1 и Х2.
Основная плата имеет размеры 105 ? 260 мм и выполнена из двухстороннего ф/стеклотекстолита
толщиной 1,5 – 2 мм. Фольга со стороны установки р/элементов оставлена и служит
общей «землей», которая дублируется со стороны печатных проводников. Это сделано
для удобства монтажа, но необходимо учесть, что на некоторые р/элементы «земля»
подается через корпусные выводы кварцевых фильтров, которые необходимо тщательно
пропаять. Корпуса кварцевых резонаторов и кварцевого фильтра для исключения
фона переменного тока и микрофонного эффекта необходимо соединить с корпусом.
Все контура выполнены на гладких каркасах диаметром 5 — 5,5 мм с подстроечными
сердечниками типа СЦР. Катушки L1,L2, L 4, L 5, L 6, L 7 заключены в экран.
Намоточные данные приведены на монтажной схеме. Высокочастотные дроссели —
типа ДМ, ДПМ с номинальным током не менее 0,1А. Разъемы Х1, Х2 от телевизоров
3УСЦТ. Разъемы: «Мкф», «Тел. ключ», «Педаль» — СГ-5, предназначенные для установки
на печатные платы. Постоянные резисторы типа МЛТ–0,125, МЛТ-0,25, подстр. резисторы
– СП3-38, конденсаторы типа К10-7В или КМ. Реле типа РЭС-49, РЭК-23 на рабочее
напряжение 18В.
Полосовые фильтры, УВЧ, АТТ
В трансивере «Дружба-М» применены двухконтурные полосовые диапазонные фильтры
(ПФ), переключение которых производится реле. Применение реле для коммутации
ПФ и АТТ обусловлено стремлением достичь максимально высокого динамического
диапазона и уменьшить размеры конструкции всего трансивера.
Полосовые диапазонные фильтры, отключаемый УВЧ и АТТ выполняются на одной
печатной плате размерами 180 х 75 мм. Фольга со стороны установки деталей оставлена
и выполняет роль общего провода. Отверстия со стороны фольги необходимо зенковать.
В общую схему трансивера плата подключается двумя разъемами.
Контура полосовых фильтров выполнены на гладких каркасах диаметром 5,5 мм
с подстроечными сердечниками типа СЦР (от СБ–12А) с резьбой М4. Намотка контуров
диапазонов 1,9 и 3,5 МГц выполнена внавал по секциям, на остальных диапазонах
виток к витку. Катушки связи наматываются поверх контурных примерно посередине.
Намоточные данные приведены в таблице 1.
Усилитель высокой частоты (УВЧ) представляет собой широкополосный усилитель
на транзисторе КТ646, нагрузкой которого служит автотрансформатор, изготовленный
на ферритовом кольце проницаемостью 600 — 1000, и размерами 10 x 6 x 4,5 (10х6х5).
Обмотки содержат по 7 витков, их наматывают одновременно двумя свитыми между
собой проводниками ПЭЛШО-031 – 0,35 (ПЭВ-2 0,31 – 0,35). Шаг скрутки 10 мм.
Отрицательная частотно — зависимая обратная связь в эмиттерной цепи транзистора
V Т1 (КТ646) влияет на коэффициент усиления на частоте 22 – 24 МГц. Ток покоя
каскада — 20 – 25 мА.
Таблица 1.
| Диапазон, МГц | Обознач. по схеме | Кол-во витков | Провод | Диапазон МГц | Обознач. по схеме | Кол-во витков | Провод |
| 1.9 | L1,L4 L2,L3 | 6 40 | ПЭВ 0,16 ПЭВ 0,16 | 18 | L1,L4 L2,L3 | 2 13 | ПЭВ 0,21 ПЭВ 0,75 |
| 3,5 | L1,L4 L2,L3 | 3,5 27 | ПЭВ 0,21 ПЭВ 0,21 | 21 | L1,L4 L2,L3 | 2 10 | ПЭВ 0,21 ПЭВ 0,75 |
| 7,0 | L1,L4 L2,L3 | 3 21 | ПЭВ 0,21 ПЭВ 0,21 | 24 | L1,L4 L2,L3 | 2 10 | ПЭВ 0,21 ПЭВ 0,75 |
| 10 | L1,L4 L2,L3 | 3 18 | ПЭВ 0,21 ПЭВ 0,21 | 28 | L1,L4 L2,L3 | 1,5 10 | ПЭВ 0,21 ПЭВ 0,75 |
| 14 | L1,L4 L2,L3 | 2,5 16 | ПЭВ 0,21 ПЭВ 0,41 |
Усилитель высокой частоты включается только в режиме « RX » подачей напряжения
на реле Р22 и Р23 через переключатель «УВЧ» на лицевой панели трансивера с
шины «+RX». В режиме TX автоматически включается обход.
Ступенчатый аттенюатор 20 дБ выполнен на резисторном П — звене. Управление
аттенюатором производится переключателем на передней панели трансивера, а П
– звено коммутируется контактами реле Р19, Р20.
Для коммутации цепей диапазонных контуров ПФ, цепей АТТ и УВЧ применяются реле
типа РЭС-49 или РЭК-23 с рабочим напряжением 27В, а цепи RX / TX реле типа РЭС-49
или РЭК-23 с рабочим напряжением 18В, как показала практика они прекрасно срабатывают
от 9 – 10В, и практически не греются как двенадцати вольтовые реле. Конденсаторы
— типа К10-7В или КМ, КТ, КД, резисторы МЛТ-0,25. Разъемы Х1, Х2 от телевизоров
3УСЦТ.
Фильтры нижних частот
Для фильтрации гармоник на выходе усилителя мощности применяются шесть двухзвенных
фильтров нижних частот (ФНЧ). Коммутация звеньев фильтра при переходе с одного
диапазона на другой производится реле типа РЭС-49, РЭК-23, с рабочим напряжением
27В, кроме реле Р1 это реле на 18В. Диапазоны 7 и 10 МГц, 18 и 21 МГц, 24 и
28 МГц объединены и имеют общие фильтры нижних частот, коммутация реле этих
диапазонов производится через диодный дешифратор.
Монтаж фильтров нижних частот выполняется на односторонней печатной плате
размерами 95х90 мм. Фольга со стороны установки деталей оставлена и выполняет
роль общего провода. Отверстия со стороны фольги необходимо зенковать.
Для изготовления ФНЧ применяются половинки (чашечки) от сердечников СБ-12А,
которые используются как кольцо без всяких переделок. Намоточные данные катушек
индуктивности приводятся в таблице 2.
В ФНЧ применены конденсаторы типа К10-7В или КМ, подстроечный резистор – СП3-38.
Разъем Х1 от телевизоров 3УСЦТ.
Таблица 2.
| Диапаз. | Обознач | Кол-во витков | Провод |
| 24 | |||
| 3,5 | L1,L2 | 15 | ПЭВ-2 0,5 |
| 7,0-10 | 8 | ПЭВ-2 0,5 | |
| 14 | 6 | ПЭВ-2 0,5 | |
| 18, 21 | 5 | ПЭВ-2 0,5 | |
| 24, 28 | 4 | ПЭВ-2 0,5 |
Усилитель мощности 10 Вт
Описываемый широкополосный усилитель мощности позволяет получить пиковую мощность
около 8 -12 Вт на нагрузке 50 Ом при входном напряжении около 100 мВ. Неравномерность
амплитудно — частотной характеристике УМ — не более 0,5 дБ в полосе частот
от 1 до 40 МГц.
Радиочастотный сигнал с полосовых фильтров поступает на базу транзистора V
Т1 типа КТ646, на котором выполнен первый каскад УМ. В цепь коллектора транзистора
включен широкополосный трансформатор ТР1, изготовленный на ферритовом кольце
проницаемостью 600 – 1000, размерами 10 x 6 x 5 (10х6х2). Обмотки содержат
по 7 витков, их наматывают одновременно двумя свитыми между собой проводниками
ПЭШО – 0,31 – 0,35 (ПЭВ-2 0,31 – 0,35). Шаг скрутки 10 мм. Ток покоя каскада
20 – 30 мА.
На транзисторе типа КТ920А (V Т2) выполнен предоконечный каскад усилителя,
работающий в режиме класса АВ. Напряжение смещения задается диодом КД208 (VD 1). Ток покоя каскада 40 — 50 мА устанавливают подбором резистора R 7. Резисторы
R 9 и R 10 образуют цепь отрицательной обратной связи, повышающую линейность
АЧХ и устойчивость работы каскада. При необходимости АЧХ можно скорректировать
подбором элементов С7, R 8. Нагрузкой каскада является широкополосный трансформатор
ТР2, изготовленный на ферритовых кольцах проницаемостью 600 – 1000, размерами
10х6 x 4,5 (10х6х5), которые надеты по три кольца на две латунные (медные)
трубки длиной 20 – 22 мм с наружным диаметром 6 мм. Трубки с кольцами вставлены
в отверстия щечек 28х14 мм, изготовленных из одностороннего фольгированного
стеклотекстолита толщиной 1,5 – 2 мм. Концы трубок пропаяны. На одной из щек
фольга электрически соединяет концы трубок, а на другой она образует две площадки.
Таким образом, трубки с токопроводящей дорожкой на щеке образуют объемный виток,
который подключают к коллектору транзистора. Выходная обмотка содержит два
витка провода типа МГТФ — 0,35 (МГ или МГШВ – 0,35), протянутого внутри трубок
(см. рисунок).
Оконечный каскад УМ собран по двухтактной схеме на транзисторах VT 3, VT 4
типа КТ920Б. Напряжение смещения задается диодом КД208 (VD 2). Ток покоя 110
— 130 мА устанавливают подбором резистора R 11. Для термостабилизации режима
работы каскада диод VD 2 имеет тепловой контакт с транзистором V Т4, по мере
разогрева напряжение смещения оконечных транзисторов уменьшается, что препятствует
росту тока покоя транзисторов VT 3, VT 4.
Корректирующие цепи C 11, R 13 и С13, R 15 уменьшают коэффициент усиления
в области низких частот, а С16 совместно с первичной обмоткой ТР3 поднимают
АЧХ вблизи верхней границы рабочего диапазона частот. Нагрузкой оконечного
каскада УМ является широкополосный трансформатор ТР3, изготовленный аналогично
ТР2, только в плече на каждой трубке (их длина 25 – 27 мм) размешено по четыре
ферритовых кольцах проницаемостью 600 – 1000, размерами: 10 x 6 x 4,5 (10х6х5).
Максимальный ток выходного каскада составляет 2,2 – 2,4 А.
Возможно использование в качестве выходных транзисторов типа: КТ922Б, КТ921Б,
для этого необходимо выходной каскад УМ запитать от шины +18В.
Конструктивно усилитель мощности выполнен на двухсторонней печатной плате
размерами 130 x 72 мм. Транзисторы VT 2, VT 3, VT 4 установлены на общем радиаторе
– дюралевой пластине толщиной 3 мм. Щечки трансформаторов ТР2 и ТР3 припаиваются
непосредственно к печатным проводникам платы. Для изготовления дросселей L
1 — L 3 применяются ферритовые кольца проницаемостью 600 — 1000 размером: 10х6х2
(10х6х3), L 1 и L 2 содержат по 8 — 10 витков провода ПЭШО – 0,31, а L 3 7
витков провода МГТФ-0,35 (МГ или МГШВ-0,35). В УМ применены резисторы МЛТ-0,25,
МЛТ-1 (R 7, R 11), конденсаторы: С9, С15, С19 – К50-35, остальные – К10-7В
или КМ.
Блок питания (БП).
Основой блока питания является трансформатор на торообразном сердечнике. Он
обеспечивает напряжение на вторичных обмотках 2 х 16 В. Два стабилизатора напряжения
+12 В и +5 В выполнены на базе микросхем серии КР142. Схемы включения МС стабилизаторов
особенностей не имеют. Между входом и выходом стабилизатора +12 В (КР142ЕН8Б)
включен регулирующий транзистор VT 1 (КТ818), позволяющий увеличить ток стабилизатора
до 3 – 4 А.
Все элеметы блока питания за исключением КТ818 устанавливаются на плате БП.
Резьбовые части диодов КД206 пропускаются через отверстия в плате и закрепляются
гайками М5. Далее плата устанавливается на шасси возле трансформатора, оставшиеся
части болтов КД206 проходят через соответствующие отверстия и закрепляются
под шасси ещё одной парой гаек М5. Выводы микросхем изгибаются таким образом,
чтобы последние можно было закрепить винтами М3 на шасси рядом с платой. Регулирующий
транзистор КТ818 устанавливается через слюдяную прокладку на задней стенке
корпуса соединяется с платой БП трёхпроводным жгутом.
Напряжение +5В используется для питания синтезатора и цифровой шкалы «Макеевской».
В случае применения ГПД-02, ЦШ запитывается от ГПД и стабилизатор на +5 В можно
не устанавливать. Источник +12 В служит для питания всех основных цепей трансивера.
Нестабилизированное напряжение +18В используется для питания реле на платах
ПФ и ФНЧ и усилителя мощности УМ-10 при использовании в качестве выходных транзисторов
типа: КТ922Б, КТ921Б.
Синтезатор частоты (СЧ)
Данный синтезатор частоты разработан для трансивера «Контур–116». В этом
синтезаторе выходные рабочие частоты формируются в результате когерентного
преобразования частоты высокостабильного автогенератора, не переключаемого
и не изменяющего свою частоту при переходе с диапазона на диапазон. Это позволяет
получить довольно высокую стабильность рабочей частоты.
Структурная схема синтезатора частоты приведена на рисунке и содержит следующие
функциональные группы:
- A1, A2 – Эмиттерные повторители;
- A3 – Усилитель мощности гетеродина;
- U1 – Первый смеситель;
- G1 – Генератор плавного диапазона — блок управления синтезатором
(БУС); - G2 – Кварцевый генератор 10 МГц;
- E1 – Коммутатор;
- Z1 – Полосовой фильтр ПЧ;
- U2 – Делитель частоты;
- G3, G4, G5, G6 – Генераторы, управляемые напряжением на
варикапах (ГУНы); - U3 – Детектор;
- Z2 – Фильтр нижних частот (ФНЧ);
- A4 – Усилитель — ограничитель;
- U4 – Преобразователь уровня (ПУ);
- U5 – Делитель частоты с переменным коэффициентом (ДПКД);
- U6 – Частотно-фазовый детектор (ЧФД);
- A5 – Интегрирующий усилитель постоянного тока (УПТ).
Рассмотрим работу схемы синтезатора.
Пусть промежуточная частота равна 8,865
МГц. Генератор плавного диапазона G 1 вырабатывает напряжение с частотой
5,135 — 5,865 МГц, которое через коммутатор E 1 поступает на смеситель U 1.
На этот же смеситель подается напряжение частотой 10 МГц от кварцевого генератора
G 2. Полосовой фильтр Z 1, установленный на выходе смесителя U 1, выделяет
полосу частот 15,135 — 15,865 МГц. Выделенная частота подается на смеситель
U 3, где смешивается с сигналом, поступающим с ГУН соответствующего диапазона.
Напряжение разностной частоты 0,5 – 6 МГц проходит через фильтр нижних частот
Z 2, усилитель A 4 и подается на делитель частоты U 5 с переменным коэффициентом
деления (ДПКД). Коэффициент деления ДПКД зависит от диапазона и определяется
шифратором E 2, на который поступает напряжение +12 В от переключателя диапазонов.
После делителя частоты U 5 напряжение с частотой около 500 кГц подается на
вход частотно-фазового детектора U 6. Одновременно на другой вход ЧФД подается
напряжение опорной частоты 500 кГц, полученное от деления на 20 делителем частоты
U 2 напряжения частотой 10 МГц, поступающего с кварцевого генератора G 1. В
результате взаимодействия этих частот в частотно-фазовом детекторе U 6 выделяется
импульсный сигнал рассогласования, который интегрируется и усиливается усилителем
постоянного тока А5, а затем подается как управляющее напряжение на варикап
соответствующего ГУНа. На диапазоне 14 МГц напряжение частотой 5,135 — 5,865
МГц с генератора плавного диапазона G 1 в схему синтезатора не поступает, а
через коммутатор E 1 и усилитель мощности гетеродина A 3 подается непосредственно
на выход синтезатора. Распределение частот f 1, f2, f3, f4, а также коэффициенты
деления « n » ДПКД для f пч = 8,865 МГц приведены в таблице 3.
| Диапазон | Частота, МГц | U управ | ||||||
| Рабочие | f1 | f2 | f3 | f4 = | ||||
Выходной сигнал синтезатора частоты снимается с усилителя мощности A 3. Его
спектральный состав является достаточно чистым, т.е. не содержит исходных частот,
участвовавших в формировании, и может непосредственно подаваться на смеситель
трансивера. Частота синтезатора на диапазонах 1,8; 3,5; 7; 10 МГц выше частоты
принимаемого сигнала, на остальных – ниже частоты принимаемого сигнала. Этим
достигается приём и передача нужной боковой полосы без изменения частоты опорного
генератора.
| | | |
| Принципиальная схема ГУН синтезатора КВ трансивера «Контур-116». (щелкните мышью для увеличения) | Монтажная схема платы ГУН синтезатора КВ трансивера «Контур-116». | |
| | | |
| Принципиальная схема блока обработки частот синтезатора КВ трансивера «Контур-116». (щелкните | Монтажная схема блока обработки частот синтезатора КВ трансивера «Контур-116». (щелкните мышью для увеличения) | |
| | | |
| Монтажная схема и печатная плата ГПД синтезатора | Схема межплатных соединений синтезатора КВ трансивера «Контур-116». (щелкните | |
![]() | ||
| Чертеж корпуса блока ГПД синтезатора КВ трансивера «Дружба-М». (щелкните мышью для увеличения) | ||
Все элементы синтезатора расположены на двух печатных платах размером 170х78
мм.
- Плата генераторов управляемых напряжением (ГУН);
- Плата блока обработки частот (БОЧ).
Синтезатор собирается на П-образном шасси размером 180х85х30 мм, причем плата
ГУН располагается над шасси, а плата БОЧ – под шасси элементами вниз. Платы
соединяются между собой двумя витыми парами проводов и восьми жильным кабелем
согласно схемы монтажных соединений.
Блок генератора плавного диапазона в трансивере «Контур – 116» выполняется
в коробке из д/алюминия размерами 100х50х45 мм. Принципиальная схема приведена
в альбоме, в качестве элемента управления применяется малогабаритный 2-х секционный
конденсатор переменой емкости от радиоприемника «ВЭФ-Сигма». Обращаем внимание
радиолюбителей, пожелавших собрать синтезатор, что конструкция и схемное решение
блока ГПД может быть любым. В радиолюбительской литературе публиковалось множество,
простых и сложных схем генераторов. При выборе схемы необходимо обратить внимание
на следующие требования:
- Высокая стабильность;
- Диапазон частот — 5,130 – 5,870 МГц;
- Выходное напряжение — 0,25 – 0,3 В, с возможностью регулировки;
- Наличие буферного каскада, обеспечивающего хорошую развязку
между генератором и нагрузкой; - Наличие расстройки и, по желанию, ЦАПЧ.
В корпусе трансивера «Дружба–М» синтезатор устанавливается на внутренней перегородке
корпуса, а блок управления (БУС) крепится к лицевой панели.
Синтезатор «Контур-116» выпускается на П.П. «Контур» в г. Харькове.
Блок генератора плавного диапазона (ГПД — 02).
В трансивере «Дружба-М» предусмотрена установка, как синтезатора ранее выпускавшегося
трансивера «Контур-116», так и блока ГПД-02, который имеет одинаковые геометрические
размеры и вид крепления с блоком управления (БУС) синтезатора. Это позволяет
без переделок применять более дешевый ГПД, в замен дорогого синтезатора, а
схема цифровой автоматической подстройки частоты (ЦАПЧ), реализуемая при использовании
цифровой шкалы «Макеевская» позволяет работать не только SSB и CW , но и цифровыми
видами связи.
Генератор плавного диапазона (ГПД — 02) построен на базе ВЧ — генератора по
схеме индуктивной трехточки работающего на частотах от 15 до 26 МГц. Необходимые
частоты формируются в результате деления выше указанных частот на 1, 2, 4 при
помощи микросхем. Переключение частотозадающих конденсаторов производится контактами
четырех реле типа: РЭС-49, РЭК-23. Реле подключаются к переключателю диапазонов
через диодный коммутатор.
Питание генератора осуществляется от стабилизатора напряжения на МС К142ЕН8А,
а микросхем делителя от К142ЕН5А.
В делителе блока ГПД-02 прекрасно работают микросхемы серии 155, 531. В случае
применения более высокочастотной серии 1531, 1533 полевой транзистор VT 4 из
схемы исключается (заменяется перемычкой), а вместо резистора 1М устанавливается
10К.
На транзисторах VT 1- VT 3 (КТ315) собрана схема электронного включения и
отключения «Расстройки». Управление ключами производится подачей сигналов:
« D F » с блока управления (вкл/откл. «Расстройки») и с основной платы «+ТХ»
(откл. «Расстройки» в режиме «Передача»).
Блок ГПД выполнен в металлической коробке размерами 90 х 50 х 60 мм. Внутри
расположены: генератор, конденсатор переменной емкости, катушка индуктивности,
реле, частотозадающие емкости, элементы расстройки частоты. Все остальные элементы
установлены на печатной плате. Печатная плата крепится к задней стенке корпуса
блока (см. рис.) и соединяется с элементами находящимися в корпусе 6 проводниками
– 4 управление реле (точки А,Б,В,Г) и 2 (точки Р,Ц) на варикапы: расстройки
и ЦАПЧ. Питание генератора и его выход, снимаются с платы и подаются на плату
через два отверстия в корпусе, используя выводы резисторов 220 Ом и 1М (10К
при МС 1531).
Катушка L1 выполняется на ребристом каркасе диаметром d =18 мм. и содержит
10 витков провода ПСР – 0,8 с отводом от 4 витка, считая от нижнего по схеме.
Данные частотозадающих конденсаторов блока ГПД не приводятся, так как их значения
могут изменяться в широких пределах и находятся в зависимости от емкости монтажа,
индуктивности примененной катушки L1. В ГПД применены резисторы МЛТ-0,25, МЛТ-0.125,
конденсаторы: К10-7В или КМ, частотозадающие кондесаторы типа КТ голубого цвета
или с маркировкой М47. Переменный конденсатор двух секционный радиоприемника
«ВЭФ-Сигма» емкостью 16–225пф. Подстроечных конденсаторы типа КПВМ-2. Разъемы
Х1, Х2 от телевизоров 3УСЦТ. Реле РЭС-49 или РЭК-23 (18 В).
Цифровая шкала (ЦШ).
В качестве цифровой шкалы используется готовое изделие: ЦШ «Макеевская». Основу
устройства составляет микроконтроллер, что обеспечивает широкие функциональные
возможности. ЦШ может работать в трех режимах:
- цифровая шкала с тремя частотными входами;
- цифровая шкала с одним входом и «зашитой» ПЧ;
- частотомер.
Для стабилизации частоты ГПД-02 трансивера имеется функция цифровой автоматической
подстройки частоты (ЦАПЧ). ЦШ «Макеевская» выполнена на двух
платах: измерения и индикации. После установки цифровой шкалы в трансивер необходимо:
- включить режим работы с одним входом (перемычка П1 не запаяна);
- в режиме частотомера (записать ПЧ = 00 000 0) на основной
плате трансивера произвести измерение частоты кварцевого опорного генератора
(КОГ); - полученное значение частоты КОГ записать в память ЦШ.
ЦШ «Макеевская» запоминает две промежуточные частоты. ПЧ можно переписывать
с помощью двух кнопок, которые временно припаиваются, одна к выводу 10 (кнопка
«РТ»), вторая к выводу 9 (кнопка «+1»). Кнопки должны быть на «замыкание».
Второй вывод кнопок замыкают на «массу». Для записи первого значения ПЧ необходимо:
вывод 8 отключить от цепей трансивера, нажать кнопку «РТ», включить питание
ЦШ (трансивера) и отпустить кнопку «РТ». На индикаторе ЦШ высвечиваются все
нули, а последний разряд мигает. Нажатиями кнопки «+1» установите на месте
мигающего нуля необходимую цифру (значения частоты КОГ). Затем нажмите кнопку
«РТ», начнет мигать следующая цифра. После установки всех цифр несколько раз
нажмите кнопку «РТ». Для записи второго значения ПЧ замкните вывод 8 на «массу»
и повторите запись.
Конструкция трансивера (Корпус).
| | | |
| Блок-схема КВ трансивера «Дружба-М» — вариант с синтезатором | Блок-схема КВ трансивера «Дружба-М» — вариант с ГПД-02 (щелкните | |
| | ||
| Блок-схема КВ трансивера «Дружба-М» — вариант | ||
Механическая часть трансивера «Дружба-М» представляет собой шасси (сталь 0,8
— 1 мм), которое одновременно служит дном корпуса. На шасси укреплены вертикально
две поперечные и одна продольная перегородки высотой 100 мм. На правой перегородке
установлена основная плата трансивера, на левой — д/алюминевая пластина толщиной
2 – 3 мм – радиатор, к которому крепятся плата усилителя мощности и плата фильтров
нижних частот. На продольной перегородке с внешней стороны установлена плата
полосовых фильтров с АТТ и УВЧ, а с внутренней – блок синтезатора частоты.
Плата БП устанавливается на шасси возле трансформатора, оставшиеся части болтов
КД206 проходят через соответствующие отверстия и закрепляются под шасси ещё
одной парой гаек М5. К поперечным перегородкам с помощью винтов крепятся передняя
(лицевая) и задняя панели (д/алюминий, t = 2–3 мм). В панелях выфрезерованы
отверстия под НЧ и ВЧ разъемы, предохранитель, переключатели, индикаторы цифровой
шкалы, шнур питания. Вся эта конструкция закрывается П – образной крышкой метал.
t = 0,8-1 мм. Размеры корпуса трансивера «Дружба-М» — 290 х 280 х 110 мм.
Из конструкции верньера (от Р-311 или подобных), при установке на лицевую
панель, удаляется трехпалый фланец с отверстиями для крепления и вместо него
устанавливается д/алюминевая пластина t = 2 мм, которая при помощи четырех
винтов М3 крепится к передней панели. Переключатель диапазонов используется
типа ПМ-11-3Н (4Н) или ПГ-3-11-3Н (4Н), микропереключатели (импортные) — на
2 или 3 положения (см. схему), на 2 направления. Прибор S – метра типа М4248
(100 мкА). Переменные резисторы СП3-4а.
Настройка трансивера.
Трансивер «Дружба – М» не содержит оригинальных схемных решений, а настройка
отдельных узлов была неоднократно описана в радиолюбительской литературе.
Перед установкой радиоэлементов на платы необходимо их проверить на исправность
и соответствие номиналов, это залог того, что схема хоть как, но заработает
и потребуется только настройка. Обращаю внимание на правильное и качественное
изготовление широкополосных трансформаторов (особенно соблюдения полярности
при соединении обмоток ВЧ трансформаторов), контуров ПФ и ПЧ.
Сначала каждая плата настраивается отдельно. Для этого используются отдельный
источник питания и необходимые приборы: НЧ и ВЧ генераторы, частотомер, осциллограф,
вольтметр. Перед включением плат тщательно проверяют правильность монтажа.
Все подстроечные резисторы устанавливают на максимальное значение сопротивления.
Блок питания.
Напряжение на выходе микросхем стабилизаторов
должно быть в пределах:
- К142ЕН5А – 4,9 — 5,1 В;
- К142ЕН8Б – 11,7 – 12,5 В.
Основная плата.
После включения источника питания проверяют
узел переключения прием – передача (при режиме RX на шине TX напряжение должно
быть равно 0 и наоборот, в режиме TX , RX = 0).
С помощью генератора НЧ и осциллографа проверяют прохождение неискаженного
сигнала (1000 Гц) в каскадах тракта НЧ трансивера.
Чаще всего нюансы в запуске основной платы возникают в правильности включения
в схему трансформатора ТР4. Это несложно проверить, если при отключении вывода
одной из обмоток ТР4 от резистора 56 Ом уровень сигнала на выходе основной
платы уменьшается, то ТР4 включен правильно, если увеличивается — то необходимо
поменять местами выводы данной обмотки.
Режимы каскадов основной платы по постоянному току, уровням ВЧ напряжений
даны на карте напряжений и токов.
Настройка синтезатора.
Перед установкой радиоэлементов на платы необходимо их проверить на исправность
и соответствие номиналов — это залог того, что схема заработает и потребуется
только настройка. Обратите внимание на правильное и качественное изготовление
широкополосных трансформаторов (особенно соблюдение фазировки при соединении
обмоток) и контуров.
Сначала каждая плата настраивается отдельно. Для этого используются отдельный
источник питания на 12 и 5 Вольт, регулируемый источник напряжения 0-12 вольт
и измерительные приборы: ВЧ генератор (ГСС), частотомер, осциллограф, вольтметр.
Перед включением плат тщательно проверяют правильность монтажа.
Настройка платы ГУНов.
На плату подают питание +12 Вольт (контакт 13 разъема XS
1) и поочередно включая диапазоны (подавая +12 Вольт на контакты 1-11 разъема
XS 1) проверяют работу диодного шифратора. Число в двоичном коде на контактах
2, 3, 4, 5 разъема XS 5 должно соответствовать коэффициенту деления « n » ДПКД
(см. таблицу 1). При включении диапазонов 1,8, 3,5, 7, 10 МГц на базе транзистора
VT 7 должно появляться напряжение 0,7 вольта. Далее последовательно проверяют
работу ГУНов. На контакт 1 «управление» разъема XS 5 подают напряжение 0-12
Вольт от внешнего регулируемого источника напряжения. Вращая сердечники катушек
L 1- L 4, добиваются, чтобы при изменении управляющего напряжения на варикапах
частота на выходе ГУНов менялась в пределах указанных в таблице 1. Подстроечными
резисторами R 11, R 26, R 35, R 41 добиваются одинакового напряжения на выходе
ГУНов (около 1,7-2 В). Затем проверяют работу электронного коммутатора. На
контакт 1 «ГПД» разъема XS 2 от ГПД или ГСС подают сигнал частотой 5,1-5,9
МГц уровнем 0,25-0,3 В, переключая диапазоны, убеждаются, что на диапазоне
14 МГц этот сигнал подается на базу VT 3, а на других диапазонах поступает
на плату блока обработки частот (БОЧ).
Настройка платы БОЧ.
Настройку платы БОЧ удобно проводить совместно с уже настроенной платой ГУНов.
Платы соединяют разъемами XS 1 (БОЧ) с XS 5 (ГУН) согласно схемы монтажных
соединений (см. альбом). Подают питание +12 В (контакт 13 разъема XS 1) и +5
В (контакт 14 разъема XS 1).
Сначала проверяют работу кварцевого генератора и настраивают контур L 5 в
резонанс, добиваясь максимума напряжения (около 0,35 В) частотой 10 МГц в контрольной
точке Кт8.
Далее проверяют работу делителя на микросхемах DD 2 и DD 5 с фиксированным
коэффициентом деления на 20. В контрольной точке Кт6 должен быть меандр со
скважностью равной 1, частотой 500 кГц и напряжением 5 В. Затем на вход смесителя
(контакт 1) на транзисторах VT 1 и VT 2 от ГПД или ГСС подают сигнал частотой
5,1-5,9 МГц уровнем 0,25-0,3 В и настраивают полосовой фильтр L 1, С10, С11,
L 2, С12 на полосу частот 15,1-15,9 МГц. Если смотреть АЧХ, то должны быть
четко видны два «горба» с провалом 10-20 % в районе частоты 15,5 МГц. Напряжение
в контрольной точке Кт2 должно быть 0,18-0,22 В.
Проверяем работу эмиттерно-истокового повторителя. Для этого в платах ГУНов
и БОЧ соединют «витой парой» контакты 3-4. На затвор VT 3 подают сигнал от
любого ГУНа. Напряжение в контрольной точке Кт1 должно быть около 1 В.
Далее проверяют работу диодного смесителя VD 3- VD 6 и ФНЧ на элементах C
13, L3, C14, L 4, C 17. На выходе ФНЧ (контрольная точка Кт3) должно быть напряжение
разностной частоты 0,5-6 МГц с действующим значением 0,1-0,15 В.
Следующим этапом проверяют усилитель-ограничитель на транзисторах VT 6 и VT
7 и делитель частоты с переменным коэффициентом деления (ДПКД) на микросхеме
DD 4. В контрольной точке Кт4 должно быть напряжение разностной частоты 0,5-6
МГц с амплитудой 5 В, а в контрольной точке Кт5 наблюдаются «иглы» обратной
полярности с периодом 2 мксек, частотой равной 500 кГц и амплитудой 5 В.
В завершение проверяют работу частотно-фазового детектора, выполненного на
микросхемах DD 6, DD 7, DD 8, DD 9, и интегрирующего усилителя на транзисторах
VT 8- VT 9. Для этого размыкают цепь «управление», включают диапазон 7 МГц,
и, изменяя частоту ГПД (ГСС), наблюдают за сигналом в контрольной точке Кт5,
одновременно фиксируя напряжение на коллекторе транзистора VT 10. Как только
период следования «игл» в контрольной точке Кт5 составит 2 мксек, произойдет
изменение напряжения на коллекторе транзистора VT 10 из состояния логического
«0» (около 0,3 В) в состояние логической «1» (около 8 В) и на оборот. Восстанавливают
цепь «управление» и подстраивают контура L 1- L 4 ГУНов на изменение частоты
в соответствии с таблицей 1, но уже с реальным управляющим напряжением, поступающее
с платы БОЧ. Следует отметить, что при подключении выхода синтезатора к конкретному
смесителю напряжение управления ГУНов может измениться. Поэтому операцию по
подстройке контуров L 1- L 4 ГУНов надо провести еще раз при подключенном смесителе.
Полосовые фильтры и усилитель УВЧ, АТТ.
Настройка производится
с помощью ВЧ генератора (ГСС) и вольтметра или по показаниям прибора S-метра.
Настройку ПФ необходимо произвести при перестройке ГСС внутри каждого диапазона.
При правильной регулировке, которая достигается небольшой расстройкой его контуров
вверх и вниз от границ диапазона, показания прибора S-метра при постоянстве
напряжения ГСС и его перестройке внутри каждого диапазона должны изменяться
не более, чем на 10 – 20 мкА (вся шкала прибора S-метра 100мкА).
Ток через транзистор КТ646 каскада УВЧ должен быть равен 20 — 25мА. АЧХ можно
скорректировать по максимуму усиления на 10 метровом диапазоне подбором конденсатора
в цепи эмиттера.
Фильтры нижних частот.
При исправных деталях и правильности
монтажа ФНЧ в настройке не нуждаются. Подстроечным резистором 100К устанавливают
граничное значение показаний прибора (S -метра) в режиме измерения мощности.
Блок ГПД-02.
Это наиболее сложная и ответственная часть настройки.
От тщательности ее выполнения зависит стабильность работы всего трансивера.
Настройку блока ГПД начинают с проверки работоспособности элементов расположенных
на печатной плате. Для этого на соответствующие клеммы разьемов Х2 и Х3 подаются
питающее и управляющие напряжения (см. схему). На вход делителя с ГСС подается
ВЧ сигнал частотой от 10 до 20 МГц с уровнем 1 — 3В, на выход подключают частотомер
(в данном случае он необходим как индикатор). Переключая соответственно диапазоны
от 1,9 до 28 проверяют работу делителя. Частотомер, в зависимости от включенного
диапазона, должен показывать значения частоты, поданного на вход делителя,
деленное на 2; 2; 1; 1; 4; 2; 2; 1; 1 (при порядке переключения диапазонов
1,9; 3,5; 7; … 28).
Чтобы уменьшить начальный выбег частоты при включении трансивера, необходимо,
чтобы ток через транзистор задающего генератора был не более 1,2 мА. Для этого
необходимо тщательно подбирать транзисторы КП303.
- разъем Х1 — установить перемычку 1-4;
- тумблер «ЦАПЧ» «дельта F » в положение «Выкл.»;
- переключатель диапазонов – «3,5» или «21» и изменением емкости
С1 устанавливают на выходе блока ГПД значение частоты = 12127 кГц; - переключатель диапазонов – «14» и изменением емкости С2 устанавливают
на выходе значение частоты = 5127 кГц; - переменный конденсатор плавно переводят в положение минимальной
емкости и наблюдают за показаниями частотомера, частота должна плавно без
срывов измениться до значения 5500 – 5530 кГц. Если были срывы или скачкообразные
изменения частоты проверьте переменный конденсатор на замыкание пластин.
Конечное значение частоты 5500 – 5530 кГц это означает что растяжка по всем
диапазонам правильная; - переменный конденсатор введен (емкость максимальная);
- переключатель диапазонов – «7» и изменением емкости С3 устанавливают
на выходе значение частоты = 15853 кГц; - переключатель диапазонов – «18» и изменением емкости С4 устанавливают
на выходе значение частоты = 9195 кГц; - переключатель диапазонов – «28» и изменением емкости С5 устанавливают
на выходе значение частоты = 19127 кГц; - переключатель диапазонов – «3,5» или «21» и изменением емкости
С1 корректируют на выходе блока ГПД значение частоты = 12127 кГц; - проверяют работу «Расстройки» частота должна меняться в пределах
10 кГц, а при переходе в режим «Передача» принимать исходное значение.
Усилитель мощности. Налаживание усилителя при нынешней дороговизне транзисторов
КТ920 начинают с проверки правильности монтажа, а потом уже аккуратного покаскадного
включения и проверке режимов работы транзисторов. Специального подбора выходных
транзисторов не требуется, однако желательно, чтобы они были из одной партии.
При использовании исправных радиоэлементов, и их номиналов указанных на принципиальной
схеме, усилитель начинает работать сразу и требуется только корректировка тока
покоя и АЧХ. Режимы работы каскадов УМ по постоянному току даны на принципиальной
схеме.
Список литературы
- Мясников Н.
Одноплатный универсальный тракт. Радио 1990 г.
№ 8, 9. - Ред Э.
Справочное пособие по высокочастотной схемотехнике.
Издательство «Мир» 1990 г. - Першин А.
Коротковолновый трансивер «Урал-84». – лучшие конструкции
31 и 32 выставок творчества радиолюбителей. – издательство ДОСААФ СССР
1989 г. - Першин А.
Коротковолновый трансивер «Урал-Д0,4». Радиодизайн. - Степанов Б. Г. , Лаповок Я. С. , Ляпин Г. Б. Л
юбительская
радиосвязь на КВ. – Справочник издательства «радио и связь» 1991 г. - Тарасов А.
Еще раз об «Урал-84М». – Радиолюбитель 1995 г.
№7 - Боровский В.
Справочник по схемотехнике для радиолюбителя.
– Издательство «техника» 1989 г. - Бунин С. Г., Яйленко Л. П.
Справочник радиолюбителя-коротковолновика.
— Издательство «Техника» 1984 г. - Гладков В.
Трансивер «НДК – 97» . Радио 2000 г. № 8, 9. - Трансивер «Контур – 116». Паспорт, ТО.
По вопросам приобретения наборов
для самостоятельного изготовления КВ трансивера
«Дружба-М» и его комплектующих на территории России и Рес. Беларусь обращаться
к Тележникову С.И. (RV3YF
): 241022, г. Брянск-22, А/Я
– 101. (E — mail: RV3YF (at) mail.ru
), по Украине
к Абрамову В.С. (UX5PS
).
61103, г. Харьков, А/Я – 452 (E — mail: UX5PS (at) ukr.net
).
Полный прайс-лист выпускаемых нами изделий для радиолюбителей можно получить
по адресу:
241022, г. Брянск-22, А/Я – 101 или по E — mail: RV3YF
(at) mail.ru
Вариант печатной платы КВ трансивера «Дружба-М»
При модернизации своего трансивера на основе ОУТ Мясникова решил применить
основную плату трансивера «Дружба-М». Но так как размер печатной платы ОУТ
Мясникова 150 х 150 мм. и соответственно в корпусе моего трансивера предусмотрено
место именно под этот размер, пришлось разработать вариант печатной платы «Дружба-М».
Может быть кому-то будет интересна эта информация. Файл печатки в формате Sprint
Layout 4.0 прилагается. Детали устанавливаются со стороны дорожек синего цвета.
Все генераторы и смесители со стороны установки деталей заключены в экраны
из луженой жести с крышками. Заштрихованные пятачки – выводы со стороны установки
деталей припаиваются к общей шине (условно не показана). Остальные отверстия
со стороны установки деталей зенкуются сверлом большего диаметра. Отдельно
прилагается файл для лазерно-утюжной технологии.
Чертежы в формате Sprint Layout:
Андрей RW9AV
, chgnet (at) chel.surnet.ru
Сегодня пойдет речь о трансивере «Радио-76″ а точней о его модернизации, с позволения автора схемы я не стану его так называть, так как от трансивера » Радио-76″ там мало чего осталось.
Дело в том что у меня был большой промежуток так сказать творческого кризиса, и я не занимался радио спортом, в связи с переездом из сельской местности в город, и у меня не было возможности установить антенну хотя-бы на один диапазон я отложил свое любимое дело на долгих 7 лет. Но мысли о моем любимом хобби не покидали меня, и я решил собрать себе трансивер, но возникла другая проблема о выборе схемы, и тут выбор упал на трансивер «Реверсивный тракт на биполярных транзисторах по мотивам Р-76» автор которой является Сергей Эдуардович US5MSQ http://us5msq.com.ua
P.S
По секрету))) На форуме Сергей Эдуардович активно отвечает на все вопросы которые возникнут в процессе сборки,за что нужно отдать должное, так как не все авторы своих «детище » так активно отвечают особенно на глупые вопросы. Проверенно лично
Ниже я скину текст всех вопрос и ответов автора схемы которые возникали у других радиолюбителей которые собирали данный трансивер. От себя я скажу, если собирать внимательно, вопросов у Вас не должно возникнуть, так как у меня все заработать сразу, не считая моих ошибок в монтаже.
Ниже будут вырезки из постов с форума где радиолюбители обсуждали данный трансивер. Так как нет полного описания данной схемы, буду поступать таким методом.
Характеристики:
- Общий уровень собственных шумов — порядка 35-45мВ
- Общий Кус со входа смесителя — примерно 340-350тыс.
- Приведенный ко входу уровень шума — примерно 0,12мкВ, а чувствительность со входа смесителя при с/шум=10дБ получилась порядка 0,4мкВ
АРУ начинает срабатывать при уровне порядка 4-5мкВ (S5-6), при этом реально держит сигнал минимум до 15мВ (+50дБ).
И так приступим к самой схеме.
В конце статьи будет архив со всеми схемами для скачивания в полном размере.
Рис.1 Схема основной платы с картой напряжений
Добавлю от себя, если соблюдать все напряжения которые указанны на схеме, вопросы по наладке сами по себе исчезнут.
Рис.2 Схема полосовых фильтров с аттенюатором и раскачивающим усилителем на VT1.
Рис.3 Схема ГПД.
Рис. 4 Схема ФНЧ и КСВ-метра.
Вырезка сообщений из форума
US5MSQ:
Что касается намоточных данных трансформаторов — возможно применение любых имеющихся у вас ферритовых колец диаметром 7-12 мм и проницаемостью 600-3000, важно обеспечить индуктивность для первого смесителя не менее 50мкГ (порядка 60-80) а для детектора/модулятора не менее 170 (). Просчитать конкретное кол-во витков для вашего колечка можно по стандартным формулам, удобно воспользоваться табличкой, разработанной Ю. Морозовым.Важно обеспечить идентичность обмоток в самом трансформаторе. Я делал так — отмерял линейкой три одинаковых проводника (16см для Тр1 и Тр2 и 24см для Тр3 и Тр4), зачищал и облуживал концы, спаяв одну сторону в виде иголочки (этой стороной в дальнейшем будем вести намотку), зажимал в тиски и скручивал руками до уровня примерно 3-х скруток на см. Намотку ведем равномерно укладывая витки до полного заполнения — на колечках 2000НН 7х4х2 (для Тр3 и Тр4 склеены по 2) получилось порядка 15-16 витков. Не забываем перед намоткой сгладить острые грани колечек наждаком или надфилем.
Ну и еще один важный момент, по расчету и изготовлению катушек связи. Их наматывают, как правило, поверх середины контурной, поверх края контурной ближе к заземленному концу или, если каркас секционный, в соседней с заземленным концом секции. В этих случаях для более точного отражения коэффициента связи (взаимоиндукции) вводим поправочный коэффициент — для 1-го случая порядка 1-1,05, второго — 1,1-1,2 и третьего -1,3-1,4. Таким образом, если мы намотаем катушку связи с числом витков 1/10 от контурной, реально это будет примерно соответствовать коэффициентам 1/10, 1/11 и 1/13.
US5MSQ:
катушки для ПДФ можно выполнять практически на любых имеющихся у вас каркасах, и результаты (основные параметры ПДФ) будут практически одинаковые при достаточно малых потерях, разумеется речь идет о правильно спроектированных, а таких из опубликованных основное большинство.Причина в том, что относительная ширина современных диапазонов (160,80,40м) достигает 9-10%, а это значит, что нагруженная добротность контуров будет порядка 8-10, а даже самые «левые» катушки имеют конструктивную добротность не менее 40-50, поэтому потери даже в трехконтурных ПДФ как правило не превышают3дБ.
Выбор нами трехконтурных ДПФ обусловлен исключительно желанием получить подавление зеркалки как можно большим, для примера на 80 м диапазоне при ПЧ 500кГц это порядка 38-40дБ (80-100раз), немного конечно, но двухконтурные здесь вообще бесполезны (не более 24-26дБ или всего -то 15-20 раз).
US5MSQ:
Настройка ДПФ. Если нет ГКЧ, то ДПФ можно настроить и ГСС (ВЧ генератор) и даже просто по максимуму шумов эфира. Если не уверены, что антенна (или ГСС) согласованная, т.е. имеет выходное сопротивление 50-75 ом, то можно на входе включить штатный аттенюатор -20дБ, что обеспечит согласованный режим по входу ПДФ при любом источнике сигнала. Настраиваем приемник на середину диапазона, подключаем к выходу УНЧ динамик(телефоны) и какой-нибудь индикатор выхода (осциллограф, вольтметр переменного напряжения и т.п.). Регулятор громкости на максимум. В процессе настройки во избежание влияния АРУ регулировкой выхода ГСС или штатной РРУ (при работе с антенной) поддерживаем выходное напряжение порядка 0,3-0,4В. Для получения правильной (оптимальной) АЧХ в этом ДПФ все контуры должны быть настроены в резонанс на середине диапазона. Методик настройки без ГКЧ описано много (в том числе и на этой ветке). Одна из самых простых состоит из двух шагов:Временно шунтируем резистором 150-220 ом катушку среднего контура и настраиваем первый и третий контура по максимуму сигнала в середине диапазона, убираем шунт
— для настройки в резонанс среднего контура, шунтируем такими же резисторами катушки перового и третьего контуров, убираем шунты.
Вот и все!
US5MSQ
: Много крови попил S-метр, в первоначальном варианте это был даже не показометр — из-за большой крутизны управления АРУ стрелка стояла практически неподвижно при изменении сигнала на 70дБ. В Р-76М2 пошли по пути некоторого снижения крутизны управления, но это не на много улучшило ситуацию. Я отказался от уменьшения крутизны, т.к. сейчас работа АРУ мне нравится — можно не переживать и не дергаться к регулятору громкости, даже если рядом включился сосед с «киловаттом».Было испытано несколько вариантов экспандеров, лучшие результаты (как по линейности, так и простоте схемы и регулировки) показала последняя схема (на Т5) -теперь выставляем только уровень S9(50мкВ) на середину шкалы, при этом шкала достаточна линейна до уровней +40дБ. В принципе немного отражаются и +50, +60дБ, но это практической ценности не представляет.
Показания этого простого S-метра никак не коррелируют с установками РРУ, что позволяет производить сравнительный отсчет уровней (наиболее часто востребованная функция) при любых установках усиления, правда точность будет невелика +- километр. Разумеется, что достаточно точный отсчет абсолютных уровней, как и сравнительный отсчет, будут возможны только при том усилении, при котором проводилась калибровка, в данном случае при Кус мах.
US5MSQ:
Для получения хорошей селективности контуров, особенно первого, и устойчивой работы УПЧ индуктивность катушки не может быть любой, тем более чрезмерно (в разы) большей от оптимальной (в нашем случае 100мкГн).
US5MSQ:
Рассматриваем последний вариант основной платы. В схеме применена электронная коммутация режимов RX/TX, для чего транзисторы Т11, Т13 включены на общий эмиттерный резистор R39. В режиме приема напряжение питания на микрофонный усилитель не подается, поэтому Т11 закрыт небольшим (порядка 0,28В) запирающим падением напряжения на R39, вызванным протеканием коллекторного тока Т13, величину которого выбираем по следующим соображениям.Входное сопротивление этого каскада, включенного по схеме с ОБ, равно Rвх[ом]=0.026/I[мА]. Для обеспечения согласования со смесителем/детектором требуемые 50 ом получаются при токе 0,5мА. Кстати, при этом получаются и малые собственные шумы предУНЧ, что тоже немаловажно. При этом напряжение на коллекторе будет порядка 4,7+-0,5В, а на эмиттере Т14 примерно на 0,7В меньше, соответственно 4+-0,5В. При необходимости поточнее подобрать коллекторный ток Т13 можно резистором R47
При переключении в режим ТХ, на микрофонный усилитель подается напряжение +9в TX SSB. Ток эмиттерного повторителя Т11 величиной порядка 9(+-1) мА, протекающий через общий R39, создает на нем падение напряжение 5(+-0,5)В, полностью запирающее Т13, отключая тем самым УНЧ. Естественно при этом напряжения на коллекторе Т13 и эмиттере Т14 будут близки к напряжению питания.
Но вернемся к микрофонному усилителю. При необходимости (большом отклонении) требуемый режим Т11 подбирается резистором R46.напряжение на коллекторе Т12 при этом будет порядка 6,2(+-0,6) В.
Резистор R40 выполняет двойную функцию — увеличивает выходное сопротивление эмиттерного повторителя до требуемых для нормального согласования модулятора 50-60 ом и ослабляет (делит) выходной сигнал МУО (максимальная амплитуда на выходе ограничителя порядка 0,25-0,28В) до уровня 0,15-0,18В, исключающего перегрузку модулятора при любых уровнях с микрофона и положениях движка R45.
US5MSQ:
Надо соблюдать определенные правила перед первым включением!Надо тщательно проверить монтаж на предмет ошибок!
Устанавливаем все регуляторы (РРУ,ГРОМКОСТИ, Уровень ТХ) на максимум, SA1 в положение SSB. Подав напряжение питания, желательно проконтролировать общий ток потребления — он не должен превышать 30мА. Далее проверяем режимы каскадов по постоянному току — на эмиттерах Т3, Т4, Т7, Т8 должно быть порядка +1…1,2В, эмиттере Т13 — порядка +0,26В (при необходимости требуемого добиваемся подбором R47).
Проверяем работу опорника — на правом выводе R50 должно быть переменное напряжение 0,7Вэфф (+-0,03В) частотой 500кГц. Если генерации нет, шунтируем кварц емкостью порядка 10-47нФ и сердечником L4 выставляем частоту генерации порядка 500кГц и убираем шунт — частота должна установиться точно 500кГц (+-50Гц). при сильном отличии величины напряжения, требуемого добиваемся подбором R58 и, возможно, С59. Если генерация не появилась и при шунтировании кварца, надо перебросить накрест выводы обмотки связи L4 и далее по приведенной выше методе.
Признаком нормальной работы детектора является заметное снижение шумов на выходе УНЧ при замыкании левого (по схеме) вывода резистора R50.
Настройку УПЧ тракта можно сделать традиционно с использованием ГСС (если он есть), но можно и своими, штатными, средствами. Для этого сначала настроим генератор CW — переключатель SA1 переводим в положение CW, замыкаем контакты ПЕДАЛЬ и КЛЮЧ. Подстройкой R11 устанавливаем на эмиттерах Т3, Т4, Т7, Т8 порядка +1…1,2В, т.е. пока, на время настройки, ставим усиление УПЧ в режиме ТХ на максимум. Подбором С34 (грубо) и триммером С39 (точно) добиваемся частоты генерации порядка 500,8-501кГц (точнее тональность подбираем под свой вкус (слух)при этом сигнал самоконтроля должен быть слышен в динамике). Уровень сигнала на эмиттере Т10 должен быть 0,7Вэфф+-0,1В -при необходимости подбираем R33. Подключаем осциллограф через высокоомный делитель или конденсатор 10-15пФ к катушки связи L1 и последовательной подстройкой сердечников катушек L2 (это резонанс контролируем по увеличению громкости самоконтроля), L1 и затем триммеров С22,С18 добиваемся максимальных показаний осциллографа. При этих регулировках резонанс должен быть четкий и не на пределе регулировочных элементов -если это не так надо будет поточнее подобрать емкости соответственно С35, С5,С25 и С16.
На этом первичная настройка закончена, можно размыкать контакты ПЕДАЛИ и КЛЮЧа и наслаждаться приемом
US5MSQ:
давайте рассмотрим настройку тракта передачи, она довольно проста благодаря примененным схемотехническим решениям.К выходу подключаем настроенный ПДФ (это важно, т.к. без ПДФ выходной сигнал смесителя представляет собой адскую смесь из остатков ГПД, основной и зеркальной составляющей), нагруженный на 50 Ом. Определяющим является требование получить максимальный уровень полезного сигнала и исключить перегрузку (обеспечить линейный режим) модулятора и смесителя. При напряжении ГПД (опорника) порядка 0,6-0,7 достаточная линейность сохраняется при уровне сигнала не более 200мВ, оптимально порядка 120-150мВ. Для защиты модулятора при любых уровнях с микрофона от перегрузки применен диодный ограничитель D6, D7, ограничивающих амплитуду на эмиттере Т11 уровнем порядка 0,25В, а с учетом R40 на модулятор поступает не более 150мВ. Триммером R45 выставляем требуемый уровень ограничения (или его отсутствия) для конкретного микрофона.
При настройке достаточно движок R45 переместить вверх по схеме, т.е. на максимум усиления и подать на вход модулирующий сигнал порядка 20-50мВ и частотой 1-2кГц (не критично). Подстройкой контуров ПЧ и ЭМФ добиваемся максимума. Оптимальный уровень усиления тракта передачи выставляем триммером R11, добиваясь на нагрузке напряжения порядка 50-60мВ — это обеспечивает оптимальную работу смесителя. Переключаемся в CW и подбором С40 добиваемся на выходе ПДФ порядка 70-80мВ. Вот и вся настройка.
US5MSQ: Что касается режимов работы РРУ/АРУ. Глубина регулировки зависит от того, насколько сильно мы сможет уменьшить ток коллектора транзисторов УПЧ (как минимум до 10-20 мкА), исключив при этом их полное запирание. Т.е. нижний уровень напряжения управления, поступающего на базы транзисторов, для получения максимальной эффективности РРУ/АРУ должен быть зафиксирован на оптимальной для конкретного типа транзисторов величине, за это отвечают диоды D1(РРУ) и D2(АРУ) Для диодов типа 1N4148 при указанных на схеме номиналах 0R1 и R2 это, как правило, обеспечивается. При необходимости режимы можно подстроить — например если происходит полное запирание транзисторов в режиме РРУ, значит маловато падение напряжение на D1 — его можно немного повысить увеличением тока через диод (например, подключив параллельно доп. резистор), если недостаточно, то заменой на более удачный диод.
Если РРУ работает нормально, то в режиме АРУ при необходимости глубину регулировки корректируют подбором R2.
Что касается ГПД, то я его не делал, точней собрал, но из-за размеров моего корпуса, я отказался от него и собрал синтезатор частоты.
Немного видео о работе трансивера, когда он еще был на стадии настройки.
Скачать архив с документацией печатные платы в формате LAY
Разработка UV7QAE.
Синтезатор для КВ (160м, 80м, 40м, 20м, 15м, 10м) трансивера с преобразованием «вниз».
Контроллер STM32F100C8T6B в корпусе LQFP48. Синтез на Si5351a. Экран цветной 1,8″ (ST7735), черно белый NOKIA 5510 (эконом вариант).
Энкодер решили не ставить на плату, это позволит применить энкодер любой по размерам так же разместить его в любом месте конструкции.
Можно отказаться вообще от энкодера так как можно управлять частотой кнопками INC и DEC.
Схема рассчитана на подключение оптического энкодера, так что если кто будет повторять ее с мех.энкодером поставьте RC фильтра по входам энкодера.
Печатная плата 85мм х 45мм в формате Sprint-Layout 6 под кнопки размером 6х6мм synthesizer_si5351_buttons_6x6M.lay
Для увеличения схемы, кликните левой клавишей мышки. Или просто скачать
Выход CLK0 — частота VFO.
Выход CLK1 — частота SSB BFO.
Выход CLK2 — частота CW BFO + CW TONE.
Можно установить реверс частот при передачи в «SYSTEM MENU» опция «TX REVERSE».
Опция «TX REVERSE» = ON,
| OUTPUT | RX | TX |
| CLK0 | VFO | SSB BFO |
| CLK1 | SSB BFO | VFO |
| CLK2 | CW BFO | CW BFO |
Кнопки.
Up, Dn — Вверх, вниз по диапазонам, меню.
Mode — Смена LSB, USB, CW в рабочем режиме, в меню для быстрого ввода частоты.
Menu — вход/выход в меню.
Выбор функций кнопок в «SYSTEM MENU» опция «BUTTON MODE».
VFO, Step — Переключение VFO A/B, Шаг перестройки частоты. В меню изменяет значения.
Или.
Inc(+), Dec(-) — перестройка по частоте в рабочем режиме. В меню изменяет значения.
Вход в «USER MENU» короткое нажатие кнопки Menu.
Вход в «SYSTEM MENU» нажатие и удержание кнопки Menu больше 1сек.
USER MENU.
SYSTEM MENU.
| 01.BUTTON MODE | VFO/Step or Frequency | Функции кнопок |
| 02.ENC. REVERSED | YES/NO | Реверс энкодера |
| 03.ADC PRESCALER | 4-12 | Входной делитель напряжения 4 — 12 |
| 04.TX REVERSE | ON/OFF | Реверс частот на выходах VFO и BFO при передаче. |
| 05.OUTPUT CURRENT | 2mA — 8mA | Регулировка выходного напряжения CLK0, CLK1, CLK2 установкой тока выходов. |
| 06.BANDWIDTH SSB | 1000Hz — 10 000Hz | Полоса пропускания фильтра SSB. |
| 07.BANDWIDTH CW | 100Hz — 1000Hz | Полоса пропускания фильтра CW. |
| 08.VFO MODE | FREQ+IF,FREQ,FREQx2,FREQx4 | CLK0=VFO+BFO, CLK0=VFO, CLK0=(VFOx2), CLK0=(VFOx4) |
| 09.FREQ. BFO LSB | 100kHz — 100mHz | Частота ПЧ НБП. |
| 10.FREQ. BFO USB | 100kHz — 100mHz | Частота ПЧ ВБП. |
| 11.FREQ. BFO CW | 100kHz — 100mHz | Частота ПЧ CW. |
| 12.FREQ. SI XTAL | 100kHz — 100mHz | Тактовая частота Si5351a (коррекция). |
| 13.BANDS CODE | YES/NO | Формировать на выводах двоичный код управления для дешифратор/мультиплексор. |
| 14.BINARY CODE | YES/NO | Двоичный код для дешифратора иначе код для мультиплексора FST3253. |
| 15.S-METER 1 | 0mV — 3300mV | Калибровка S Метра. |
| 16.S-METER 9 | 0mV — 3300mV | Калибровка S Метра. |
| 17.S-METER +60 | 0mV — 3300mV | Калибровка S Метра. |
| 18.RANGE 1-30 MHz | YES/NO | Сплошной диапазон 1 — 30 МГц. WARC 30М, 16М, 12М. |
| 19.BAND WARC | ON/OFF | Только в режиме RANGE 1-30MHz = YES |
| 20.BAND 160M | ON/OFF | Выбор работающих |
| 21.BAND 80M | ON/OFF | Выбор работающих диапазонов трансивера (приемника) |
| 22.BAND 40M | ON/OFF | Выбор работающих диапазонов трансивера (приемника) |
| 23.BAND 20M | ON/OFF | Выбор работающих диапазонов трансивера (приемника) |
| 24.BAND 15M | ON/OFF | Выбор работающих диапазонов трансивера (приемника) |
| 25.BAND 10M | ON/OFF | Выбор работающих диапазонов трансивера (приемника) |
| 26.LSB MODE | ON/OFF | |
| 27.USB MODE | ON/OFF | Выбор модуляции трансивера (приемника) |
| 28.CW MODE | ON/OFF | Выбор модуляции трансивера (приемника) |
| 29.LOW POWER OFF | ON/OFF | Авто выключение, сохранение текущих данных. |
| 30.LOW VOLTAGE | 5.0V — 14.0V | Порог напряжения авто выключения. |
| 31.STATUS RCC | RCC HSI/RCC HSE | Источники тактирования, Внутренний/Кварц. |
Для управления дешифратором/мультиплексором используются выводы BAND 160, BAND 80, BAND 40, BAND 20 (смотрим схему).
Управляющие выходы.
Pin BAND 160 = DATA1/A
Pin BAND 80 = DATA2/B
Pin BAND 40 = DATA4/C
Pin BAND 20 = DATA8/D
Двоичный код для дешифратора.
| BANDS | Pin BAND 160 | Pin BAND 80 | Pin BAND 40 | Pin BAND 20 |
| 01.BAND 160M | 0 | 0 | 0 | 0 |
| 02.BAND 80M | 1 | 0 | 0 | 0 |
| 03.BAND 40M | 0 | 1 | 0 | 0 |
| 04.BAND 30M | 1 | 1 | 0 | 0 |
| 05.BAND 20M | 0 | 0 | 1 | 0 |
| 06.BAND 16M | 1 | 0 | 1 | 0 |
| 07.BAND 15M | 0 | 1 | 1 | 0 |
| 08.BAND 12M | 1 | 1 | 1 | 0 |
| 09.BAND 10M | 0 | 0 | 0 | 1 |
Прошивка
Источник: https://ut5qbc.blogspot.com
Представляю Вашему вниманию усилитель мощности для КВ трансивера на полевых транзисторах IRF510.
При входной мощности порядка 1 ватта, на выходе легко получается 100-150 ватт.
сразу прошу извинения за качество схемы.
Усилитель двухкаскадный. Оба каскада выполнены на популярных и дешёвых ключевых мосфетах,что выгодно отличает данную конструкцию от многих других.Первый каскад — однотактный. Согласование по входу с источником сигнала 50 Ом достигнуто не самым лучшим, но простым способом — применением на входе резистора R4 номиналом 51 Ом. Нагрузкой каскада является первичная обмотка междукаскадного согласующего трансформатора. Каскад охвачен цепью отрицательной обратной связи для выравнивания частотной характеристики. L1, входящая в эту цепь, уменьшает ООС в области высших частот и тем самым поднимает усиление. Такую же цель преследует установка C1 параллельно резистору в истоке транзистора. Второй каскад — двухтактный. С целью минимизации гармоник применено раздельное смещение плеч каскада. Каждое плечо также охвачено цепью ООС. Нагрузка каскада — трансформатор Tr3, а согласование и переход на несимметричную нагрузку обеспечивает Tr2. Смещение каждого каскада и соответственно — ток покоя, выставляются раздельно при помощи подстроечных резисторов. Напряжение на эти резисторы подаётся через ключ PTT на транзисторе Т6. Переключение на TX происходит при замыкании точки PTT на землю. Напряжение смещения стабилизировано на уровне 5в интегральным стабилизатором. В целом очень несложная схема с хорошими эксплуатационными характеристиками.
Теперь о деталях. Все транзисторы усилителя — IRF510. Можно применить и другие, но с ними можно ожидать увеличения завала усиления в области частот выше 20Мгц, так как входная и проходная ёмкости транзисторов IRF-510 наиболее низкие из всей линейки ключевых мосфетов. Если удастся найти транзисторы MS-1307, то можно рассчитывать на значительное улучшение работы усилителя в области высших частот. Но вот дорогие они… Индуктивность дросселей Др1 и Др2 некритична — они намотаны на кольцах из феррита 1000НН проводом 0.8 в один слой до заполнения. Всё конденсаторы — smd. Конденсаторы С5,С6 и особенно — С14, С15 должны иметь достаточную реактивную мощность. При необходимости можно применить несколько конденсаторов,включённых в параллель. Для обеспечения качественной работы усилителя необходимо особое внимание уделить изготовлению трансформаторов. Тr3 намотан на кольце из феррита 600НН внешним диаметром 22мм и содержит 2 обмотки по 7 витков. Наматывается в два провода, которые слегка скручиваются. Провод — ПЭЛ-2 0.9.
Тr1 и Tr2 — выполнены по классической конструкции одновиткового ШПТ (aka «бинокль»). Tr1 выполнен на 10 кольцах (2 столба по 5) из феррита 1000НН диаметром 12мм. Обмотки выполнены толстым проводом МГТФ. Первая содержит 5 витков,вторая — 2 витка. Хорошие результаты даёт выполнение обмоток из нескольких включенных в параллель проводов меньшего сечения. Tr2 выполнен с использованием ферритовых трубочек,снятых с сигнальных шнуров мониторов. Внутрь их отверстий плотно вставлены медные трубки,которые и образуют один виток — первичную обмотку. Внутри намотана вторичная обмотка, которая содержит 4 витка и выполнена проводом МГТФ. (7 проводов в параллель). В данной схеме отсутствуют элементы защиты выходного каскада от высокого КСВ, кроме встроенных конструктивных диодов, которые эффективно защищают транзисторы от «мгновенных» перенапряжений на стоках. Защитой от КСВ занимается отдельный узел, построенный на базе КСВ-метра и снижающий питающее напряжение при росте КСВ выше определённого предела. Эта схема — тема отдельной статьи. Резисторы R1-R4,R7-R9,R17,R10,R11 — типа МЛТ-1.R6 — МЛТ-2. R13,R12 — МЛТ-0.5. Остальные — smd 0.25 вт.
Немного о конструктивен:
Доброе время суток! В данной статье буду добавлять частями видео обзора сборки трансивера 60-х годов. Владимир Семяшкин
провел огромную работу по конструированию и подробному видео отчете, сборки трансивера 60-х годов.
Что само больше меня поразила, так это качество сборки, и размещению всех узлов в корпусе.
Часть №1
Часть №2
Часть №3
Часть №4
Часть №5
Часть №6
Часть №7
Часть №8
Часть №9
Часть №10
Все потому что это был мой первый трансивер который заработал при первом включение, но потом по обстоятельствам мне пришлось переехать в город и тут уже не было возможности развернуть антенну на 160м. Ну и еще как-то 160 метровый диапазон опустел все начали подыматься выше по частоте. Я уже публиковал данную схему у себя на сайте. А тут речь пойдет о доработках.
Недостатки замеченные при повторении трансивера:
- Применение довольно дорогого полевого транзистора в выходном каскаде.
- Отсутствие системы АРУ
- Плохое подавление несущей (приходится подбирать микросхемы)
- Большая задержка при переходе с передачи на прием
- Отсутствие Sметра.
- Использование в контурах полосовых фильтров чашек СБ
- Отсутствие тонального генератора.
Выходной каскад
При повторении трансивера в первую очередь был применен выходной каскад, на широкодоступных транзисторах позволяющий получить выходную мощность порядка 15 ват. При подводимой мощности около 30 ват. Использование транзистора КТ 805А обеспечивает высокую надежность каскада, поскольку напряжение коллектор эмиттер этого транзистора составляет порядка 160 вольт, что позволяет выдерживать при работе обрыв нагрузки, а так же не слишком высокая граничная частота усиления благоприятно сказывается на устойчивости выходного каскада к самовозбуждению. При использовании транзистора КТ805АМ мощность придется несколько понизить.
Транзистор выходного каскада закреплен на задней дюралевой панели корпуса через слюдяную прокладку, транзистор предварительного каскада закреплен непосредственно на шасси, поскольку коллектор заземлен. В процессе испытаний и эксплуатации трансивер работал без согласующего устройства на различные куски провода произвольной длины, вообще без нагрузки, на лампу накаливания 220В 100 ват и выхода транзисторов из строя не наблюдалось.
Схема выходного каскада приведена на рис.1
Дроссель (номинал не указанный на схеме) намотан проводом пэл 0,5-0,7 мм (на ферритовом кольце или на куске феррита число витков 20-25 не критично). Использование транзисторов разной проводимости позволило у простить схему.
Тональный генератор, усилитель АРУ, S-метр и индикатор тока антенны.
Следующее неудобство отсутствие тонального генератора при настройке и отсутствие АРУ при приеме станций привожу схему данного блока (рис.2)
В качестве тонального генератора и усилителя Ару используется схема взятая из трансивера UW3DI- II (легко повторяется и прилично работает. Монтаж этого блока и усилителя мощности производился на пятачках и зависел от места расположения на шасси поскольку аппараты были все маленькие и конструкция шасси сильно отличалась. Прибор показывает силу сигналов в режиме приема и ток в антенне в режиме передачи (при подключении согласующего устройства добиваемся максимума)
Вход усилителя АРУ подключен к выходу микросхемы УНЧ и для того чтобы ручная регулировка УНЧ не влияла на показания S метра, регулятор установлен после усилителя НЧ перед телефонами.
На рис.3 привожу доработанную схему основной платы.
Чертежи доработанных печатных плат приведены на рис. 4
Выход 14 основной платы подключен через контакты педали (тумблер прием передача) и при передаче заземляется.
Плохое подавление несущего сигнала при передаче.
При повторении трансивера наблюдалось плохое подавление несущего сигнала. Причина плохого подавления скрывается в высокой чувствительности микросхем смесителей, что приводит к наводкам и прямому попаданию сигнала гетеродинов, как через емкости монтажа, так и через емкости контактов реле коммутации гетеродинов. Для устранения необходимо ввести дополнительные резисторы, шунтирующие обмотки трансформаторов смесителей основной платы номинал резисторов должен быть одинаковым для обоих смесителей от 100 до 200 ом, что полностью устраняло этот недостаток, при этом обратите внимание на одинаковость ферритовых колец. Желательно брать эти кольца из одного и того же источника (можно использовать чашки от ПЧ контуров транзисторного приемника при этом они должны быть из одного приемника, донышки сточить на наждачном камне, оставить только «юбочки»). Трансформаторы мотаются двумя скрученными между собой проводами марки ПЭЛ (3-5 скруток на 1см) перед намоткой кольцо произолировать фторопластовой или целлофановой лентой. Также эти резисторы являются нагрузкой для обоих гетеродинов и позволяют снизить напряжение на входе смесителя до приемлемого значения. Напряжение 500кГц на балансном модуляторе должно иметь уровень 50-100мВ (подбирается резистором R7), напряжение ГПД 100-150мВ(подбирается изменением номинала конденсатора С54 платы ГПД как правило в сторону уменьшения). При изготовлении желательно установить панельки под микросхемы К174ПС1 поскольку очень часто при покупке попадаются бракованные микросхемы и вам возможно придется подобрать их.
Если балансный модулятор при передаче вообще не балансируется, замените микросхему. Также для более плавной балансировки можно балансировочный резистор составить из 3х резисторов, как правило, внесение этих изменений оказывается вполне достаточно.
Большая задержка при переходе с передачи на прием.
Вызвана медленным разрядом электролитического конденсатора С39 микросхемы УНЧ который при передаче заряжается через резистор R17 и диод до напряжения + 12В, запирающего микросхему УНЧ. Устраняется установкой дополнительного резистора со 2й ножки микросхемы на массу (10*к) что позволит более быстро разряжать конденсатор и переходить на прием.
Часто возбуждается предварительный усилитель выходного каскада.
Причина транзистор КТ603 и дроссель в цепи коллектора. Для устранения замените этот транзистор на КТ 3102 а дроссель резистором 100-150ом.
Довольно большой уровень переменного фона при приеме станций.
Устраняется установкой дополнительных электролитических конденсаторов и дополнительного резистора в цепи питания микрофона.
Использование дефицитных 12в реле на основной плате при наличии напряжения +33в
Применяются более доступные реле на напряжение питания 24-27В, они запитываются от источника питания 33В, через дополнительный резистор 30-500 ом подбирается так, чтобы напряжение на обмотках реле в режиме передачи было равно номинальному напряжению реле.
Использование в контурах полосовых фильтров чашек СБ.
При изготовлении нескольких трансиверов использовались контура на секционированных каркасах от СВ или ДВ контуров транзисторных приемников. Контура были установлены на основную плату их не обязательно экранировать. Обмотка контура равномерно распределена по секциям каркаса, вместо отвода используется дополнительная обмотка связи, (намотана в секцию с заземленным выводом) что позволяет более точно подобрать связь приемного тракта с антенной. Катушки L2 и L3 по 50 витков катушки связи L1* и L4 по 8-10 витков провод ПЭЛ 0,25
Если вы хочите собрать свой первый трансивер! тогда эта схема для Вас мой первый трансивер был .
Основой этого трансивера послужила микросхема SA612. Узлы примененные в трансивере взяты от других аппаратов, так что нового и оригинального здесь ничего нет.
Кликние для увиличения
Для приема и передачи используется принцип «Радио-76» «ТОРС-160» , что сократило количество микросхем. Естественно, каких либо сверх параметров ожидать не приходиться, но «оно» работает, что вполне хватит для начала.
Телеграфная часть взята от трансивера»UT2FW», УНЧ от YES-97, идея АРУ по ПЧ у RW4HDK, да и другие узлы взяты из разных схем как простые и понятные в повторении. Схему самого АРУ можно взять от этих трансиверов.
ОЭП-13 в открытом состоянии имеет сопротивление около 100 ом и на чувствительность практически не влияет (применяют же переменные резисторы в роли аттенюаторов). Можно обойтись по УНЧ одной LM386, но при работе на динамик «маловато будет». Кварцевый фильтр -стандартный 6-ти резонаторный, на 9 мегагерц. В принципе, если трансивер нужен только для SSB, телеграфный гетеродин можно использовать как опорник.
Файл печатной платы в Lay
Принципиальная схема не сложного самодельного трансивера КВ диапазона из широкодоступных деталей.
Схема основного блока
Рис. 1. Принципиальная схема основного блока трансивера РОСА.
Имея в своем распоряжении готовый синтезатор частоты, решил его куда нибудь пристроить, выбор пал на данную схему.
Замечания и исправления
При сборке сразу же обнаружились множественные ошибки на рисунке монтажа деталей сверху. На обозначения на этом рисунке можно не ориентироваться, чтобы не путаться.
Рис. 2. Печатная плата основного блока (вид со стороны деталей).
Монтажная плата со стороны дорожек выполнена почти без ошибок. Обратите внимание: разводка
под транзистор КП903 — неправильная, его нужно развернуть на 360 градусов.
Рис. 3. Печатная плата основного блока трансивера РОСА.
При сборке смотрел на схему, потом на плату и вставлял нужную деталь,так не ошибешься. Простота схемы позволяет без особых заморочек набить плату за день, не спеша.
Если будете использовать электретный микрофон,то из микрофонного усилителя нужно исключить компоненты
С33, С29, C25. Все остальное по схеме — без замечаний.
Детали трансивера
Теперь несколько слов о деталях. В качестве дросселей L2-L5 использовал фабричные серии ДПМ. Первоначально, в первом давно собранном таком же трансивере, в качестве дросселей использовал
ферритовые кольца со следующими размерами:
- внешний диаметр 7мм,
- внутренний 4мм,
- высота 2мм.
На эти ферритовые кольца наматывал 30 витков проводом 0,2мм, лучше всего в шелковой изоляции,
но у меня обычным ПЭВ намотано.
Трансформаторы (кроме Т5) намотаны на кольцах тех же размеров, скрученными вместе тремя и двумя проводами — 12 витков проводом 0,12мм.
В качестве Т5 использовал контур от китайского радиоприемника. Желательно найти контур размерами побольше. Обмотки имеют 12 и 4 витка проводом 0,12мм.
Схема усилителя мощности
Схема оконечного усилителя составлена из двух, не помню каких, схем. Фотография готового усилителя показана на фото.
Рис. 4. Принципиальная схема усилителя мощности для трансивера. (Оригинал фото автора — 200КБ).
Начальный ток покоя оконечных транзисторов устанавливаем в 160ма. Если все собрано правильно то работает сразу без дополнительной наладки.
Рис. 5. Фото готовой платы усилителя мощности (В большом размере — 300КБ).
Ферритовые кольца брал от компьютерного блока питания. К сожалению, нужных размеров ферритовых не нашлось — пришлось использовать эти. Как оказалось с ними тоже работает усилитель вполне удовлетворительно.
Цвет колец — желтый. Грубые измерения мощности этого ШПУ показали:
- около 20 Ватт на диапазонах 80, 40 метров;
- около 10 Ватт на 20-ти метровом.
Ничего не поделать, завал АЧХ из-за колец. На другие диапазоны не проверял. Выходной трансформатор Т4 намотан проводом 0,7мм, в количестве 12-ти витков. Трансформатор Т3 — тоже самое, а вот Т1 намотан на кольце 7х4х2 — 12 витков скрученным вместе проводом 0,2мм.
Полосовые фильтры
Полосовые фильтры взяты от трансивера дружба, смотреть фото.
Рис. 6. Полосовые фильтры трансивера.
В качестве телеграфного опорника использовал схемку из трансивера Мясникова — «одноплатный универсальный тракт».
Рис. 7. Принципиальная схема полосовых фильтров.
Синтезатор частоты
Также прикладываю схему синтезатора частоты. Прошивки на него не имею, поскольку достался уже готовый.
Рис. 8. Схема синтезатора частоты (увеличенный рисунок — 160КБ).
Трансивер в сборе
Ну и на остальных фото — то что получилось и как собиралось. Чтобы посмотреть фото в полном размере — кликните по нему.
Рис. 9. Конструкция трансивера в корпусе от DVD (фото 1).
Рис. 10. Конструкция трансивера в корпусе от DVD (фото 2).
Рис. 11. Конструкция трансивера в корпусе от DVD (фото 3).
Рис. 12. Фото готового трансивера в сборе.
Еще два слова по самому трансиверу: не смотря на свою простоту, он имеет очень даже неплохие параметры, на мой взгляд. Работать на нем комфортно.
По всем остальным вопросам пишите на почту dimka.kyznecovrambler.ru
Ламповый трансивер — это устройство, которые предназначено для передачи сигналов определенной частоты. Как правило, он используется в качестве приемника. Основным элементом трансивера принято считать трансформатор, который соединяется с катушкой индуктивности. Особенность ламповых модификаций заключается в стабильности передачи низкочастотного сигнала.
Дополнительно они отличаются наличием мощных конденсаторов и резисторов. Контроллеры в устройстве устанавливаются самые разнообразные. Для устранения различных помех в системе применяются электромеханические фильтры. На сегодняшний день многие заинтересованы в установке маломощных трансиверов на 50 Вт.
Трансиверы короткой волны (КВ)
Чтобы сделать трансивер КВ своими руками, необходимо использовать трансформатор малой мощности. Дополнительно следует позаботиться об усилителях. Как правило, в этом случае проходимость сигнала значительно увеличится. Чтобы была возможность бороться с помехами, в устройстве устанавливают стабилитроны. Используются чаще всего трансиверы данного типа в телефонных станциях. Некоторые делают КВ трансивер своими руками (ламповый), используя катушку индуктивности, которая должна выдерживать сопротивление максимум 9 Ом. Проверяется прибор всегда по первой фазе. В данном случае контакты необходимо выставить в верхнее положение.
Антенна и блок для трансивера КВ
Антенна для трансивера своими руками делается с применением различных проводников. Дополнительно требуется пара диодов. Пропускная способность антенны проверяется на маломощном передатчике. Еще для устройства требуется такой элемент, как геркон. Он необходим для передачи сигнала на внешнюю обмотку катушки индуктивности.
Устройства ультракороткой волны (УКВ)
Сделать УКВ-трансивер своими руками довольно сложно. В данном случае проблема заключается в поиске нужной катушки индуктивности. Работать она обязана на Конденсаторы лучше всего использовать различной емкости. Для смены фазы применяются только контроллеры. Использование многоканальной модификации для трансиверов не целесообразно. Дроссели в системе необходимы с высокой частотой, а для увеличения точности устройства применяются стабилитроны. Устанавливаются они в трансиверах только за трансформатором. Чтобы транзисторы не перегорали, некоторые специалисты советуют припаивать электромеханические фильтры.
Модели трансиверов длинной волны (ДВ)
Сделать длинноволновые ламповые трансиверы своими руками можно только с участием мощных трансформаторов. Контроллер в этом случае должен быть рассчитан на шесть каналов. Смена фазы приемника осуществляется через модулятор, который работает на частоте 50 Гц. Чтобы минимизировать помехи на линии, фильтры используются самые разнообразные. Повысить проводимость сигнала у некоторых получается за счет использования усилителей. Однако в такой ситуации следует позаботиться о наличии емкостных конденсаторов. Транзисторы в системе важно устанавливать за трансформатором. Все это позволит повысить точность устройства.
Особенности устройств средней волны (СВ)
Сделать средневолновые ламповые трансиверы своими руками самостоятельно довольно сложно. Работают указанные приборы на светодиодных индикаторах. Лампочки в системе устанавливаются попарно. Катоды в данном случае важно закреплять непосредственно через конденсаторы. Решить проблему с повышением полярности можно за счет применения дополнительной пары резисторов на выходе.
Для замыкания цепи используется реле. Антенна к микросхеме всегда крепится через катод, а мощность устройства определяется через напряжение в трансформаторе. Встретить чаще всего трансиверы данного типа можно на самолетах. Там управление осуществляется через панель или дистанционно.
Антенна и блок для трансивера СВ
Сделать антенну для трансивера данного типа можно, используя обычную катушку. Внешняя обмотка ее должна соединяться с усилителем на выходе. Проводники в данном случае необходимо припаивать к диоду. Приобрести его в магазине не составит особого труда.
Чтобы сделать блок для трансивера данного типа, используется реле, а также генератор на 50 В. Транзисторы в системе применяются только полевые. Дроссель в системе необходим для соединения с контуром. Проходные конденсаторы в блоках данного типа используются очень редко.
Модификация трансивера УКВ-1
Сделать данный трансивер своими руками на лампах можно с применением трансформатора на 60 В. Светодиоды в схеме задействуются с целью распознавания фазы. Модуляторы в устройстве устанавливаются самые разнообразные. трансивером выдерживается за счет мощного усилителя. В конечном счете сопротивление трансивером обязано восприниматься до 80 Ом.
Чтобы устройство успешно прошло калибровку, важно очень точно настроить положение всех транзисторов. Как правило, замыкающие элементы ставятся в верхнее положение. В данном случае тепловые потери будут минимальными. В последнюю очередь накручивается катушка. Диоды на ключах в системе проверяются перед включением обязательно. Если соединение их будет плохим, то рабочая температура резко может повыситься от 40 до 80 градусов.
Как сделать трансивер УКВ-2?
Чтобы правильно сложить трансивер своими руками, трансформатор необходимо взять на 60 В. Предельную нагрузку он обязан выдерживать на уровне 5 А. Для повышения чувствительности устройства используются только качественные резисторы. Емкость одного конденсатора обязана равняться как минимум 5 пФ. Калибруется устройство в конечном счете через первую фазу. При этом замыкающий механизм сначала выставляется в верхнее положение.
Включать блок питания необходимо, наблюдая за системой индикации. Если предельная частота будет превышать 60 Гц, значит, происходит снижение номинального напряжения. Проводимость сигнала в данном случае можно повысить за счет электромагнитного усилителя. Устанавливается он, как правило, рядом с трансформатором.
Модели КВ с медленной разверткой
Сложить трансивер КВ своими руками не представляет никакой сложности. В первую очередь следует подобрать необходимый трансформатор. Как правило, используются импортные модификации, которые способны выдерживать максимальную нагрузку до 4 А. В этом случае конденсаторы подбираются, исходя из показателя чувствительности устройства. в трансиверах встречаются довольно часто. Однако они не лишены недостатков. Главным образом они связаны с большой погрешностью на выходе.
Происходит это из-за повышения рабочей температуры на внешней обмотке. Чтобы решить эту проблему, транзисторы можно использовать с маркировкой ЛМ4. Показатель проводимости у них довольно хороший. Модуляторы для трансиверов данного типа подходят только на две частоты. Соединение ламп происходит стандартно через дроссель. Чтобы добиться быстрой смены фазы, усилители в системе необходимы только в начале цепи. Для улучшения производительности приемника, антенна подсоединяется через катод.
Многоканальная модификация трансивера
Сделать многоканальный трансивер своими руками можно только при участии высоковольтного трансформатора. Предельную нагрузку он обязан выдерживать до 9 А. В этом случае конденсаторы используются только с емкостью свыше 8 пФ. Повысить чувствительность устройства до 80 кВ практически невозможно, это следует учитывать. Модуляторы в системе применяются на пять каналов. Для смены фазы используются микросхемы класса ППР.
Трансивер СДР прямого преобразования
Чтобы сложить СДР трансивер своими руками, важно использовать конденсаторы с емкостью свыше 6 пФ. Во многом это связано с высокой чувствительностью устройства. Дополнительно указанные конденсаторы помогут при отрицательной полярности в системе.
Для хорошей проводимости сигнала требуются трансформаторы как минимум на 40 В. При этом нагрузку они должны выдерживать около 6 В. Микросхемы, как правило, рассчитаны на четыре фазы. Проверка трансивера начинается сразу с предельной частоты в 4 Гц. Чтобы справляться с электромагнитными помехами, резисторы в устройстве используются полевого типа. Двухсторонние фильтры в трансиверах встречаются довольно редко. Максимальное напряжение на второй фазе передатчик обязан выдерживать на уровне 30 В.
Для повышения чувствительности устройства применяются переменные усилители. Работают они в трансиверах на пару с резисторами. Для преодоления задействуются стабилизаторы. В цепи анода лампы устанавливаются последовательно через дроссель. В конечном счете в устройстве проверяется замыкающий механизм и система индикации. Делается это по каждой фазе отдельно.
Модели трансиверов с лампами Л2
Собирается простой трансивер своими руками с применением трансформатора на 65 В. Модели с указанными лампами отличаются тем, что проработать способны много лет. Параметр рабочей температуры у них в среднем колеблется в районе 40 градусов. Дополнительно следует учитывать, что соединяться с однофазными микросхемами они не способны. Модулятор в данном случае лучше устанавливать на три канала. Благодаря этому показатель рассеивания будет минимальным.
Дополнительно можно избавиться от проблем с отрицательной полярностью. Конденсаторы для таких трансиверов применяются самые разнообразные. Однако в данной ситуации многое зависит от предельной мощности блока питания. Если рабочий ток на первой фазе превышает 3 А, то минимальный объем конденсатора должен составлять 9 пФ. В результате можно будет рассчитывать на стабильную работу передатчика.
Трансиверы на резисторах МС2
Для того чтобы правильно сложить трансивер своими руками с такими резисторами, важно подобрать хороший стабилизатор. Устанавливается он в устройстве рядом с трансформатором. Резисторы данного типа способны выдерживать максимальную нагрузку около 6 А.
По сравнению с другими трансиверами это довольно много. Однако расплатой за это является повышенная чувствительность устройства. Как следствие, модель способна давать сбои при резком повышении напряжения на трансформатор. Чтобы минимизировать тепловые потери, в устройстве задействуется целая система фильтров. Располагаться они должны перед трансформатором, чтобы сопротивление в конечном счете не превышало 6 Ом. В таком случае показатель рассеивания будет незначительным.
Устройство однополосной модуляции
Собирается трансивер своими руками (схема показана ниже) из трансформатора на 45 В. Модели данного типа чаще всего можно встретить на телефонных станциях. Однополосные модуляторы по своей структуре являются довольно простыми. Переключение по фазе в данном случае осуществляется напрямую через смену положения резистора.
Предельное сопротивление при этом резко не снижается. В результате чувствительность прибора всегда остается в норме. Трансформаторы для таких модуляторов подходят с мощностью не более 50 В. Использовать полевые конденсаторы в системе специалистами не рекомендуется. Гораздо лучше, с точки зрения экспертов, воспользоваться обычными аналогами. Калибровка трансивера осуществляется только на последней фазе.
Модель трансиверов на усилителе РР20
Сделать трансивер своими руками на усилителе данного типа можно с использованием полевых транзисторов. Сигналы передатчик в этом случае будет передавать только коротковолновые. Антенна у таких трансиверов подсоединяется всегда через дроссель. трансформаторы обязаны выдерживать на уровне 55 В. Для хорошей стабилизации тока применяются низкочастотные катушки индуктивности. Для работы с модуляторами они подходят идеально.
Микросхему для трансивера лучше всего подбирать на три фазы. С вышеуказанным усилителем он эксплуатируется хорошо. Проблемы с чувствительностью у аппарата возникают довольно редко. Недостатком данных трансиверов можно смело назвать низкий коэффициент рассеивания.
Трансиверы с антеннами несимметричного питания
Трансиверы данного типа на сегодняшний день встречаются довольно редко. Связано это в большей степени с низкой частотой выходного сигнала. В результате отрицательное сопротивление у них порой достигает 6 Ом. В свою очередь предельная нагрузка на резистор оказывается в районе 4 А.
Чтобы решить проблему с отрицательной полярностью, применяются специальные переключатели. Таким образом, смена фазы происходит очень быстро. Настроить эти приборы можно даже на дистанционное управление. Вышеуказанная антенна на реле устанавливается с маркировкой К9. Дополнительно в трансивере должна быть хорошо продумана система индуктивности.
В некоторых случаях устройство выпускается с дисплеем. Высокочастотные контуры в трансиверах также являются не редкостью. Проблемы с колебаниями в цепи решаются за счет стабилизатора. Устанавливается он в устройстве всегда над трансформатором. Находиться они друг от друга при этом обязаны на безопасном расстоянии. Рабочая температура прибора должна быть в районе 45 градусов.
В противном случае неизбежен перегрев конденсаторов. В конечном счете это приведет к неминуемой их порче. Учитывая все вышесказанное, корпус для трансивера должен хорошо вентилироваться воздухом. Лампы к микросхеме стандартно крепятся через дроссель. В свою очередь реле модулятора должно соединяться с внешней обмоткой.
Возникло как-то желание сделать SDR трансивер. И начались поиски информации и схем по трансиверам SDR . Как оказалось законченных трансиверов практически нет,за исключением различных вариантов SDR-1000. Но для многих этот трансивер и дорог и сложен. Публиковались также различные варианты основных плат,синтезаторы и т.д. ,т.е. отдельные функциональные узлы. Очень много сделал в области развития и популяризации простой SDR техники Tasa YU1LM , который так же сделал законченный трансивер “AVALA” , и можно рекомендовать его конструкции для начинающих в этой области и желающих попробовать,что такое SDR с минимальными затратами.
В конце концов решил сделать свой,максимально простой и в то же время качественный SDR трансивер.При разработке использовались материалы YU1LM и другие публикации. Смеситель было решено сделать на 74HC4051 — делал когда-то приемник прямого преобразования Сергея
US5MSQ ,со смесителем на этой микросхеме. А применение 74HC4051 в трансивере позволяет сделать очень простой смеситель — общий и для приемного и для передающего тракта. Качество работы этого смесителя вполне устраивает. Подробно всю историю разработки трансивера можно прочитать на
форуме СКР (краснодарский сайт). И если Вы намерены сделать этот или любой другой простой SDR трансивер,то очень рекомендую почитать форум — там подробно расписан весь мой путь от идеи сделать трансивер до законченной и работающей конструкции и много другой полезной информации,которую просто не реально вместить в эту статью.
Трансивер построен по схеме прямого преобразования с рабочей частоты на звуковую частоту для обработки сигнала звуковой картой компьютера….Поэтому многое,что написано о технике прямого преобразования относится и к SDR. В частности необходимость подавления нерабочей боковой полосы (в SDR зеркальный канал) фазовым методом.
Решено было сделать простой одноплатный однодиапазонный трансивер,с кварцевым генератором на основную частоту и QRP мощностью, т.е. полностью законченный аппарат.Диапазон выбрал 14 МГц,как наиболее интересный для меня. При желании не составит труда сделать трансивер на любой другой НЧ диапазон. На частотах выше 14 МГц трансивер не проверялся,а более низких частотах должен работать хорошо. Получившийся в итоге трансивер имеет следующие параметры:
- Диапазон рабочих частот 14.140 — 14.230 МГц. (При использовании кварцевого резонатора на частоту 14.185 МГц и звуковой карты с частотой дискретизации 96 кГц)
- Чувствительность около 1 мкВ и сильно зависит от качества звуковой карты.
- Динамический диапазон по интермодуляции больше 90 дБ — точней нечем было измерить.
- Подавление несущей на передачу больше 40 дБ (у меня получалось 45 — 60 дБ) и зависит от конкретного экземпляра 74HC4051 ,а также от качества настройки.
- Подавление зеркального канала больше 60 дБ при программой коррекции.
- Выходная мощность около 5 Вт.
Понятно,что для SDR трансивера необходима управляющая программа,и мой выбор пал на программу M0KGK из-за возможности программой коррекции амплитуды и фазы во всем рабочем диапазоне звуковой карты и запоминания калибровочных точек. Это очень важно.Это свойство программы позволяет очень хорошо подавить зеркальный канал. Из-за отсутствия возможности запоминания в программе калибровок на нескольких частотах звуковой карты от ее использования отказался — эта программа прекрасно работает с SDR трансиверами со встроенными синтезаторами частоты,где перестройка по частоте идет именно синтезатором,а не частотой звуковой карты.
Принципиальная схема проста и описывать принцип работы не буду. Это можно почитать у Tasa YU1LM , правда на английском языке. Ошибок в печатной плате не обнаружено. Для удобства пайки подписал номиналы элементов на рисунке печатной платы,а не порядковые номера элементов.
Трансивер в настройке практически не нуждается,и при правильном монтаже начинает работать сразу.При правильных конечно настройках программы M0KGK .Эти данные также можно прочитать на форуме .
Понятно,что у многих возникнут трудности с приобретением кварцевого резонатора. Поэтому в случае его отсутствия или же из-за желания иметь весь диапазон 20 м,можно просто использовать внешний ГПД или синтезатор на рабочую частоту,сигнал с которых нужно подавать на 1-й вывод 74HC04 через разделительный конденсатор 10нФ. Конденсаторы С63 и С64 не ставить.
Работать на этом трансивере очень приятно и удобно. Все управление компьютерной мышкой. Виден весь спектр в полосе 96 кГц,и простым указанием или «перетягиванием» фильтра программы мгновенно перестраиваемся на интересующую станцию.Очень оперативно и наглядно. После работы на этом трансивере, работая на обычном уже чего-то не хватает — зрительной информации об обстановке на диапазоне.
Сергей 4Z5KY
Простой трансивер на диапазон 160 метров
Начинающий радиолюбитель, не имеющий опыта и желающий построить КВ трансивер своими руками, сталкивается с проблемой выбора простой и надёжной конструкции.
Обычно это трансивер прямого преобразования Полякова, различные варианты «радио — 76» или трансивер Погосова . Изобилие намоточных узлов на кольцевых и броневых ферритовых сердечниках
часто становится непреодолимой преградой для начинающего. А сборка такого простого трансивера Погосова может превратиться в бесплодные поиски такого «раритета» как 6П15П. Это было проверено на
собственном опыте. В конце концов, из десятка добытых ламп работоспособными оказались только две. С одной из них выходная мощность передатчика составила 0,8 ватта, со второй 1,5 ватта (измерялась
ваттметром М3–3А).
Тогда появилась мысль попробовать собрать на базе трансивера Погосова полностью транзисторный вариант из пары старых транзисторных радиоприёмников и катушечного магнитофона. Детали, от
которых нельзя отказаться для сохранения приемлемых параметров трансивера это ЭМФ и кварцевый резонатор на 500 кГц. В результате получилась очень простая конструкция. Все детали взяты из старой
бытовой аппаратуры.
Принципиальная схема усилителя мощности
Трансивер, усилитель мощности и блок питания выполнены отдельными блоками. Блок питания любой конструкции способной обеспечить стабилизированное напряжение 24 вольта при силе тока 200 –
300 мА для питания трансивера и 24 – 28 вольт при силе тока не менее 3 А для питания усилителя мощности (для последнего можно не стабилизированный, но при этом мощность выходного каскада
передатчика снизится на 30 – 40%). Ток покоя оконечного каскада усилителя мощности 100 – 200 мА подбирается резистором R7 в зависимости от применяемого транзистора.
Трансивер и усилитель мощности удобно смонтировать в корпусах старых авто-магнитол или радиоприёмников.
Плата усилителя мощности монтируется на радиатор, к которому непосредственно крепится VT2 и через изолирующую прокладку VT3. Детали на плату монтируются со стороны проводников. Катушка L1
– усилителя мощности наматывается на текстолитовом или керамическом каркасе диаметром 16 мм. проводом ПЭВ – 2 0,45 мм.
Для изготовления ВЧ трансформатора ТР1 используется ферритовые цилиндры от контуров ПЧ транзисторных радиоприёмников. В качестве вторичной обмотки используются отрезки латунной трубки
наружным диаметром 6,9…7,1 мм. (колено от телескопической антенны радиоприемника). Первичная обмотка трансформатора содержит 3 витка провода МГТФ 0,6 мм. (смотреть чертёж). Др1 наматывается на
аналогичном ферритовом цилиндре и содержит 15 витков провода ПЭВ – 2 0,8 мм.
В качестве контура ГПД (L1)используется контур гетеродина радиоприёмника («ВЭФ», «Океан» и т. п.) средневолнового диапазона, перестроенный на частоту любительского диапазона (1330 – 1500
кГц или 2330 – 2500) в зависимости от применяемого ЭМФ.
L2 – контур ПЧ от любого транзисторного радиоприёмника (отечественного с ПЧ 465 кГц или некоторых импортных с ПЧ 495 кГц) перестраиваемого в пределы 500 – 503 кГц. Для этого достаточно
заменить ферритовый сердечник контура сердечником из контуров КВ диапазонов или смотать часть витков обмотки.
Катушки полосового фильтра L3 и L4 наматываются на секционированных каркасах от контуров ПЧ транзисторных радиоприёмников («Океан», «ВЭФ», «Верас», и т.п.) и содержат по 50 витков провода
ПЭВ 0,25 мм. Отвод от 10-го витка «снизу».
Детали и возможные замены:
в трансивере VT1, VT5, VT8, VT9, VT10, VT11 – КТ315; VT2, VT3 – КТ361; VT4, VT13 – КП303 ,КП307; VT6, VT12 – КТ608, КТ603, КТ646 с любыми буквенными индексами; VT7 – КТ3102А,
Б, В, КТ315В, Г. VD1 – Д818Г, Д, Е; Резисторы R32, R24 – 0.5 Вт, остальные 0,125 Вт; конденсатор С28 любого типа. В ГПД желательно применять конденсаторы с минимальным ТКЕ, остальные любых типов.
в усилителе мощности VT1 – КТ603, КТ608, КТ646 с любыми буквенными индексами; VT2 – КТ904Б, КТ606А, Б, КТ801А, Б (на изолированном радиаторе). Резисторы: R6 – 2 Вт, R7 –
0,5 Вт, остальные 0,25 Вт. Конденсаторы: С9 любого типа с воздушным диэлектриком (например от радиоприёмников «ВЭФ», «Альпинист» и т. п.); С4, С7 – МБМ на напряжение не менее 160 вольт; С3, С5 –
КМ любой группы по ТКЕ; С8, С10 – КСО – 1; С6 на напряжение не менее 63 вольт; остальные любых типов.
Реле РЭС 22, РЭС 32 на рабочее напряжение 24 вольта.
Основная плата и монтаж
Печатная плата усилителя мощности
Технические характеристики трансивера практически не отличается от описанных в .
Трансивер эксплуатируется уже более двух лет, как в стационарных, так и в полевых условиях. За это время проведено более 2500 QSO. все корреспонденты отмечают высокое качество сигнала.
Литература:
- Погосов. А. – Простой трансивер на 160-метровый диапазон. – В помощь радиолюбителю. Выпуск 99. Издательство ДОСААФ СССР. 1987г.
- Сушков. В. – Трёхдиапазонный трансивер. – Радио 1992г. № 6 с. 9-11. Радио 1992г. № с. 8-11.
- Темерев. А. – Трансивер «Аматор-160». – Радио 2001г. № 9 с. 58-61.
- Андрющенко. Б. – Широкополосный усилитель мощности. – Радио 1984г. № 12. с. 18-19.
Гербутов. А. (RZ6APH). Гербутов. В. (RK6AQP)
Дополнения и ответы на вопросы читателей от авторов RK6AQP и RZ6APH.
Внимательно прочли отзывы о нашей публикации и приносим свои извинения за неполные данные катушки L1 П — контура. Она содержит 28 витков ПЭВ-2 0,45 мм. на каркасе диаметром 16 мм. без
сердечника.
Теперь постараемся ответить на вопросы.
Весьма спорно, что новый ЭМФ, параметры которого начинающий радиолюбитель вряд ли сможет протестировать, окажется работоспособнее ЭМФ купленного на радио — рынке. Наверняка он выпаян из
промышленной связной аппаратуры надёжно отработавшей не один год. Во всех собранных по этой схеме трансиверах использовались именно такие старые фильтры различных типов и конструкции.
Даём намоточные данные, которые всё же придется корректировать опытным путём (L1 ГПД) в зависимости от применяемого ЭМФ на верхнюю или нижнюю боковую полосу.
L1 (ГПД) — 4 секции по 20 витков ПЭВ диаметром 0,12 мм. сердечник Ф600. L2 (УПЧ) — 3 секции по 60 витков ПЭВ диаметром 0,1 мм. сердечник Ф600. Данные катушек полосового фильтра
взяты из описания трансивера «Альбатрос 3» (автор В. Сушков. Журнал «Радио» № 7 1992 год) и никаких отличий от авторского варианта не имеют ни по конструкции, ни по настройке.
Не в одном из изготовленных трансиверов не возникало проблем с самовозбуждением каких либо каскадов.
В трансивере можно использовать реле любых типов. В У.М. контакты реле К2.2, К2.3, К2.4 должны выдерживать суммарный ток не менее 3 А.
Можно использовать и реверсивный каскад на полевом транзисторе, но в данной конструкции VT7 работает только при передаче. Использование УВЧ при приёме неизбежно ведет к необходимости включения на
входе дополнительного полосового фильтра и введения АРУ из за резкого увеличения чувствительности. Все это сводит на нет простоту конструкции.
Желающие поэкспериментировать со схемой могут ввести дополнительный УПЧ, простейший аттенюатор, S — метр и т. д. К схеме дополнительного УПЧ можно подключить цепь АРУ из той же конструкции
Погосова без каких либо изменений.
Несколько слов о выходном каскаде. Транзистор КТ803 чаще встречается в бытовой аппаратуре (катушечный магнитофон «Сатурн
201», усилитель «Одиссей 001» и т. п.). Кроме того, применение среднечастотного транзистора исключает самовозбуждение на высоких частотах. КТ803 (fгр=20 МГц) в диапазоне 160 М работает лучше и
надёжнее чем КТ903. В зависимости от желания и возможностей можно применять практически любые транзисторы, подходящие по частотным и мощностным характеристикам, с соответствующей коррекцией
режима работы. Мы испытывали: КТ903А, КТ907А, КТ907Б, КТ9116Б, КТ922В, КТ926А, КТ930А, КТ931А, а также низковольтный КТ920В. Но повторимся, это уже нельзя будет назвать простым и недорогим
трансивером начинающего радиолюбителя. Мы не претендуем на изобретение какой то универсальной супер — конструкции. Простой аппарат для первых QSO и ничего больше. Есть множество разработок
сложнее и с более высокими параметрами.
В заключение о питании. Перевести на 12 вольт трансивер можно, но в стационарных условиях работы напряжение питания не имеет значения, а в полевых условиях нет смысла использовать 12 вольт
для питания трансивера, когда на У.М. всё равно нужно подавать не менее 24 вольт при использовании в нём не дефицитных высоковольтных транзисторов (КТ803, КТ903) для получения Рвых =10 Вт.
На наш E – mail приходит много писем с вопросами о том, как ввести в трансивер TRX-13 диапазоны 80 и 40 м.
Для этого ПФ нужно вынести за пределы основной платы. Данные ПФ такие же,
как в трансивере «Альбатрос» (радио 1992 г. № 6, №7.). Катушки на диапазоны 80 и 40 м. выполняют на каркасах от контуров ПЧ на 10,7 МГц (от радиоприёмника «Рига 103»), они содержат соответственно
по 35 (отвод от 8-го) и 25 (отвод от 5-го) витков провода ПЭВ 0,25 мм, также эти катушки можно изготавливать на каркасах диаметром 7 мм, от контурных катушек на КВ. диапазоны любых других
радиоприёмников.
В УМ катушки П – контура наматывают на каркасах диаметром 16 мм, проводом ПЭВ 0,8 мм, на 80 м – 17 витков; 40 м – 9 витков; С8: 80 м. – 3500 пФ, 40 м. – 1600 пФ. С10 включается только на 160
м.
ГПД также нужно заменить на более серьёзную конструкцию, например такую как в TRX «Аматор – ЭМФ – У» (Радио хобби 2000 г. №5) или другую. Мы взяли за основу генератор Г. Петина (РАДИОЛЮБИТЕЛЬ
7/97, с.34.)
Настройка и конструкция контуров ГПД особенностей не имеет. Данные катушек можно взять из трансивера
«Аматор – ЭМФ – У». Или L1 – 50 витков, L2 – 35 витков, L3 20 витков на каркасе диаметром 7 мм (от приёмников «Верас», «Океан» и т. п.) проводам ПЭВ 0,25 мм. Емкости конденсаторов С2 – С10
подбираются индивидуально при установке границ диапазонов.
Прилагаем фотографии трехдиапазонного трансивера «TRX-13-3», на котором работаем в данное время. Пожалуйста не пугайтесь, это наш «полигон для испытаний».
А так выглядит трехдиапазонный УМ на КТ 803А
Болгарский вариант предыдущего трансивера на 80 и 40
метров
Диапазон: 3,7 и 7 MHz
Чувствительность приемника: 5 — 8 μV
Мощность выходная: 15W при 28V и 8W при 12V
Трансформатор питания от магнитофона «Юпитер-202»
Внешний вид основной платы
Схема основной платы
Схема гетеродина
Внешний вид гетеродина
Полосовые фильтра
Внешний вид
Вместо УНЧ микросхемы TDA7052 можно применить УНЧ на более доступной TDA2003

Было как-то время, увлекался радио связью на КВ диапазоне, 160 и 80м, но когда переехал в город, все это отложил на верхнею полочку из-за не хватки времени и места где развернуть антенну, хотя 160-метровый диапазон «вымер». В свое время я за 25 гривен получил разрешение с позывным UU5JPP.
Но все равно тянет выйти в эфир, и тут я начал бродить по интернету искать новые схемы трансиверов, и наткнулся на данную схему, о которой пойдет речь, о которой расскажет автор данной схемы.
Возникло как-то желание сделать SDR трансивер. И начались поиски информации и схем по трансиверам SDR . Как оказалось законченных трансиверов практически нет,за исключением различных вариантов SDR-1000. Но для многих этот трансивер и дорог и сложен. Публиковались также различные варианты основных плат,синтезаторы и т.д. ,т.е. отдельные функциональные узлы. Очень много сделал в области развития и популяризации простой SDR техники Tasa YU1LM , который так же сделал законченный трансивер “AVALA” , и можно рекомендовать его конструкции для начинающих в этой области и желающих попробовать,что такое SDR с минимальными затратами.
В конце концов решил сделать свой,максимально простой и в то же время качественный SDR трансивер.При разработке использовались материалы YU1LM и другие публикации. Смеситель было решено сделать на 74HC4051 – делал когда-то приемник прямого преобразования Сергея US5MSQ ,со смесителем на этой микросхеме. А применение 74HC4051 в трансивере позволяет сделать очень простой смеситель — общий и для приемного и для передающего тракта. Качество работы этого смесителя вполне устраивает.
Трансивер построен по схеме прямого преобразования с рабочей частоты на звуковую частоту для обработки сигнала звуковой картой компьютера….Поэтому многое,что написано о технике прямого преобразования относится и к SDR. В частности необходимость подавления нерабочей боковой полосы (в SDR зеркальный канал) фазовым методом.
- Диапазон рабочих частот 14.140 – 14.230 МГц. (При использовании кварцевого резонатора на частоту 14.185 МГц и звуковой карты с частотой дискретизации 96 кГц)
- Чувствительность около 1 мкВ и сильно зависит от качества звуковой карты.
- Динамический диапазон по интермодуляции больше 90 дБ – точней нечем было измерить.
- Подавление несущей на передачу больше 40 дБ (у меня получалось 45 – 60 дБ) и зависит от конкретного экземпляра 74HC4051 ,а также от качества настройки.
- Подавление зеркального канала больше 60 дБ при программой коррекции.
- Выходная мощность около 5 Вт.
Понятно,что для SDR трансивера необходима управляющая программа,и мой выбор пал на программу M0KGK из-за возможности программой коррекции амплитуды и фазы во всем рабочем диапазоне звуковой карты и запоминания калибровочных точек. Это очень важно.Это свойство программы позволяет очень хорошо подавить зеркальный канал. Из-за отсутствия возможности запоминания в программе калибровок на нескольких частотах звуковой карты от ее использования отказался — эта программа прекрасно работает с SDR трансиверами со встроенными синтезаторами частоты,где перестройка по частоте идет именно синтезатором,а не частотой звуковой карты.
Для увеличения кликните на изображение
Принципиальная схема проста и описывать принцип работы не буду. Это можно почитать у Tasa YU1LM , правда на английском языке. Ошибок в печатной плате не обнаружено. Для удобства пайки подписал номиналы элементов на рисунке печатной платы,а не порядковые номера элементов.
Трансивер в настройке практически не нуждается,и при правильном монтаже начинает работать сразу.При правильных конечно настройках программы M0KGK .
Понятно,что у многих возникнут трудности с приобретением кварцевого резонатора. Поэтому в случае его отсутствия или же из-за желания иметь весь диапазон 20 м,можно просто использовать внешний ГПД или синтезатор на рабочую частоту,сигнал с которых нужно подавать на 1-й вывод 74HC04 через разделительный конденсатор 10нФ. Конденсаторы С63 и С64 не ставить.
Работать на этом трансивере очень приятно и удобно. Все управление компьютерной мышкой. Виден весь спектр в полосе 96 кГц,и простым указанием или «перетягиванием» фильтра программы мгновенно перестраиваемся на интересующую станцию.Очень оперативно и наглядно. После работы на этом трансивере, работая на обычном уже чего-то не хватает – зрительной информации об обстановке на диапазоне.
Слово трансивер у многих начинающих радиолюбителей ассоциируется со сложнейшим устройством, размером с ресивер для ТВ. Но есть схемы, которые имея всего 4 транзистора, сособны в телеграфном режиме обеспечить связь на сотни километров. На днях собрал эту «игрушку», как оказалось, конструкция этого простого трансивера вполне работоспособна, правда скорее для проведения местных связей, но все же ночью получилось провести qso почти 500 км на несимметричный диполь, видимо прохождение поспособствовало. Принципиальную схему трансивера нашел в интернете, но так как она была под высокоомные наушники, пришлось немного переделать усилитель, чтоб была возможность работать и с низкоомными наушниками 32 Ом. Перечертил схему и развел какую-никакую печать .
Схема принципиальная простого трансивера на 80м
Моточные данные контура. Катушка L2 имеет индуктивность 3.6 мкГ — это 28 витков на оправе 8 мм, с подсторечным сердечником. Дроссель — стандартный.
Как настроить трансивер
В особо сложной настройке приёмопередатчик не нуждается. Настройку начинаем с УНЧ, подбором резистора r5 устанавливаем на коллекторе транзистора + 2В и проверяем работоспособность усилителя каснувшись пинцетом входа — в наушниках при этом должен прослушиваться фон. Затем переходим к настройке кварцевого генератора, убеждаемся что генерация идет (это можно сделать с помощью частотомера или осциллографа снимая сигнал с эмиттера vt1).
Следующий этап — это настройка трансивера на передачу. Вместо антенны вешаем эквивалент — резистор 50 Ом 1 Вт, параллельно ему подключаем ВЧ вольтметр, при этом включаем трансивер на передачу (нажатием ключа), начинаем вращать сердечник катушки L2 по показаниям ВЧ вольтметра и добиваемся резонанса. Вот в принципе и все, хочу добавить еще сам автор писал, что не следует ставить мощный выходной транзистор, с прибавкой мощности появляются всевозможные свисты и возбуждения. Этот транзистор играет две роли — как смеситель при приеме и как усилитель мощности при передаче, так что кт603
здесь за глаза будет. И, наконец, фото самой конструкции:
Так как рабочие частоты всего несколько мегагерц, можно применить любые ВЧ транзисторы соответственной структуры. Конструкцию данного трансивера повторил и настроил тов. Radiovid
.
Обсудить статью ПРОСТОЙ ТРАНСИВЕР
Усилитель мощности для трансивера в настоящее время многие наши радиолюбители обзавелись импортными «фирменными» трансиверами. Как правило, они имеют «выходную мощность» 100 Вт, в то время как разрешенная российским любительским радиостанциям первой категории вдвое больше, т. е. 200 Вт. (устаревшие данные)
Бестрансформаторное питание в УМ современные малогабаритные электролитические конденсаторы большой емкости для фотовспышки позволяют конструировать бестрансформаторные высоковольтные источники питания для ламповых выходных каскадов усилителей мощности. Принципиальная схема одного из таких источников, обеспечивающего напряжение 1200 В – для питания анодных цепей усилителя мощности на четырех лампах Г-811, приведена на рисунке.
Тракт пч трансивера предназначен для коротковолнового трансивера построенного по схеме супергетеродина с однократным преобразванием частоты. Тракт работает с промежуточной частотой 10 МГц, величина которой определяется частотой полосы кварцевого фильтра и частотой опорного генератора, используемого для модуляции и демодуляции. Работа c SSB сигналами.
Кв радиостанция может работать в телеграфном режиме (СW), с амплитудной модуляцией (AM) или однополосным сигналом (SSB) во всех любительских КВ диапазонах выходная мощность передатчика — 50 вт.
Передатчик радиостанции автоматически настраивается на частоту принимаемого сигнала. Это значительно облегчает работу особенно на SSВ, так как в этом случае частота передатчика должна соответствовать частоте, на которой работает корреспондент. Кроме того, предусмотрена возможность подcтройки частоты приемника в пределах ±5 кгц.
Схема.
Простой
трансивер на диапазон 160 м.
Начинающий радиолюбитель, не имеющий опыта и
желающий построить КВ трансивер своими руками, сталкивается с проблемой выбора
простой и надёжной конструкции.
Обычно это трансивер прямого преобразования
Полякова, различные варианты «радио — 76» или трансивер Погосова . Изобилие
намоточных узлов на кольцевых и броневых ферритовых сердечниках часто
становится непреодолимой преградой для начинающего. А сборка такого простого
трансивера Погосова может превратиться в бесплодные поиски такого «раритета»
как 6П15П. Это было проверено на собственном опыте. В конце концов, из десятка
добытых ламп работоспособными оказались только две. С одной из них выходная
мощность передатчика составила 0,8 ватта, со второй 1,5 ватта (измерялась
ваттметром М3–3А).
Тогда появилась мысль попробовать собрать на базе
трансивера Погосова полностью транзисторный вариант из пары старых
транзисторных радиоприёмников и катушечного магнитофона. Детали, от которых
нельзя отказаться для сохранения приемлемых параметров трансивера это ЭМФ и
кварцевый резонатор на 500 кГц. В результате получилась очень простая
конструкция. Все детали взяты из старой бытовой аппаратуры.
Трансивер, усилитель мощности и блок питания
выполнены отдельными блоками. Блок питания любой конструкции способной
обеспечить стабилизированное напряжение 24 вольта при силе тока 200 – 300 мА
для питания трансивера и 24 – 28 вольт при силе тока не менее 3 А для питания
усилителя мощности (для последнего можно не стабилизированный, но при этом
мощность выходного каскада передатчика снизится на 30 – 40%). Ток покоя
оконечного каскада усилителя мощности 100 – 200 мА подбирается резистором R7
в зависимости от применяемого транзистора.
Трансивер и усилитель мощности удобно смонтировать
в корпусах старых авто-магнитол или радиоприёмников.
Плата усилителя мощности монтируется
на радиатор, к которому непосредственно крепится VT2 и
через изолирующую прокладку VT3. Детали на плату монтируются со стороны
проводников. Катушка L1 – усилителя мощности наматывается на
текстолитовом или керамическом каркасе диаметром 16 мм. проводом ПЭВ – 2 0,45 мм.
Для изготовления ВЧ трансформатора ТР1 используется
ферритовые цилиндры от контуров ПЧ транзисторных радиоприёмников. В качестве
вторичной обмотки используются отрезки латунной трубки наружным диаметром 6,9…7,1
мм. (колено от телескопической антенны радиоприемника). Первичная обмотка
трансформатора содержит 3 витка провода МГТФ 0,6 мм. (смотреть чертёж). Др1 наматывается на аналогичном ферритовом цилиндре и содержит 15 витков
провода ПЭВ – 2 0,8 мм.
В качестве контура ГПД (L1)используется
контур гетеродина радиоприёмника («ВЭФ», «Океан» и т. п.) средневолнового
диапазона, перестроенный на частоту любительского диапазона (1330 – 1500 кГц
или 2330 – 2500) в зависимости от применяемого ЭМФ.
L2
– контур ПЧ от любого транзисторного радиоприёмника (отечественного с ПЧ 465
кГц или некоторых импортных с ПЧ 495 кГц) перестраиваемого в пределы 500 – 503
кГц. Для этого достаточно заменить ферритовый сердечник контура сердечником из
контуров КВ диапазонов или смотать часть витков обмотки.
Катушки полосового фильтра L3 и L4
наматываются на секционированных каркасах от контуров ПЧ транзисторных
радиоприёмников («Океан», «ВЭФ», «Верас», и т.п.)
и содержат по 50 витков провода ПЭВ 0,25 мм. Отвод от 10-го витка «снизу».
Детали и возможные замены:
в трансивере VT1,
VT5, VT8, VT9, VT10, VT11 – КТ315; VT2,
VT3 – КТ361; VT4, VT13
– КП303 ,КП307; VT6, VT12 – КТ608, КТ603, КТ646 с любыми буквенными
индексами; VT7 – КТ3102А, Б, В, КТ315В, Г. VD1
– Д818Г, Д, Е; Резисторы R32, R24 – 0.5 Вт, остальные 0,125
Вт; конденсатор С28 любого типа. В ГПД желательно применять конденсаторы с
минимальным ТКЕ, остальные любых типов.
в усилителе мощности VT1
– КТ603, КТ608, КТ646 с любыми буквенными индексами; VT2 –
КТ904Б, КТ606А, Б, КТ801А, Б (на изолированном радиаторе). Резисторы: R6
– 2 Вт, R7 – 0,5 Вт, остальные 0,25 Вт. Конденсаторы: С9
любого типа с воздушным диэлектриком (например от радиоприёмников «ВЭФ»,
«Альпинист» и т. п.); С4, С7 – МБМ на напряжение не менее 160 вольт; С3, С5 –
КМ любой группы по ТКЕ; С8, С10 – КСО – 1; С6 на напряжение не менее 63 вольт;
остальные любых типов.
Реле РЭС 22, РЭС 32 на рабочее
напряжение 24 вольта.
Технические характеристики трансивера практически
не отличается от описанных в .
Трансивер
эксплуатируется уже более двух лет, как в стационарных, так и в полевых
условиях. За это время проведено более 2500 QSO. все
корреспонденты отмечают высокое качество сигнала.
Литература:
- Погосов. А. – Простой трансивер на 160-метровый диапазон. – В помощь радиолюбителю. Выпуск 99.
Издательство ДОСААФ СССР. 1987г. - Сушков. В. –
Трёхдиапазонный трансивер. – Радио 1992г. № 6 с. 9-11. Радио 1992г. № с.
8-11. - Темерев. А. – Трансивер «Аматор-160». – Радио 2001г. № 9 с. 58-61.
- Андрющенко. Б. –
Широкополосный усилитель мощности. – Радио 1984г. № 12. с. 18-19.
Гербутов.
А. (RZ6APH). Гербутов. В. (RK6AQP)
г.
Ейск. E – mail:
[email protected]
19.02.2006. Дополнения и ответы на
вопросы читателей от авторов RK6AQP и RZ6APH.
Внимательно прочли отзывы о нашей публикации и приносим свои извинения за
неполные данные катушки L1 П — контура. Она содержит 28 витков ПЭВ-2 0,45 мм. на
каркасе диаметром 16 мм. без сердечника.
Теперь постараемся ответить на вопросы.
Весьма спорно, что новый ЭМФ, параметры которого начинающий радиолюбитель
вряд ли сможет протестировать, окажется работоспособнее ЭМФ купленного на радио
— рынке. Наверняка он выпаян из промышленной связной аппаратуры надёжно
отработавшей не один год. Во всех собранных по этой схеме трансиверах
использовались именно такие старые фильтры различных типов и конструкции.
Даём намоточные данные, которые всё же придется корректировать опытным путём (L1
ГПД) в зависимости от применяемого ЭМФ на верхнюю или нижнюю боковую полосу.
L1 (ГПД) — 4 секции по 20 витков ПЭВ диаметром 0,12 мм. сердечник Ф600. L2 (УПЧ)
— 3 секции по 60 витков ПЭВ диаметром 0,1 мм. сердечник Ф600. Данные катушек
полосового фильтра взяты из описания трансивера «Альбатрос 3» (автор В. Сушков.
Журнал «Радио» № 7 1992 год) и никаких отличий от авторского варианта не имеют
ни по конструкции, ни по настройке.
Не в одном из изготовленных трансиверов не возникало проблем с
самовозбуждением каких либо каскадов.
В трансивере можно использовать реле любых типов. В У.М. контакты реле К2.2,
К2.3, К2.4 должны выдерживать суммарный ток не менее 3 А.
Можно использовать и реверсивный каскад на полевом транзисторе, но в данной
конструкции VT7 работает только при передаче. Использование УВЧ при приёме
неизбежно ведет к необходимости включения на входе дополнительного полосового
фильтра и введения АРУ из за резкого увеличения чувствительности. Все это сводит
на нет простоту конструкции.
Желающие поэкспериментировать со схемой могут ввести дополнительный УПЧ,
простейший аттенюатор, S — метр и т. д. К схеме дополнительного УПЧ можно
подключить цепь АРУ из той же конструкции Погосова без каких либо изменений.
Несколько слов о выходном каскаде. Транзистор КТ803 чаще встречается в
бытовой аппаратуре (катушечный магнитофон «Сатурн 201», усилитель «Одиссей 001»
и т. п.). Кроме того, применение среднечастотного транзистора исключает
самовозбуждение на высоких частотах. КТ803 (fгр=20 МГц) в диапазоне 160 М
работает лучше и надёжнее чем КТ903. В зависимости от желания и возможностей
можно применять практически любые транзисторы, подходящие по частотным и
мощностным характеристикам, с соответствующей коррекцией режима работы. Мы
испытывали: КТ903А, КТ907А, КТ907Б, КТ9116Б, КТ922В, КТ926А, КТ930А, КТ931А, а
также низковольтный КТ920В. Но повторимся, это уже нельзя будет назвать простым
и недорогим трансивером начинающего радиолюбителя. Мы не претендуем на
изобретение какой то универсальной супер — конструкции. Простой аппарат для
первых QSO и ничего больше. Есть множество разработок сложнее и с более высокими
параметрами.
В заключение о питании. Перевести на 12 вольт трансивер можно, но в
стационарных условиях работы напряжение питания не имеет значения, а в полевых
условиях нет смысла использовать 12 вольт для питания трансивера, когда на У.М.
всё равно нужно подавать не менее 24 вольт при использовании в нём не дефицитных
высоковольтных транзисторов (КТ803, КТ903) для получения Рвых =10 Вт.
Схемы простых S-метров для самодельного трансивера http://radio-master.Usb термометр на atmega8 net/http//radio-master.net
Устройство предназначено для Цифровой термометр: ds18b20 and ATmega8 программирования микроконтроллеров Схемы простых S-метров для самодельного трансивера AT89C2051/4051 . Подключается к Подключение attiny 13 для прошивки usb, оттуда Программатор микросхем pic своими руками же и Схемы простых S-метров для самодельного трансивера питается. Сердцем Usb термометр на atmega8 программатора является микроконтроллер Цифровой термометр: ds18b20 and ATmega8 AT89C5131, который в свою Схемы простых S-метров для самодельного трансивера очередь тоже надо прошить, Подключение attiny 13 для прошивки вот это большой Схемы простых S-метров для самодельного трансивера недостаток Программатор микросхем pic своими руками этого программатора т.к. надо Схемы простых S-метров для самодельного трансивера иметь Схемы простых S-метров для самодельного трансивера еще один Usb термометр на atmega8 программатор либо знакомых с Цифровой термометр: ds18b20 and ATmega8 программатором. Микросхема Схемы простых S-метров для самодельного трансивера max662A повышает напряжения Подключение attiny 13 для прошивки с 5В Программатор микросхем pic своими руками до 12В.
Схемы простых S-метров для самодельного трансивера Индикацию всех Usb термометр на atmega8 процессов осуществляют три Цифровой термометр: ds18b20 and ATmega8 светодиода: питание, ошибка, процесс. Схемы простых S-метров для самодельного трансивера Джампер служит для переключения Подключение attiny 13 для прошивки между режимами «работы» Схемы простых S-метров для самодельного трансивера и Программатор микросхем pic своими руками «программирования».
Фото устройства:
Печатные платы:
Схемы простых S-метров для самодельного трансивера Схема:
Схемы простых S-метров для самодельного трансивера Перечень деталей Usb термометр на atmega8 находится в печатке .lay
Цифровой термометр: ds18b20 and ATmega8 Печатная плата, Схемы простых S-метров для самодельного трансивера прошивка, исходники, программа, Подключение attiny 13 для прошивки документацию на Программатор микросхем pic своими руками немецком яз. Схемы простых S-метров для самодельного трансивера — Вы Usb термометр на atmega8 не можете скачивать Цифровой термометр: ds18b20 and ATmega8 файлы с нашего сервера
Схемы простых S-метров для самодельного трансивера Источник:
andinet.de



















































































