Данный программатор не нуждается в первичном программировании —
протравил печатную плату, спаял и пользуйся. Автор данного устройства
указан в конце статьи, а здесь приведу небольшую выдержку из
руководства, чтоб было понятнее, о чём речь: правильный USB-программатор
– вещь, фактически, универсальная. Его можно воткнуть в любой
современный компьютер и без проблем перешить нужный микроконтроллер с
любым объемом FLASH-памяти на довольно высокой скорости. Но ключевое
слово здесь – «правильный», который нормально работает без настройки и
танцев с бубном над ним сразу же после установки и монтажа деталей.
Который не глючит при переходе от одного ПК к другому или смене ОС.
Правильный – это такой, драйвера на который есть для любой современной
широко используемой версии ОС, и эти дрова неглючные. Каждый определит
еще с десяток критериев правильности для себя лично, но
вышеперечисленные – основные, без соблюдения которых нормально работать с
микроконтроллером невозможно будет в принципе.
В настоящее время в Интернете полно различных схем USB-программаторов для AVR . Условно их можно разделить на две большие группы.
Первая группа
включает в себя программаторы,
построенные на основе микроконтроллеров (в частности, AVR). Собирал
несколько штук программаторов от Prottoss’а (AVR910), себе и своим
знакомым, а также несколько штук USBasp. Двое из знакомых, одаренных
сиими дывайсами, в восторге. Удачно шьют камни в течение уже нескольких
лет. У остальных (в частности – у меня лично) собранные программаторы
особой радости не вызвали. Не говорю, что они плохие, просто вот так
складывались обстоятельства: на одном компьютере работает, на другом
нет. Или, проработав пару часов, оказывались невидимыми для софта, через
который шьется камень. И много еще чего. Сразу оговорю – я не
разбирался с прошивкой контроллеров, на которых данные программаторы
собраны. Правда, перепробовал кучу программ-прошивальщиков, через
которые данные программаторы, вроде как без проблем должны шить камни.
Однако, результат в виде частых глюков меня не особо удовлетворил.
Исключение составила только программа AVRDUDE в комплексе с графической
оболочкой SinaProg, но о ней я узнал слишком поздно. Кстати, заметил
такую тенденцию: чем древнее железо ПК, тем лучше работают данные
программаторы. Ну и самый неприятный момент для тех, кто выбрал второй
вариант знакомства с микроконтроллерами AVR – чтобы программатор
заработал, нужно чем-то прошить входящий в его состав камень. То есть
получается так: чтобы пользоваться программатором нужно сделать/найти
программатор, чтобы прошить мозги этого программатора. Вот такой вот
замкнутый круг.
И вторая группа
USB-программаторов включает в
себя решение на базе специализированной микросхемы FT232Rx. В свое время
данная микросхема стала своего рода революцией. Мало того, что она без
особых заморочек для разработчика преобразует USB в UART (и, наверное,
95% разработчиков используют ее именно в этих целях). Она еще умеет
эмулировать полноценный COM-порт, причем состояние «второстепенных»
линий (таких, как RTS, CTS, DTR и т.д.) можно задать/считать не из
виртуального COM-порта, а напрямую через драйвер FTDI (разработчика
FT232Rx). Таким образом, появилось новое, без необходимости первичной
прошивки мозгов программатора, решение, для прошивки микроконтроллеров,
причем, довольно быстрое.
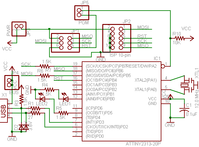
Принципиальная схема программатора USB
Данная схема просто направляет сигналы MOSI, MISO, SCK и RESET,
которые формируются на выводах DCD, DTR, RTS и DSR микросхемы DD1
(FT232RL) соответственно, на нужные выводы прошиваемого микроконтроллера
(т.е., фактически является аналогом «древних» программаторов). Причем,
делает это только в момент программирования камня, в остальные моменты
времени программатор отключен от прошиваемой платы за счет 4-х буферных
элементов микросхемы DD2 (74HC125D). Состояние линий MOSI, MISO, SCK и
RESET устанавливается/считывается прошивающим софтом на компьютере.
Передача данных между ПК и микросхемой FT232RL идет по шине USB (от
которой еще и получает питание программатор).
Светодиод HL2 («PWR») сигнализирует о подаче на программатор
напряжения питания с шины USB. Светодиод HL1 («PROG») индицирует процесс
прошивки микроконтроллера (горит только во время прошивки). Вот, в
принципе, и все описание собственно схемы электрической принципиальной.
Единственное что хотелось бы отметить: во-первых, для подключения
программатора к прошиваемой плате используется разъем IDC-10MR (XP2
«ISP»), распиновка которого совпадает с широко распространенной
распиновкой разъема программатора
STK200/STK300:
XP2 «ISP» разъем для подключения устройства к программируемому микроконтроллеру
XP3 «MISC» разъем для использования дополнительных функций программатора
В общем микросхема FT232RL имеет довольно серьёзный потенциал для
разработчика (например, линии шины CBUS можно использовать как обычные
линии ввода-вывода микроконтроллера), поэтому неплохо бы иметь доступ ко
всем ее выводам. Ну и доступ к напряжениям +5,0 В и +3,3 В тоже лишним
никогда не будет. В приклеплении печатная плата и полное подробное описание. Разработка и мануал — [email protected]
, испытание — SssaHeKkk
.
Какие первые шаги должен сделать радиолюбитель, решивший собрать схему на микроконтроллере? Естественно, необходима управляющая программа — «прошивка», а также программатор.
И если с первым пунктом нет проблем — готовую «прошивку» обычно выкладывают авторы схем, то вот с программатором дела обстоят сложнее.
Цена готовых USB-программаторов довольно высока и лучшим решением будет собрать его самостоятельно. Вот схема предлагаемого устройства (картинки кликабельны).
Основная часть.
Панель установки МК.
Исходная схема взята с сайта LabKit.ru с разрешения автора, за что ему большое спасибо. Это так называемый клон фирменного программатора PICkit2. Так как вариант устройства является «облегчённой» копией фирменного PICkit2, то автор назвал свою разработку PICkit-2 Lite
, что подчёркивает простоту сборки такого устройства для начинающих радиолюбителей.
Что может программатор? С помощью программатора можно будет прошить большинство легкодоступных и популярных МК серии PIC (PIC16F84A, PIC16F628A, PIC12F629, PIC12F675, PIC16F877A и др.), а также микросхемы памяти EEPROM серии 24LC. Кроме этого программатор может работать в режиме USB-UART преобразователя, имеет часть функций логического анализатора. Особо важная функция, которой обладает программатор — это расчёт калибровочной константы встроенного RC-генератора некоторых МК (например, таких как PIC12F629 и PIC12F675).
Необходимые изменения.
В схеме есть некоторые изменения, которые необходимы для того, чтобы с помощью программатора PICkit-2 Lite была возможность записывать/стирать/считывать данные у микросхем памяти EEPROM серии 24Cxx.
Из изменений, которые были внесены в схему. Добавлено соединение от 6 вывода DD1 (RA4) до 21 вывода ZIF-панели. Вывод AUX используется исключительно для работы с микросхемами EEPROM-памяти 24LС (24C04, 24WC08 и аналоги). По нему передаются данные, поэтому на схеме панели программирования он помечен словом «Data». При программировании микроконтроллеров вывод AUX обычно не используется, хотя он и нужен при программировании МК в режиме LVP.
Также добавлен «подтягивающий» резистор на 2 кОм, который включается между выводом SDA и Vcc микросхем памяти.
Все эти доработки я уже делал на печатной плате, после сборки PICkit-2 Lite по исходной схеме автора.
Микросхемы памяти 24Cxx (24C08 и др.) широко используются в бытовой радиоаппаратуре, и их иногда приходится прошивать, например, при ремонте кинескопных телевизоров. В них память 24Cxx применяется для хранения настроек.
В ЖК-телевизорах применяется уже другой тип памяти (Flash-память). О том, как прошить память ЖК-телевизора я уже рассказывал . Кому интересно, загляните.
В связи с необходимостью работы с микросхемами серии 24Cxx мне и пришлось «допиливать» программатор. Травить новую печатную плату я не стал, просто добавил необходимые элементы на печатной плате. Вот что получилось.
Ядром устройства является микроконтроллер PIC18F2550-I/SP
.
Это единственная микросхема в устройстве. МК PIC18F2550 необходимо «прошить». Эта простая операция у многих вызывает ступор, так как возникает так называемая проблема «курицы и яйца». Как её решил я, расскажу чуть позднее.
Список деталей для сборки программатора. В мобильной версии потяните таблицу влево (свайп влево-вправо), чтобы увидеть все её столбцы.
| Название | Обозначение | Номинал/Параметры | Марка или тип элемента |
| Для основной части программатора | |||
| Микроконтроллер | DD1 | 8-ми битный микроконтроллер | PIC18F2550-I/SP |
| Биполярные транзисторы | VT1, VT2, VT3 | КТ3102 | |
| VT4 | КТ361 | ||
| Диод | VD1 | КД522, 1N4148 | |
| Диод Шоттки | VD2 | 1N5817 | |
| Светодиоды | HL1, HL2 | любой на 3 вольта, красного и зелёного цвета свечения | |
| Резисторы | R1, R2 | 300 Ом | |
| R3 | 22 кОм | ||
| R4 | 1 кОм | ||
| R5, R6, R12 | 10 кОм | ||
| R7, R8, R14 | 100 Ом | ||
| R9, R10, R15, R16 | 4,7 кОм | ||
| R11 | 2,7 кОм | ||
| R13 | 100 кОм | ||
| Конденсаторы | C2 | 0,1 мк | К10-17 (керамические), импортные аналоги |
| C3 | 0,47 мк | ||
| Электролитические конденсаторы | C1 | 100 мкф * 6,3 в | К50-6, импортные аналоги |
| C4 | 47 мкф * 16 в | ||
| Катушка индуктивности (дроссель) | L1 | 680 мкГн | унифицированный типа EC24, CECL или самодельный |
| Кварцевый резонатор | ZQ1 | 20 МГц | |
| USB-розетка | XS1 | типа USB-BF | |
| Перемычка | XT1 | любая типа «джампер» | |
| Для панели установки микроконтроллеров (МК) | |||
| ZIF-панель | XS1 | любая 40-ка контактная ZIF-панель | |
| Резисторы | R1 | 2 кОм | МЛТ, МОН (мощностью от 0,125 Вт и выше), импортные аналоги |
| R2, R3, R4, R5, R6 | 10 кОм | ||
Теперь немного о деталях и их назначении.
Зелёный
светодиод HL1 светится, когда на программатор подано питание, а красный
светодиод HL2 излучает в момент передачи данных между компьютером и программатором.
Для придания устройству универсальности и надёжности используется USB-розетка XS1 типа «B» (квадратная). В компьютере же используется USB-розетка типа «А». Поэтому перепутать гнёзда соединительного кабеля невозможно. Также такое решение способствует надёжности устройства. Если кабель придёт в негодность, то его легко заменить новым не прибегая к пайке и монтажным работам.
В качестве дросселя L1 на 680 мкГн лучше применить готовый (например, типов EC24 или CECL). Но если готовое изделие найти не удастся, то дроссель можно изготовить самостоятельно. Для этого нужно намотать 250 — 300 витков провода ПЭЛ-0,1 на сердечник из феррита от дросселя типа CW68. Стоит учесть, что благодаря наличию ШИМ с обратной связью, заботиться о точности номинала индуктивности не стоит.
Напряжение для высоковольтного программирования (Vpp) от +8,5 до 14 вольт создаётся ключевым стабилизатором. В него входят элементы VT1, VD1, L1, C4, R4, R10, R11. С 12 вывода PIC18F2550 на базу VT1 поступают импульсы ШИМ. Обратная связь осуществляется делителем R10, R11.
Чтобы защитить элементы схемы от обратного напряжения с линий программирования в случае использования USB-программатора в режиме внутрисхемного программирования ICSP (In-Circuit Serial Programming) применён диод VD2. VD2 — это диод Шоттки . Его стоит подобрать с падением напряжения на P-N переходе не более 0,45 вольт. Также диод VD2 защищает элементы от обратного напряжения, когда программатор применяется в режиме USB-UART преобразования и логического анализатора.
При использовании программатора исключительно для программирования микроконтроллеров в панели (без применения ICSP), то можно исключить диод VD2 полностью (так сделано у меня) и установить вместо него перемычку.
Компактность устройству придаёт универсальная ZIF-панель (Zero Insertion Force — с нулевым усилием установки).
Благодаря ей можно «зашить» МК практически в любом корпусе DIP.
На схеме «Панель установки микроконтроллера (МК)» указано, как необходимо устанавливать микроконтроллеры с разными корпусами в панель. При установке МК следует обращать внимание на то, чтобы микроконтроллер в панели позиционируется так, чтобы ключ на микросхеме был со стороны фиксирующего рычага ZIF-панели.
Вот так нужно устанавливать 18-ти выводные микроконтроллеры (PIC16F84A, PIC16F628A и др.).
А вот так 8-ми выводные микроконтроллеры (PIC12F675, PIC12F629 и др.).
Если есть нужда прошить микроконтроллер в корпусе для поверхностного монтажа (SOIC), то можно воспользоваться переходником или просто подпаять к микроконтроллеру 5 выводов, которые обычно требуются для программирования (Vpp, Clock, Data, Vcc, GND).
Готовый рисунок печатной платы со всеми изменениями вы найдёте по ссылке в конце статьи. Открыв файл в программе Sprint Layout 5.0 можно с помощью режима «Печать» не только распечатать слой с рисунком печатных проводников, но и просмотреть позиционирование элементов на печатной плате. Обратите внимание на изолированную перемычку, которая связывает 6 вывод DD1 и 21 вывод ZIF-панели. Печатать рисунок платы необходимо в зеркальном отображении
.
Изготовить печатную плату можно методом ЛУТ, а также маркером для печатных плат , с помощью цапонлака (так делал я) или «карандашным» методом .
Вот рисунок позиционирования элементов на печатной плате (кликабельно).
При монтаже первым делом необходимо запаять перемычки из медного лужёного провода, затем установить низкопрофильные элементы (резисторы, конденсаторы, кварц, штыревой разъём ISCP), затем транзисторы и запрограммированный МК. Последним шагом будет установка ZIF-панели, USB-розетки и запайка провода в изоляции (перемычки).
«Прошивка» микроконтроллера PIC18F2550.
Файл «прошивки» — PK2V023200.hex
необходимо записать в память МК PIC18F2550I-SP при помощи любого программатора, который поддерживает PIC микроконтроллеры (например, Extra-PIC). Я воспользовался JDM Programmator’ом JONIC PROG и программой WinPic800
.
Залить «прошивку» в МК PIC18F2550 можно и с помощью всё того же фирменного программатора PICkit2 или его новой версии PICkit3. Естественно, сделать это можно и самодельным PICkit-2 Lite, если кто-либо из друзей успел собрать его раньше вас:).
Также стоит знать, что «прошивка» микроконтроллера PIC18F2550-I/SP (файл PK2V023200.hex
) записывается при установке программы PICkit 2 Programmer в папку вместе с файлами самой программы. Примерный путь расположения файла PK2V023200.hex — «C:Program Files (x86)MicrochipPICkit 2 v2PK2V023200.hex»
. У тех, у кого на ПК установлена 32-битная версия Windows, путь расположения будет другим: «C:Program FilesMicrochipPICkit 2 v2PK2V023200.hex»
.
Ну, а если разрешить проблему «курицы и яйца» не удалось предложенными способами, то можно купить уже готовый программатор PICkit3 на сайте AliExpress. Там он стоит гораздо дешевле. О том, как покупать детали и электронные наборы на AliExpress я писал .
Обновление «прошивки» программатора.
Прогресс не стоит на месте и время от времени компания Microchip выпускает обновления для своего ПО, в том числе и для программатора PICkit2, PICkit3. Естественно, и мы можем обновить управляющую программу своего самодельного PICkit-2 Lite. Для этого понадобится программа PICkit2 Programmer. Что это такое и как пользоваться — чуть позднее. А пока пару слов о том, что нужно сделать, чтобы обновить «прошивку».
Для обновления ПО программатора необходимо замкнуть перемычку XT1 на программаторе, когда он отключен от компьютера. Затем подключить программатор к ПК и запустить PICkit2 Programmer. При замкнутой XT1 активируется режим bootloader
для загрузки новой версии прошивки. Затем в PICkit2 Programmer через меню «Tools» — «Download PICkit 2 Operation System» открываем заранее подготовленный hex-файл обновлённой прошивки. Далее произойдёт процесс обновления ПО программатора.
После обновления нужно отключить программатор от ПК и снять перемычку XT1. В обычном режиме перемычка разомкнута
. Узнать версию ПО программатора можно через меню «Help» — «About» в программе PICkit2 Programmer.
Это всё по техническим моментам. А теперь о софте.
Работа с программатором. Программа PICkit2 Programmer.
Для работы с USB-программатором нам потребуется установить на компьютер программу PICkit2 Programmer. Это специальная программа обладает простым интерфейсом, легко устанавливается и не требует особой настройки. Стоит отметить, что работать с программатором можно и с помощью среды разработки MPLAB IDE, но для того, чтобы прошить/стереть/считать МК достаточно простой программы — PICkit2 Programmer. Рекомендую.
После установки программы PICkit2 Programmer подключаем к компьютеру собранный USB-программатор. При этом засветится зелёный
светодиод («питание»), а операционная система опознает устройство как «PICkit2 Microcontroller Programmer»
и установит драйвера.
Запускаем программу PICkit2 Programmer. В окне программы должна отобразиться надпись.
Если программатор не подключен, то в окне программы отобразится страшная надпись и краткие инструкции «Что делать?» на английском.
Если же программатор подключить к компьютеру с установленным МК, то программа при запуске определить его и сообщит нам об этом в окне PICkit2 Programmer.
Поздравляю! Первый шаг сделан. А о том, как пользоваться программой PICkit2 Programmer, я рассказал в отдельной статье. Следующий шаг .
Необходимые файлы:
Руководство пользователя PICkit2 (рус.) берём или .
Как театр начинается с вешалки, так программирование микроконтроллеров начинается с выбора хорошего программатора. Так как начинаю осваивать микроконтроллеры фирмы ATMEL, то досконально пришлось ознакомится с тем что предлагают производители. Предлагают они много всего интересного и вкусного, только совсем по заоблачным ценам. К примеру, платка с одним двадцатиногим микроконтроллером с парой резисторов и диодов в качестве обвязки, стоит как «самолет». Поэтому остро встал вопрос о самостоятельной сборке программатора. После долгого изучения наработок радиолюбителей со стажем, было решено собрать хорошо зарекомендовавший себя программатор USBASP, мозгом которого служит микроконтроллер Atmega8 (так же есть варианты прошивки под atmega88 и atmega48). Минимальная обвязка микроконтроллера позволяет собрать достаточно миниатюрный программатор, который всегда можно взять с собой, как флэшку.
Автором данного программатора является немец Thomas Fichl, страничка его разработки со схемами, файлами печатных плат и драйверами.
Раз решено было собрать миниатюрный программатор, то перерисовал схему под микроконтроллер Atmega8 в корпусе TQFP32 (распиновка микроконтроллера отличается от распиновки в корпусе DIP):
Перемычка J1 применяется, в случае если необходимо прошить микроконтроллер с тактовой частотой ниже 1,5МГц. Кстати, эту перемычку вообще можно исключить, посадив 25 ногу МК на землю. Тогда программатор будет всегда работать на пониженной частоте. Лично для себя отметил, что программирование на пониженной скорости на доли секунды дольше, и поэтому теперь перемычку не дёргаю, а постоянно шью с ней.
Стабилитроны D1 и D2 служат для согласования уровней между программатором и USB шиной, без них работать будет, но далеко не на всех компьютерах.
Светодиод blue показывает наличие готовности к программированию схемы, red загорается во время программирования. Контакты для программирования выведены на разъем IDC-06, распиновка соответствует стандарту ATMEL для 6-ти пинового ISP разъема:
На этот разъем выведены контакты для питания программируемых устройств, здесь оно берется напрямую с USB порта компьютера, поэтому нужно быть внимательным и не допускать кз. Этот же разъем применяется и для программирования управляющего микроконтроллера, для этого достаточно соединить выводы Reset на разъеме и на мк (см. красный пунктир на схеме). В авторской схеме это делается джампером, но я не стал загромождать плату и убрал его. Для единичной прошивки хватит и простой проволочной перемычки. Плата получилась двухсторонняя, размерами 45х18 мм.
Разъем для программирования и перемычка для снижения скорости работы программатора вынесены на торец устройства, это очень удобно
Прошивка управляющего микроконтроллера
Итак, после сборки устройства осталось самое важное — прошить управляющий микроконтроллер. Для этих целей хорошо подходят друзья у которых остались компьютеры с LPT портом:) Простейший программатор на пяти проводках для AVR
Микроконтроллер можно прошивать с разъема программирования, соединив выводы Reset микроконтроллера (29 нога) и разъема. Прошивка существует для моделей Atmega48, Atmega8 и Atmega88. Желательно использовать один из двух последних камней, так как поддержка версии под Atmega48 прекращена и последняя версия прошивки датируется 2009 годом. А версии под 8-й и 88-й камни постоянно обновляются, и автор вроде как планирует добавить в функционал внутрисхемный отладчик. Прошивку берем на странице немца. Для заливки управляющей программы в микроконтроллер я использовал программу PonyProg. При программировании необходимо завести кристалл на работу от внешнего источника тактирования на 12 МГц. Скрин программы с настройками fuse перемычек в PonyProg:
После прошивки должен загореться светодиод подключенный к 23 ноге микроконтроллера. Это будет верный признак того, что программатор прошит удачно и готов к работе.
Установка драйвера
Установка велась на машину с системой Windows 7 и никаких проблем не возникло. При первом подключении к компьютеру выйдет сообщение об обнаружении нового устройства, с предложением установки драйвера. Выбираем установку из указанного места:
Мигом появится окно с предупреждением о том, что устанавливаемый драйвер не имеет цифровой подписи у мелкомягких:
Забиваем на предупреждение и продолжаем установку, после небольшой паузы появится окно, сообщающее об успешном окончании операции установки драйвера
Все, теперь программатор готов к работе.
Khazama AVR Programmer
Для работы c программатором я выбрал прошивальщик Khazama AVR Programmer . Замечательная программка, с минималистичным интерфейсом.
Она работает со всеми ходовыми микроконтроллерами AVR, позволяет прошивать flash и eeprom, смотреть содержимое памяти, стирать чип, а также менять конфигурацию фьюз-битов. В общем, вполне стандартный набор. Настройка фьюзов осуществляется выбором источника тактирования из выпадающего списка, таким образом, вероятность залочить кристалл по ошибке резко снижается. Фьюзы можно менять и расстановкой галок в нижнем поле, при этом нельзя расставить галки на несуществующую конфигурацию, и это тоже большой плюс в плане безопасности.
Запись фьюзов в память мк, как можно догадаться, осуществляется при нажатии кнопки Write All. Кнопка Save сохраняет текущую конфигурацию, а Load возвращает сохраненную. Правда я так и не смог придумать практического применения этих кнопок. Кнопка Default предназначена для записи стандартной конфигурации фьюзов, такой, с какой микроконтроллеры идут с завода (обычно это 1МГц от внутреннего RC).
В общем, за все время пользования этим программатором, он показал себя с наилучшей стороны в плане стабильности и скорости работы. Он без проблем заработал как на древнем стационарном пк так и на новом ноутбуке.
Скачать файл печатной платы в SprintLayout можно по
06-01-2011
Описание
Этот простой AVR программатор позволит вам безболезненно загружать программы в формате hex в большинство AVR микроконтроллеров от ATMEL, не жертвуя своим бюджетом и временем. Он более надежен, чем большинство других простых доступных AVR программаторов, и на его сборку уйдет гораздо меньше времени.
AVR программатор состоит из внутрисхемного последовательного программатора (с разъемом) и маленькой печатной платы с DIP панелькой, в которую вы можете поместить свой микроконтроллер и быстро его запрограммировать.
Вы также можете использовать этот программатор только как внутрисхемный, с помощью которого можно легко программировать AVR микроконтроллер, не извлекая его из устройства.
Весь AVR программатор собирается из широко распространенных компонентов и умещается в корпусе разъема COM порта. Печатная плата с DIP панелькой позволяет вставлять в нее 28-выводной AVR микроконтроллер ATmega8 в корпусе DIP, но вы можете изготовить печатные платы для микроконтроллеров в любых других корпусах. Этот программатор совместим с популярным ПО PonyProg, которое показывает вам ход процесса прошивки в виде шкального индикатора статуса.
Внутрисхемный последовательный программатор AVR
Плата с панелькой для AVR
Плата имеет минимальное количество компонентов и используется для программирования микроконтроллеров вне целевого устройства.
Плата включает в себя 28 выводную DIP панельку, кварцевый резонатор на 4 МГц или резонатор с двумя конденсаторами по 22 пФ, и два разъема. Двухконтактный разъем служит для подключения к AVR микроконтроллеру питания +5 В, а 6-контактный — для подключения программатора.
Питание микроконтроллера от внешнего источника напряжения, а не непосредственно от последовательного порта, гарантирует, что контроллер получит именно 5 В и обеспечит надежную и безошибочную прошивку.
ПО PonyProg
Чтобы иметь возможность загружать hex файлы из компьютера в микроконтроллер, вам потребуется скачать и установить ПО . После установки, первое, что предстоит сделать, это сконфигурировать PonyProg для работы с AVR программатором. Для того, чтобы сделать это, войдите в меню «Setup» и выберите пункт «Interface Setup». Ниже на рисунке подсвечены именно те опции, которые вам следует выбрать.
Следующим шагом выберите «AVR micro» и тип микроконтроллера, который хотите запрограммировать (например ATmega8).
Теперь конфигурирование PonyProg завершено, и мы можем открыть hex файл с программой, которая будет зашита в микроконтроллер. Перейдите в меню «File», выберите «Open Program (FLASH) File …» и укажите на hex файл, который надо зашить. Вы должны увидеть шестнадцатеричные значения, примерно такие, как показаны на рисунке ниже. Если вы все еще не подключили программатор к последовательному порту компьютера, то сейчас самое время это сделать. Убедитесь, что ваш программатор физически подключен к AVR микроконтроллеру через плату с панелькой или 6 контактный разъем ICSP. Наконец, кликните на подсвеченной иконке «Write Program Memory (FLASH)» или идите в меню «Command» и выберите «Write Program (FLASH)».
Кликните на кнопке «Yes», чтобы подтвердить запись.
Теперь сядьте поудобнее, расслабьтесь и наблюдайте за процессом программирования по индикатору состояния. PonyProg прошьет AVR микроконтроллер и проверит, загрузился ли hex файл без ошибок. Этот процесс обычно занимает от 10 до 30 секунд, в зависимости от размера программы, которую вы будете зашивать в микроконтроллер.
После программирования появится окно «Write successful», показывающее, что AVR микроконтроллер был запрограммирован и теперь готов к использованию.
- Проверяйте монтаж и подключение к целевому микроконтроллеру.
- ну в этой схеме нет ничего военного и изготовлять ее не надо а включил ком порт лоника в комп и вперед,правда в моем еще по ком порту стоит буфер чтобы случайно не сжечь.А что касаеться по пользованию прогой пони -забыли про одно из главного сказать-про фьюзы.ведь неправильно установишь и микросхема залочиться
- ком порт устарел. если есть только usb то работу с контроллерами можно считать оконченой даже не начав???? usb-com ни кто в сети не предлогает.а если и предлогают то в схеме как раз стоит контроллер. если уж собирать самому то с нуля. а не так как сейчас многие делают, заказал конструктор, напихал в дырки элементов,запаял,и всё.таких гениев на службе хватает. а подойдёш к такиму с вопросом он и толком знать не знает. а ведь хочется знать подробно.
- Ну конечно никто (пишется слитно!) не предлАгает. Поскольку куча готовых микросхем есть в типовом включении — мостов USB-COM на 5В и 3.3В питания. Но шибко грамотные граждане естественно об этом не знают.
Про AVR910-аналог от Проттоса тоже не знают, в котором МК по USB виртуальный COM-порт изображает и программирует по ISP. Например.
У буржуев тоже куча аналогичных конструкций.
И описаний подробных конечно нет — это же искать надо. А хочется сразу готовенького — нажал на одну кнопку и все-все на блюдечке с голубой каемочкой.
А может лучше уроки учить? - много уважаемый SergeBS этот форум не для орфографических ошибок и тем более не для поучений о том что оно есть. тут помощи и совета просят у людей которые знают и сталкивались с той или иной проблеммой. а то что есть готовое и можно купить и не напрягаться это конечно круто.
P.S тем не менее спасибо ВАМ за участие в проблемме. И ОТДЕЛЬНОЕ ЗА ОЧЕНЬ ПРИГОДИВШИЕСЯ ПОУЧЕНИЯ. буржуям привет, а то что у них до?рена чего есть этого то я и знать не мог. куда нам крестьянам. - Угу. Типа «крютые», которые как хотят так и пишут. Причем «проблемму» и сформулировать не могут. Сопли типа:»хачу чавой-то знать, а чаво — ня знаю самм» — не в счет.:)
- Вы ещё не знаете из чего всё это делается…
На китайской барахолке детали для ваших схем продают на вес килограммами и никакие стандарты качества к таким деталям не имеют отношения. Покупайте только фирменные товары в соответствующих фирмах. - Заказываю в Интернет-магазинах (российских). Пока (тьфу * 3) на брак/халтуру и т.п. не налетал.
- Здравствуйте! Всех с наступающим Новым Годом! 🙂
Собрал программатор для AVR по указанной схеме (проверял 3 раза все). Но понипрог 2000 отказывается видеть и программировать контроллер ATMega168-20PU — выдает ошибку device missing or unknown device (-24).
Использовал стабилитроны КС407Г, Транзистор КТ3102АМ и диод КД522Б. Кварц у меня был на 4.032 МГц. Питание от L7805.
Перед возникновением ошибки успевают придти сервисные сообщения, которые я мониторю с помощью Advanced Serial Port Monitor, но там только включение и выключение Break в процессе записи. Никакие данные не уходят.
Настраивал ПониПрог2000 все по инструкции. Шаг за шагом.
С чем эта ошибка может быть связана? Нужно ли подсоединять 22 ножку к земле и 20 к питанию (аналоговые земля и питание)? Почему не используется чип-селект (SS ножка 16 контроллера)?
Спасибо за помощь! - Я собрал этот программатор и использовал:
Резисторы — указанных номиналов
Транзистор — KT3102ГМ
Диод H48 это аналог 1N4148
Стабилитроны — BZX55C 5.1 вольта
Также кварц на 4Мгц и 2 керамических конденсатора на 22 пФ, но я не думаю что они обязательны т.к. использование кварца внутренний/внешний мы устанавливаем программируемыми битами, с завода микрухи запрограммированы использовать внутрений кварц(если я не ошибся)
Внешнее питание от +5В обязательно.Я подключил от БП того же ПК с которого заливал прошивку.
Диод H48 (такая маркировка на присутствует на корпусе этого диода) на просторах интернета говорят что это аналог 1N4148.
У меня всё работает, ПониПрог 2000 успешно залила прошивку в ATmega8.
Фотоhttp://i.imgur.com/gCzAuzA.jpg
- Посоветую один из проектов avr mk ii clone, на базе либы и примера от lufa. Контроллер at90usb168 обычно идет с бутлоадером, позволяющим после сборки залить прошивку через usb без внешнего программатора.
Поддерживает все нынешние avr, включая xmega и новые тиньки, pdi/tpi протокол. Работает с avrstudio и dude, разные прошивки для них. Исходники открыты, шишки отработаны.
Например, для новых студий достаточно инкрементить версию fw в настройках прошивки.
Собирается прошивка под winavr.
Мой вариант в этой теме, от 12 года. С фоточкой.
http://m.radiokot.ru/forum/viewtopic…rt=700&t=26417 - Здраствуйте.собрал этот прогроматор для прошивки ATtiny 2313
все работае прог.читаем МК без проблем но вот такая проблема
атор схемы для которой я прошиваю МК написал что первый раз можно прошивать без внешнего кварца,но при этом сперва заливать прошивку МК,а потом менять Fuse
короче я залил прошивку,встала нормально,потом поменял Fuse и нажал Write
но после таго как я нажал Write вылезла вот это Device missing or unknown device (-24) и после этого больше МК не читаеться в чом может быть проблема - это обратно я подскажите пожалуста попробывал прошить ATtiny 2313 с внешним
кварцем ипоставил 2 конденсатора,кварц на 8 МГц,подк. прогром.он прочитал МК
открыл прошивку в пони выставил Fuse какие надо вот это заводскиеа вот такие надо прошить
но еще что я заметил в заводских стоит одна галочка которую нельзя убрать называеться SPIEN ,а какие надо прошить там нет этой галочки
ну ладно дальше продолжу свою проблему
после таго как я откры прошивку и выставил Fuse как на второй картинке
я нажал READ DEVICE пошол процес прошивки и в завершении вышло
вот этопотом я закрыл пони и открыл снова и нажал прочитать МК и получил вот это
Device missing or unknown device (-24) такое же что я прошивал без внешнего кварца,выше описанное,и после этого этот МК больше не читался
кто может сказать в чом дело,что я зделал не так Просто уже 3 МК убил
большое спасибо прото я в этом новичок - У меня эта ошибка вылазила только когда я внешнее питанее не подключал, ну естественно у тебя в схеме могут быть ошбки, может ты не на ту микруху пони прог настроил(но маловероятно ведь прошивка залилась я сам новичёк.)
SPIEN – фьюз, который разрешает работу МК по интерфейсу SPI. Все микроконтроллеры выпускаются с уже установленным битом SPIEN. Считается опасным фьюзом… - Fuse-бит SPIEN установлен по умолчанию в микроконтроллерах AVR (режим внутрисхемного программирования) и с помощью PonyProg его убрать не получится. Да и вообще его лучше не трогать…
Установив и запрограммировав Fuse-биты как на последней картинке, вы настроили мк на работу от внешнего кварца 8 Мгц, отключили внутренний делитетель тактовой частоты на 8 и включили Brown-Out Detector (модуль контроля питания) с уровнем 2.7 В.
И после этого программатор микроконтроллер не увидел, поэтому логично было бы подать на микроконтроллер внешнее питание (не от PonyProg) и попробовать прочитать его снова.
PS: Конечно, если изначально все было сделано корректно (тип микроконтроллера в программаторе ри программировании был выбран правильно и Fuse-биты были правильно установлены) - спасибо за ответ
просто я прошил на 3 МК нету прошивку и теперь прогром.не видет их и мне надо их перешить и я всегда подовал внешние питание при прошивки
но пони всеравно его не видит,но МК работает,я вставлял ее на прибор для кокого я ее прошивал все три рабочие,но мне надо туда другие залить Я спросил у автора схемы для которой я их прошивал как их перешить он мне сказал что если с внешним кварцем неопределяеться
то надо еще внешний генератор тактовой частоты делать и подовать сигнал на МК XTAL 1 и тогда прогром. увидет МК если кто может кинте не сложную схемку внешний генератор тактовой частоты сколько гуглил не чего чот не нашол или может кто другой способ
а Fuse мне обезателно надо было помннять как на второй картинке потомучто с заводскими работать не будет
спасибки за помощь - Спасибо за статью! Отличный адаптер. Работает шустро, без ошибок. Я первым делом под LPT порт спаял, не было под рукой COM штекера. Дак LPT порт сгорел на первой же заливке. Пришлось бежать за COM штекером в магаз. Так же рекомендую спаять фьюз доктора — очень полезная штука. Я первый-же кристал так отфьюзил, казалось что он выпустил свою душу (синий дымок), а нннет! — Дохдур фьюз его моментально вернул к жизни. Вот и выходит: этот адаптер + док фьюз = полноценный параллельный программатор.
- После «синего дымка» ни один доктор его бы к жизни не вернул.
А «Доктор фьюз» — да, наверное, иногда может быть полезным. Но почти всегда удается обойтись и без него, нужно только затактировать МК не от кварца, а от внешнего генератора… - А вот мне посчастливилось, при первом же конфигурировании фьюзов, захлопнуть так, что ни один генератор не спасёт. Я не знал, что бывают 2 варианта отображения фьюзов: Прямой (исторический, канонический) и инвертированный (интуитивно удобный). Вот я и выставил в каноническом галки с фото инвертированного. Кстати, PonyProg, оперирует фьюзами в инвертированном представлении.
- Читать всем:
Ну вот и пришло время нам соорудить USB программатор. Я долго не мог определиться какой бы программатор нам собрать. Выбирал по критериям простоты конструкции и удобства работы с ними, но ничего не нравилось. Выбрать программатор помог случай. Вернее я его не выбирал вообще – я его случайно собрал сам того не подозревая!
А дело было так. Некоторое количество постов назад мы собрали преобразователь USB to UART на ATtiny2313 (а в мы даже улучшили печатную плату). Еще при выборе схемы преобразователя я планировал на его базе (при помощи заливки различных прошивок) получать устройства различного назначения. Тогда я не подозревал, что данный преобразователь можно использовать шире, чем я планировал. Увидев схему USB программатора — USBtiny на ATtiny2313 я понял, что я уже имею готовый программатор!
Посмотрев на схему, сделанного ранее, преобразователя USB to UART
(домашняя страничка)
и схему USB программатора USBTiny
(домашняя страница)
можно увидеть, что это одна и та-же схема
. Различия незначительны – отсутствуют сигнальные светодиоды и несколько резисторов. Для того, чтобы преобразователь стал USB программатором нужно просто прошить микроконтроллер новой прошивкой и сделать кабель для подключения.
Теперь все по порядку.
1 Для начала нужно собрать преобразователь
(это если Вы его еще не собрали).
Вот рисунок печатной платы преобразователя:
Если интересно — вот .
В собранном виде преобразователь выглядит так:
2 Немного модифицируем плату
Для того, чтобы обеспечить все необходимые сигналы для программирования впаиваем защитные резисторы номиналом по 100 Ом в линии ножек 12, 16, 17, 18, 19 (номинал не критичен — можно варьировать).
3 Теперь нужно прошить микроконтроллер.
Линии для программатора выведены на общий разъем платы (кроме сброса — стоит отдельно).
Наверно не нужно говорить о том, что для прошивки микроконтроллера Вам понадобится программатор. На скорую руку можно собрать и прошить при помощи .
Схема шлейфа проста.
Из особенностей — я вынес индикаторный светодиод и балластный резистор для него за плату на разъем — это для того, чтобы плату без перепайки можно было использовать для других устройств (ну и так прикольней — светодиод мигает прямо в разъеме:)). Кроме того, линия Vcc отделена от общего разъема — это на случай если программируемое устройство запитывается не от USB, а от своего источника (что, в принципе, желательно). Сигнальные линии (SCK, MISO, MOSI) желательно экранировать (например чередованием сигнальных и земляных линий в шлейфе). Длину шлейфа не стоит делать большой — до 50 см, не больше. Если нужно программировать удаленное устройство всегда можно применить USB удлинитель — так надежней. Вот мой готовый шнурок:
5
Сам программатор готов, теперь нужно установить драйвер
для того, чтобы Винда смогла с ним работать (для Mac OS X & Linux, вродь-как, драйвера вообще не нужно). Тут все просто:
5.1 Скачиваем драйвер, разархивируем его.
Страничка с драйверами
5.2 Вставляем наш программатор в USB порт.
5.3 В трее появится сообщение о том, что найдено новое устройство.
5.4 Запустится мастер нового оборудования.
5.5 Указываем в окошке «место поиска» папку с драйвером.
5.6 Пройдет процесс установки драйвера. Появится окошко сообщающее о том, что драйвер установлен.
Чтобы проверить, что мы там наустанавливали— заходим в «Мой компьютер/Свойства/Оборудование/Диспетчер устройств» и находим там наш программатор
Винда увидела новое устройство и готова с ним работать.
USBtiny программатор поддерживается AVRDude
, а это значит, что многие среды программирования будут с ним работать без проблем. Еще одним достоинством работы с AVRDude является то, что для работы с AVRDude существует множество оболочек GUI из которых можно выбрать подходящую именно для Вас (но об этом в следующей статье).
Я с USBTiny до этого не работал, но отзывы о нем в сети положительные (отличается надежностью и быстротой программирования) — мои тестовый прошивки это подтвердили. ATtiny2313 прошивается за 10 секунд (это вместе с проверкой). Микроконтроллер определяется и программируется надежно — не было ни одной ошибки во время моих тестов. Приятный в использовании программатор!
Файлы к статье:
— Рисунок печатной платы UART-USB на ATtiny2313
— Прошивка USBtiny программатора для ATtiny2313
— Фьюз-биты ATtiny2313 для USBtiny
— Схема кабеля для USBtiny программатора
Ну вот и пришло время нам соорудить USB программатор. Я долго не мог определиться какой бы программатор нам собрать. Выбирал по критериям простоты конструкции и удобства работы с ними, но ничего не нравилось. Выбрать программатор помог случай. Вернее я его не выбирал вообще – я его случайно собрал сам того не подозревая!
А дело было так. Некоторое количество постов назад мы собрали преобразователь USB to UART на ATtiny2313 (а в прошлой статье мы даже улучшили печатную плату). Еще при выборе схемы преобразователя я планировал на его базе (при помощи заливки различных прошивок) получать устройства различного назначения. Тогда я не подозревал, что данный преобразователь можно использовать шире, чем я планировал. Увидев схему USB программатора – USBtiny на ATtiny2313 я понял, что я уже имею готовый программатор!
Посмотрев на схему, сделанного ранее, преобразователя USB to UART (домашняя страничка
)
и схему USB программатора USBTiny
можно увидеть, что это одна и та-же схема. Различия незначительны – отсутствуют сигнальные светодиоды и несколько резисторов. Для того, чтобы преобразователь стал USB программатором нужно просто прошить микроконтроллер новой прошивкой и сделать кабель для подключения.
Теперь все по порядку.
1 Для начала нужно собрать преобразователь (это если Вы его еще не собрали).
Вот рисунок печатной платы преобразователя:
T2313-SMD-2 v2.0 — Рисунок печатной платы UART-USB на ATtiny2313
Для того, чтобы обеспечить все необходимые сигналы для программирования впаиваем защитные резисторы номиналом по 100 Ом в линии ножек 12, 16, 17, 18, 19 (номинал не критичен – можно варьировать).
2 Теперь нужно прошить микроконтроллер.
Линии для программатора выведены на общий разъем платы (кроме сброса – стоит отдельно).
usbtinyisp-T2313.hex v1.04 — Прошивка USBtiny программатора для ATtiny2313
T2313-FuseBit — Фьюз-биты ATtiny2313 для USBtiny
Для Algorithm Builder и UniProf галочки ставятся как на картинке.
Для PonyProg, AVR Studio, SinaProg галочки ставяться инверсно.
3 Далее нам нужен шлейф для того, чтобы соединить программируемое устройство с нашим программатором. Все линии, необходимые для программирования находятся на одном разъеме.
Схема шлейфа проста.
Из особенностей – я вынес индикаторный светодиод и балластный резистор для него за плату на разъем – это для того, чтобы плату без перепайки можно было использовать для других устройств (ну и так прикольней – светодиод мигает прямо в разъеме ). Кроме того, линия Vcc отделена от общего разъема – это на случай если программируемое устройство запитывается не от USB, а от своего источника (что, в принципе, желательно). Сигнальные линии (SCK, MISO, MOSI) желательно экранировать (например чередованием сигнальных и земляных линий в шлейфе). Длину шлейфа не стоит делать большой – до 50 см, не больше. Если нужно программировать удаленное устройство всегда можно применить USB удлинитель – так надежней. Вот мой готовый шнурок:
4 Сам программатор готов, теперь нужно установить драйвер для того, чтобы Винда смогла с ним работать (для Mac OS X & Linux, вродь-как, драйвера вообще не нужно). Тут все просто:
4.1 Скачиваем драйвер, разархивируем его.
usbtinyisp w32 driver v1.12 — Win драйвер для USBtiny программатора
Если у Вас Винда 64 битная, Vista или Windows 7 нужно установить другой драйвер:
usbtinyisp_libusb-win32_1.2.1.0.zip — Драйвер USBtiny для х64, Vista или Windows 7
4.2 Вставляем наш программатор в USB порт.
4.3 В трее появится сообщение о том, что найдено новое устройство.
4.4 Запустится мастер нового оборудования
4.5 Указываем в окошке «место поиска» папку с драйвером.
4.6 Пройдет процесс установки драйвера. Появится окошко сообщающее о том, что драйвер установлен. Чтобы проверить, что мы там наустанавливали — заходим в «Мой компьютер/Свойства/Оборудование/Диспетчер устройств» и находим там наш программатор
Винда увидела новое устройство и готова с ним работать.
USBtiny программатор поддерживается AVRDude, а это значит, что многие среды программирования будут с ним работать без проблем. Еще одним достоинством работы с AVRDude является то, что для работы с AVRDude существует множество оболочек GUI из которых можно выбрать подходящую именно для Вас (но об этом в следующей статье).
ДОПОЛНЕНИЯ.
1 Дмитрий Шпак сделал довольно удачную разводку программатора. Программатор получился небольшого размера, имеет стандартный разъем для программирования и, я считаю, будет удобен в работе. Плата двусторонняя.
USBtiny.lay — Разводка USBtiny от Дмитрия Шпака
2 Еще один вариант разводки от Андрея Баранова (Andru_48)
USBtiny.lay — Разводка USBtiny от Андрея Баранова
3 Вариант от mebadboy
Доброе время суток.
Новую печатку я не собирал. Я просто исправил старую — Дмитрий Шпак . Там минимум исправлений – одну дорожку перерезать, кинуть проводок, впаять резистор и диод впаять в другое место.
USB-tiny-mebadboy — Печатка USBtiny от mebadboy
Вот лог dmesg при подключении под linux:
usb 4-2: new low speed USB device using uhci_hcd and address 2
usb 4-2: New USB device found, idVendor=1781, idProduct=0c9f
usb 4-2: New USB device strings: Mfr=0, Product=2, SerialNumber=0
usb 4-2: Product: USBtiny
Данная схема программатора для микроконтроллеров atmega8 и attiny2313, одна из наиболее простых и доступных, т.к. детали для ее изготовления, можно найти без особого труда. Благодаря этому, сделать простой программатор сможет любой начинающий радиолюбитель.
Схему можно собрать навесным способом, либо если есть желание изготовить печатную плату.
После того как собрали устройство, пора приняться за прошивку контроллеров.
Для примера будем прошивать микроконтроллер atmega8. Устанавливаем программу PonyProg 207. Подключаем программатор к компьютеру и запускаем программу. В меню вызываем пункт «Калибровка». После калибровки выбираем пункт «Настройка» -> «Настройка оборудования». Указываем последовательный порт COM1 и SI Prog API. Остальные окна не трогаем, нажимаем OK. Если все прошло успешно – хорошо, если нет, то необходимо установить и устранить проблему в устройстве.
Прошивка. Вставляем микроконтроллер в панель. В программе выбираем AVR Micro, Atmega8.
Команды -> Читать все. Начнется чтение данных из МК, по окончанию чтения появится окно об успешной операции.
Далее в программатор необходимо загрузить дамп (*.hex) прошивки Файл -> Открыть -> выбираем файл. Появится большое окно с кодом.
Нажимаем на пиктограмму с замком. В окне расставляем конфигурационные биты МК (посмотреть их можно на сайте разработчика). После того как все расставили нажимаем Команды -> Запись. Начнется запись и последующая проверка.
По материалам сайта: radioskot.ru
Основой этого программатора является микроконтроллер ATTiny45. В качестве тактового генератора контроллера используется генератор системы ФАПЧ частотой 16,5 МГц, что позволило отказаться от применения уже привычного в данных схемах внешнего кварцевого резонатора. Резисторы R2, R3 токоограничительные, работают в паре со стабилитронами VD1, VD2 и служат для защиты компьютера от высокого напряжения (по стандарту не более 3,6 В).
Стабилитроны могут быть заменены отечественными КС136 либо аналогичными импортными. Резистор R1 указывает компьютеру, что подключенное устройство работает на скорости LS, его номинал может изменяться в диапазоне 1,5 – 2,2 кОм. Резисторы R4-R7 служат для защиты выходов контроллера от короткого замыкания и согласования логических уровней в случае раздельного питания контроллера и программатора, их величина может изменяться от 270 до 560 Ом. Для соединения программатора и компьютера используется пятипиновое гнездо mini-USB (XS1). Это сделано для уменьшения размеров печатной платы, а также исходя из того, что кабель mini-USB имеется практически у каждого. Подключение программатора к программируемому контроллеру осуществляется при помощи 10-контактного разъема XS2, распиновка которого соответствует стандарту STK200/300.
Программатор AVR собран на плате из фольгированного стеклотекстолита. Внешний вид дорожек платы и расположение деталей на ней показаны на фото. Скачать файл платы в LAY и прошивки МК можно тут. Для тех, кому сложно достать не слишком пока распространенный контроллер ATTiny45, автором была разработана схема на более широко используемом контроллере ATTiny2313.
Схема отличается от предыдущей только наличием кварцевого резонатора ZQ1, частота которого должна равняться 12 МГц и конденсаторами C1 и C2, емкость которых может изменяться в пределах 18 – 24 пФ. И кроме того, в схеме вместо сложного в распайке гнезда mini-USB применено так называемое «принтерное» гнездо типа USB-B. Печатная плата для данной схемы разработана на обычных деталях, что несколько увеличило ее размеры, но позволило отказаться от сложных для пайки многими радиолюбителями smd-компонентами.
После программирования flash-памяти контроллера для ATTiny45 необходимо установить следующие конфигурационные биты: CKSEL3, CKSEL2, CKSEL1 (тактирование от схемы ФАПЧ), BODLEVEL0 (детектор пониженного напряжения на 1,8 В), RSTDSBL (поскольку количество выводов микроконтроллера невелико, то вывод RESET используется в качестве обычного порта ввода-вывода). Для ATTiny2313 необходимо запрограммировать только бит BODLEVEL0, а остальные сбросить.
Чтоб запрограммировать контроллер в первый раз при отсутствии под рукой самого программатора, можно применить любую схему. Например простейший программатор, именуемый в народе «5 проводков», подключается к LPT-порту компьютера и состоит из всего 4 сопротивлений, но сейчас это порт является скорее архаизмом, чем нормой. Сам автор для первоначальной прошивки использовал программатор, представленный на рис. 7. Он подключается с СОМ-порту компьютера и имеет ряд панелек для установки различных микроконтроллеров, что позволяет с легкостью запрограммировать контроллер перед его монтажом в устройство. Управляется программатор от известной программы PonyProg. Небольшой нюанс. PonyProg не знает ни ATTiny2313, ни ATTiny45, поэтому выберите любой контроллер с объемом памяти не меньше, чем 4 кб, например, ATMega8. При прошивке программатор выдаст ошибку о неверном типе контроллера. Выберите «Ignore» и контроллер все равно будет прошит.
Кроме того, поскольку прошивка контроллера ведется через интерфейс внутрисхемного программирования SPI, то возможно (и даже желательно для ATTiny45) прошивать его непосредственно в устройстве уже после распайки. Программирование можно осуществлять либо подпайкой к соответствующим выводам контроллеров проводков и дальнейшим их сопряжением с программатором, либо используя разъем XS2.
При использовании для программирования разъема XS2 необходимо учесть следующий нюанс. При прошивке контроллера он выступает ведомым, и для него вывод MISO является выходом, а MOSI – входом. Когда же контроллер сам выступает в роли программатора, то он сам является ведущим, и входы MISO и MOSI меняются местами.
При программировании контроллера ATTiny45 все необходимые выводы подведены к разъему XS2, в этом случае схема подключения будет иметь следующий вид. Поскольку обе части разъемов XS2 и XS3 представляют собой гнезда, то можно либо спаять кабель со штекерами с обеих сторон, либо выполнить соединения проводками, втыкая их в соответствующие контакты гнезд. На разъеме внешнего программатора не проставлены номера выводов – они могу быть различными для разных типов программаторов, и их следует уточнить в документации для каждого конкретного программатора.
При программировании контроллера ATTiny2313 сигнал сброса, подводимый к выводу RESET, формируется линией РВ0. В этом случае сигнал сброса от внешнего программатора необходимо подключать непосредственно к выводу RESET контроллера ATTiny2313 (вывод 1), подпаяв к нему дополнительный проводок. Можно обойтись и вовсе без него, но тогда необходимо перед подачей питания на контроллер замкнуть вывод RESET на землю, однако в данном случае возможны сбои, и этот вариант не рекомендуется для повторения.
Программатор необходимо подсоединять к компьютеру до запуска программы. При перестыковке программатора необходимо перезапустить программу.
Разберемся с назначением основных элементов интерфейса программы. Для автоматического определения типа подключенного к программатору микроконтроллера служит кнопка «Автоопределение». При этом автоматически считываются идентификатор микроконтроллера, калибровочные и конфигурационные ячейки и биты защиты.
Если же по каким-то причинам автоопределение контроллера дает неверные результаты, то можно установить тип контроллера вручную при помощи выпадающего списка «Ручной выбор контроллера». При этом конфигурационные биты и биты защиты устанавливаются по умолчанию для данного типа контроллера, поэтому стоит быть внимательным, чтобы не ошибиться. Следует заметить, что номенклатура поддерживаемых контроллеров несколько отличается от таковой у программатора AVRDUDE [8]. Во-первых, MICROPROG не поддерживает контроллеры семейства Classic и контроллеры с объемом памяти больше 128 кБ. Во-вторых, им поддерживаются новые чипы, еще не включенные в список AVRDUDE. Кроме того, этот список будет постоянно обновляться автором по мере выхода новых контроллеров.
Следующая, и одна из наиболее полезных особенностей данного программатора – это программное изменение частоты тактовых импульсов SCK. При этом имеется на выбор 5 фиксированных частот (1 МГц, 250 кГц, 50 кГц, 10 кГц, 2 кГц). Выбор частоты осуществляется из выпадающего списка «Частота тактового сигнала». По умолчанию при подключении программатора у него всегда устанавливается частота 1 МГц, поэтому будьте внимательны: если подключенный контроллер не определяется устройством, возможно, что для него установлена слишком высокая частота импульсов SCK. Попробуйте снизить ее и повторить попытку.
Возможно, у кого-то возникнет вопрос, зачем нужна столь низкая частота, как 2 кГц. Автор однажды столкнулся со следующей проблемой. При тактировании контроллера ATtiny13 внутренним генератором частотой 128 кГц и запрограммированном фьюзе CKDIV8 реальная тактовая частота контроллера установилась на уровне 16 кГц. При этом как следует из инструкции к контроллерам AVR, частота импульсов SCK должна быть меньше тактовой как минимум в 2,5 раза, то есть на уровне 6 кГц. Минимальная же частота импульсов SCK для того же программатора USBasp составляет 8 кГц, чего как оказалось, недостаточно. Таким образом, абсолютно рабочий контроллер оказался негодным к употреблению, пока не был создан программатор MICROPROG, который таки смог вернуть его к жизни. Но вернемся к описанию.
В поле «Идентификатор» указывается трехбайтовый шестнадцатеричный код, уникальный для каждого типа контроллера. Это поле доступно только для чтения.
В поле «Калибровочные ячейки» указываются значения, занесенные заводом-изготовителем при калибровке внутреннего RC-генератора контроллера. Количество значений зависит от количества фиксированных тактовых частот микроконтроллера (для ATTiny13 таких значений два – для 4,8 МГц и для 9,6 МГц). Это поле также доступно только для чтения.
В блоке «Конфигурационные ячейки» задаются конфигурационные биты, или фьюзы. Всего в микроконтроллерах AVR имеется три конфигурационных байта – старший (High Fuse, HF), младший (Low Fuse, LF) и дополнительный (Extended Fuse, EF). В представленной программе имеется двойная возможность задавать значения этих байтов.
1. Побитно, устанавливая или снимая флажки с соответствующих битов (важно помнить, что установленный флажок сбрасывает соответствующий бит в 0)
2. Побайтно, задавая сразу значение всего конфигурационного байта в правой части окна программы. Значение байта задается в шестнадцатеричном коде.
Оба способа задания конфигурационных ячеек равноценны. Изменения, созданные одним способом тут же отображаются и другим способом.
Кнопка «Чтение» позволяет считать фьюзы из контроллера. Кнопка «Запись» – записать выбранные в программе фьюзы в контроллер. Кнопка «Верификация» сравнивает выбранные в программе фьюзы с теми, которые записаны в контроллер. Кнопка «По умолчанию» устанавливает фьюзы по умолчанию для данного типа контроллера согласно инструкции (при этом биты устанавливаются только в программе, для их записи в контроллер необходимо воспользоваться кнопкой «Запись»).
В блоке «Ячейка защиты» задаются биты защиты. Их установка позволяет защитить программный код от несанкционированного чтения или записи. Все компоненты этого поля аналогичны таковым для блока «Конфигурационные ячейки».
В блоке «Программирование» осуществляются операции с flash- и eeprom-памятью контроллера. Кнопка «Стирание кристалла» предназначена для стирания всех областей памяти, включая биты защиты, flash и eeprom (последняя не стирается при установленном бите EESAVE). При этом конфигурационные ячейки остаются без изменения.
Под кнопкой расположено два почти идентичных подблока «Программирование FLASH» и «Программирование EEPROM». По нажатию на кнопку «Файл НЕХ» открывается диалоговое окно выбора файла с расширением *.hex. Имя выбранного файла и путь к нему отображаются в поле справа от кнопки. При этом поле является редактируемым, то есть путь можно прописать и вручную.
Кнопка «Чтение» позволяет считать flash-память контроллера в выбранный HEX-файл. По окончанию считывания на экране появится соответствующее сообщение. При этом в поле выбора файла можно указать имя несуществующего файла – он будет автоматически создан.
Кнопка «Запись» позволяет записать выбранный HEX-файл в flash-память контроллера. По окончанию программирования на экране появится соответствующее сообщение. ВАЖНО!!! Перед выполнением команды «Запись Flash» автоматически осуществляется выполнение команды «Стирание кристалла».
Кнопка «Верификация» позволяет сверить выбранный HEX-файл с содержимым flash-памяти микроконтроллера. По окончании процесса на экране появится сообщение об успешной верификации или об ошибке. Ошибка может быть вызвана установленными битами защиты или неверно выбранным для верификации файлом.
Назначение кнопок с идентичными названиями в подблоке «Программирование EERPOM» аналогично таковым для подблока «Программирование FLASH» за исключением того, что все операции здесь относятся к области eeprom-памяти, а файлы имеют расширение *.eep. Автор: Сокол Сергей, Радио 2-2012.
Форум по программаторам
Предлагаю вашему вниманию схему простого и недорогого программатора для микроконтроллера Attiny2313.
Для программирования контроллера используэтся COM — порт компьютера. Программа которую я использую для заливки программы в этот чип — Pony Prog.
Для питания микроконтроллера необходимо напряжение 5В (Рис.1). Удобно использовать как источник питания для данного программатора USB.

После правильной сборки устройство работает без дополнительных настроек.
Внимание! Копирование этого материала разрешается только с указанием ссылки на данный сайт http://meandr.org/













































































