Каждый начинающий радиолюбитель после первых удачных экспериментов, ощутив сладость своих побед, хочет попробовать сделать что-то настоящее. Не игрушку, а реально работающую полноценную вещь. Для этого прекрасно подойдёт самодельный простой усилитель для наушников, который умелыми ручками можно собрать всего за несколько минут.
Где его можно применить? Во-первых, по прямому назначению, а именно для усиления сигнала от темброблока или предусилителя, то есть там, где звуковой сигнал слишком слаб, и подключить наушники невозможно. В этом случае можно сделать усилитель для наушников своими руками.
Во-вторых, он пригодится как дополнительный инструмент. Портативный усилитель для наушников вполне применим для тестирования схем. Ведь часто появляется необходимость найти место обрыва сигнала в новой схеме, которую вы собрали, но она никак не хочет работать. Например, вы сделали тот же усилитель для наушников своими руками. Он и поможет в поиске причины неисправности. С ним можно очень быстро найти точку, в которой пропадает сигнал. Ведь часто это случается из-за пустяка: плохо пропаялась деталь, неисправный конденсатор и т.д. Визуально или с помощью тестера причину бывает трудно найти.
Сделать усилитель для наушников своими руками просто, ведь схема моно состоит всего из пяти деталей. Основана она на микросхеме TDA7050, которая стоит 30–80 рублей. Но, думаю, что в ваших запасах радиодеталей, которые всегда имеются у любого увлечённого этим делом, такая микросхема найдётся. Она часто использовалась в кассетных плеерах и других простых устройствах воспроизводящих звук.
На этой же микросхеме можно сделать и стереофонический усилитель для наушников своими руками. Для этого придётся добавить два полярных конденсатора на выход (можно один общий), а входной регулятор громкости можно сделать из сдвоенного переменного резистора.
Сама микросхема представляет собой усилитель мощности в корпусе нормального размера (DIP8). Рабочее напряжение питания от 1,6 до 6 вольт. Потребляет не много энергии. Мощность выходного сигнала зависит от напряжения питания. В варианте стерео при нагрузке в 32 Ом и напряжении в три вольта вы получите на выходе около 130 милливатт на каждом канале. При подключении по мостовой схеме в варианте моно мощность увеличивается в два раза. Выход микросхемы имеет защиту от короткого замыкания.
Принципиальная схема дана на рисунке 1. Входной сигнал подаётся на выводы 1 и 3, а наушники в 32 Ом подключены к выводам 7 и 8. По техническим условиям в мостовом режиме нагрузка не должна быть менее 32 Ом. Для сглаживания напряжения к шине питания подключены конденсаторы С1 и С2, 100 и 0,1 мкФ соответственно. Сопротивление резистора R1 – 22 кОм. Ну вот, пожалуй, и всё описание нашей первой модели.
Вторая схема с рисунка 3 часто применяется в малогабаритных устройствах заводского изготовления. Сделать её ненамного труднее. В схеме отображены все необходимые детали. На рисунке 2 – та же схема для подключения динамиков. Как видите, разница небольшая. В схеме для динамиков применяются полярные конденсаторы в каждом выходном канале, а для наушников — стоит общий конденсатор в месте подключения к ним корпуса схемы.
содержание видео
Статья и дополнительные материалы здесь
Виталий: Все так хорошо начиналось, фундаментальные законы, элементы пассивные и активные, применение, расчеты, но в какой-то момент начинается переход к стандартной заготовке любого канала по электронике, купи микруху или что-то готовое, собрали по даташиту и воля, у нас схема работает, мы в шоколаде.
Даже если так, то ооочень многое опущено, пусть видео будут реже но обоснованные с измерениями, осциллограммами, рекомендациями, особенностями построения таких и подобных схем, с трудностями и типовыми ошибками у начинающих. Например как бороться с самовозбуждением в усилителях если такое случилось, куда смотреть в документации что бы правильно выбрать коэффициент усиления, расчет фильтров входных, как обеспечить более хорошую равномерность АЧХ во всей полосе через проходные конденсаторы (например тоже типовая ошибка это использование керамики для звука или только электролитов, рекомендации по трассировке для целостности питания на ПП ну и так далее. Автор, вся надежда на Вас. .Еще столько тем не раскрыто
Дата: 2020-09-04
Комментарии и отзывы: 9
TheBypasser
А какой смысл во внешнем усилителе для ушей _на микросхеме стандартного усилителя для ушей_? 😉 Из всё тех же TDA есть — при чём в таком же корпусе DIP-8 — и более могучие решения, с которых и более 1 Вт можно снять (ставятся в недорогие колонки, как правило, выходной амплитуды хватает для раскачки и куда более солидного оборудования (сам пользовал, когда были плееры Transcend с приятным звуком, но хилым усилителем. Буст до 12 В на вход — и вперёд.
SheviTracktor
Здравствуйте. Хотелось бы видео о защите акустики от постоянного напряжения (те которые с релюшками) с использованием распространенной элементной базы. А то все извращаются кто во что горазд и порой предложенных компонентов просто не найти. Интересно Ваше видение самой оптимальной и надежной конструкции. Спасибо.
Виталий
Познавательно, но это видео не для начинающих, это уже для людей имеющих некий опыт. Бортовое напряжение моего авто, 24 вл. А для планшета необходимо 5 вл. и 1 Амп. Говорят что такие гаджеты очень чувствительны к электричеству. Можно ли с вашей помощью собрать зарядное с 12- 24 вол. на 5 вол?
Nik
Подождите Я ничего не понял зачем предварительно этот усилитель для наушников если в любом даже самом zadrot чином нетбуке, если включить обычные наушники даже самые простенькие там валит такой звук что мама не горюй, зачем его еще усиливать?
Павел
А usb не сгорит от 100 микрофарад на его выходе? Ток то зарядный ничем не ограничен. Я б в ноутбуке побоялся испытывать. Можно резистор на вход воткнуть, Ом на 10 — тока в пол ампера там за глаза, а порт будет целее.
ostrov
Спасибо за видос. но бля нет никакой смысловой нагрузки, схема минимальная из даташита, интриги нет, схематических извращении нет, замеров нет, сравнения нет, последовательности разработки нет.
tumblersru1
а если оба усилителя данные, то как их различить? данный динамик один и с ним проще: ) А данный ролик непосредственно поучителен. данному Автору респект и непосредственно уважуха: )
Boris
Я себе микшер собрал, чтобы на работе наушники не перетыкать из ноутбука в сотку и обратно. И тоже подобный усилитель использовал, только на другой микросхеме.
Bogdan
автор, может подскажешь, у меня аудиосистема 2. 1 (для компа, но звук не очень. где можно поискать схемку усилителя 2. 1. колонки 3Вт 4ом 2шт, саб 8Вт. в гугле искал.
Бывает такое что, подключив свои любимые наушники которые выдают качественный звук к MP3 плееру или компьютеру мы обнаруживаем, что звук в них очень тихий, это означает, что у Вашего плеера или иного устройства не хватает мощности чтобы обеспечить наушникам необходимой громкости и ясности звучания. Что же тогда делать? Для этого можно собрать усилитель для наушников, мы предлагаем собрать Вам несложный но качественный и очень красивый усилитель для наушников в прозрачном корпусе своими руками.
При создании этого усилителя мне хотелось сделать его необычным, хотелось уйти в сторону от классического пластикового корпуса. Вспомнив что любители моддинга компьютеров часто делают прозрачные корпуса для своих ПК я тоже решил сделать корпус своего усилителя прозрачным. А в качестве изюминки — отказаться от печатной платы и сделать все навесным монтажом.
Разработка схемы велась в программе Eagle. Это классический усилитель на сдвоенном операционнике OPA2107.
Ниже приведена схема усилителя для наушников своими руками:
Список необходимых деталей для блока питания усилителя:
- Разъем питания;
- Светодиод 5 мм (любого цвета);
- R1LED — резистор номиналом от 1К до 10К (1 Вт);
- CP1, CP2 — электролиты 470 мкФ (на напряжение 35 или 50 Вольт);
- RP1, RP2 — 4,7К (1 Вт);
Список деталей для усилителя:
- IC1 — сдвоенный операционный усилитель OPA2107; (примечание — на принципиальной схеме операционный усилитель обозначен как OPA2132, дело в том что вначале я планировал использовать его);
- C1L, C1R — 0.68 мкФ 63 В (для входного аудио сигнала);
- C2, C3 — 0,1 мкФ (пленочные, для стабилизации операционного усилителя);
- R2L, R2R — 100К (0,5 Вт);
- R3L, R3R — 1К (0,5 Вт);
- R4L, R4R — 10К (0,5 Вт);
- R5L, R5R — перемычка (не обязательно);
- Стерео джек — 2 шт;
Так как я решил сделать все навесным монтажом, то я приступил к изготовлению каркаса. Здесь вам понадобятся аккуратность и внимательность, т.к. корпус будет прозрачным и любые недочеты сразу же будут видны.
Для шины питания я использовал одножильный медный провод, 1 мм толщиной, взятый из обрезков кабеля которые использовались для домашней электропроводки.
В качестве блока питания отлично подойдет любой трансформаторный блок питания с напряжением 12 Вольт и выходным током от 300 мА. Желательно использовать трансформаторный БП, так как использование импульсных может привести к наводкам (будет слышен постоянный гул в наушниках).
Для разъема питания я использовал вот такой разъем: (центральный контакт это плюс питания).
Для того чтобы формировать одинаковые выводы резисторов и проводов я использовал обычную отвертку. Вы можете использовать разные диаметры для больших или меньших радиусов.
Немного ниже вы можете увидеть разводку блока питания. На входе у блока питания 12 Вольт, которые затем с помощью делителя напряжения (резисторов RP1 и RP2, по 4.7 кОм) превращаются в +6 Вольт и −6 Вольт. Дело в том, что для операционного усилителя необходимо двухполярное питание. Провод в центре — это так называемая «виртуальная земля», которая ни в коем случае не должна соединятся с настоящей землей (на разъеме питания).
Два больших конденсатора на 470 мкФ 50 Вольт в паре с конденсаторами по 0,1 мкФ необходимы для того, чтобы уменьшить наводки на ОУ и повысить стабильность его работы. Для этого нужно постараться расположить их как можно ближе к выводам ОУ.
Вот еще несколько фотографий с разных ракурсов, на которых видно как я выполнил монтаж.
После того, как вы закончили пайку можно приступить к проверке усилителя. Небольшой совет, для проверки не нужно использовать свои самые классные наушники, достаточно каких-то простых. Дело в том, что если Вы где-то запутались и припаяли детали не по схеме, то вполне возможен такой вариант при котором вы испортите свои наушники. Но надеюсь, что при проверке у вас все будет хорошо.
Перед заливкой этой схемы эпоксидной смолой нужно закрыть все щели разъёмов от попадания её внутрь. Звуковые гнезда я взял из старой звуковой карты Sound Blaster Live, эти разъёмы не содержат лишних отверстий и поэтому их легко защитить от проникновение смолы. Я для начала со стороны контактов замазал места соединения контактов с корпусом небольшим количеством эпоксидной смолы.
Специальным пластилином «BLU TACK» я замазал отверстия для джека и дополнительно заклеил скотчем.
Так как усилитель в дальнейшем будет заливаться эпоксидной смолой, то я решил немного приподнять его, чтобы при заливке он оказался точно по центру корпуса. Для этого я припаял небольшие выводы снизу.
Я подумал, что было бы неплохо еще чуть-чуть облагородить дизайн усилителя и поэтому решил распечатать наклейки на аудио разъемы. Я подготовил их в Adobe Photoshop, затем распечатал на тонкой фотобумаге и приклеил к разъемам на двусторонний скотч.
В течении некоторого времени я размышлял над дизайном корпуса и материалом из которого будет сделана форма для заливки. Я остановил свой выбор на 1,5 мм пластике, он отлично режется обычным канцелярским ножом, оставляя при этом очень ровный край.
Затем я разработал форму для заливки, используя все тот-же Eagle. Вырезав все части я приступил к сборке. Для того чтобы облегчить эту процедуру я сначала прихватил все углы с помощью суперклея, затем 2 раза проклеил каждый шов, что обеспечило полную герметичность.
Самый простой способ узнать объем эпоксидной смолы для заливки это залить форму водой, а затем вылить содержимое в чашку и узнать получившийся объем и вес. Конечно, можно измерить объем с помощью линейки — но способ с водой показался мне проще.
Для заливки я использовал прозрачную эпоксидную смолу «Polycraft DSM Synolite» + MEKP отвердитель (от 1 до 2%). Конкретно для этой смолы соотношение отвердителя и смолы должно быть 1:50. Было довольно сложно отмерить такое малое количество отвердителя, для этого пригодились ювелирные весы. А вообще же, для разных марок эпоксидных смол соотношение отвердителя и смолы различается, смотрите инструкцию.
Смешанную смолу необходимо медленно вливать по стенке формы, для того чтобы избежать появления пузырьков. На картинке ниже видно, что при заливке смолы я налил немного больше чем требуется, смола при этом не выливается благодаря поверхностному натяжению. Это нужно потому что эпоксидная смола при затвердевании немного уменьшается в размерах.
При затвердевании эпоксидной смолы происходит обильное выделение тепла (в моем случае температура была 62 градуса). Затем форма накрывается, для того чтобы предотвратить попадание пыли и мусора на поверхность.
Я оставил затвердевать эпоксидную смолу на сутки. По прошествии этого времени она высохла и я приступил к снятию формы. Для этого я использовал ленточную шлифмашину.
Затем с помощью фрезера я сточил фаски и все острые углы.
Для полировки корпуса я сначала использовал наждачную бумагу с зернистостью 600, а окончательную полировку проводил «на мокрую» 1200-й мелкозернистой наждачкой.
Ну и напоследок вот еще несколько фотографий готового усилителя для наушников своими руками:
Теперь вы знаете, как сделать усилитель для наушников своими руками.
Усилитель был собран под влиянием хороших отзывов про микросхемы TPA6120. Было сделано сразу два экземпляра, потому что хотелось проверить, является ли обоснованным мнение о важности пассивных радиоэлементов, влияющих на звучание усилителя. Один с дорогими подобранными деталями, второй из «мусора».
Схема усилителя
Результаты соответствуют прогнозам. Никакой разницы не слышно. Так что желающие изготовить усилитель на TPA6120 могут спокойно строить схему из дешевых деталей. Проверялось на NE5532, OPA 2134, OPA2604, TL082.
Индикатор уровня
- R1-2 = 10Kohm
- R3-4 = 10Kohm
- R5-8-9 = 1Kohm
- R6 = 330Kohm
- R7 = 62Kohm
- C1 = 100uF 25V
- C2-5 = 10uF 25V
- C3-4 = 100nF 100V
- C6 = 1uF 25V
- D1-19 = LED 3
- D20-21 = 1N4148
- IC1 = TL 072
- IC2 = LM3915
- IC3 = LM3916
- TR1 = 47Kohm
Индикатор в виде 2-х полос на зеленых и красных светодиодах. Он радует глаз с одной стороны и заполняет место на передней панели УНЧ с другой. При наладке пришлось уменьшить питание светодиодов, потому что они слишком ярко светили.
Блок питания
Усилитель питается напряжением +/-12 В, регулируемый блок питания собран на LM317, LM337. Сопротивлением 32 Ома наушники легко подключить, хуже будет с сопротивлением 300 Ом или больше. Регулировка тембра звука должна быть или на качественных микросхемах, либо ничего не ставьте по тембрам вообще. Жаль будет портить параметры этого усилителя низкокачественным регулятором НЧ-ВЧ.
Некоторые операционные усилители не могут быть запитаны напряжением выше чем +/-12 В. А TPA6120 требуют напряжение +-16V, именно поэтому решено было ввести возможность регулировки для настройки. Хотя лучше отказаться от LM-ок вообще.
Корпус от старого тюнера СТВ, передняя панель — это кусок пластика покрашенный лаком из баллончика. Все детали были в наличии, только TPA6120 пришлось купить. Проверялся УНЧ с наушниками Sennheiser HD202, HD595, Philips SBCHP1000.
Купил простенькие уши, чтоб по ночам можно было гаматься и иногда слушать музыку, взял недорогие, но большие KOSS UR20. Подключив к ресиверу был несколько ошарашен, звук очень и очень приятный, джаз и классика просто на ура идут. По НЧ конечно сильно проигрывают затычкам Koss the plug, и ощутимо KOSS Porta Pro, которые уже какой год таскаю как портативные. Был очень удивлен после когда решил послушать Koss Porta Pro после прослушивания композиций на KOSS UR20 — с порта про как будто в уши ваты натолкали. А я ведь считал их очень «приличными» в плане звука. Хотя может это время и атмосфера их могла так попортить? Все это к чему? Да так, решил собрать усилок для ушей, Усилок будет домашний, не портативный ни разу.
Решил для начала собрать клон Lehmann Audio Black Cube Linear
Вот результат:
Все вместе заняло около 3 вечеров и меньше 1000 р денег.
Кому интересно добро пожаловать под кат, будет очень много фоток с подробным описанием.
Схема и конструкция
Сама схема достаточно простая: усилитель класса А, ООС выходные каскады не охвачены, ООС охвачен только ОУ. В интернете схема ищется легко.
Усилитель
Питание
Размышлял как сделать печатку, нашел на каком то польском форуме сканированную печатную плату
и обвел её в любимом Sprint Layout
Вот что получилось
Правда её я чуть перерисовал, ибо нашел пару ошибок и изменил размеры под свои размеры деталей. Дальше получилось, то что в магазине фольгированный текстолит есть только размера 10х15, а плата была больше, пришлось опять перерисовать и уменьшить её общие размеры.
Изготовление печатной платы
ЛУТ или Лазерно-Утюжная Технология наше все) В качестве материала переноса давно использую глянцевые журналы, главное, чтобы на листах журнала не было много темных областей и заливок.
Распечатываем 2 стороны.
После этого самое веселое — надо как то их совместить. Я делал ЛУТ сразу с обоих сторон, приложил кусок стекстолита в листы и аккуратно их завернул, дальше утюгом хорошо прогладил сначала одну потом другую сторону. В принципе получилось неплохо, одна сторона убежала на несколько десятых миллиметра.
После проглаживания надо плату поместить в воду и размокшую бумагу очень осторожно снять, я делаю это подушечками пальцев под водой, вот так
после отмывания от бумаги получается такая плата
Внимательно её изучаем на наличие косяков, если они есть корректируем скальпелем линейкой и маркером. Если все хорошо кидаем плату в ванночку с раствором хлорного железа (рецептура приготовления есть на банке). Главное в этом деле помешивать раствор и регулярно переворачивать плату для равномерного травления.
втыкаю зубочистки, чтобы исключить касание платы ребер ванны для травления.
После травления надо хорошо промыть плату от раствора
Тонер, с готовой платы, смывается ацетоном.
Для удобства сборки люблю наносить обозначения элементов
Нижнюю часть платы облудил используя оплетку с флюсом и небольшим количеством припоя.
Все следующие фотки в основном с еще не отмытой от флюса платой.
Сборка
В первую очередь собираем цепи питания, справа любимые бокорезы с победитовыми накладками.
и проверяем их. Питание с первого раза не запустилось, оказалось что LM337 напрочькитайскийперепил и просто не работает. Поэтому первая проверка усилителя на кухне ночью была от 2 лабораторных источников (нижний кстати тоже самодельный).
Проверка показала, что радиатор обязателен. Плата пока выглядит так.
Взял из запасов старый радиатор от материнки насверлил
Нарезал, снял фаски
Слюда и КПТ, радиатор на месте. Схема потребляет около 150 мА по каждому плечу питания. Напомню усилитель класса А.
Трансформатор взял готовый со старого списанного венгерского усилителя.
Тестовые прослушивания делал на следующих ушах ТДС-5М и 3 пары KOSS))) все среднячок.
Корпус
Большая часть самодельных конструкций умирает так и не обретя корпус. Тут я превзошел свою лень и решился на подвиг — законченный корпус для данного усилителя. В качестве донора был взят корпус CD-ROM. Процес сверления дырок и установку стоек для платы не заснял, не было фотоаппарата под рукой. Получилась такая неказистая конструкция.
Лицевая панель полный шлак, не красиво в общем.
Их старых запасов поднимаем листовой алюминий и вырезаем накладку по размеру лицевой панели CDROM
Долго не думая прикрутил эту панель двумя винтами, выбрал самые симпатичные))))
Сверлим и примеряем, уже стало лучше.
Покраска и оформление
Корпус решил сделать черным матовым (просто баллончик матовой черной краски остался изготовления самодельного бюджетного саба для кино).
Для покраски снял все из корпуса и покрыл все краской из аэрозольного баллона, далее была скучная просушка и сборка. Лицевую панель прошкурил и обезжирив нанес ЛУТом надписи
Собранная плата в корпусе
Пришлось поменять емкости по питанию перед стабилизаторами с 4700 на 10 000 около OPA2134 c 470 на 4700 мкФ, так как был небольшой гул, который можно было услышать ночью в полной тишине. Также добавил радиаторы на интегральные стабилизаторы, так как температурный режим их в закрытом корпусе не самый лучший.
Итог
Затраты деталей суммарно не превысили 1000 р. Оригинал стоит около 40 000 р. На качество оригинала не претендую, но и не считаю что получившийся усилитель плохим. Играет он очень хорошо. Приличные уши обещали дать для сравнения. Источник Asus Xonar D1.
Самое дорогое это конденсаторы.
Транзисторы подобраны по коэффициенту передачи комплиментарными парами и они одинаковы в обоих каналах. Перебрал несколько пакетов с ними в радиомагазине.
На выходе усилителя постоянное напряжение не превышает 5 мВ.
Все сопротивления подобраны с точностью менее 1% или даже лучше.
Входные конденсаторы K73-17+ слюдяные.
Регулятор громкости не самый дорогой но и не самый дешевый alpha.
5 марта 2012 в 09:09
- DIY или Сделай сам
Высокотехнологичный корпус из изоленты. Изначально плату делал под термоусадочную трубку — но буквально миллиметра не хватило, не влезло. Ну, тем не менее, мне нравится.
Цена вопроса
Кусочек одностороннего текстолита: 2 рубля
MAX9724 — 7.78 рублей
4 резистора — 0.07*4 = 0.28 рубля
Конденсаторы — 0 (даже если покупать, ~30 рублей макс.)
Разъемы — 0 (если покупать, ~20-30 рублей)
Изолента для хайтек корпуса — 1 рубль
Итого — это ровно 11.06 рубля для меня, и порядка 61.06 рублей если все покупать:-)
Результаты
Конечно, я сразу наткнулся на известную проблему: при работе с аудио к одной земле нельзя подключаться в двух местах (земля USB и земля звукового разъема). В этом случае по земле пролазят помехи, которые отфильтровать невозможно, и никакой стабилизатор питания тут не поможет. (проблема в том, что у USB — свой уровень земли, у звука — свой, и у нашей платы свой. В зависимости от потребляемого тока земля приподнимается везде по разному и это дает неустранимую помеху).
Решить эту проблему можно или избавившись от звукового подключения (USB DAC) или от питания (аккумулятор или другой блок питания). Использование блока питания с USB выходом меня полностью устроило в связи с тем что они везде есть и стандартны.
Конечный результат — выше любых ожиданий. Никаких нареканий на качество, абсолютный 0 шума, комфортный уровень громкости — от 22 до 40%, и запас для «вытягивания» тихих записей. Звук смачнее (главное помнить, что басы тут от 0Гц) и все такое, да и вообще — аудиодевайсы сделанные своими руками всегда особенно хорошо звучат:-)
От готовых китайских девайсов (вроде того-же FiiO E3) отличает более низкая цена (sic!), сборка с комплектующими «с запасом», отсутствие конденсаторов в аудио тракте, большая мощность при работе с высокоомными наушниками (300 Ом) за счет более высокого напряжения питания ну и качество звука в теории обещает быть выше (на практике я бы вероятно не услышал разницы).
PS.
Как я выше упоминал — усилитель нужен не для того чтобы портить себе слух сверхвысокой громкостью (не говоря уже о порванных наушниках ), а для раскачки «тяжелых» наушников с низкой чувствительностью, если выход звуковой карты слишком дохлый. Ну и тихие записи / фильмы вытягивать без софта…
PS2.
Отрыв плюсов от «добавлено в избранное» в 4 раза, рекорд:-)
Схема усилителя для наушников, которая точно заслуживает внимания. Минимум компонентов и хорошее схемотехническое решение.
Схема усилителя для наушников
Скитания по по бескрайним просторам помойки
кладезя знаний — интернету, привели к интересной находке. Это был PDF файл от компании Burr Brown. С него и родилась идея создать усилитель для наушников.
Дословно перевести название, с языка потенциального врага, можно следующим образом: Удвоение выходного тока в нагрузку двумя аудио ОУ OPA2604
.
Файл состоит из двух страниц, где ценность представляет только первая. Представленная там схема усилителя для наушников была перерисована и избавлена от лишних надписей.
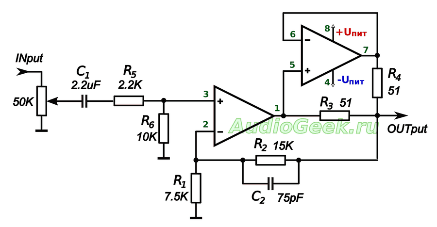
Знакомьтесь, это будущее сердце нашего усилителя. А если быть точнее- схема одного канала.
Интересность этой схемы заключается в том, что оба операционных усилителя усиливают один и тот же сигнал. При этом их выходные токи складываются. Это решает проблему недостаточного выходного тока многих ОУ.
Усиление сигнала определяют резисторы R 1
и R 2
. Точное значение коэффициента усиления определяется формулой:
K= 1+ R 2 /R 1
Если ориентироваться на линейный выход с уровнем сигнала в 1 вольт, то для большинства наушников коэффициент усиления равный трем будет с хорошим запасом.
Удобно использовать резисторы одного номинала. В моем случае в качестве R 2
был установлен резистор на 15 кОм, а в качестве R 1
два резистора по 15 кОм параллельно.
Для изменения коэффициента усиления лучше менять резистор R 2
. Для схем на ОУ обычно рекомендуется использовать резисторы в диапазоне 1-100 кОм. А вот R 1
будет выполнять еще одну функцию, поэтому все же желательно использовать 7.5кОм.
Резисторы R 3
и R 4
сопротивлением по 51 Ом нужны, чтобы не спалить выходы операционных усилителей.
Доводим схему до ума
Представленная в документе схема несколько неполная и отражает лишь самое главное. Для нормально работы следует дополнить схему и добавить входные цепи. Так же
параллельно резистору R 2
следует добавить конденсатор (C 2)
небольшой емкости. Он нужен для исключения самовозбуждения ОУ.
Чтобы не изобретать велосипед, входные цепи были позаимствованы у усилителя для наушников FiiO Olympus E10.
Так же на схеме теперь обозначены выводы для сдвоенного операционного усилителя в корпусе DIP8.
Я не сторонник конденсаторов(C 1
) по входу. Однако не всегда известно каков будет источник сигнала, и насколько там возможно присутствие постоянного напряжения. Желательно его установить, чтобы втыкать усилитель куда вам заблагорассудится. НО при желании его можно и закоротить.
Еще немного улучшений
Для того чтобы не нагружать усилитель усилением инфранизких частот, которые ни нам ни ему не нужны — мы добавим еще один конденсатор. На звуке это отразится только в лучшую сторону.
, образованная конденсатором С 3
и резистором R 1
будут отсекаться частоты ниже 10 Гц. Так же это уменьшит напряжение раcбаланса ОУ по входам. А оно, к слову, тоже усиливается и подмешивается в выходной сигнал.
На схеме так же был несколько изменен выход. Номиналы R 3
и R 4
были снижены, а последовательно с ними включен резистор R 5
, сопротивлением 10 Ом.
Это обеспечит лучшее суммирование выходных сигналов. Резистор R 5
призван так же сделать АЧХ более линейной. Хотя она и так линейна, но кашу маслом не испортишь:-).
Желательно, чтобы в качестве конденсаторов C 1
и С 3
была установлена прославленная для звуковых цепей Wima, но можно обойтись и другими неполярными конденсаторами приличного качества. Емкость в 2 — 2.2 мкФ для обоих конденсаторов будет достаточной.
Качество компонентов
Для начала можно поставить что-то из ассортимента ближайшего магазина радиодеталей, а постепенно заменить их более качественными компонентами. Плата будет работать на любых деталях.
Цены на операционные усилители лежат в широких пределах и не всегда дороже значит лучше для звука. Для начала можно будет установить что-то недорогое и доступное, например любимую многими NE5532(0.3$). Очень желательно чтобы она была производства Филлипс.
В последствии с заменой ОУ можно будет играться сколько хотите. Если рассматривать ОУ классом повыше, то для звука хорошо себя зарекомендовали OPA2134, OPA2132, OPA2406, AD8066, AD823, AD8397….
Не рекомендую заказывать микросхемы с АлиЭкспресс и в прочих китайских магазинах. Довольно много отзывов, в которых люди сообщают, что микросхемы не оригинальные. Да ОУ будет работать, как ему и положенно, но это может быть совсем не OPA2134, который вы заказывали, а довольно дешевая TL061 с надписью OPA2134
…
Питания усилителя
Для звука очень важно качество питания. Данная схема расчитана на двухполярное напряжение питания. Это избавляет нас от необходимости добавлять лишние детали в звуковой тракт, и в целом лучше для звука.
С одной стороны лучше использовать более высокие напряжения питания ОУ. С другой стороны портативная конструкция и использование аккумулятора накладывают ограничения.
Есть ОУ работающие от ±1.5В, но большинство операционников работают при двухполярном напряжении питания от ±3В до ±18В. Оптимальным можно назвать напряжение в ±12В, которое входит в пределы питания большинства ОУ. Точные значения следует смотреть в документации на конкретные микросхемы.
П.С.
Рассмотренная схема привела к идее создания портативного усилителя для наушников. Так родился проект Vol.X
, смыслом которого стало желание дать готовую инструкцию как быстро и просто собрать усилитель самому.
Материал подготовлен исключительно для сайта
Мы все любим слушать музыку, но часто громкость музыки нас не устраивает. Поэтому я решил собрать простой усилитель для наушников без использования микросхем, всего на двух транзисторах. На схеме источник звука подключен ко входу усилителя через резистор R1 и оксидный конденсатор С1. Резистор R1 позволяет повысить входное сопротивление усилителя. Это необходимо для согласования усилителя с источником звука. Резистор R4, включенный в эмиттерную цепь транзистора, также способствует повышению входного сопротивления усилителя. Напряжение смещения на базу транзистора подается через резистор R2. Оно обеспечивает нужный режим работы каскада. В цепи коллектора транзистора V1 включена нагрузка — переменный резистор R3. Усиленный сигнал снимается с его движка и подается на второй каскад через конденсатор С2. При изменении величины сопротивления переменного резистора, то есть при перемещении движка, уровень подаваемого на следующий каскад сигнала будет уменьшаться или увеличиваться. Поэтому переменный резистор R3 в данном случае служит регулятором громкости. Напряжение смещения на базу транзистора V2 подается через резистор R5. Нагрузкой второго, выходного каскада является динамик (или другое звуковоспроизводящее устройство) — он включен в цепь коллектора транзистора через разъем. Между коллектором и общим проводом питания (плюсом батареи GB1) стоит цепочка из переменного резистора R6 и конденсатора СЗ. Схема усилителя для наушников:
Питание усилителя для наушников осуществляется от источника напряжением 4,5 В через выключатель S1. Теперь поговорим о деталях усилителя. Транзисторы могут быть типа МП39—МП42 с возможно большим коэффициентом передачи тока или соврменные — КТ3107. Постоянные резисторы — МЛТ мощностью 0,25 Вт. Резистор R3 можно взять сопротивлением 2,2…4,7 кОм, R6 — сопротивлением 6,8…15 кОм. Оксидные конденсаторы С1, С2 типов ЭМ, К50-6 или другие, СЗ К73-18. Источник питания — батарея от карманного фонаря. При отсутствии такой батареи ее можно составить из трех, последовательно соединенных элементов с напряжением 1,5В.
Детали усилителя для наушников установлены на плате из изоляционного материала и соединены между собой согласно схеме. По окончании монтажа тщательно проверьте его и после этого подключите к усилителю батарею питания. Установите движок переменного резистора R3 так, чтобы его сопротивление было наименьшим (для этого поверните ручку резистора против часовой стрелки до упора). Выключателем S1 подайте на усилитель питание и измерьте вольтметром напряжение между эмиттером и коллектором транзистора V2 — оно должно быть равно примерно половине напряжения источника питания. При сильном отличии измеренного напряжения от требуемого подберите резистор R5. Затем измерьте напряжение между эмиттером и коллектором транзистора V1 (оно может быть в пределах 1,5…2,5 В) и при необходимости подберите резистор R2. Настало время испытать усилитель в действии. Поверните ручку переменного резистора R3 (регулятор громкости) по часовой стрелке до упора и дотроньтесь пинцетом до входного вывода резистора R1. Из динамика должен звучать звук низкого тона. Устанавливая движок резистора в разные положения, вы заметите, что изменяется и громкость звука. Приятного прослушивания музыки.
Понравилась схема — лайкни!
ПРИНЦИПИАЛЬНЫЕ СХЕМЫ УНЧ
Смотреть ещё схемы усилителей
УСИЛИТЕЛИ НА ЛАМПАХ УСИЛИТЕЛИ НА ТРАНЗИСТОРАХ

УСИЛИТЕЛИ НА МИКРОСХЕМАХ СТАТЬИ ОБ УСИЛИТЕЛЯХ

Схемы усилителей для наушников: как сделать USB усилитель звука своими руками
Схемы усилителей для наушников — самостоятельная сборка простого усилителя мощности подключаемого через порт USB, с использованием недорогих и доступных электронных компонентов. Для создания такого аппарата отлично подходит широко известная фирменная микросхема TDA7050.
Низковольтный стерео усилитель мощности TDA7050 с великолепными частотными характеристиками, имеет защиту от неправильного подключения питания. Микросхема совершенно не требовательна в работе, имеет два варианта подключения — стерео либо моно. При включении микросхемы в мост мощность двух каналов суммируется.
В следствии такого соединения выходная мощность двух каналов усилителя будет довольно приличной, где-то в пределах 150mW при импедансе наушника 32Ω и напряжении питания 3v.
Хотя подавляющее большинство пользователей используют вариант стерео подключения, так как удвоенная мощность на обычные наушники не каждому требуется. Если вы ориентируетесь подавать на усилитель напряжение питания 3v, скажем будете использовать пару 1,5 вольтовых батарейки, тогда мощность в нагрузке составит 36mW, а при напряжении 4,5v будет в пределах 76 mW.
Мостовая и стерео схемы усилителей
Представленная ниже схемы усилителей для наушников имеет очень простую структуру, а дополнительные компоненты для ее обвязки практически не требуются. Единственное, что в стерео варианте на выходе последовательно наушникам устанавливаются два электролитических конденсатора по 47µF каждый. Ну и естественно во входной цепи по одному потенциометру на каждый канал для регулировки уровня громкости.
В схеме мостового подключения, так там вообще ничего не надо, кроме одного регулятора громкости. Постоянное напряжение для питания усилителя TDA7050 можно подавать в пределах от 3v до 6v. Благодаря этому, устройство можно запитывать через USB-шину, на которой штатное напряжение 5v.
Характеристики TDA7050
| Параметр | Обозначение | Мин. | Тип. | Макс. | Ед. изм. |
| Питание | |||||
| Напряжение питания | VP | 1.6 | — | 6.0 | В |
| Общий потребляемый ток | Itot | — | 3.2 | 4 | мА |
| Мостовая схема включения | |||||
| Выходная мощность при VP = 3.0 В; dtot = 10% | Po | — | 140 | — | мВт |
| Выходная мощность при VP = 4.5 В; dtot = 10% (RL = 64 Ом) | Po | — | 150 | — | мВт |
| Усиление по напряжению | Gv | — | 32 | — | дБ |
| Напряжение шумов на выходе при RS = 5 кОм; f = 1 кГц | Vno(rms) | — | 140 | — | мкВ |
| Напряжение шумов на выходе при RS = 0 Вт; f = 500 кГц; B = 5 кГц | Vno(rms) | — | tbf | — | мкВ |
| Напряжение смещения нуля на выходе (при RS = 5 кОм) | |ΔV| | — | — | 70 | мВ |
| Входное сопротивление (при RS = ∞) | |Zi| | 1 | — | — | МОм |
| Входной ток смещения | Ii | — | 40 | — | нА |
| Схема включения в стерео режиме | |||||
| Выходная мощность при VP = 3.0 В; dtot = 10% | Po | — | 35 | — | мВт |
| Выходная мощность при VP = 4.5 В; dtot = 10% | Po | — | 75 | — | мВт |
| Усиление по напряжению | Gv | 24.5 | 26 | 27.5 | дБ |
| Напряжение шумов на выходе при RS = 5 кОм; f = 1 кГц | Vno(rms) | — | 100 | — | мкВ |
| Напряжение шумов на выходе при RS = 0 Вт; f = 500 кГц; B = 5 кГц | Vno(rms) | — | tbf | — | мкВ |
| Разделение каналов при RS = 0 Ом ; f = 1 кГц | α | 30 | 40 | — | дБ |
| Входное сопротивление (при RS = ∞) | |Zi| | 2 | — | — | МОм |
| Входной ток смещения | Ii | — | — | 20 | нА |
Регулировка уровня громкости в наушниках выполняется с помощью спаренных потенциометров с номинальным сопротивлением 20kOm. Что касается питающего тракта, то как показывает практика, всеже будет лучше если в цепи 5v установить стабилизатор напряжения, а выбирать нужно такой, у которого незначительное падение напряжения при полной загрузки. Отличным вариантом может быть линейный регулятор напряжения MCP1702.
На входе и выходе линейного регулятора устанавливаются фильтры в виде пары электролитических конденсаторов емкостью по 100µF и один пленочный 0,1µF на выходе. Они необходимы для для фильтрации пульсирующего напряжения в этой цепи. Предельное напряжение, которое можно подключать на MCP1702 — 13v. При применении такого стабилизатора расширяется функциональность усилителя за счет возможности теперь использовать напряжение питания в пределах 4v — 13v. Либо можно воспользоваться батарейкой, которую нужно будет подсоединить непосредственно к 8 выводу микросхемы TDA7050, то есть минуя MCP1702.
Скачать: Файл печатной платы и даташит на TDA7050 и MCP1702
USB усилитель звука для наушников своими руками
Skip to content
Adblock
detector





























































































