Термодатчик, собранный своими руками, может принести несомненную пользу, как в домашнем, так и приусадебном хозяйстве. Контроллер температуры окружающей среды вовремя включит или наоборот выключит вентилятор, обогреватель, кипятильник, тёплые полы и много других приборов в доме, обогреет или проветрит теплицы. При наличии минимального опыта работы с инструментами сделать датчик температуры своими руками не составит особого труда.
Принцип работы
Идея создания термодатчика состоит в том, что в его качестве используется электропроводной элемент, который под воздействием колебаний температуры окружающей среды меняет своё сопротивление. Таким элементом является терморезистор.
Принцип работы переменного сопротивления заключается в том, что при нагреве сопротивление понижается и ток, протекающий через него, меняет свою характеристику. Этот процесс находит своё отражение в работе прикладной схемы, которая включает или выключает соответствующие приборы.
Изготовление простого термодатчика
Перед тем, как сделать датчик температуры, нужно подготовить следующее:
- блок питания 12 В;
- вентилятор (кулер от компьютера 12 В);
- терморезистор VDR1 (10 кОм);
- переменный резистор (10 кОм);
- полевой транзистор IRFZ 44;
- макетная плата;
- провода;
- паяльник с припоем.
Сборка
Подготовив вышеперечисленные материалы и инструмент, переходят к пайке простенькой схемы.
- Плюсовую клемму блока питания соединяют проводом с входным контактом (+) кулера;
- Три вывода полевого транзистора спаивают проводами так: «исток» с кулером, «затвор» с терморезистором, «сток» с переменным резистором.
- Проводами соединяют свободные контакты терморезистора с «+» блока питания, переменного резистора с «−» того же блока.
Проверка
Тестируют терморегулятор в таком порядке:
- к терморезистору подносят горящую спичку или зажигалку при этом должен заработать кулер;
- при остывании вентилятор должен выключиться;
- если схема не срабатывает, нужно перепроверить пайку и контакты.
TR — терморезистор, К — кулер, R1 — переменный резистор, ПТ — полевой транзистор, АБ — аккумуляторная батарея 12 В.
Настройка
В данном случае используется терморезистор, сопротивление которого равно 10 кОм при температуре воздуха 20 °С. При его нагреве сопротивление падает. Нужно подстроить переменный резистор на включение кулера в момент нагрева датчика. Методом подбора нескольких положений поворотного регулятора переменного сопротивления добиваются нужного эффекта.
Термодатчик на германиевых диодах
Особенностью германиевых полупроводниковых диодов является их высокая чувствительность к изменениям температуры воздуха. Поэтому эти радиодетали могут использоваться, как термодатчики при их обратном включении.
Их применение объясняется сильной зависимостью обратного тока от температуры окружающей среды. Эта особенность диодов используется в простой схеме регулятора скорости кулера.
Германиевые диоды, соединённые параллельно (3–4 шт.), включают в обратном направлении в цепь базы составного транзистора. Их стеклянные корпуса можно крепить прямо на кулер без всяких прокладок-теплоотводов. Резистор R1 предохраняет транзистор от теплового пробоя, а R2 определяет порог срабатывания регулятора. Если при превышении комнатной температуры вентилятор не включается, то число диодов надо увеличить. Когда кулер начинает вращать лопасти с большой скоростью количество радиодеталей уменьшают.
Применение термодатчика на Ардуино
Для сборки измерителя температуры в основе которого микроконтроллер Arduino нужно подготовить следующее:
- Ардуино UNO;
- коннекторы;
- монтажная плата;
- цифровой модуль DS18B20 (диапазон от −56 до +1250 С).
Цифровой температурный датчик DS18B20 — это устройство, которое не только сигнализирует о превышении заданного температурного порога, но и может запоминать значения измерений. Микросхема датчика имеет три выходных контакта — это «+», «−» и сигнальный провод. Термодатчик в водонепроницаемом исполнении используется для измерения нагрева воды или жидкостей.
Термодатчик всегда можно приобрести, как и плату Arduino, в интернет-магазинах. Цифровой модуль подсоединяют к Ардуино через каналы GND, а выход Vdd подключается к 5V, Data к любому Pin. Для более понятного восприятия схема подключения цифрового датчика DS18B20 к Ардуино представлена на нижеследующем фото.
Заключение
В зависимости от цели использования измерителя температуры окружающего пространства для самостоятельного его изготовления можно выбрать наиболее приемлемый и выгодный по затратам вариант. Для охлаждения энергозатратных плат достаточно использовать простую схему с кулером. А вот для работы с вентиляционным и обогревательным оборудованием уже понадобится более сложная система с использованием микроконтороллера Ардуино и термодатчиков заводского изготовления.
Видео по теме
Простая и надёжная конструкция автоматического регулятора оборотов вращения компьютерного вентилятора (кулера).
Данная конструкция является вариантом предыдущей. Несущественно изменена схема и плата переработана для того, чтобы устройство можно было просто втыкать в разъём «FAN» материнской платы компьютера.
Схема такова:
В качестве датчика используется терморезистор 10K. Такие ставят, к примеру, на электронные автомобильные термометры. Характеристика должна быть такова, чтобы сопротивление его уменьшалось с увеличением температуры.
При низкой температуре вентилятор запитан через резистор R8. Если обороты вашего вентилятора слишком малы при использовании номинала 180 ом, его можно уменьшить до 100.
Резистором R3 (470 ом) выставляется порог (уровень температуры) при котором регулятор начинает добавлять обороты вентилятора. Регулировку лучше производить так — нагреть датчик до температуры, при которой начинает требоваться увеличение оборотов, и потенциометром найти точку, при которой светодиод начинает едва светить. Это и будет порогом регулировки.
При помощи потенциометра R4 выставляется «крутизна регулировки». То есть определяется, к какой температуре обороты вентилятора достигнут максимальной величины.
Печатная плата устройства такова:
А вот и устройство в сборе. Разводка платы позволяет контролировать обороты вентилятора средствами материнской платы (для 3-х проводных вентиляторов).
Пропорциональное управление – залог тишины!
Какая задача ставится перед нашей системой управления? Да чтобы пропеллеры зря не вращались, чтобы зависимость скорости вращения была от температуры. Чем горячее девайс — тем быстрей вращается вентилятор. Логично? Логично! На том и порешим.
Заморачиваться с микроконтроллерами конечно можно, в чем то будет даже проще, но совершенно не обязательно. На мой взгляд проще сделать аналоговую систему управления — не надо будет заморачиваться с программированием на ассемблере.
Будет и дешевле, и проще в наладке и настройке, а главное любой при желании сможет расширить и надстроить систему по своему вкусу, добавив каналов и датчиков. Всё что от тебя потребуется это лишь несколько резисторов, одна микросхема и термодатчик. Ну а также прямые руки и некоторый навык пайки.
Платка вид сверху
Вид снизу
Состав:
- Чип резисторы размера 1206. Ну или просто купить в магазине – средняя цена одного резистора 30 копеек. В конце концов никто не мешает тебе чуток подправить плату, чтобы на место чип резисторов впаять обычные, с ножками, а уж их в любом старом транзисторном телевизоре навалом.
- Многооборотный переменный резистор примерно на 15кОм.
- Также потребуется чип конденсатор размера 1206 на 470нф (0.47мкФ)
- Любой электролитический кондер напряжением от 16 вольт и выше и емкостью в районе 10-100мкФ.
- Винтовые клеммники по желанию – можно просто припаять провода к плате, но я поставил клеммник, чисто по эстетическим соображениям – девайс должен выглядеть солидно.
- В качестве силового элемента, который и будет управлять питанием кулера, мы возьмем мощный MOSFET транзистор. Например IRF630 или IRF530 его иногда можно выдрать из старых блоков питания от компа. Конечно для крохотного пропеллера его мощность избыточна, но мало ли, вдруг ты захочешь туда что-нибудь помощней всунуть?
- Температуру будем щупать прецезионным датчиком LM335Z он стоит не более десяти рублей и дефицита из себя не представляет, да и заменить его при случае можно каким-нибудь терморезистором, благо он тоже не является редкостью.
- Основной деталью, на которой основано все, является микросхема представляющая из себя четыре операционных усилителя в одном корпусе – LM324N очень популярная штука. Имеет кучу аналогов (LM124N, LM224N, 1401УД2А) главное убедись, чтобы она была в DIP корпусе (такой длинный, с четырнадцатью ножками, как на рисунках).
Замечательный режим – ШИМ
Образование ШИМ сигнала
Чтобы вентилятор вращался медленней достаточно снизить его напряжение. В простейших реобасах это делается посредством переменного резистора, который ставят последовательно с двигателем. В итоге, часть напряжения упадет на резисторе, а на двигатель попадет меньше как результат – снижение оборотов. Где падляна, не замечаешь? Да засада в том, что энергия выделившаяся на резисторе преобразуется не во что нибудь, а в обычное тепло. Тебе нужен обогреватель внутри компа? Явно нет! Поэтому мы пойдем более хитрым способом – применим широтно-импульсную модуляцию
aka ШИМ
или PWM
. Страшно звучит, но не бойся, тут все просто. Представь, что двигатель это массивная телега. Ты можешь толкать его ногой непрерывно, что равносильно прямому включению. А можешь двигать пинками – это и будет ШИМ
. Чем длинней по времени толчок ногой тем сильней ты разгоняешь телегу.
При ШИМ
питании на двигатель идет не постоянное напряжение, а прямоугольные импульсы, словно ты включаешь и выключаешь питание, только быстро, десятки раз в секунду. Но двигатель имеет неслабую инерцию, а еще индуктивность обмоток, поэтому эти импульсы как бы суммируются между собой – интегрируются. Т.е. чем больше суммарная площадь под импульсами в единицу времени, тем большее эквивалентное напряжение идет на двигатель. Подаешь узенькие, словно иголки, импульсы – двигатель еле вращается, а если подать широкие, практически без просветов, то это равносильно прямому включению. Включать и выключать двигатель будет наш MOSFET
транзистор, а формировать импульсы будет схема.
Пила + прямая = ?
Столь хитрый управляющий сигнал получается элементарно. Для этого нам надо в компаратор
загнать сигнал пилообразной
формы и сравнить
его с каким либо постоянным
напряжением. Смотри на рисунок. Допустим у нас пила идет на отрицательный выход компаратора
, а постоянное напряжение на положительный. Компаратор складывает эти два сигнала, определяет какой из них больше, а потом выносит вердикт: если напряжение на отрицательном входе больше чем на положительном, то на выходе будет ноль вольт, а если положительное будет больше отрицательного, то на выходе будет напряжение питания, то есть около 12 вольт. Пила у нас идет непрерывно, она не меняет свою форму со временем, такой сигнал называется опорным.
А вот постоянное напряжение может двигаться вверх или вниз, увеличиваясь или уменьшаясь в зависимости от температуры датчика. Чем выше температура датчика, тем больше напряжение с него выходит
, а значит напруга на постоянном входе становится выше и согласно этому на выходе компаратора импульсы становятся шире, заставляя вентилятор крутиться быстрее. Это будет до тех пор, пока постоянное напряжение не перекроет пилу, что вызовет включение двигателя на полные обороты. Если же температура низкая, то и напряжение на выходе датчика низкое и постоянная уйдет ниже самого нижнего зубчика пилы, что вызовет прекращение вообще каких либо импульсов и двигатель вообще остановится. Загрузил, да? 😉 Ничего, мозгам полезно работать.
Температурная математика
Регулирование
В качестве датчика у нас используется LM335Z
. По сути это термостабилитрон
. Прикол стабилитрона в том, что на нем, как на ограничительном клапане, выпадает строго определенное напряжение. Ну, а у термостабилитрона это напряжение зависит от температуры. У LM335
го зависимость выглядит как 10mV * 1 градус по Kельвину
. Т.е. отсчет ведется от абсолютного нуля. Ноль по Цельсию равен двести семьдесят три градуса по Кельвину. А значит, чтобы получить напряжение выходящее с датчика, скажем при плюс двадцати пяти градусах Цельсия, то нам надо к двадцати пяти прибавить двести семьдесят три и умножит полученную сумму на десять милливольт.
(25+273)*0.01 = 2,98В
При других температурах напряжение будет меняться не сильно, на те же 10 милливольт на градус
. В этом заключается очередная подстава:
Напряжение с датчика меняется несильно, на какие то десятые доли вольта, а сравнивать его надо с пилой у которой высота зубьев достигает аж десяти вольт. Чтобы получить постоянную составляющую напрямую с датчика на такое напряжение нужно нагреть его до тысячи градусов — редкостная лажа. Как тогда быть?
Так как у нас температура все равно вряд ли опустится ниже двадцати пяти градусов, то все что ниже нас не интересует, а значит можно из выходного напряжения с датчика выделить лишь самую верхушку, где происходят все изменения. Как? Да просто вычесть из выходного сигнала две целых девяносто восемь сотых вольта. А оставшиеся крохи умножить на коэффициент усиления
, скажем, на тридцать.
В аккурат получим порядка 10 вольт на пятидесяти градусах, и вплоть до нуля на более низких температурах. Таким образом, у нас получается своеобразное температурное “окно” от двадцати пяти до пятидесяти градусов в пределах которого работает регулятор. Ниже двадцати пяти – двигатель выключен, выше пятидесяти – включен напрямую. Ну а между этими значениями скорость вентилятора пропорциональна температуре. Ширина окна зависит от коэффициента усиления. Чем он больше, тем уже окно, т.к. предельные 10 вольт, после которых постоянная составляющая на компараторе будет выше пилы и мотор включится напрямую, наступят раньше.
Но ведь мы не используем ни микроконтроллера, ни средства компьютера, как же мы будем делать все эти вычисления? А тем же операционным усилителем. Он ведь не зря назван операционным, его изначальное назначение это математические операции. На них построены все аналоговые компьютеры — потрясающие машины, между прочим.
Чтобы вычесть одно напряжение из другого нужно подать их на разные входы операционного усилителя. Напряжение с термодатчика подаем на положительный вход
, а напряжение которое надо вычесть, напряжение смещения, подаем на отрицательный
. Получается вычитание одного из другого, а результат ещё и умножается на огромное число, практически на бесконечность, получился еще один компаратор.
Но нам же не нужна бесконечность, так как в этом случае наше температурное окно сужается в точку на температурной шкале и мы имеем либо стоящий, либо бешено вращающийся вентилятор, а нет ничего более раздражающего чем включающийся и выключающийся компрессор совкового холодильника. Аналог холодильника в компе нам также не нужен. Поэтому будем понижать коэффициент усиления, добавляя к нашему вычитателю обратные связи
.
Суть обратной связи в том, чтобы с выхода сигнал загнать обратно на вход. Если напряжение с выхода вычитается из входного, то это отрицательная обратная связь, а если складывается, то положительная. Положительная обратная связь увеличивает коэффициент усиления, но может привести к генерации сигнала (автоматчики называют это потерей устойчивости системы). Хороший пример положительной обратной связи с потерей устойчивости это когда ты включаешь микрофон и тычешь им в динамик, обычно сразу же раздается противный вой или свист – это и есть генерация. Нам же надо уменьшить коэффициент усиления нашего операционника до разумных пределов, поэтому мы применим отрицательную связь и заведем сигнал с выхода на отрицательный вход.
Соотношение резисторов обратной связи и входа дадут нам коэффициент усиления влияющий на ширину окна регулирования. Я прикинул, что тридцати будет достаточно, ты же можешь пересчитать под свои нужды.
Пила
Осталось изготовить пилу, а точнее собрать генератор пилообразного напряжения. Состоять он будет из двух операционников. Первый за счет положительной обратной связи оказывается в генераторном режиме, выдавая прямоугольные импульсы, а второй служит интегратором, превращая эти прямоугольники в пилообразную форму.
Конденсатор в обратной связи второго операционного усилителя определяет частоту импульсов. Чем меньше емкость конденсатора, тем выше частота и наоборот. Вообще в ШИМ
генерации чем больше тем лучше. Но есть один косяк, если частота попадет в слышимый диапазон (20 до 20 000 гц) то двигатель будет противно пищать на частоте ШИМ
, что явно расходится с нашей концепцией бесшумного компьютера.
А из добиться из данной схемы частоты больше чем пятнадцать килогерц мне не удалось – звучало отвратительно. Пришлось пойти в другую сторону и загнать частоту в нижний диапазон, в район двадцати герц. Движок начал чуток вибрировать, но это не слышно и ощущается только пальцами.
Схема.
Такс, с блоками разобрались, пора бы и на схемку поглядеть. Думаю большинство уже догадались что тут к чему. А я все равно поясню, для большей ясности. Пунктиром на схеме обозначены функциональные блоки.
Блок #1
Это генератор пилы. Резисторы R1 и R2 образуют делитель напряжения, чтобы подать в генератор половину питающего, в принципе они могут быть любого номинала, главное, чтобы были одинаковыми и не сильно большого сопротивления, в пределах сотни килоом. Резистор R3 на пару с конденсатором С1 определяют частоту, чем меньше их номиналы тем больше частота, но опять повторюсь, что мне не удалось вывести схему за звуковой диапазон, поэтому лучше оставь как есть. R4 и R5 это резисторы положительной обратной связи. Также они влияют на высоту пилы относительно нуля. В данном случае параметры оптимальные, но если не найдешь таких же то можно брать примерно плюс минус килоом. Главное соблюдать пропорцию между их сопротивлениями примерно 1:2. Если сильно снизить R4 то придется снизить и R5.
Блок #2
Это блок сравнения, тут происходит формирование ШИМ импульсов из пилы и постоянного напряжения.
Блок #3
Это как раз схема устраивающая вычисление температуры. Напряжение с термодатчика VD1
подается на положительный вход, а на отрицательный вход подается напряжение смещения с делителя на R7
. Вращая ручку подстроечного резистора R7
можно сдвигать окно регулирования выше или ниже по температурной шкале.
Резистор R8
может быть в пределах 5-10кОм больше нежелательно, меньше тоже – может сгореть термодатчик. Резисторы R10
и R11
должны быть равны между собой. Резисторы R9
и R12
также должны быть равны между собой. Номинал резисторов R9
и R10
может быть в принципе любым, но надо учитывать, что от их отношения зависит коэффициент усиления определяющий ширину окна регулирования. Ku = R9/R10
исходя из этого соотношения можно выбирать номиналы, главное, чтобы он был не меньше килоома. Оптимальным, на мой взгляд, является коэффициент равный 30, что обеспечивается резисторами на 1кОм и 30кОм.
Монтаж
Печатная плата
Девайс выполнен печатным монтажом, чтобы быть как можно компактней и аккуратней. Рисунок печатной платы в виде Layout файла выложен тут же на сайте, программу Sprint Layout 5.1
для просмотра и моделирования печятных плат можно скачать от сюда
Сама же печатная плата выполняется на раз-два посредством лазеро-утюжной технологии.
Когда все детали будут в сборе, а плата вытравлена, то можно приступать к сборке. Резисторы и конденсаторы можно припаивать без опаски, т.к. они почти не боятся перегрева. Особую осторожность следует проявить с MOSFET
транзистором.
Дело в том, что он боится статического электричества. Поэтому прежде чем его доставать из фольги, в которую Вам его должны завернуть в магазине, рекомендую снять с себя синтетическую одежду и коснуться рукой оголенной батареи или крана на кухне. Микруху можно перегреть, поэтому когда будешь паять ее, то не держи паяльник на ножках дольше пары секунд. Ну и еще, напоследок, дам совет по резисторам, а точнее по их маркировке. Видишь цифры на его спинке? Так вот это сопротивление в омах, а последняя цифра обозначает число нулей после. Например 103
это 10
и 000
то есть 10 000
Ом или 10кОм.
Апгрейд дело тонкое.
Если, например, захочешь добавить второй датчик для контроля другого вентилятора, то совершенно не обязательно городить второй генератор, достаточно добавить второй компаратор и схему вычисления, а пилу подать из одного и того же источника. Для этого, конечно, придется перерисовать рисунок печатной платы, но я не думаю, что для тебя это составит большого труда.
Когда мастера применяют кулеры для поделок, возникает необходимость управления скоростью вращения. Для этого существуют , но тогда необходим компьютер. Для автономной работы вентилятора требуются аппаратные средства. На канале SamChina показали интересный вариант решения вопроса.
Регулятор оборотов на 4 вентилятора. С приятной синей подсветкой. 4 разъема. Крепежные элементы. Продается в этом китайском магазине (искать реобас).
Попробуем собрать композицию из нескольких вентиляторов от персонального компьютера и включить.
Подключим к стандартному блоку питания ПК. Смотрите тест на видео.
Самодельный регулятор
На канале RETROREMONT показали, как спаять простейшую схему для регулировки оборотов вентилятора. Можно применять кулер для охлаждения блока питания, на простой вытяжке. Для этого нужна простая схема. Всего 3 детали.
Переменное сопротивление от 680 до 1 килоом. Транзистор кт 815 – 817- 819. Резистор 1 кОм. Соберем схему и испытаем в работе.
Вторая схема регулятора
В этом видео уроке представлены два варианта, позволяющих регулировать скорость вращения вентилятора персонального компьютера. Используются аппаратные средства, то есть с применением микроэлектроники. В обоих случаях используются кулеры от системных блоков.
Первый вариант. Этот вентилятор питается от напряжения 12 вольт. Его подключаем через схему. Блок питания, который применяется здесь, на 12 вольт, его используют в свечах.
Ролик канала ServLesson.
Тем, кто использует компьютер каждый день (и особенно каждую ночь), очень близка идея Silent PC. Этой теме посвящено много публикаций, однако на сегодняшний день проблема шума, производимого компьютером, далека от решения. Одним из главных источников шума в компьютере является процессорный кулер.
При использовании программных средств охлаждения, таких как CpuIdle, Waterfall и прочих, или же при работе в операционных системах Windows NT/2000/XP и Windows 98SE средняя температура процессора в Idle-режиме значительно понижается. Однако вентилятор кулера этого не знает и продолжает трудиться в полную силу с максимальным уровнем шума. Конечно, существуют специальные утилиты (SpeedFan, например), которые
умеют управлять оборотами вентиляторов. Однако работают такие программы далеко не на всех материнских платах. Но даже если и работают, то, можно сказать, не очень разумно. Так, на этапе загрузки компьютера даже при относительно холодном процессоре вентилятор работает на своих максимальных оборотах.
Выход из положения на самом деле прост: для управления оборотами крыльчатки вентилятора можно соорудить аналоговый регулятор с отдельным термодатчиком, закрепленным на радиаторе кулера. Вообще говоря, существует бесчисленное множество схемотехнических решений для таких терморегуляторов.
Но нашего внимания заслуживают две наиболее простых схемы термоконтроля, с которыми мы сейчас и разберемся.
Описание
Если кулер не имеет выхода таходатчика (или же этот выход просто не используется), можно построить самую простую схему, которая содержит минимальное количество деталей (рис. 1).
Рис. 1. Принципиальная схема первого варианта терморегулятора
Ещё со времен «четверок» использовался регулятор, собранный по такой схеме. Построен он на основе микросхемы компаратора LM311 (отечественный аналог — КР554СА3). Несмотря на то, что применен компаратор, регулятор обеспечивает линейное, а не ключевое регулирование. Может возникнуть резонный вопрос: «Как так получилось, что для линейного регулирования применяется компаратор, а не операционный усилитель?». Ну, причин этому есть несколько. Во-первых, данный компаратор имеет относительно мощный выход с открытым коллектором, что позволяет подключать к нему вентилятор без дополнительных транзисторов. Во-вторых, благодаря тому, что входной каскад построен на p-n-p транзисторах, которые включены по схеме с общим коллектором, даже при однополярном питании можно работать с низкими входными напряжениями, находящимися практически на потенциале земли.
Так, при использовании диода в качестве термодатчика нужно работать при потенциалах входов всего 0.7 В, что не позволяют большинство операционных усилителей. В-третьих, любой компаратор можно охватить отрицательной обратной связью, тогда он будет работать так, как работают операционные усилители (кстати, именно такое включение и использовано).
В качестве датчика температуры очень часто применяют диоды. У кремниевого диода p-n переход имеет температурный коэффициент напряжения примерно -2.3 мВ/°C, а прямое падение напряжения — порядка 0.7 В. Большинство диодов имеют корпус, совсем неподходящий для их закрепления на радиаторе. В то же время некоторые транзисторы специально приспособлены для этого. Одними из таких являются отечественные транзисторы КТ814 и КТ815. Если подобный транзистор привинтить к радиатору, коллектор транзистора окажется с ним электрически соединенным. Чтобы избежать неприятностей, в схеме, где этот транзистор используется, коллектор должен быть заземлен. Исходя из этого, для нашего термодатчика нужен p-n-p транзистор, например, КТ814.
Можно, конечно, просто использовать один из переходов транзистора как диод. Но здесь мы можем проявить смекалку и поступить более хитро:) Дело в том, что температурный
коэффициент у диода относительно низкий, а измерять маленькие изменения напряжения достаточно тяжело. Тут вмешиваются и шумы, и помехи, и нестабильность питающего напряжения. Поэтому часто, для того чтобы повысить температурный коэффициент датчика температуры, используют цепочку последовательно включенных диодов.
У такой цепочки температурный коэффициент и прямое падение напряжения увеличиваются пропорционально количеству включенных диодов. Но ведь у нас не диод, а целый транзистор! Действительно, добавив всего два резистора, можно соорудить на транзисторе двухполюсник, поведение которого будет эквивалентно поведению
цепочки диодов. Что и сделано в описываемом терморегуляторе.
Температурный коэффициент такого датчика определяется отношением резисторов
R2 и R3 и равен T cvd *(R3/R2+1), где T cvd — температурный коэффициент одного
p-n перехода. Повышать отношение резисторов до бесконечности нельзя, так
как вместе с температурным коэффициентом растет и прямое падение напряжения,
которое запросто может достигнуть напряжения питания, и тогда схема работать уже не будет. В описываемом регуляторе температурный коэффициент выбран равным примерно
-20 мВ/°C, при этом прямое падение напряжения составляет около 6 В.
Датчик температуры VT1R2R3 включен в измерительный мост, который образован
резисторами R1, R4, R5, R6. Питается мост от параметрического стабилизатора
напряжения VD1R7. Необходимость применения стабилизатора вызвана тем, что
напряжение питания +12 В внутри компьютера довольно нестабильное (в импульсном
источнике питания осуществляется лишь групповая стабилизация выходных уровней
+5 В и +12 В).
Напряжение разбаланса измерительного моста прикладывается к входам компаратора, который используется в линейном режиме благодаря действию отрицательной обратной связи. Подстроечный резистор R5 позволяет смещать регулировочную характеристику, а изменение номинала резистора обратной связи R8 позволяет менять ее наклон. Емкости C1 и C2 обеспечивают устойчивость регулятора.
Смонтирован регулятор на макетной плате, которая представляет собой кусочек одностороннего фольгированного стеклотекстолита (рис.2).
Рис. 2. Монтажная схема первого варианта терморегулятора
Для уменьшения габаритов платы желательно использовать SMD-элементы. Хотя, в принципе, можно обойтись и обычными элементами. Плата закрепляется на радиаторе кулера с помощью винта крепления транзистора VT1. Для этого в радиаторе следует
проделать отверстие, в котором желательно нарезать резьбу М3. В крайнем случае, можно использовать винт и гайку. При выборе места на радиаторе для закрепления платы нужно позаботиться о доступности подстроечного резистора, когда радиатор будет находиться внутри компьютера. Таким способом можно прикрепить плату только к радиаторам «классической» конструкции, а вот крепление ее к радиаторам цилиндрической формы
(например, как у Orb-ов) может вызвать проблемы. Хороший тепловой контакт с радиатором должен иметь только транзистор термодатчика. Поэтому если вся плата целиком не умещается на радиаторе, можно ограничится установкой на нем одного транзистора, который в этом случае подключают к плате с помощью проводов. Саму плату можно расположить в любом удобном месте. Закрепить транзистор на радиаторе несложно, можно даже просто вставить его между ребер, обеспечив тепловой контакт с помощью теплопроводящей пасты.
Еще одним способом крепления является применение клея с хорошей теплопроводностью.
При установке транзистора термодатчика на радиатор, последний оказывается
соединенным с землей. Но на практике это не вызывает особых затруднений,
по крайней мере, в системах с процессорами Celeron и PentiumIII (часть их кристалла,
соприкасающаяся с радиатором, не имеет электрической проводимости).
Электрически плата включается в разрыв проводов вентилятора. При желании
можно даже установить разъемы, чтобы не разрезать провода. Правильно собранная
схема практически не требует настройки: нужно лишь подстроечным резистором
R5 установить требуемую частоту вращения крыльчатки вентилятора, соответствующую текущей температуре. На практике у каждого конкретного вентилятора существует
минимальное напряжение питания, при котором начинает вращаться крыльчатка. Настраивая регулятор, можно добиться вращения вентилятора на минимально возможных оборотах при температуре радиатора, скажем, близкой к окружающей. Тем не менее, учитывая то, что тепловое сопротивление разных радиаторов сильно отличается, может
потребоваться корректировка наклона характеристики регулирования. Наклон характеристики задается номиналом резистора R8. Номинал резистора может лежать в пределах от 100 К до 1 М. Чем больше этот номинал, тем при более низкой температуре радиатора вентилятор будет достигать максимальных оборотов. На практике очень часто загрузка процессора составляет считанные проценты. Это наблюдается, например,
при работе в текстовых редакторах. При использовании программного кулера в такие моменты вентилятор может работать на значительно сниженных оборотах. Именно это и должен обеспечивать регулятор. Однако при увеличении загрузки процессора его температура поднимается, и регулятор должен постепенно поднять напряжение питания вентилятора до максимального, не допустив перегрева процессора. Температура
радиатора, когда достигаются полные обороты вентилятора, не должна быть очень высокой. Конкретные рекомендации дать сложно, но, по крайней мере, эта температура должна «отставать» на 5 — 10 градусов от критической, когда уже нарушается стабильность системы.
Да, еще один момент. Первое включение схемы желательно производить от какого-либо внешнего источника питания. Иначе, в случае наличия в схеме короткого замыкания, подключение схемы к разъему материнской платы может вызвать ее повреждение.
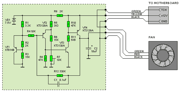
Теперь второй вариант схемы. Если вентилятор оборудован таходатчиком, то уже нельзя включать регулирующий транзистор в «земляной» провод вентилятора. Поэтому внутренний транзистор компаратора здесь не подходит. В этом случае требуется дополнительный транзистор, который будет производить регулирование по цепи +12 В вентилятора. В принципе, можно было просто немного доработать схему на компараторе, но для разнообразия была сделана схема, собранная на транзисторах, которая оказалась по объему даже меньше (рис. 3).
Рис. 3. Принципиальная схема второго варианта терморегулятора
Поскольку размещенная на радиаторе плата нагревается вся целиком, то предсказать поведение транзисторной схемы довольно сложно. Поэтому понадобилось предварительное моделирование схемы с помощью пакета PSpice. Результат моделирования показан на рис. 4.
Рис. 4. Результат моделирования схемы в пакете PSpice
Как видно из рисунка, напряжение питания вентилятора линейно повышается от 4 В при 25°C до 12 В при 58°C. Такое поведение регулятора, в общем, соответствует нашим требованиям, и на этом этап моделирования был завершен.
Принципиальные схемы этих двух вариантов терморегулятора имеют много общего. В частности, датчик температуры и измерительный мост совершенно идентичны. Разница заключается лишь в усилителе напряжения разбаланса моста. Во втором варианте это напряжение поступает на каскад на транзисторе VT2. База транзистора является инвертирующим входом усилителя, а эмиттер — неинвертирующим. Далее сигнал поступает на второй усилительный каскад на транзисторе VT3, затем на выходной каскад на транзисторе VT4. Назначение емкостей такое же, как и в первом варианте. Ну, а монтажная схема регулятора показана на рис. 5.
Рис. 5. Монтажная схема второго варианта терморегулятора
Конструкция аналогична первому варианту, за исключением того, что плата имеет немного меньшие размеры. В схеме можно применить обычные (не SMD) элементы, а транзисторы — любые маломощные, так как ток, потребляемый вентиляторами, обычно не превышает 100 мА. Замечу, что эту схему можно использовать и для управления вентиляторами с большим значением потребляемого тока, но в этом случае транзистор VT4 необходимо заменить на более мощный. Что же касается вывода тахометра, то сигнал тахогенератора TG напрямую проходит через плату регулятора и поступает на разъем материнской платы. Методика настройки второго варианта регулятора ничем не отличается от методики, приведенной для первого варианта. Только в этом варианте настройку производят подстроечным резистором R7, а наклон характеристики задается номиналом резистора R12.
Выводы
Практическое использование терморегулятора (совместно с программными средствами охлаждения) показало его высокую эффективность в плане снижения шума,
производимого кулером. Однако и сам кулер должен быть достаточно эффективным. Например, в системе с процессором Celeron566, работающем на частоте 850 МГц, боксовый кулер уже не обеспечивал достаточной эффективности охлаждения, поэтому даже при средней загрузке процессора регулятор поднимал напряжение питания кулера до максимального значения. Ситуация исправилась после замены вентилятора на более производительный, с увеличенным диаметром лопастей. Сейчас полные обороты вентилятор набирает только при длительной работе процессора с практически 100% загрузкой.
Быстродействие современного компьютера достигается достаточно высокой ценой – блок питания, процессор, видеокарта зачастую нуждаются в интенсивном охлаждении. Специализированные системы охлаждения стоят дорого, поэтому на домашний компьютер обычно ставят несколько корпусных вентиляторов и кулеров (радиаторов с прикрепленными к ним вентиляторами).
Получается эффективная и недорогая, но зачастую шумная система охлаждения. Для уменьшения уровня шума (при условии сохранения эффективности) нужна система управления скоростью вращения вентиляторов.
Разного рода экзотические системы охлаждения рассматриваться не будут. Необходимо рассмотреть наиболее распространенные системы воздушного охлаждения.
Чтобы шума при работе вентиляторов было меньше без уменьшения эффективности охлаждения, желательно придерживаться следующих принципов:
- Вентиляторы большого диаметра работают эффективнее, чем маленькие.
- Максимальная эффективность охлаждения наблюдается у кулеров с тепловыми трубками.
- Четырехконтактные вентиляторы предпочтительнее, чем трехконтактные.
Основных причин, по которым наблюдается чрезмерный шум вентиляторов, может быть только две:
- Плохая смазка подшипников. Устраняется чисткой и новой смазкой.
- Двигатель вращается слишком быстро. Если возможно уменьшение этой скорости при сохранении допустимого уровня интенсивности охлаждения, то следует это сделать. Далее рассматриваются наиболее доступные и дешевые способы управления скоростью вращения.
Способы управления скоростью вращения вентилятора
Вернуться к оглавлению
Первый способ: переключение в BIOS функции, регулирующей работу вентиляторов
Функции Q-Fan control, Smart fan control и т. д. поддерживаемые частью материнских плат, увеличивают частоту вращения вентиляторов при возрастании нагрузки и уменьшают при ее падении. Нужно обратить внимание на способ такого управления скоростью вентилятора на примере Q-Fan control. Необходимо выполнить последовательность действий:
- Войти в BIOS. Чаще всего для этого нужно перед загрузкой компьютера нажать клавишу «Delete». Если перед загрузкой в нижней части экрана вместо надписи «Press Del to enter Setup» появляется предложение нажать другую клавишу, сделайте это.
- Открыть раздел «Power».
- Перейти на строчку «Hardware Monitor».
- Заменить на «Enabled» значение функций CPU Q-Fan control и Chassis Q-Fan Control в правой части экрана.
- В появившихся строках CPU и Chassis Fan Profile выбрать один из трех уровней производительности: усиленный (Perfomans), тихий (Silent) и оптимальный (Optimal).
- Нажав клавишу F10, сохранить выбранную настройку.
Вернуться к оглавлению
В фундаменте.
Особенности .
Аксонометрическая схема вентиляции.Второй способ: управление скоростью вентилятора методом переключения
Рисунок 1. Распределение напряжений на контактах.
Для большинства вентиляторов номинальным является напряжение в 12 В. При уменьшении этого напряжения число оборотов в единицу времени уменьшается – вентилятор вращается медленнее и меньше шумит. Можно воспользоваться этим обстоятельством, переключая вентилятор на несколько номиналов напряжения с помощью обыкновенного Molex-разъема.
Распределение напряжений на контактах этого разъема показано на рис. 1а. Получается, что с него можно снять три различных значения напряжений: 5 В, 7 В и 12 В.
Для обеспечения такого способа изменения скорости вращения вентилятора нужно:
- Открыв корпус обесточенного компьютера, вынуть коннектор вентилятора из своего гнезда. Провода, идущие к вентилятору источника питания, проще выпаять из платы или просто перекусить.
- Используя иголку или шило, освободить соответствующие ножки (чаще всего провод красного цвета – это плюс, а черного – минус) от разъема.
- Подключить провода вентилятора к контактам Molex-разъема на требуемое напряжение (см. рис. 1б).
Двигатель с номинальной скоростью вращения 2000 об/мин при напряжении в 7 В будет давать в минуту 1300, при напряжении в 5 В – 900 оборотов. Двигатель с номиналом 3500 об/мин – 2200 и 1600 оборотов, соответственно.
Рисунок 2. Схема последовательного подключения двух одинаковых вентиляторов.
Частным случаем этого метода является последовательное подключение двух одинаковых вентиляторов с трехконтактными разъемами. На каждый из них приходится половина рабочего напряжения, и оба вращаются медленнее и меньше шумят.
Схема такого подключения показана на рис. 2. Разъем левого вентилятора подключается к материнке, как обычно.
На разъем правого устанавливается перемычка, которая фиксируется изолентой или скотчем.
Вернуться к оглавлению
Третий способ: регулировка скорости вращения вентилятора изменением величины питающего тока
Для ограничения скорости вращения вентилятора можно в цепь его питания последовательно включить постоянные или переменные резисторы. Последние к тому же позволяют плавно менять скорость вращения. Выбирая такую конструкцию, не следует забывать о ее минусах:
- Резисторы греются, бесполезно затрачивая электроэнергию и внося свою лепту в процесс разогрева всей конструкции.
- Характеристики электродвигателя в различных режимах могут очень сильно отличаться, для каждого из них необходимы резисторы с разными параметрами.
- Мощность рассеяния резисторов должна быть достаточно большой.
Рисунок 3. Электронная схема регулировки частоты вращения.
Рациональнее применить электронную схему регулировки частоты вращения. Ее несложный вариант показан на рис. 3. Эта схема представляет собой стабилизатор с возможностью регулировки выходного напряжения. На вход микросхемы DA1 (КР142ЕН5А) подается напряжение в 12 В. На 8-усиленный выход транзистором VT1 подается сигнал с ее же выхода. Уровень этого сигнала можно регулировать переменным резистором R2. В качестве R1 лучше использовать подстроечный резистор.
Если ток нагрузки не более 0,2 А (один вентилятор), микросхема КР142ЕН5А может быть использована без теплоотвода. При его наличии выходной ток может достигать значения 3 А. На входе схемы желательно включить керамический конденсатор небольшой емкости.
Вернуться к оглавлению
Четвертый способ: регулировка скорости вращения вентилятора с помощью реобаса
Реобас – электронное устройство, которое позволяет плавно менять напряжение, подаваемое на вентиляторы.
В результате плавно изменяется скорость их вращения. Проще всего приобрести готовый реобас. Вставляется обычно в отсек 5,25”. Недостаток, пожалуй, лишь один: устройство стоит дорого.
Устройства, описанные в предыдущем разделе, на самом деле являются реобасами, допускающими лишь ручное управление. К тому же, если в качестве регулятора используется резистор, двигатель может и не запуститься, поскольку ограничивается величина тока в момент пуска. В идеале полноценный реобас должен обеспечить:
- Бесперебойный запуск двигателей.
- Управление скоростью вращения ротора не только в ручном, но и в автоматическом режиме. При увеличении температуры охлаждаемого устройства скорость вращения должна возрастать и наоборот.
Сравнительно несложная схема, соответствующая этим условиям, представлена на рис. 4. Имея соответствующие навыки, ее возможно изготовить своими руками.
Изменение напряжения питания вентиляторов осуществляется в импульсном режиме. Коммутация осуществляется с помощью мощных полевых транзисторов, сопротивление каналов которых в открытом состоянии близко к нулю. Поэтому запуск двигателей происходит без затруднений. Наибольшая частота вращения тоже не будет ограничена.
Работает предлагаемая схема так: в начальный момент кулер, осуществляющий охлаждение процессора, работает на минимальной скорости, а при нагреве до некоторой максимально допустимой температуры переключается на предельный режим охлаждения. При снижении температуры процессора реобас снова переводит кулер на минимальную скорость. Остальные вентиляторы поддерживают установленный вручную режим.
Рисунок 4. Схема регулировки с помощью реобаса.
Основа узла, осуществляющего управление работой компьютерных вентиляторов, интегральный таймер DA3 и полевой транзистор VT3. На основе таймера собран импульсный генератор с частотой следования импульсов 10-15 Гц. Скважность этих импульсов можно менять с помощью подстроечного резистора R5, входящего в состав времязадающей RC-цепочки R5-С2. Благодаря этому можно плавно изменять скорость вращения вентиляторов при сохранении необходимой величины тока в момент пуска.
Конденсатор C6 осуществляет сглаживание импульсов, благодаря чему роторы двигателей вращаются мягче, не издавая щелчков. Подключаются эти вентиляторы к выходу XP2.
Основой аналогичного узла управления процессорным кулером являются микросхема DA2 и полевой транзистор VT2. Отличие только в том, что при появлении на выходе операционного усилителя DA1 напряжения оно, благодаря диодам VD5 и VD6, накладывается на выходное напряжение таймера DA2. В результате VT2 полностью открывается и вентилятор кулера начинает вращаться максимально быстро.
Кулеры или диспенсеры для воды становятся с каждым годом все популярнее, причем такими устройствами можно пользоваться как в офисных помещениях, так и в квартире. Потребность в чистой воде никогда не станет меньше. Любое оборудование время от времени независимо от качества и производителя может стать неисправным. Если поломка и неисправность легкие, то ремонт можно производить своими руками, не обращаясь в сервисные центры.
Качественный ремонт может быть только в том случае, если выявлена причина. Прежде чем разбирать устройство для очистки воды, прочитайте внимательно инструкцию к кулеру, в которой указаны возможные неисправности и способы их решения.
В чем особенности самостоятельного ремонта кулера
Причин неисправности может быть немало. Зачастую бывают такие, что устранить их можно довольно быстро. Давайте разберемся в них.
Прибор загрязнился
Если в кулере скопилась грязь, то он перестанет работать – потребуется его чистка
.
Затем все элементы устройства возвращают на свои места. В бутыль залейте воду и слейте немного через краник. Это необходимо для промывки крана, поскольку в нем может остаться немного моющего средства.
Устройство не нагревает воду
Чаще всего причина неисправности
заключается в следующем:
- Прибор не подключен к электрической сети.
- Не нажали на кнопку «включить», которая находится на панели.
После проведения нужных операций индикатор все равно не светится, проверьте саму розетку. Это сделать просто: возьмите любой электроприбор и подключите его. Если и он не начинает работать, причина в неисправности самой розетки: либо замените ее, либо включите кулер в другую розетку.
Если и в ней кулер не начинает работать, придется заниматься разборкой оборудования:
- Снимаем панель, находящуюся на задней панели, проверяем работоспособность предохранителя. В случае надобности вставляем новый элемент.
- Снова ничего не получилось, значит, причина в нагревательном элементе. В этом случае устранить неисправность можно только в сервисном центре.
В кранах кулера вода отсутствует
Причин появления такой неисправности всего две:
Если владельцы правильно эксплуатируют кулер
, следуют инструкциям, то, как правило, подобные недоразумения не возникают. Кроме того, проверкой работы кранов нужно заниматься всякий раз, когда в бутыли меняется вода.
Вода вытекает сама по себе или течет кран
Если заметили, что из диспенсера самопроизвольно вытекает вода
, проверьте сохранность емкости. Возможно, на ней появились микротрещинки. Устранить данную погрешность можно самостоятельно. Для этого снимают поврежденную бутыль и заменяют новой пластиковой емкость.
Если постоянно подтекает жидкость, капая с краника, то своими руками с устранением проблемы не справиться: данную неисправность могут удалить только специалисты сервисного центра.
Вода охлаждается недостаточно быстро
Электронные кулеры часто «болеют» таким недугом. Это связано с конструкцией оборудования и техническими возможностями. Охлаждение одного литра проходит за час, при этом температура воды может быть ниже окружающего воздуха градусов на пятнадцать.
Больших производительных возможностей у кулеров нет. Эти устройства не относятся к высокопродуктивным приборам
. Если же нужна вода более холодная, то кулер устанавливают в прохладном помещении, в которое не попадает солнце.
Кулер-диспенсер нагревается плохо

Это не поломка устройства, она легко устраняется, если выполнять инструкции по эксплуатации. А вот наличие накипи способствует тому, что вода будет нагреваться недостаточно быстро.
Время от времени кулер следует подвергать механической очистке. Работу проводят в зависимости от модели и рекомендаций.
Этапы разборки кулера:
- С задней стенки с помощью фигурной отвертки выкручивают саморезы. Бак с термодатчиками, в котором производится нагрев воды, располагается вверху устройства.
- Справа жестко крепится сливная пробка, через которую сливают воду. Слева еще одна пробка, которую снимают, чтобы слить холодную воду, находящуюся в системе охлаждения.
- Взяв ключ №15, нужно снять резиновый уплотнитель. Используя небольшую фигурную отвертку с достаточно длинной ручкой, снимают 4 винта.
- Демонтируем нагревательный бак, срезав хомутики с патрубка, а затем все трубки.
- Затем занимаемся снятием силовых проводов, термодатчиков, проводов заземления с шестью винтами.
- Если после снятия бака на посадочных местах отсутствует паста, то нужно их замазать термопроводящей пастой.
- После этого начинаем сборку, начиная с детали, снятой последней.
Завершив сборку, заполним систему водой. Проверяем, как она льется. После этого остается подключить устройство к сети. Если световые индикаторы работают нормально, значит, неисправность устранена. Более подробно проведение данной операции можно посмотреть на видео.
Другие неприятности:
- Кулер может выйти из строя, если его включили, когда воды не было. ТЭНы нагреваются и перегорают.
- Отказала помпа. Нужно подключить кулер к сети и проверить работу этого элемента.
- Устанавливая кулер, позаботьтесь о том, чтобы между устройством и стеной было расстояние примерно 10 см. В противном случае прибор может быстро прийти в негодность.
Это важно!
- Пользуйтесь водой, в которой содержание солей низкое, тогда и накипь появится нескоро.
- Не оставляйте кулер подключенным, если в нем закончилась вода.
- Никогда не разбирайте прибор самостоятельно, если у кулера его не закончено время гарантийного обслуживания.
Наш сервисный центр быстро отремонтирует любой кулер или поставит Вам оригинальные запчасти.
Диспенсер или кулер – это аппарат, предназначенный для нагрева и охлаждения бутилированной или фильтрованной питьевой воды.
В России называют кулером любой диспенсер, независимо от того, может ли он охлаждать воду. На самом деле слово кулер происходит от английского «Cool», что означает холод. Но за границей, такие аппараты называют «Water Dispenser», что переводится как Раздатчик (распределитель) воды.
Обычно кулер для воды выглядит как некая тумба, на которую сверху устанавливается бутыль с водой. Внутри корпуса расположена водораспределительная система и резервуары для холодной и горячей воды. Каждый аппарат оснащен кранами холодной и горячей воды. Но, помимо этого, существуют модели, в которых только один кран, оснащенный конструкцией типа «Джойстик», посредством которого осуществляется распределение холодной и горячей воды. Кроме того, бывают модели, оснащенные тремя кранами: для холодной, горячей и воды комнатной температуры, которая подаётся напрямую из бутыли.
Из бутыли вода попадает в водораспределительную систему кулера, которая состоит из бачка для холодной воды (который расположен выше) и затем с помощью патрубка вода поступает в бачок горячей воды. Между этими двумя бачками расположен обратный клапан, который уравновешивает давление в системе. Благодаря этому не происходит смешивания горячей и холодной воды. В баке горячей воды происходит нагрев электрическим тэном, который включается и выключается термореле, поддерживая температуру воды в заданных границах (80-95 градусов Цельсия). Термокожух препятствует быстрому остыванию воды в баке. Поэтому в состоянии покоя нагрев включается на очень короткое время пару раз в час. В моделях с охлаждением воды бак холодной воды сопряжен с охлаждающим элементом. Это может быть либо испаритель (компрессорное охлаждение), либо элемент Пельтье (электронное охлаждение). Последнее менее надёжно, т.к. при выходе из строя вентилятора система перегревается и требует полной замены (половина стоимости кулера).
Обслуживание кулера для воды
Регулярная обработка кулера — экономичный способ сохранить высокое качество питьевой воды. Многие считают, что достаточно только вставить бутыль в кулер и заботиться только о запасе бутилированной воды. Это далеко не так. Кулер, как и любая сложная техника нуждается в регулярной очистке поверхностей, контактирующих с водой и их санитарную обработку. Если этим пренебречь, то это может обернуться не только неисправностями в кулере, но и негативными последствиями для здоровья. Также необходимо регулярно очищать вентлятор системы охлаждения и решётку радиатора.
Для начала нужно провести общую очистку кулера: отключить аппарат от сети энергоснабжения и снять бутыль питьевой воды. Влажной мягкой тряпкой с бытовым чистящим и дезинфицирующим средством обработать внешние поверхности аппарата, предварительно слив воду через краны горячей и холодной воды и через сливное отверстие на задней стенке кулера.
После этого следует удалить биопленку, которая образуется на резине и подобных ей материалах, используемых для прокладок, а так же контактных поверхностях кулера. Она препятствует контакту действующего вещества с бактериями.
Переходим к санитарной обработке. Первое, с чем приходится бороться — это избавление от известковых отложений на нагревательных элементах и стенках бачка нагрева воды. Кроме того, известковые отложения могут напрессовываться на кране горячей воды куллера, на эластичной силиконовой прокладке. В результате этого нагревательный элемент выходит из строя, а кран горячей воды начинает протекать. Бороться с этим можно с помощью средств, выраженного антинакипинного характера.
Происходит этот процесс следующим образом:
- Наполнить систему раствором антинакипинного характера.
- Включить аппарат в режим нагрева (без функции охлаждения) и оставить в работе на 15-20 минут.
- Отключить аппарат от сети и слить отработанный раствор через краны и через сливное отверстие.
- Еще раз наполнить систему раствором, и оставить аппарат на 30 минут, не включая его в сеть.
- Слить отработанный раствор.
- После промывки аппарата чистой питьевой водой, он вновь готов к работе.
Второе – обработка бачка холодной воды. При работе кулера бачок не наполняется полностью, поэтому там имеется воздушная прослойка в верхней части водоприемника. Таким образом, при смене бутыли и попадания воздуха может образоваться характерная слизь, похожая на водоросли – это продукт жизнедеятельности бактерий. Обработке так же подлежит гнездо водоприемника с обязательным его снятием и промывкой как внутренних, так и наружных частей.
Сейчас в продаже имеются специальные антибактериальные салфетки и спреи, содержащие пероксид, которые можно использовать для обработки байонета (системы крепления) и кранов при каждой замене бутыли. Этими же дезинфицирующими средствами можно обрабатывать краны кулера: для поверхности ручек рекомендуют использовать салфетки, а спрей желательно нанести так, чтобы жидкость попала внутрь механизма крана.
После проведения раскальцинации и дезинфекции кулера, нужно промыть всю систему чистой питьевой водой в большом количестве. Продезинфицированные части кулера не следует брать голыми руками, необходимо использовать чистые перчатки.
Который грамотно выполнит санобработку специальными сертифицированными средствами и избавит Вас от утомительного занятия и неприятных запахов.
Для подробного разбора некоторых аспектов, необходимо знать, что представляет с собой кулер. Как минимум — это устройство, с помощью которого люди могут обеспечивать себя как холодной, так и горячей питьевой водой.
Сама конструкция включает в себя корпус, его верхняя часть — бутыль с жидкостью.
Он оснащён двумя краниками, они предназначенны для подачи, однако, бывают и модели с тремя такими изделиями. Что касается внутреннего разбора, так это система из различных трубок и патрубков. Кроме них, присутствуют два резервуара. Один из них отвечает на охлаждение, а другой — за нагревание.
Между ними образуется клапан, именно благодаря ему осуществляется уравновешивание давления, поэтому и не происходит смешивание двух жидкостей с разными температурами. Стоит не забывать про водоприёмник, через которого и совершается подача.
Названное устройство составляется из фильтра с четырьмя ступенями и ультрафиолетовой лампы. Это способствует использованию источника воды в качестве водопровода.
Поэтому можно не беспокоиться о возможном заражении бактериальных частиц, так как они полностью ликвидируются внутри сооружения. В общем, производится глубокая чистка. А из-за того, что используется проточная вода, можно спокойно говорить об экономичности и отсутствия ограниченности на потребление жидкости.
Говоря о данной системе, нельзя не упомянуть о следующих составляющих:
Принцип работы
После того как разобраны основные моменты по разновидностям конструкции, можно приступить к общим положениям процесса эксплуатации.
СПРАВКА! Деятельность осуществляется от электрической сети, равной 220 вольт.
Как нагревается вода в устройстве
Для начала вода в необходимом количестве наполняет из главного отсека специальное отделение, которое предназначено для охлаждения и нагревания. Когда эти ёмкости теряют определённый объём жидкости, то они наполняются заново в новых пропорциях.
ВАЖНО! Данная стадия может отличаться в разных моделях производства. Кулер постоянно поддерживает тот градус, который установил пользователь. Это происходит с помощью датчиков. Поэтому вы и имеете возможность без ожиданий получить горячую воду.
Данный способ хорош тем, что кипячение не осуществляется (максимум 98 градусов тепла), а значит, полезные свойства и вкусовые качества не теряются. Нагревание проходит за счёт встраиваемого нагревательного ТЭНа — стандартная система, схожая с деятельностью чайника и подобных ему изобретений.
Сам элемент может быть как внутренним, так и внешним. Это определяется относительно резервуару.
Как охлаждается вода в устройстве
Данный аспект можно условно разделить на два, а именно электронный и компрессорный.
Второй из них максимально похож на процесс работы холодильника. Для недопущения разрушения озонового слоя используется хладагент, тем самым обеспечивается экологическая безопасность. Кроме этого, здесь можно подчеркнуть быстроту и скорость понижение температуры.
Первая система из названных оснащена двумя пластинами, которые, по сути, являются полупроводниками. Одна из них нагревается в течение подачи электрического тока, а другая — охлаждается. Поэтому и получаются разные градусные измерения.
Эксплуатация
ВНИМАНИЕ! Настоятельно рекомендуется не подключать конструкцию в момент отсутствия жидкости внутри. А также воздержаться от использования до трёх часов после установки. И не забывайте о возможной опасности и поражении током. В случае если всё же возникли проблемы или различные неисправности, стоит побеспокоиться о безопасности и отключить прибор из розетки.
Использование осуществляется исходя из инструкции и определённых требований:
Рекомендуется периодическое слежение за уровнем жидкости. Когда она закончится, нужно установить выключатель. В момент, когда новые изделия стоят на месте, желательно подождать некоторое время для наполнения внутренней системы полностью. И только потом приступать к включению.
Наш сервисный центр быстро отремонтирует любой кулер или поставит Вам оригинальные запчасти.
Диспенсер или кулер – это аппарат, предназначенный для нагрева и охлаждения бутилированной или фильтрованной питьевой воды.
В России называют кулером любой диспенсер, независимо от того, может ли он охлаждать воду. На самом деле слово кулер происходит от английского «Cool», что означает холод. Но за границей, такие аппараты называют «Water Dispenser», что переводится как Раздатчик (распределитель) воды.
Обычно кулер для воды выглядит как некая тумба, на которую сверху устанавливается бутыль с водой. Внутри корпуса расположена водораспределительная система и резервуары для холодной и горячей воды. Каждый аппарат оснащен кранами холодной и горячей воды. Но, помимо этого, существуют модели, в которых только один кран, оснащенный конструкцией типа «Джойстик», посредством которого осуществляется распределение холодной и горячей воды. Кроме того, бывают модели, оснащенные тремя кранами: для холодной, горячей и воды комнатной температуры, которая подаётся напрямую из бутыли.
Из бутыли вода попадает в водораспределительную систему кулера, которая состоит из бачка для холодной воды (который расположен выше) и затем с помощью патрубка вода поступает в бачок горячей воды. Между этими двумя бачками расположен обратный клапан, который уравновешивает давление в системе. Благодаря этому не происходит смешивания горячей и холодной воды. В баке горячей воды происходит нагрев электрическим тэном, который включается и выключается термореле, поддерживая температуру воды в заданных границах (80-95 градусов Цельсия). Термокожух препятствует быстрому остыванию воды в баке. Поэтому в состоянии покоя нагрев включается на очень короткое время пару раз в час. В моделях с охлаждением воды бак холодной воды сопряжен с охлаждающим элементом. Это может быть либо испаритель (компрессорное охлаждение), либо элемент Пельтье (электронное охлаждение). Последнее менее надёжно, т.к. при выходе из строя вентилятора система перегревается и требует полной замены (половина стоимости кулера).
Обслуживание кулера для воды
Регулярная обработка кулера — экономичный способ сохранить высокое качество питьевой воды. Многие считают, что достаточно только вставить бутыль в кулер и заботиться только о запасе бутилированной воды. Это далеко не так. Кулер, как и любая сложная техника нуждается в регулярной очистке поверхностей, контактирующих с водой и их санитарную обработку. Если этим пренебречь, то это может обернуться не только неисправностями в кулере, но и негативными последствиями для здоровья. Также необходимо регулярно очищать вентлятор системы охлаждения и решётку радиатора.
Для начала нужно провести общую очистку кулера: отключить аппарат от сети энергоснабжения и снять бутыль питьевой воды. Влажной мягкой тряпкой с бытовым чистящим и дезинфицирующим средством обработать внешние поверхности аппарата, предварительно слив воду через краны горячей и холодной воды и через сливное отверстие на задней стенке кулера.
После этого следует удалить биопленку, которая образуется на резине и подобных ей материалах, используемых для прокладок, а так же контактных поверхностях кулера. Она препятствует контакту действующего вещества с бактериями.
Переходим к санитарной обработке. Первое, с чем приходится бороться — это избавление от известковых отложений на нагревательных элементах и стенках бачка нагрева воды. Кроме того, известковые отложения могут напрессовываться на кране горячей воды куллера, на эластичной силиконовой прокладке. В результате этого нагревательный элемент выходит из строя, а кран горячей воды начинает протекать. Бороться с этим можно с помощью средств, выраженного антинакипинного характера.
Происходит этот процесс следующим образом:
- Наполнить систему раствором антинакипинного характера.
- Включить аппарат в режим нагрева (без функции охлаждения) и оставить в работе на 15-20 минут.
- Отключить аппарат от сети и слить отработанный раствор через краны и через сливное отверстие.
- Еще раз наполнить систему раствором, и оставить аппарат на 30 минут, не включая его в сеть.
- Слить отработанный раствор.
- После промывки аппарата чистой питьевой водой, он вновь готов к работе.
Второе – обработка бачка холодной воды. При работе кулера бачок не наполняется полностью, поэтому там имеется воздушная прослойка в верхней части водоприемника. Таким образом, при смене бутыли и попадания воздуха может образоваться характерная слизь, похожая на водоросли – это продукт жизнедеятельности бактерий. Обработке так же подлежит гнездо водоприемника с обязательным его снятием и промывкой как внутренних, так и наружных частей.
Сейчас в продаже имеются специальные антибактериальные салфетки и спреи, содержащие пероксид, которые можно использовать для обработки байонета (системы крепления) и кранов при каждой замене бутыли. Этими же дезинфицирующими средствами можно обрабатывать краны кулера: для поверхности ручек рекомендуют использовать салфетки, а спрей желательно нанести так, чтобы жидкость попала внутрь механизма крана.
После проведения раскальцинации и дезинфекции кулера, нужно промыть всю систему чистой питьевой водой в большом количестве. Продезинфицированные части кулера не следует брать голыми руками, необходимо использовать чистые перчатки.
Который грамотно выполнит санобработку специальными сертифицированными средствами и избавит Вас от утомительного занятия и неприятных запахов.
Из этой статьи вы узнаете:
- Каков общий принцип работы кулера для воды
- Как выглядит принцип работы кулера для воды на схеме
- В чём принцип работы кулера для воды на охлаждение и нагрев
- Как работает кулер для воды с нижней загрузкой бутыли
В наши дни кулеры для воды не редкость: их можно увидеть во многих домах и офисах. Однако не каждый человек хочет довольствоваться использованием аппарата, не вникая в его устройство и принцип работы кулера для воды. Тем более что эти знания дают ряд преимуществ любознательному владельцу. Например, помогают произвести ремонт. Кроме того, полезно знать, что существует несколько типов кулера для воды, отличающихся между собой принципом работы и потребительскими характеристиками.
Общий принцип работы кулера для воды
По устройству кулер для воды состоит из корпуса, в котором помещается бутыль с водой. Внутри корпуса располагается водораспределительная система и резервуары для холодной и горячей воды.
- Популярные модели кулера оснащены отдельными кранами для холодной и горячей воды.
- Бывают кулеры с одним краном, снабженные конструкцией типа джойстик, разделяющей холодную и горячую воду.
- Есть модели с тремя кранами для горячей, холодной и теплой (примерно комнатной температуры) воды.
Кроме того, выпускаются модели с отдельным блоком для получения газированной воды.
Физический принцип работы кулера для воды довольно прост. Из бутыли вода поступает в распределительную систему, состоящую из бачка для холодной воды. Потом, через соединительный патрубок попадает в бачок для горячей воды.
Между бачками находится обратный клапан, уравновешивающий давление в системе. Благодаря этому не происходит смешивания холодной воды с горячей.
Независимо от производителя, функции любых моделей практически одинаковые. Корпуса, или так называемые форм-факторы, тоже мало отличаются. По способу установки кулеры подразделяются на два типа:
- настольные;
- напольные.
Корпус кулера может быть изготовлен из пластика или металла. Выпускаются также модели из керамики.
Цвет корпуса кулера может быть самым разным. Чаще всего белого или серого оттенка. Однако при желании легко найти и купить цветной вариант или даже с различными вставками.
Напольный кулер
Напольный тип кулера — это классический вариант. Как правило, принцип работы таких моделей — автоматический режим. Цвет индикатора на передней панели корпуса информирует о характере работы. Предусмотрена возможность отключения опций нагрева или охлаждения. Напольный кулер рекомендуется отключать от электросети только в тех случаях, когда планируется длительный перерыв в его работе. Обычно стоимость напольных моделей выше цен настольных вариантов. Зато они намного мощнее и более функциональны.
Существуют модели с вмонтированными в корпус холодильными отделениями или камерами озонирования для обеззараживания посуды.
Настольный кулер
Настольный тип более компактен. Его устройство, принцип работы и параметры охлаждения воды аналогичны напольному варианту. В распоряжении владельца такого кулера должен быть подходящий стол, на котором он планирует установить аппарат.
Проточные диспенсеры
Принцип работы кулера для воды проточного типа несколько иной. Вода в него поступает не из съемных бутылей, а из водопроводной сети. Он оснащен встроенной системой очистки, которая по принципу работы похожа на домашние фильтры, устанавливаемые под мойку на кухне. Некоторые модели дополнительно снабжаются ультрафиолетовыми лампами, предназначенными для уничтожения вредных микроорганизмов. Принцип работы кулера для воды проточного типа освобождает от покупки бутилированной воды, поскольку в нем используется вода из системы водоснабжения.
Принцип работы кулера для воды на схеме
Заводская схема кулера для воды, устройство и принцип работы напрямую зависят от его назначения и способа фильтрации.
Схема проточного кулера
В состав такого кулера входит четырехступенчатый фильтр, ультрафиолетовая лампа, емкости для горячей и холодной воды, нагревательный и охлаждающий элементы. Необходимость одновременной установки нескольких фильтров и УФ-ламп обусловлена тем, что в нем используется вода из водопроводной системы. и эти устройства препятствуют проникновению и размножению вирусов и бактерий.
Схема кулера с компрессорным охлаждением
Составляющие компоненты кулера с компрессорным охлаждением:
- Осадочный фильтр
(Sediment Filter). Его задача – задержать все ненужные частицы размером от 5 мкм; тем самым на 90 % очищает воду от взвешенных частиц более 5 мкм. - Угольный префильтр
(Carbon Pre-Filter) Удаляет хлор и органические химические вещества, улучшает вкус воды. - Фильтр ультрафильтрационный
(UF Membrane Filter) или мембрана обратного осмоса (RO Membrane Filter) служит для очищения воды от вредоносных вирусов и бактерий, различных химических соединений и растворенных минералов. - Угольный постфильтр
(Post Carbon Filter) удаляет посторонний привкус, запах и органические субстанции, прошедшие через мембрану ультрафильтрационного фильтра или обратного осмоса. - Краны и емкости для горячей и холодной воды.
- Компрессор создает давление
, достаточное для того, чтобы хладагент превращался в жидкость, при дальнейшем испарении которой поглощается избыточное тепло. Принцип работы компрессора в кулере аналогичен принципу работы компрессора холодильника. - Повышающий насос
нагнетает такой уровень давления, который необходим для оптимальной работы кулера.
Таким образом, кулер с компрессионным типом охлаждения состоит из четырехступенчатого фильтра, компрессора, повышающего насоса и системы трубок, в которых циркулирует хладагент.
Принцип работы кулера для воды, производящего очистку
Характерной чертой такого аппарата является выполнение каких-либо из приведенных ниже функций.
Осадочный фильтр
, или фильтр грубой фильтрации. Он удаляет твердые частицы, величиной более 5 мкм. Например, песок, ржавчину, глину и т. д.
Угольная фильтрация
. В кулере может быть установлен угольный префильтр или постфильтр. Принцип работы префильтра основан на использовании адсорбента (активированного угля), впитывающего различные загрязнения, в том числе и хлор. Этот фильтр не только очищает воду, но также подготавливает ее к последующим очисткам в мембране ультрафильтра или обратного осмоса. Принцип работы постфильтра заключается в использовании мелкодисперсного активированного угля, входящего в его состав. Устанавливается постфильтр после третьего звена и служит для улучшения органолептических свойств воды (вкуса, цвета, запаха).
Мембрана обратного осмоса
. Такую технологию применяют для опреснения морской воды и получения чистейшей воды для использования в медицинских целях. Технология заключается в очистке воды путем ее проталкивания через тончайшую полупроницаемую мембрану. Мембрана обратного осмоса задерживает абсолютно все вредные вещества и микроорганизмы. Проходят только молекулы воды с растворенными в ней газами и легкие минеральные соли.
Из воды также удаляются соли кальция и магния, и этот факт вызывает многочисленные споры в научном мире. Одни ученые считают, что вода, лишенная этих солей, вымывая кальций и магний из организма, нанося ему вред. Оппоненты уверены в том, что всего лишь один литр обессоленной воды не может навредить организму человека, содержащему почти пятьдесят литров жидкости. К тому же, вода не является источником этих минералов — человек получает их из продуктов питания (молоко и другие).
Технология ультрафильтрации позволяет сохранять солевой состав воды. Принцип работы представляет собой продавливание воды через специальный капиллярный фильтр, пропускающий молекулы и ионы небольшого размера. Для крупных частиц фильтр абсолютно непроницаем.
Микрофильтрация
— это баромембранный процесс, принцип которого наиболее близок к обычной фильтрации. У микрофильтрационных мембран поры размером от 1 до 0,1 мкм пригодны для отделения частиц суспензий и эмульсий. Мембраны высокопроизводительны, особенно в начале их эксплуатации. Процесс микрофильтрации может проходить даже при незначительном давлении в системе. В большинстве западных стран именно микрофильтрация используется в промышленной очистке питьевой воды. Технология микрофильтрации широко используется в медицине, на предприятиях пищевой промышленности, при производстве вина, напитков, полуфабрикатов, растительного масла и многих других продуктов.
Наиболее эффективный вариант микрофильтрационных мембран для домашнего использования — мембраны с напылением из активированного угля. С их помощью можно удалить из воды механические примеси, хлор, посторонние запахи и т. д. С учетом того, что в водопровод с городских станций водоснабжения поступает вода, в целом уже доведенная до питьевого качества, такой очистки вполне достаточно.
По принципу работы существующие системы очистки воды подразделяются на классические и осмотические. Принцип работы классической системы основан на удалении из воды ненужных примесей и восстановлении ее природного состава. Принцип работы системы обратного осмоса предполагает использование специальных мембран, очищающих воду до состояния дистиллированной, с последующим ее доведением до природного состава. Обе системы очистки доказали свою значимость. Однако применительно к кулерам классический способ более приемлемый. Просто потому, что процесс превращения дистиллированной воды в обычную питьевую более трудоемкий, чем обыкновенная очистка воды.
Чтобы выбрать наиболее подходящий вариант из классических систем водоподготовки, нужно знать, какие функции она должна выполнять:
- повышать качество воды до высокого уровня;
- контролировать минерализацию воды, не допускать возникновения проблем, связанных с образованием накипи на рабочих деталях оборудования;
- осуществлять индивидуальный подход к водоподготовке;
- способствовать снижению затрат потребителей и обслуживающей организации на сервис и ТО;
- обеспечивать удобство использования и обслуживания;
- обладать высокой эффективностью.
Для использования в обычных условиях выбирают кулеры с ультрафильтрацией или микрофильтрацией. Они относительно недорогие и не вызывают затруднений в процессе эксплуатации. Если качество фильтруемой воды вызывает опасения, то следует остановить свой выбор на кулере с мембраной обратного осмоса (или с RO мембраной). Тем более что принцип работы таких кулеров предусматривает дренаж отработанной воды через трубку, соединенную при помощи крепления-фитинга с канализационным стоком.
Дополнительные функции
- Обработка ультрафиолетом.
Ультрафиолетовое излучение идеально обеззараживает воду, уничтожает все микробы и вирусы и исключает возможность их размножения. В качестве дополнительной защиты УФ-лампы встраиваются в накопительные баки. Особенно актуальна такая опция, если кулером пользуются нечасто — со временем вода в бутыли может испортиться. УФ-облучение предотвратит возможное появление бактерий. Те же самые функции плюс улучшение органолептических свойств воды гарантирует использование озонатора. - Озонирование
. Это технология обеззараживания воды и улучшения ее вкусовых качеств. Принцип работы основан на использовании противомикробных свойств озона с помощью специального устройства — озонатора. Газ-озон относится к самым мощным окислителям, легко уничтожающим бактерии и вирусы. Его получают из обычного воздуха, подвергшегося воздействию электрического заряда. Принцип работы озонатора заключается в растворении полученного озона в воде. - Газирование.
Для газирования воды применяют устройство газатор. Принцип работы газатора направлен на создание пузырьков углекислого газа. Все типы кулеров могут быть оснащены системой сатурации очищенной воды.
Устройство для насыщения воды углекислым газом называется сатуратором или карбонизатором. Некоторые системы газирования воды имеют блок управления, позволяющий задавать определенную степень насыщения воды газом. Чтобы получать сладкую газировку с разными вкусами, в систему встраиваются сиропные механизмы (до 6 штук). Принцип работы сатуратора основан на использовании баллона с углекислым газом. Например, пятилитрового баллона хватит для получения двухсот литров освежающей газированной воды. В зависимости от принципа работы баллоны бывают одноразовые или многократно заряжающиеся. Кстати, лучше всего освежает газировка, охлажденная до 10–12 градусов.
- Кофеварка
. Может встраиваться во все типы кулеров. Для работы кофеварок используется молотый кофе, насыпаемый порциями или расфасованный в порционные фильтр-пакеты (чалды). Принцип работы кофеварки основан на пропускании горячей воды через содержимое пакетов. В результате получается ароматный кофейный напиток.
Принцип работы кулера для воды на охлаждение
По принципу работы системы охлаждения воды классифицируются на компрессорную и электронную. Принцип работы компрессорной системы аналогичен работе холодильника. Используется экологически чистый хладагент (R134A), не оказывающий вредного воздействия на озоновый слой.
Эффект Пельтье — это система из двух пластинок-полупроводников. Принцип работы такой системы основан на использовании разности температур пластин после прохождения через них электрического тока. Одна пластина нагревается, а другая охлаждается.
По скорости охлаждения воды электронная система сильно уступает компрессорной.
Принцип работы кулера предопределяет его способность охлаждать по 3–4 стакана в час. И хотя вода будет продолжать наливаться в подставляемые стаканчики до тех пор, пока не закончится, она не будет охлажденной.
К примеру, вы набираете подряд несколько стаканов холодной воды из кулера с электронной системой охлаждения.
- В первом стакане вода будет охлажденной до 11–13 0 С.
- Вода во втором стакане станет чуть-чуть теплее, примерно 13–16 0 С.
- Температура воды в третьем стакане окажется всего на 2–3 градуса холоднее комнатной. Это происходит оттого, что почти весь бак только-только заполнился водой из бутыли и кулер не успел ее охладить.
- Вода из четвертого и следующих стаканов практически сравняется с комнатной температурой.
Принцип работы кулера с компрессорной системой охлаждения позволяет быстрее охлаждать воду до более низких температур. Причем объем бака у него значительно больше.
Самый популярный вопрос, возникающий при покупке кулера: какой тип системы охлаждения выбрать. В принципе, это зависит от намеченных вами целей. Однако несколько правил выбора, все-таки, существует:
- Для использования дома или в небольших по численности сотрудников коллективах (до 5–7 человек) обычно покупают аппараты с электронной системой охлаждения.
- В большие офисы чаще устанавливают компрессорные диспенсеры.
- Северяне, как правило, выбирают электронные кулеры.
- Жители жарких районов России предпочтение отдают компрессорным аппаратам.
- Любители пить очень холодную воду покупают кулеры с компрессорной системой.
- Владельцы гостиниц на Черноморском побережье приобретают исключительно компрессорные модели.
Кулеры с электронной системой охлаждения не рекомендуется устанавливать в пыльных, плохо вентилируемых помещениях. Принцип их работы основан на использовании вентилятора. От грязного воздуха он засоряется и выходит из строя. Неисправность вентилятора может привести к поломке охлаждающего модуля. Электронные кулеры не следует применять в помещениях с высокой температурой окружающего воздуха. В соответствии с принципом работы электронные аппараты идеально подходят для использования в домашних условиях или в офисах с небольшим штатом сотрудников.
Надежность обеих систем охлаждения полностью гарантирована при условии соблюдения правил эксплуатации аппаратов.
Принцип работы электронных кулеров более безопасен в экологическом плане: они не содержат ядовитых хладагентов (фреонов). Благодаря этому качеству их можно использовать в помещениях, в которых разгерметизация охлаждающего элемента может привести к нежелательным последствиям (в школах, больницах, гостиницах и т. д.). Кроме того, допускается транспортировка электронных кулеров в горизонтальном положении.
Сейчас в западных странах наличие кулера в офисах — типичное явление. Статистика показала надежность использования электронных кулеров. Отсутствие хладагента исключает опасность утечки вредного для человека фреона. Это свойство делает их эксплуатацию экологически безопасной.
По результатам технических испытаний надежность электронных кулеров в два раза выше, чем компрессорных. Кроме того, немаловажна и бесшумность работы электронной системы охлаждения воды.
При эксплуатации компрессорных кулеров необходимо бережно обращаться с решеткой радиатора, оберегая ее от механических повреждений. В противном случае на ней могут образоваться микротрещины, через которые будет происходить постепенное испарение фреона. Для устранения неисправности выявляются все места утечки, запаиваются и закачивается новая порция хладагента.
Перед включением в электросеть компрессорного кулера после транспортировки в горизонтальном положении, он должен не менее шести часов постоять вертикально.
При условии соблюдения правил эксплуатации компрессорным кулерам не требуется ежегодная закачка фреона (как, например, сплит-системам).
Из технических характеристик производители предоставляют следующую информацию: мощность компрессора, его производительность (литраж охлажденной воды в час), температура полученной холодной воды.
Необходимо знать и помнить:
- У всех моделей компрессорных кулеров температура охлажденной воды находится в пределах от 7 до 8 градусов.
- Мощность компрессора влияет на скорость охлаждения воды и производительность кулера, но не на температуру получаемой холодной воды.
На скорость охлаждения и производительность кулера, помимо потребляемой электроэнергии, также влияют:
- Наличие встроенного холодильника, потому что загрузка теплой воды снижает производительность системы охлаждения примерно до 50 %.
- Обеспечение свободного пространства вдоль радиаторной решетки для циркуляции воздуха.
- Правильность установки аппарата по отношению к источникам тепла и солнечного света, исключающая нагрев корпуса и бутыли.
Зачастую люди, принимающие решение о покупке кулера для воды, интересуются: существуют ли модели без функции охлаждения воды.
Да, такие кулеры есть. Сейчас на российском рынке представлены два вида таких кулеров. К ним относятся:
- Водораздатчики
— это аппараты, не осуществляющие ни нагрев, ни охлаждение воды. - Кулеры-«чайники»
, которые не охлаждают, а только нагревают воду.
В принципе, можно купить любой кулер и просто отключать систему охлаждения воды специальным тумблером, располагающимся чаще всего на задней стенке корпуса.
Принцип работы кулера для воды на нагрев
Принцип работы кулера для воды, поддерживающего заданную температуру, основан на использовании специальных датчиков. Поэтому вы можете получить горячую воду в любой момент без промедления (как, например, в случаях с электрическими чайниками). При такой температуре вода не закипает, благодаря чему сохраняются ее полезные свойства. Этой температуры вполне хватает, чтобы заварить ароматный чай, кофе, блюда быстрого приготовления и многое-многое другое.
Нагревание воды в кулере бывает двух видов: при помощи внутреннего или внешнего трубчатого электронагревательного прибора (ТЭН). Это обычная система нагрева, принцип работы которой аналогичен принципу работы кипятильника или электрического чайника.
Принцип работы кулера для воды с нижней загрузкой бутыли
Чтобы понять, для чего нужен такой аппарат, нужно знать его устройство и принцип работы. Используемая в кулере бутыль для воды — это достаточно жесткая емкость вместимостью 19 литров. Бутыли имеют продолжительный срок службы. Изготавливаются, как правило, из поликарбоната. К основным преимуществам этого материала относятся возможность многократного использования и высокая устойчивость к механическим повреждениям. Например, ударная стойкость бутыли из поликарбоната в 100 раз больше, чем у стекла. К достоинствам поликарбонатной тары также относятся химическая нейтральность, термостойкость, низкая газопроницаемость и эстетичность.
Бутилированная вода для кулера поставляется в очень больших и тяжелых бутылях, которые просто физически не в состоянии поднять определенные категории людей (женщины, подростки, и т.д.). К тому же, если бутыль упадет, то может деформироваться или повредить дорогостоящий диспенсер. В результате придется возмещать стоимость залоговой тары или оплачивать ремонт аппарата. Чтобы исключить подобные неприятности, была создана модель кулера с нижней загрузкой бутыли.
Такие кулеры являются очень надежными в работе и долговечными аппаратами. Они оснащены компрессорной системой охлаждения воды. Современные модели имеют дисплей с подсветкой, позволяющий контролировать температуру горячей или холодной воды. Принцип работы кулера для воды с нижней загрузкой основан на подаче питьевой воды с помощью специальной помпы (электрического насоса), которую закрепляется на бутыли. Все остальное кулер сделает без вашей помощи, и даже оповестит вас в случае снижения уровня воды до предельно допустимого показателя.
Где купить кулер для питьевой воды
Компания «Экоцентр» занимается поставками в Россию кулеров, помп и сопутствующего оборудования, предназначенного для разлива воды из бутылей разного объема. Вся техника поставляется под торговой маркой «ECOCENTER».
Мы обеспечиваем лучшее соотношения цены и качества оборудования, а также предлагаем своим партнерам отличный сервис и гибкие условия сотрудничества.
Вы можете убедиться в привлекательности совместной работы, сравнив наши цены со стоимостью аналогичного оборудования у других поставщиков.
Все наше оборудование соответствует установленным в России стандартам и имеет сертификаты качества. Мы доставляем заказчикам диспенсеры, а также все необходимые к ним запчасти и комплектующие в самые короткие сроки.
Обновлено: 05.07.2019
103583
Если заметили ошибку, выделите фрагмент текста и нажмите Ctrl+Enter
Некорректная работа кулера приносит неудобства. Что делать в такой ситуации? Просто можно обратиться за помощью к специалистам. Но что же делать, если нет ни времени, ни денег для обращения в сервис? Можно попробовать собственными усилиями решить эту неприятность. Если устройство не справляется с охлаждением — это может быть вызвано различными неисправностями. Чаще всего это неправильная транспортировка, монтаж или неподходящие условия эксплуатации.
Прежде чем обратиться за помощью к мастеру, можно попробовать своими усилиями разобраться с проблемой. Такое решение позволит найти щадящий выход.
Наиболее распространенные проблемы
Отмечаются следующие наиболее распространенные виды неисправностей кулеров:
- загрязнение прибора, появление у воды зеленого оттенка;
- из кулера не течет холодная вода;
- устройство недостаточно или совсем не нагревает воду;
- недостаточное или медленное охлаждение воды;
- протечка жидкости;
- шумная работа прибора.
Некоторые проблемы можно устранить самостоятельно и в кратчайшие сроки. Рассмотрим каждый вид неисправностей.
Загрязнение прибора
Так как в кулере находится не дистиллированная вода, на стенках со временем скапливается грязь из примесей, солей и бактерий. Если устройство сильно загрязнилось, оно может перестать работать. Чтобы почистить прибор, нужно выполнить следующие действия:
- Отключите устройство от электросети и извлеките бутыль.
- Помойте внешнюю часть прибора любым моющим средством.
- Промойте и тщательно ополосните поддон.
- Прочистите краники с помощью тонкого ершика.
- Соберите устройство, поставьте бутыль и слейте немного воды через краники, чтобы избавиться от остатков моющего средства внутри.
Также для предупреждения сильно загрязнения устройства используйте только очищенную бутилированную воду.
Не течет вода из кранов
Мы подобрали пять наиболее частых причин отсутствия воды в кранах:
- в бутыли закончилась вода;
- не удалена или не полностью удалена гигиеническая этикетка;
- воздушная пробка;
- посторонний предмет в системе;
- пережата трубка для подачи воды.
Если закончилась вода, нужно отключить прибор, извлечь пустую бутыль и поставить новую. Через 2–3 минуты включите устройство. Если жидкость так и не проходит, необходимо проверить, снята ли защитная наклейка. Снимать ее нужно резко, не позволяя, чтобы обрывки попали внутрь системы.
Также причиной непрохождения воды может быть воздушная пробка. Чтобы избавиться от нее, нужно одновременно покачивать бутыль и нажимать на краник до тех пор, пока не пойдет вода. Если вода так и не проходит, необходимо разобрать кулер и проверить, нет ли посторонних предметов в трубках и других частях прибора.
Не нагревается вода
Существует несколько причин, почему не течет горячая вода из кулера. Первая и самая распространенная – не включен режим подогрева. Проверьте выключатель нагрева на задней стенке устройства и при надобности переведите его в положение «I» или «on».
Вторая причина – прибор просто не успевает нагреть воду. Почитайте в инструкции о производительности своего кулера. Чаще всего прибор нагревает не более 5 литров жидкости за час работы. Устранение проблемы: оставьте кулер включенным и не используйте его до тех пор, пока не погаснет индикатор нагрева. Также не стоит чересчур интенсивно использовать прибор, ведь он рассчитан на определенное количество людей. Также причиной замедления нагрева жидкости может служить образование накипи. Поэтому важно регулярно чистить устройство.
Следующей причиной того, что кулер не греет воду, может быть неисправность розетки, к которой подключено устройство. Проверку следует произвести с помощью любого электроприбора. Если напряжения нет, кулер необходимо подключить к другому источнику питания. Если после этого индикатор нагрева все равно не включается, нужно проверить предохранитель в самом кулере на задней панели. Возможно, потребуется вставить новый элемент.
Если вы уже все проверили, а вода так и не нагревается – проблема в самом нагревательном элементе. Чтобы устранить поломку, нужно обратиться к специалистам. Внимание! Не включайте прибор, если в нем нет воды, так как нагревательный элемент может перегореть.
Проблемы с охлаждением воды
Что делать, если кулер не охлаждает воду? Прежде всего разобраться – прибор вообще не охлаждает жидкость или охлаждает, но недостаточно. Нужно понимать, что большинство моделей кулеров требует около часа для охлаждения одного литра жидкости. Поэтому следует подождать, пока прибор достигнет нужной температуры.
Также вода может плохо охлаждаться, если задней панели прибора не обеспечена нормальная вентиляция. Чтобы исправить ситуацию, нужно поставить прибор на расстоянии минимум 10 см от стены. Иногда причиной неисправности может служить перегрев деталей системы. Чтобы устранить эту проблему, нужно отключить кулер на некоторое время и дать ему охладиться.
Внимание! Не рекомендуется использовать прибор при температуре воздуха выше 30°С, так как это может привести к поломке элемента Пельтье.
Протечка жидкости
Если вы заметили вытекание воды из диспансера, следует проверить емкость на наличие трещин. Бракованную бутыль можно заменить самостоятельно. Для этого отключите прибор, снимите поврежденную емкость, слейте с крана остатки воды и установите новую бутыль. Поврежденную замотайте в пленку и отдайте поставщику.
Если протекает кран, для его замены нужно обратиться в сервисный центр. Также вода может протекать, если в клапане слива отсутствует пробка. Ее можно поставить самостоятельно или обратиться к специалистам.
Повышен уровень шума
Если во время работы кулера вы замечаете слишком высокий уровень шума, это может свидетельствовать о неправильной установке прибора. Скорее всего, кулер поставлен на неровный пол или опирается на другие предметы. Поставьте аппарат на ровную твердую поверхность и проверьте, соответствует ли установка кулера требованиям в инструкции.
Почему кулер не охлаждает воду
Предположим, что совершенно неожиданно кулер не охлаждает воду или совсем перестал работать. Причины могут быть самые разные. От банальных и легко устраняемых до сложных и требующих посещения сервисного центра. Изучите перечень возможных неполадок, предложенный ниже, чтобы понять, почему кулер не охлаждает воду и насколько серьезна поломка вашего оборудования.
1. Кулер плохо охлаждает воду в следующих случаях:
- Высокое потребление воды. Диспенсер не успевает охлаждать воду до нужной температуры. Ориентируясь на тип охлаждения вашего кулера, старайтесь давать аппарату время (в среднем 15 минут) для охлаждения воды.
- Неверно настроен терморегулятор воды. Установленный на минимальном уровне терморегулятор также может стать причиной плохого охлаждения воды. Измените текущие настройки.
- Плохие условия вентиляции. Корпус оборудования должен иметь вокруг как минимум 10 см воздушного зазора и не соприкасаться с стенами. Отсутствие оптимальных условий для вентиляции может стать причиной слабого охлаждения воды в диспенсере.
- Если кулер не охлаждает воду, причина может крыться в перегреве элементов охлаждения. Чтобы устранить данную причину слабого охлаждения воды в кулере, необходимо просто отключить оборудование от электропитания и оставить выключенным на полчаса.
2. Охлаждение не происходит совсем в следующих случаях:
- Неполадки в электросети. Первым делом взгляните на соответствующий индикатор на панели кулера и убедитесь, что оборудование подключено к электросети и напряжение нужного уровня. Отсутствие напряжения, неполадки с розеткой или отключение диспенсера от сети могут стать причиной сбоя в охлаждении воды.
- Неправильное положение тумблера охлаждения. Изучите инструкцию, которая шла в комплекте с кулером. Определите правильное положение тумблера, регулирующего охлаждение воды. Обычно такой тумблер расположен на задней панели аппарата.
- Неисправность вентилятора или элемента Пельтье. Долговременное использование кулера, оснащенного элементами электронного охлаждения воды, в плохо проветриваемом помещении приводит к неполадкам в работе вентилятора или перегреву элемента Пельтье. Если кулер не охлаждает воду, а вентилятор работает, то требуется обращение к специалистам сервисных центров обслуживания для поиска и замены поврежденных деталей.
- Поломка компрессора. Такие неполадки характерны только для кулеров с компрессорным охлаждением воды и требуют замены или ремонта самого компрессора. Небрежное обращение с оборудованием, в частности, с радиаторной решеткой, может привести к появлению микротрещин и утечке фреона. Сотрудники сервисного центра легко выявят и запаяют место утечки, затем закачают нужное количество хладагента.
Теперь вы знаете, что делать, если кулер перестал охлаждать воду,. При полном отсутствии охлаждения воды попробуйте сначала убедиться, что причина не в неправильной эксплуатации или какой-то случайности и не может быть устранена вами самостоятельно. Поломка вентилятора, элемента Пельтье или компрессора требует обращения к специалистам и замены некоторых деталей. В таких случаях, если кулер не охлаждает воду, ремонт своими руками делать не следует, чтобы окончательно не испортить прибор. Решением сложных проблем должны заниматься исключительно профессионалы.
У кулера слишком слабое охлаждение
Проблема, обозначаемая как вопрос, почему кулер не охлаждает воду за положенное время может иметь несколько ответов:
- Такое может случиться с офисным аппаратом. Когда диспенсер использует большое число сотрудников, вода будет не успевать доходить до нужной минусовой температуры. То же самое можно ожидать в большой семье. Потребление холодной воды здесь происходит намного чаще.
Принимая во внимание тип охлаждения, аппарату нужно предоставить время, чтобы хорошо охладить воду. На это требуется около 15 минут.
В кулере с компрессорным охлаждением снижение периода достижения требуемой минусовой температуры воды может сопровождаться ярко выраженными признаками:
- аппарат попеременно включается и отключается, производя гудящий звук. Требуется проверить работу пускового реле. Оно переключает компрессор, сменяя пусковую обмотку мотора рабочей. Если деталь неисправна, её заменяют новой. Заменить пусковое реле часто бывает достаточно чтобы кулер начал получать нормальное компрессорное охлаждение.
- в компрессоре слышится шум. Он долго не выключается. Возможно в системе образовалась трещина. Произошла утечка фреона. Проверку герметичности должен сделать специалист.
Другой источник проблемы — неправильная регулировка терморегулятора воды. Элемент располагается на нижнем уровне. Следует поменять его настройки для улучшения текущих параметров.
Оптимальный уровень холодной воды бывает недостижим если отсутствуют нормальные условия для работы вентиляции. Нужно убедиться, что корпус оборудования расположен на расстоянии минимум 10 см от вертикальных поверхностей. Меньший воздушный зазор недопустим.
Вероятная причина неполного охлаждения воды может скрываться в перегреве элементов, связанных с функцией подачи холода. Нужно отключить аппарат от электросети и продержать его в состоянии отдыха полчаса.
Кулер протекает
- В 95% случаев проблема кроется в самой бутыли. Трещины в бутыли приводят к расстройству равновесия гидравлической системы кулера, из-за чего вода и протекает. Вам может показаться, что вода течет из-под низа кулера – так и есть, при этой проблеме она протекает через весь кулер и выливается на пол. Эту проблему порой невозможно диагностировать просто благодаря визуальному осмотру – попробуйте установить другую бутыль и проверить, устранена ли утечка.
- Также проблема может быть в том, что заглушка сливного патрубка на задней панели кулера плохо закручена. Попробуйте плотнее закрутить ее либо приобрести и заменить на новую.
- Течет одна из силиконовых трубок подачи или отвода. Для диагностики открутите заднюю панель и проверьте целостность или герметичность присоединения трубок. При наличии трещин, трубки можно купить и заменить самостоятельно.
- Если у вас кулер с подачей воды путем нажатия чашкой, то проверьте, не раскрутилась ли деталь над рычагом, либо не появилось ли трещин на пластике. Проверьте на предмет трещин и снаружи и внутри, под панелью.
- Проверьте нагревательный бак или бак холодной воды. Если на них есть капли и снизу собирается вода, то стоит обратиться к специалисту за заменой нужной запчасти.
Часто при проблеме пытаются найти другие причины, где написано именно, что кулер течет из-под низа. При любой поломке, сопровождающейся течью, кулер будет протекать СНИЗУ, так как вода течет вниз – это физика J. Ваша задача или задача мастера – определить где течь начинается, а не куда она ведет.
Полное отсутствие охлаждения
Если кулер для воды вовсе не охлаждает, значит в системе наблюдается сбой, и нужно выяснить, на каком именно участке. По шагам идем от простого к сложному:
- Нужно убедиться, что розетка, к которой подключено устройство, в порядке и исключить ее неисправность (к примеру, отсутствие напряжения). Для проверки розетки можно воспользоваться индикаторной отверткой, но лучше все-таки использовать мультиметр, так как только с ним получится выяснить величину напряжения в розетке.
В кулерах может использоваться элемент Пельтье (понижение температуры происходит за счет выделения или поглощения тепла в зоне, где контактируют разнородные проводники, по которым проходит электрический ток). Электронное охлаждение в кулере налагает некоторые ограничения:
- вода охлаждается только 9-10°C
- охлаждение занимает немного больше времени чем у кулера с компрессором
- температура в помещении тоже важна, если слишком тепло, то до минимальной температуры вода не сможет охладиться
- элемент Пельтье работает в паре с вентилятором, поэтому установка в запыленном помещении не рекомендуется, так как может забиться вентилятор.
Следующие причины требуют привлечения специалиста сервисного центра:
у кулеров с электронным охлаждением
- забился пылью и/или вышел из строя вентилятор
- перегорел элемент Пельтье
у кулеров с компрессорным охлаждением
- сломался компрессор
- произошла утечка хладагента (фреона)
Ремонт своими руками
Напольные кулеры для воды дорогие. То же самое можно сказать и о многих настольных моделях, хотя цена на них ниже, чем у напольных видов. Это значит, что если испортиться, например, процесс охлаждения, лучше всего не рисковать и обратиться за помощью к специалисту сервисного центра. Аппарат починят. Будет проведена комплексная диагностика, получена краткосрочная гарантия.
В некоторых случаях, если человек обладает необходимыми навыками, знает принцип работы аппарата, он может самостоятельно починить кулер. Например, своими руками восстановить работу вентилятора. Ремонт проходит следующим образом:
- снимается задняя крышка диспенсера. Используют крестовую отвёртку для выкручивания болтов;
- проверяется работа вентилятора. Кулер запускается в полуразобранном виде. Если вентилятор не работает, значит, причина проблемы с системой охлаждения найдена;
- вентилятор снимают после выкручивания всех болтов;
- в специализированном магазине покупают аналогичную модель вентилятора и устанавливают её на место старой детали.
- выполняют проверочный запуск вентилятора, проверяют его работоспособность. Задняя панель при этом открыта.
- если аппарат снова хорошо охлаждает воду, задний кожух устанавливают на прежнее место и закрепляют.
Самостоятельный ремонт или помощь специалиста?
Некоторые причины неисправностей кулера, которые влекут за собой сбой системы охлаждения можно решить собственными усилиями. Но в любом случае, если у вас нет опыта выполнения подобных работ, лучше будет обратиться к специалистам. Это будет гарантией качественного и оперативного ремонта.
Не стоит откладывать ремонт этого оборудования, ремонтируйте его своими усилиями или же обратитесь к квалифицированному мастеру за помощью.
RADIOHATA.RU
RadioHata.RU
Портал радиолюбителя, начинающему радиолюбителю, Arduino, Raspberry Pi, книги по радиотехнике и электронике, простые схемы, схемы, радиотехнические журналы, видео, программы для радиолюбителя.
Download magazines: AudioXpress, Circuit Cellar, CQ Amateur Radio, Electronics For You, Elektronika dla Wszystkich, Elektorlabs, Elektor Magazine DVD, Elektronika Praktyczna, Elettronica In, ELV Journal, Funkamateur, Hi-Fi World, Klang+Ton, Nuts and Volts, Prakticka Elektronika A Radio, Practical Electronics, Practical Wireless, QST, Servo Magazine, Silicon Chip, Swiat Radio, The MagPi.
Скачать: Журнал Радио, Журнал Радиомир, Журнал Радиоаматор, Журнал Радиолоцман, Журнал Радиоконструктор, Журнал Радиосхема, Журнал Радиохобби, Журнал Ремонт и сервис, Журнал Компоненты и технологии, Журнал Электронная техника.
Скачать книги: Начинающему радиолюбителю, Телевидение и Радио, Источники питания, Для дома и быта, Прием-передача, Автолюбителю, Аудиотехника, Справочники, Учебники, Микроконтроллеры, Arduino, Raspberry Pi, Электроника, Электрика
Скачать: Программы для радиолюбителя, Видеокурсы.
Необходимо постоянно пополнять и поддерживать, от него зависит качество жизни и производительность. Нет никаких сомнений в том, что чем качественнее будет вода, которую люди пьют, тем здоровее будут эти самые люди. Уже давно прошли времена, когда воду употребляли прямо из под крана. Сегодня для этого существуют специальные устройства.
Техническое оборудование позволяет очищать воду либо приобретать в магазине уже готовую и фасованную. Но тара и далеко не всегда удобны в эксплуатации. К тому же бутылка с водой не всегда выглядит эстетичной, поэтому это неприемлемо для офисных помещений или любых других организаций. Прекрасный выход из этой ситуации — кулер для воды с холодильником.
Кулер или диспенсер?
Кулер — это система, которая дозирует бутилированную воду. Профессионалы называют это устройство не иначе, как диспенсер. Различают бытовые и профессиональные аппараты.
Вообще, диспенсер — это строго дозировочное устройство. Его главная задача — выдавать что-то небольшими порциями. Диспенсер или кулер для воды с холодильником — это особая бытовая техника, предназначенная, в зависимости от функциональных особенностей, для разлива воды, ее охлаждения или же нагрева. Некоторые устройства также позволяют газировать или же ионизировать воду.
Устройство кулера для воды с холодильником
Бытовые и профессиональные кулеры, которым для работы необходимо подключение к электричеству, состоят из корпуса, камеры для воды, обратного клапана, нагревательного элемента, холодильника, электронных датчиков.
В зависимости от технического оснащения выделяют несколько видов этих аппаратов. Также они могут различаться по размерам и исполнению. Так, различают напольные и настольные устройства. При этом настольные предназначены исключительно для бытового использования, в то время как напольный кулер для воды с холодильником — это исключительно офисное оборудование.
Принцип работы
Работают эти приборы очень просто. Вода из пластиковой тары подается в отделения для охлаждения и для нагрева. Когда уровень воды в этих бачках уменьшается, туда подается новая порция.
Особенности офисных диспенсеров
Любая напольная модель производится с учетом интенсивного использования каждый день. Их очень выгодно ставить в офисах, где постоянно находится множество сотрудников или посетителей. Их приобретают и устанавливают в офисных помещениях, медицинских учреждениях, местах общественного питания.
Из-за размеров и возможности стационарной установки напольные модели часто многофункциональны. Во-первых, для напольной системы не нужно специальных платформ либо подставок. Кроме этого, в нижней части производители встраивают холодильную камеру или другие функциональные элементы.
Преимущества и недостатки напольных решений
Среди плюсов этой группы оборудования можно выделить многофункциональность. Производители предлагают устройства практически под любые задачи современных офисов или любых других учреждений. Большинство аппаратов оснащены холодильными камерами. Нет необходимости в подставках и платформах, так как конструкция отдельная и самостоятельная.
Среди недостатков — высокое потребление электроэнергии. Также крупный недостаток, которым отличается любой подобный кулер для воды с холодильником, — цена. Она достаточно высокая. Еще один недостаток — очень простой доступ к охлажденной и горячей воде. Дети могут случайно обжечься.
Компрессорное или электронное охлаждение?
Кулер для воды с холодильником использует для охлаждение компрессор. Но есть еще и электронная система охлаждения. Рассмотрим их предимущества и недостатки, а также основные отличия.
Особенности компрессорного охлаждения
Компрессорное оборудование позволяет регулировать температуру. Также положительный момент этих устройств в том, что скорость охлаждения воды здесь больше, нежели в любых других системах. Что касается производительности, то холодильник в таком устройстве может охлаждать около 2 л воды за час. Это надежное и уже проверенное временем решение. Работа устройства не зависит от температуры окружающей среды.
Также кроме диспенсеров для бутилированной воды различают еще устройства для фильтрации и охлаждения проточной жидкости. Это более актуально в больших офисах потому, что большому коллективу нужно больше воды.
Плюсы и минусы электронного охлаждения
Электронное охлаждение работает посредством специального термоэлектрического полупроводникового модуля. Он устроен из нескольких термопар. Они находятся между двумя специальными пластинами. Когда через электропары проходит постоянный ток, одна пластина будет нагреваться, а вторая охлаждаться. Работа прибора зависит от температуры воздуха в помещении. Эти кулеры могут охладить воду лишь до 10 °С и не ниже.
Основное достоинство такого решения — полное отсутствие каких либо механических частей, что значительно увеличивает надежность. Срок службы этого оборудования практически вечный. Еще один плюс — отсутствие в конструкции хладагентов, поэтому эта более безопасна для людей.
Среди минусов выделяют медленный процесс охлаждения. Так, скорость работы составляет всего 0,7—0,8 л за час работы. Если компрессорное оборудование больше подходит для офисов, то системы с электронным охлаждением отлично себя показывают как домашнее решение.
Верхняя или нижняя загрузка
Различают еще две группы приборов. Первая — это кулер для воды напольный с холодильником, где емкость с водой устанавливается сверху. Вторая группа — с нижней загрузкой.
Не всегда удобно устанавливать новую 20-литровую бутылку в напольный кулер с верхней загрузкой. Зачастую эти устройства обслуживаются работниками, которые поставляют воду, или же мужчинами, которые работают в офисе. На бутылках есть ручки, но они мало облегчают удобство установки. Поэтому если в офисе в основном работают женщины, лучше приобрести кулер с нижней загрузкой.
Оборудование с установкой бутылки снизу гораздо проще в эксплуатации и обслуживании. Для замены тары требуется значительно меньше усилий. Достаточно лишь снять крышку с тары, установить переходник и задвинуть бутылку внутрь аппарата. Это под силу даже хрупким женщинам. Поэтому в офис с женским коллективом следует приобрести такой кулер для воды с холодильником. Москва предлагает широкий выбор магазинов, где можно купить подходящее устройство.
Опции
Задача кулера — охлаждать или нагревать. Но есть модели, которые могут охлаждать не только воду. Это напольные решение, где есть также Как правило, емкость камеры невелика — всего 20 л, однако ее хватает для небольших мелочей. Существует более вместительный кулер для воды с холодильником. Цена его не намного выше обычного. Например, модель HotForst V205 предусматривает холодильную камеру с объемом в 60 л. Зачастую в таких холодильниках имеются несколько полок для продуктов.
Кроме холодильной камеры, также есть такая опция, как генератор льда. К примеру, модель, которая готовит лед, — IceS A106C. Внизу этой компактной машинки есть специальный отдел, где пользователь может взять лед. Цена таких решений начинается от 20 тыс рублей.
Еще есть устройства с возможностью озонирования или газирования. Многие выбирают такой кулер для воды с холодильником. Отзывы о этих приборах положительные, но обслуживание их затратно. Необходимо приобретать емкости с углекислым газом.
Кулер — это удобное устройство и для домашнего, и для офисного использования.
Предшественник этого прибора – питьевой фонтанчик. Его изобретателем стал Х.Тэйлор из США, чей отец заразился тифом и умер из-за употребления грязной воды. Эти нехитрые приборы используются повсеместно с 1909 года. Потом их дополнили системой охлаждения жидкости, и получился кулер (от английского «cool» — «холодный»).
Особенности терминологии
Сегодня существует несколько близких по назначению бытовых приборов. Они служат для раздачи и охлаждения воды. Те, что используют воду из бутылок, в нашей стране принято называть кулерами. Те же, что пользуются непосредственно водой из-под крана, называют диспенсерами или пурифайерами. На деле их устройство и происхождение очень близки. Иногда кулером называют любой прибор, чья функция – охлаждать и нагревать воду.
Как устроен кулер для воды
Устройство любого кулера для воды более-менее однотипно. Он состоит из корпуса, в котором закрепляется бутыль. Кроме того, там находятся бачки для горячей и холодной воды и распределительная система. Система краников может быть разной. Чаще всего их бывает два: для горячей и холодной воды соответственно. Иногда краник только один, и работает он, как джойстик (такие ныне не редкость в ванных комнатах и на кухнях). Может быть и целых три крана: для воды холодной, горячей и комнатной температуры.
Вода сперва попадает из бутыли через распределительную систему в «холодный» бачок, который находится выше, а уже затем в емкость для горячей через соединительный патрубок. Оборотный клапан между бачками мешает смешиванию воды.
Существуют модели кулеров, оснащенные устройством газирования воды.
Изготавливаться кулеры могут из металла, пластика и керамических материалов. Оформление тоже может быть разным: ахроматическим (серые, белые) , цветным или с отдельными цветными вставками.
Формы кулеров
Устройство кулера для воды может быть приспособлено к настольному либо напольному расположению. Классическими являются . Их не рекомендуют часто отключать от сети, только в случае длительного перерыва в использовании. Кроме охлаждения и нагрева они иногда могут производить озонирование. Подразумевается возможность отключения функции охлаждения или нагревания. Специальный индикатор показывает режим работы.
Эти модели немного дороже настольных конструкций.
Настольный кулер предназначен для небольших помещений. Он удобен в малогабаритных кухнях. Функции и возможности у него близки к тем, какими располагают напольные модели.
Естественно, кулер требует грамотного ухода; тогда он будет работать без перебоев и создаст немало удобств.
Из этой статьи вы узнаете:
- Каков общий принцип работы кулера для воды
- Как выглядит принцип работы кулера для воды на схеме
- В чём принцип работы кулера для воды на охлаждение и нагрев
- Как работает кулер для воды с нижней загрузкой бутыли
В наши дни кулеры для воды не редкость: их можно увидеть во многих домах и офисах. Однако не каждый человек хочет довольствоваться использованием аппарата, не вникая в его устройство и принцип работы кулера для воды. Тем более что эти знания дают ряд преимуществ любознательному владельцу. Например, помогают произвести ремонт. Кроме того, полезно знать, что существует несколько типов кулера для воды, отличающихся между собой принципом работы и потребительскими характеристиками.
Общий принцип работы кулера для воды
По устройству кулер для воды состоит из корпуса, в котором помещается бутыль с водой. Внутри корпуса располагается водораспределительная система и резервуары для холодной и горячей воды.
- Популярные модели кулера оснащены отдельными кранами для холодной и горячей воды.
- Бывают кулеры с одним краном, снабженные конструкцией типа джойстик, разделяющей холодную и горячую воду.
- Есть модели с тремя кранами для горячей, холодной и теплой (примерно комнатной температуры) воды.
Кроме того, выпускаются модели с отдельным блоком для получения газированной воды.
Физический принцип работы кулера для воды довольно прост. Из бутыли вода поступает в распределительную систему, состоящую из бачка для холодной воды. Потом, через соединительный патрубок попадает в бачок для горячей воды.
Между бачками находится обратный клапан, уравновешивающий давление в системе. Благодаря этому не происходит смешивания холодной воды с горячей.
Независимо от производителя, функции любых моделей практически одинаковые. Корпуса, или так называемые форм-факторы, тоже мало отличаются. По способу установки кулеры подразделяются на два типа:
- настольные;
- напольные.
Корпус кулера может быть изготовлен из пластика или металла. Выпускаются также модели из керамики.
Цвет корпуса кулера может быть самым разным. Чаще всего белого или серого оттенка. Однако при желании легко найти и купить цветной вариант или даже с различными вставками.
Напольный кулер
Напольный тип кулера — это классический вариант. Как правило, принцип работы таких моделей — автоматический режим. Цвет индикатора на передней панели корпуса информирует о характере работы. Предусмотрена возможность отключения опций нагрева или охлаждения. Напольный кулер рекомендуется отключать от электросети только в тех случаях, когда планируется длительный перерыв в его работе. Обычно стоимость напольных моделей выше цен настольных вариантов. Зато они намного мощнее и более функциональны.
Существуют модели с вмонтированными в корпус холодильными отделениями или камерами озонирования для обеззараживания посуды.
Настольный кулер
Настольный тип более компактен. Его устройство, принцип работы и параметры охлаждения воды аналогичны напольному варианту. В распоряжении владельца такого кулера должен быть подходящий стол, на котором он планирует установить аппарат.
Проточные диспенсеры
Принцип работы кулера для воды проточного типа несколько иной. Вода в него поступает не из съемных бутылей, а из водопроводной сети. Он оснащен встроенной системой очистки, которая по принципу работы похожа на домашние фильтры, устанавливаемые под мойку на кухне. Некоторые модели дополнительно снабжаются ультрафиолетовыми лампами, предназначенными для уничтожения вредных микроорганизмов. Принцип работы кулера для воды проточного типа освобождает от покупки бутилированной воды, поскольку в нем используется вода из системы водоснабжения.
Принцип работы кулера для воды на схеме
Заводская схема кулера для воды, устройство и принцип работы напрямую зависят от его назначения и способа фильтрации.
Схема проточного кулера
В состав такого кулера входит четырехступенчатый фильтр, ультрафиолетовая лампа, емкости для горячей и холодной воды, нагревательный и охлаждающий элементы. Необходимость одновременной установки нескольких фильтров и УФ-ламп обусловлена тем, что в нем используется вода из водопроводной системы. и эти устройства препятствуют проникновению и размножению вирусов и бактерий.
Схема кулера с компрессорным охлаждением
Составляющие компоненты кулера с компрессорным охлаждением:
- Осадочный фильтр
(Sediment Filter). Его задача – задержать все ненужные частицы размером от 5 мкм; тем самым на 90 % очищает воду от взвешенных частиц более 5 мкм. - Угольный префильтр
(Carbon Pre-Filter) Удаляет хлор и органические химические вещества, улучшает вкус воды. - Фильтр ультрафильтрационный
(UF Membrane Filter) или мембрана обратного осмоса (RO Membrane Filter) служит для очищения воды от вредоносных вирусов и бактерий, различных химических соединений и растворенных минералов. - Угольный постфильтр
(Post Carbon Filter) удаляет посторонний привкус, запах и органические субстанции, прошедшие через мембрану ультрафильтрационного фильтра или обратного осмоса. - Краны и емкости для горячей и холодной воды.
- Компрессор создает давление
, достаточное для того, чтобы хладагент превращался в жидкость, при дальнейшем испарении которой поглощается избыточное тепло. Принцип работы компрессора в кулере аналогичен принципу работы компрессора холодильника. - Повышающий насос
нагнетает такой уровень давления, который необходим для оптимальной работы кулера.
Таким образом, кулер с компрессионным типом охлаждения состоит из четырехступенчатого фильтра, компрессора, повышающего насоса и системы трубок, в которых циркулирует хладагент.
Принцип работы кулера для воды, производящего очистку
Характерной чертой такого аппарата является выполнение каких-либо из приведенных ниже функций.
Осадочный фильтр
, или фильтр грубой фильтрации. Он удаляет твердые частицы, величиной более 5 мкм. Например, песок, ржавчину, глину и т. д.
Угольная фильтрация
. В кулере может быть установлен угольный префильтр или постфильтр. Принцип работы префильтра основан на использовании адсорбента (активированного угля), впитывающего различные загрязнения, в том числе и хлор. Этот фильтр не только очищает воду, но также подготавливает ее к последующим очисткам в мембране ультрафильтра или обратного осмоса. Принцип работы постфильтра заключается в использовании мелкодисперсного активированного угля, входящего в его состав. Устанавливается постфильтр после третьего звена и служит для улучшения органолептических свойств воды (вкуса, цвета, запаха).
Мембрана обратного осмоса
. Такую технологию применяют для опреснения морской воды и получения чистейшей воды для использования в медицинских целях. Технология заключается в очистке воды путем ее проталкивания через тончайшую полупроницаемую мембрану. Мембрана обратного осмоса задерживает абсолютно все вредные вещества и микроорганизмы. Проходят только молекулы воды с растворенными в ней газами и легкие минеральные соли.
Из воды также удаляются соли кальция и магния, и этот факт вызывает многочисленные споры в научном мире. Одни ученые считают, что вода, лишенная этих солей, вымывая кальций и магний из организма, нанося ему вред. Оппоненты уверены в том, что всего лишь один литр обессоленной воды не может навредить организму человека, содержащему почти пятьдесят литров жидкости. К тому же, вода не является источником этих минералов — человек получает их из продуктов питания (молоко и другие).
Технология ультрафильтрации позволяет сохранять солевой состав воды. Принцип работы представляет собой продавливание воды через специальный капиллярный фильтр, пропускающий молекулы и ионы небольшого размера. Для крупных частиц фильтр абсолютно непроницаем.
Микрофильтрация
— это баромембранный процесс, принцип которого наиболее близок к обычной фильтрации. У микрофильтрационных мембран поры размером от 1 до 0,1 мкм пригодны для отделения частиц суспензий и эмульсий. Мембраны высокопроизводительны, особенно в начале их эксплуатации. Процесс микрофильтрации может проходить даже при незначительном давлении в системе. В большинстве западных стран именно микрофильтрация используется в промышленной очистке питьевой воды. Технология микрофильтрации широко используется в медицине, на предприятиях пищевой промышленности, при производстве вина, напитков, полуфабрикатов, растительного масла и многих других продуктов.
Наиболее эффективный вариант микрофильтрационных мембран для домашнего использования — мембраны с напылением из активированного угля. С их помощью можно удалить из воды механические примеси, хлор, посторонние запахи и т. д. С учетом того, что в водопровод с городских станций водоснабжения поступает вода, в целом уже доведенная до питьевого качества, такой очистки вполне достаточно.
По принципу работы существующие системы очистки воды подразделяются на классические и осмотические. Принцип работы классической системы основан на удалении из воды ненужных примесей и восстановлении ее природного состава. Принцип работы системы обратного осмоса предполагает использование специальных мембран, очищающих воду до состояния дистиллированной, с последующим ее доведением до природного состава. Обе системы очистки доказали свою значимость. Однако применительно к кулерам классический способ более приемлемый. Просто потому, что процесс превращения дистиллированной воды в обычную питьевую более трудоемкий, чем обыкновенная очистка воды.
Чтобы выбрать наиболее подходящий вариант из классических систем водоподготовки, нужно знать, какие функции она должна выполнять:
- повышать качество воды до высокого уровня;
- контролировать минерализацию воды, не допускать возникновения проблем, связанных с образованием накипи на рабочих деталях оборудования;
- осуществлять индивидуальный подход к водоподготовке;
- способствовать снижению затрат потребителей и обслуживающей организации на сервис и ТО;
- обеспечивать удобство использования и обслуживания;
- обладать высокой эффективностью.
Для использования в обычных условиях выбирают кулеры с ультрафильтрацией или микрофильтрацией. Они относительно недорогие и не вызывают затруднений в процессе эксплуатации. Если качество фильтруемой воды вызывает опасения, то следует остановить свой выбор на кулере с мембраной обратного осмоса (или с RO мембраной). Тем более что принцип работы таких кулеров предусматривает дренаж отработанной воды через трубку, соединенную при помощи крепления-фитинга с канализационным стоком.
Дополнительные функции
- Обработка ультрафиолетом.
Ультрафиолетовое излучение идеально обеззараживает воду, уничтожает все микробы и вирусы и исключает возможность их размножения. В качестве дополнительной защиты УФ-лампы встраиваются в накопительные баки. Особенно актуальна такая опция, если кулером пользуются нечасто — со временем вода в бутыли может испортиться. УФ-облучение предотвратит возможное появление бактерий. Те же самые функции плюс улучшение органолептических свойств воды гарантирует использование озонатора. - Озонирование
. Это технология обеззараживания воды и улучшения ее вкусовых качеств. Принцип работы основан на использовании противомикробных свойств озона с помощью специального устройства — озонатора. Газ-озон относится к самым мощным окислителям, легко уничтожающим бактерии и вирусы. Его получают из обычного воздуха, подвергшегося воздействию электрического заряда. Принцип работы озонатора заключается в растворении полученного озона в воде. - Газирование.
Для газирования воды применяют устройство газатор. Принцип работы газатора направлен на создание пузырьков углекислого газа. Все типы кулеров могут быть оснащены системой сатурации очищенной воды.
Устройство для насыщения воды углекислым газом называется сатуратором или карбонизатором. Некоторые системы газирования воды имеют блок управления, позволяющий задавать определенную степень насыщения воды газом. Чтобы получать сладкую газировку с разными вкусами, в систему встраиваются сиропные механизмы (до 6 штук). Принцип работы сатуратора основан на использовании баллона с углекислым газом. Например, пятилитрового баллона хватит для получения двухсот литров освежающей газированной воды. В зависимости от принципа работы баллоны бывают одноразовые или многократно заряжающиеся. Кстати, лучше всего освежает газировка, охлажденная до 10–12 градусов.
- Кофеварка
. Может встраиваться во все типы кулеров. Для работы кофеварок используется молотый кофе, насыпаемый порциями или расфасованный в порционные фильтр-пакеты (чалды). Принцип работы кофеварки основан на пропускании горячей воды через содержимое пакетов. В результате получается ароматный кофейный напиток.
Принцип работы кулера для воды на охлаждение
По принципу работы системы охлаждения воды классифицируются на компрессорную и электронную. Принцип работы компрессорной системы аналогичен работе холодильника. Используется экологически чистый хладагент (R134A), не оказывающий вредного воздействия на озоновый слой.
Эффект Пельтье — это система из двух пластинок-полупроводников. Принцип работы такой системы основан на использовании разности температур пластин после прохождения через них электрического тока. Одна пластина нагревается, а другая охлаждается.
По скорости охлаждения воды электронная система сильно уступает компрессорной.
Принцип работы кулера предопределяет его способность охлаждать по 3–4 стакана в час. И хотя вода будет продолжать наливаться в подставляемые стаканчики до тех пор, пока не закончится, она не будет охлажденной.
К примеру, вы набираете подряд несколько стаканов холодной воды из кулера с электронной системой охлаждения.
- В первом стакане вода будет охлажденной до 11–13 0 С.
- Вода во втором стакане станет чуть-чуть теплее, примерно 13–16 0 С.
- Температура воды в третьем стакане окажется всего на 2–3 градуса холоднее комнатной. Это происходит оттого, что почти весь бак только-только заполнился водой из бутыли и кулер не успел ее охладить.
- Вода из четвертого и следующих стаканов практически сравняется с комнатной температурой.
Принцип работы кулера с компрессорной системой охлаждения позволяет быстрее охлаждать воду до более низких температур. Причем объем бака у него значительно больше.
Самый популярный вопрос, возникающий при покупке кулера: какой тип системы охлаждения выбрать. В принципе, это зависит от намеченных вами целей. Однако несколько правил выбора, все-таки, существует:
- Для использования дома или в небольших по численности сотрудников коллективах (до 5–7 человек) обычно покупают аппараты с электронной системой охлаждения.
- В большие офисы чаще устанавливают компрессорные диспенсеры.
- Северяне, как правило, выбирают электронные кулеры.
- Жители жарких районов России предпочтение отдают компрессорным аппаратам.
- Любители пить очень холодную воду покупают кулеры с компрессорной системой.
- Владельцы гостиниц на Черноморском побережье приобретают исключительно компрессорные модели.
Кулеры с электронной системой охлаждения не рекомендуется устанавливать в пыльных, плохо вентилируемых помещениях. Принцип их работы основан на использовании вентилятора. От грязного воздуха он засоряется и выходит из строя. Неисправность вентилятора может привести к поломке охлаждающего модуля. Электронные кулеры не следует применять в помещениях с высокой температурой окружающего воздуха. В соответствии с принципом работы электронные аппараты идеально подходят для использования в домашних условиях или в офисах с небольшим штатом сотрудников.
Надежность обеих систем охлаждения полностью гарантирована при условии соблюдения правил эксплуатации аппаратов.
Принцип работы электронных кулеров более безопасен в экологическом плане: они не содержат ядовитых хладагентов (фреонов). Благодаря этому качеству их можно использовать в помещениях, в которых разгерметизация охлаждающего элемента может привести к нежелательным последствиям (в школах, больницах, гостиницах и т. д.). Кроме того, допускается транспортировка электронных кулеров в горизонтальном положении.
Сейчас в западных странах наличие кулера в офисах — типичное явление. Статистика показала надежность использования электронных кулеров. Отсутствие хладагента исключает опасность утечки вредного для человека фреона. Это свойство делает их эксплуатацию экологически безопасной.
По результатам технических испытаний надежность электронных кулеров в два раза выше, чем компрессорных. Кроме того, немаловажна и бесшумность работы электронной системы охлаждения воды.
При эксплуатации компрессорных кулеров необходимо бережно обращаться с решеткой радиатора, оберегая ее от механических повреждений. В противном случае на ней могут образоваться микротрещины, через которые будет происходить постепенное испарение фреона. Для устранения неисправности выявляются все места утечки, запаиваются и закачивается новая порция хладагента.
Перед включением в электросеть компрессорного кулера после транспортировки в горизонтальном положении, он должен не менее шести часов постоять вертикально.
При условии соблюдения правил эксплуатации компрессорным кулерам не требуется ежегодная закачка фреона (как, например, сплит-системам).
Из технических характеристик производители предоставляют следующую информацию: мощность компрессора, его производительность (литраж охлажденной воды в час), температура полученной холодной воды.
Необходимо знать и помнить:
- У всех моделей компрессорных кулеров температура охлажденной воды находится в пределах от 7 до 8 градусов.
- Мощность компрессора влияет на скорость охлаждения воды и производительность кулера, но не на температуру получаемой холодной воды.
На скорость охлаждения и производительность кулера, помимо потребляемой электроэнергии, также влияют:
- Наличие встроенного холодильника, потому что загрузка теплой воды снижает производительность системы охлаждения примерно до 50 %.
- Обеспечение свободного пространства вдоль радиаторной решетки для циркуляции воздуха.
- Правильность установки аппарата по отношению к источникам тепла и солнечного света, исключающая нагрев корпуса и бутыли.
Зачастую люди, принимающие решение о покупке кулера для воды, интересуются: существуют ли модели без функции охлаждения воды.
Да, такие кулеры есть. Сейчас на российском рынке представлены два вида таких кулеров. К ним относятся:
- Водораздатчики
— это аппараты, не осуществляющие ни нагрев, ни охлаждение воды. - Кулеры-«чайники»
, которые не охлаждают, а только нагревают воду.
В принципе, можно купить любой кулер и просто отключать систему охлаждения воды специальным тумблером, располагающимся чаще всего на задней стенке корпуса.
Принцип работы кулера для воды на нагрев
Принцип работы кулера для воды, поддерживающего заданную температуру, основан на использовании специальных датчиков. Поэтому вы можете получить горячую воду в любой момент без промедления (как, например, в случаях с электрическими чайниками). При такой температуре вода не закипает, благодаря чему сохраняются ее полезные свойства. Этой температуры вполне хватает, чтобы заварить ароматный чай, кофе, блюда быстрого приготовления и многое-многое другое.
Нагревание воды в кулере бывает двух видов: при помощи внутреннего или внешнего трубчатого электронагревательного прибора (ТЭН). Это обычная система нагрева, принцип работы которой аналогичен принципу работы кипятильника или электрического чайника.
Принцип работы кулера для воды с нижней загрузкой бутыли
Чтобы понять, для чего нужен такой аппарат, нужно знать его устройство и принцип работы. Используемая в кулере бутыль для воды — это достаточно жесткая емкость вместимостью 19 литров. Бутыли имеют продолжительный срок службы. Изготавливаются, как правило, из поликарбоната. К основным преимуществам этого материала относятся возможность многократного использования и высокая устойчивость к механическим повреждениям. Например, ударная стойкость бутыли из поликарбоната в 100 раз больше, чем у стекла. К достоинствам поликарбонатной тары также относятся химическая нейтральность, термостойкость, низкая газопроницаемость и эстетичность.
Бутилированная вода для кулера поставляется в очень больших и тяжелых бутылях, которые просто физически не в состоянии поднять определенные категории людей (женщины, подростки, и т.д.). К тому же, если бутыль упадет, то может деформироваться или повредить дорогостоящий диспенсер. В результате придется возмещать стоимость залоговой тары или оплачивать ремонт аппарата. Чтобы исключить подобные неприятности, была создана модель кулера с нижней загрузкой бутыли.
Такие кулеры являются очень надежными в работе и долговечными аппаратами. Они оснащены компрессорной системой охлаждения воды. Современные модели имеют дисплей с подсветкой, позволяющий контролировать температуру горячей или холодной воды. Принцип работы кулера для воды с нижней загрузкой основан на подаче питьевой воды с помощью специальной помпы (электрического насоса), которую закрепляется на бутыли. Все остальное кулер сделает без вашей помощи, и даже оповестит вас в случае снижения уровня воды до предельно допустимого показателя.
Где купить кулер для питьевой воды
Компания «Экоцентр» занимается поставками в Россию кулеров, помп и сопутствующего оборудования, предназначенного для разлива воды из бутылей разного объема. Вся техника поставляется под торговой маркой «ECOCENTER».
Мы обеспечиваем лучшее соотношения цены и качества оборудования, а также предлагаем своим партнерам отличный сервис и гибкие условия сотрудничества.
Вы можете убедиться в привлекательности совместной работы, сравнив наши цены со стоимостью аналогичного оборудования у других поставщиков.
Все наше оборудование соответствует установленным в России стандартам и имеет сертификаты качества. Мы доставляем заказчикам диспенсеры, а также все необходимые к ним запчасти и комплектующие в самые короткие сроки.
















































